MAX20404/MAX20405/MAX20406 Buck Converters
Analog Devices' MAX20404, MAX20405, and MAX20406 are automotive 36 V, 4 A/5 A/6 A fully integrated synchronous buck converters
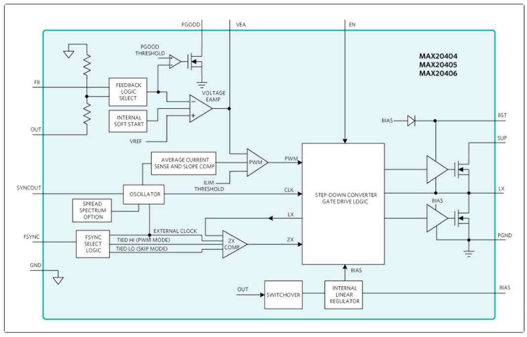
Analog Devices' MAX20404, MAX20405, and MAX20406 ICs are tiny synchronous buck converters with integrated high-side and low-side switches. The ICs are designed to deliver up to 6 A with a wide input voltage range of 3 V to 36 V. Voltage quality can be monitored by observing the PGOOD signal. The MAX20404, MAX20405, and MAX20406 can operate in dropout by running at 99% duty cycle, making it ideal for automotive and industrial applications.
The MAX20404, MAX20405, and MAX20406 offer programmable or fixed output voltages of 5 V and 3.3 V. Frequency is internally fixed at 2.1 MHz (or 400 kHz or 3 MHz) which allows for small external components, reduced output ripple, and guarantees no AM interference. The MAX20404, MAX20405, and MAX20406 automatically enter skip mode at light loads with ultra-low quiescent current of 10 μA at no load. This family of products (including MAX20408 and MAX20410) offers a pin-to-pin compatible offering from 4 A to 10 A in a single-phase configuration and up to 20 A in a dual-phase configuration. This device has been optimized for dual-phase operation with very high current sharing accuracy. The devices can be ordered with spread-spectrum frequency modulation designed to minimize EMI-radiated emissions due to the modulation frequency. The MAX20404, MAX20405, and MAX20406 are available in a small 3.5 mm x 3.75 mm 17-pin FC2QFN package and use very few external components.
The MAX20406EVKIT# evaluation kit (EV kit) provides a proven design to evaluate the MAX20406 automotive 2.1 MHz synchronous buck converter with 10 µA quiescent current. The standard EV kit PCB comes with a MAX20406AFOB/VY+ (2.1 MHz, 3.3 V) installed and various test points and jumpers for evaluation. The EV kit output voltage is fixed and easily configured with minimum component changes. The default EV kit is designed to deliver up to 6 A with input voltage 3 V to 36 V. Output voltage quality can be monitored by observing the PGOOD signal. The MAX20406 EV kit can also be used to evaluate the MAX20404 and MAX20405.
Block Diagram
- 3 V to 42 V operating VIN range
- Symmetrical pinout and 2.1 MHz operation with spread spectrum reduces EMI
- 10 μA quiescent current to preserve battery life and meet always-on system requirements
- >95% efficiency reduces thermal considerations
- Automotive
- Infotainment systems
- ADAS and other safety critical applications
- Industrial
- High-voltage DC/DC converters
MAX20404/MAX20405/MAX20406 Buck Converters
| Image | Manufacturer Part Number | Description | Available Quantity | Price | View Details | |
|---|---|---|---|---|---|---|
![]() | ![]() | MAX20405AFOD/VY+ | IC REG BCK PROG/0.8V 5A 17FC2QFN | 935 - Immediate 840 - Factory Stock | $7.58 | View Details |
![]() | ![]() | MAX20404AFOB/VY+ | IC REG BCK PROG/0.8V 4A 17FC2QFN | 414 - Immediate 840 - Factory Stock | $5.39 | View Details |
![]() | ![]() | MAX20406AFOB/VY+ | IC REG BCK PROG/0.8V 6A 17FC2QFN | 289 - Immediate | $6.07 | View Details |
Evaluation Kit
| Image | Manufacturer Part Number | Description | Available Quantity | Price | View Details | |
|---|---|---|---|---|---|---|
![]() | ![]() | MAX20406EVKIT# | EVAL BOARD FOR MAX20406 | 4 - Immediate 19 - Factory Stock | $177.81 | View Details |






