LTC7106 7-Bit DAC with PMBus Interface
Analog Devices’ DACs for telecom and general purpose power systems
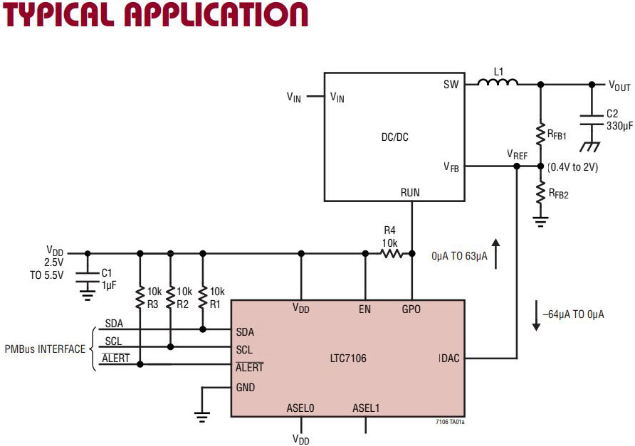
Analog Devices LTC7106 is a precision, PMBus controlled, bidirectional current, digital-to-analog converter. This DAC adjusts the output voltage of any conventional VFB referenced regulator. The LTC7106 can work with the majority of power management controllers or regulators to enable digital control of the output voltage. Internal power-on reset circuitry keeps the DAC output current at zero (high impedance IDAC) until a valid write takes place. Features include a range bit for easy interfacing to almost any impedance resistor divider and an open-drain GPO output for controlling the Run or Enable pin of the DC/DC regulator. For most applications, the current DAC error is significantly attenuated with proper design.
The LTC7106 is supported by the ADI LTpowerPlay® development tool with a graphical user interface (GUI). This DAC comes in a 10-lead DFN package that has a temperature range of -40°C to +125°C. The LTC7106 is perfect for telecom and general purpose power systems.
LTC7106 DAC Eval Board
| Image | Manufacturer Part Number | Description | Available Quantity | Price | View Details | |
|---|---|---|---|---|---|---|
![]() | ![]() | DC2620A-A | EVAL BOARD FOR LTC7106 | 0 - Immediate | $124.23 | View Details |
LTC7106 DAC ICs
| Image | Manufacturer Part Number | Description | Available Quantity | Price | View Details | |
|---|---|---|---|---|---|---|
![]() | ![]() | LTC7106EDDB#TRMPBF | IC DAC 7BIT A-OUT 10DFN | 820 - Immediate | $7.34 | View Details |
![]() | ![]() | LTC7106EDDB#TRPBF | IC DAC 7BIT A-OUT 10DFN | 0 - Immediate | $2.66 | View Details |
![]() | ![]() | LTC7106IDDB#TRMPBF | IC DAC 7BIT A-OUT 10DFN | 453 - Immediate | $7.83 | View Details |
![]() | ![]() | LTC7106IDDB#TRPBF | IC DAC 7BIT A-OUT 10DFN | 983 - Immediate | $7.83 | View Details |







