MP2491C 降压转换器
Monolithic Power Systems 具有可编程限流和输出电压升降控制的 MP2491C 降压转换器
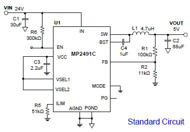
Monolithic Power Systems 的 MP2491C 是一款完全集成的高压降压转换器。该器件可在宽输入电源范围内以出色的负载和电源调整率实现 6 A 连续输出电流。恒定时间 (COT) 控制工作方式提供了非常快速的瞬态响应、简便的环路设计和非常稳定的输出调节。全面的保护功能包括过流保护 (OCP)、打嗝电流限制、输出过压保护 (OVP) 和热关断。MP2491C 采用 QFN-13 (2.5 mm x 3 mm) 封装,所需的外部元件数量极少且均市面在售。
特性
- 4 V 至 32 V 工作输入范围
- 0.5 V 至 30 V 输出电压
- 6 A 输出电流
- COT
- DVS 期间的压摆率控制
- 低压差模式操作
- 两个专用电压缩放控制引脚
- 33 mΩ/22 mΩ 内部 MOSFET 开关
- 固定 490 kHz 开关频率
- EN 关断放电
- OVP
- 电源良好 (PG) 指示
- 采用 QFN-13 (2.5 mm x 3 mm) 封装
应用
- 汽车点烟器适配器
- MFP 电源
- 带 PD 的 USB 电源
- 电视和显示器
MP2491C Step-Down Converter
| 图片 | 制造商零件编号 | 描述 | 电压 - 输入(最小值) | 电压 - 输入(最大值) | 电压 - 输出(最小值/固定) | 可供货数量 | 价格 | 查看详情 | |
|---|---|---|---|---|---|---|---|---|---|
![]() | ![]() | MP2491CGQB-Z | IC REG BUCK ADJ 6A 13QFN | 4V | 32V | 0.5V | 0 - 立即发货 | $3.77 | 查看详情 |
发布日期: 2020-04-17



