利用运算放大器实现可调线性稳压电源与信号产生器
2026-03-16
运算放大器(Op Amp)是一种高增益的电子元器件,主要用来放大电压信号。它是一种差动放大器,输出取决于两个输入端(正相 + 与反相 −)之间的电压差。运算放大器具有高增益的特性,在理想情况下,开环增益非常高(理论上接近无限大),在高输入阻抗时,几乎不吸收输入电流,避免干扰前端电路,在低输出阻抗时,则可以直接驱动后级电路,可执行双输入、单输出,输出 = 增益 ×(正相输入 − 反相输入)。
常见的运算放大器应用与类型
运算放大器的常见应用包括电压放大器、滤波器(低通、高通、带通)、信号比较器(与比较器有关)、积分器与微分器、缓冲器(电压跟随器)、模拟计算(加法、减法、积分等)。常见的电路包括反相放大器,输入接在反相端,具有反向放大功能,以及同相放大器,输入接在正相端,输出与输入同相位,在电压跟随器电路时,正相输入 = 输出,提供阻抗转换,不放大电压。
同相放大器电路示例
以上图的同相放大器电路为例,通过反馈电阻Rf和分压电阻Rg,决定了闭环增益,同相放大器的输入信号与输出信号的相位相同。
反相放大器电路示例
以上图的反相放大器电路为例,假设这个放大器电路使用的是理想放大器,通过反馈电阻Rf和输入电阻Rin,决定了闭环增益,反相放大器的输入信号与输出信号的相位相差180度。
利用运算放大器来设计可调线性稳压电源
可调线性稳压电源的目标是提供稳定且可调的输出电压,且即使输入电压或负载变化,输出仍维持稳定。可调线性稳压电源的基本结构包括参考电压源(如TL431、齐纳二极管或精密参考IC)、误差放大器(运算放大器)、调节元器件(通常是功率BJT或MOSFET)、回授电阻分压网络(设定输出电压)。
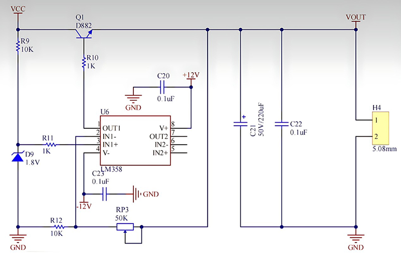
可调线性稳压电源电路示例
以上图的可调线性电源电路为例,这个电路的核心是LM358、稳压二极管、三极管,以及负反馈电路构成,R9和D9构成一个稳压电路,D9的击穿电压是2.5V,由于运算放大器的高输入阻抗,并不需要稳压二极管提供多大电流,此时运算放大器的IN1+为2.5V,运算放大器、三极管与R12和RP3构成了一个负反馈环,计算得出电压范围应该在2.5V到15V之间,又因为运算放大器的实际供电电压为±12V,通过数据表得知运算放大器的相对电源轨有1.35V至1.61V的输出摆幅,D882 的Vce电压最大为0.5V,计算得出Vout最大输出范围应该在9.89V至10.15V之间,因此,实际输出的电压范围应该在2.5V至10.15V之间。
在设计可调线性稳压电源电路时应注意参考电压稳定性,使用低温漂与高稳定性的参考源(如TL431或LM4040),运算放大器选型时应选择输出电压范围涵盖输出端(轨对轨),具低失调电压与低漂移特性,在功率元器件选型时,应根据输出电流选择合适的BJT或MOSFET,确保其散热与安全工作范围,也应注意热保护与稳定性,高电流应使用散热片,并考虑RC补偿以避免振荡,在回授阻抗设定上,应避免R1、R2阻值过高(建议几kΩ范围内),可提升稳定性与抗噪声能力,且输入电压需高于最大输出电压 + VCE(饱和压降)或Vds(MOSFET),并可加入电流取样电阻与次级比较器实现过流保护功能。
这种设计具有输出电压可精密调整的特性,功率晶体管发热量大、效率低(线性特性),其噪声小、响应快,仅适用于输入电压高于输出电压的场合,架构简单,易于集成,较高功率应用需加入保护机制和良好散热。
利用运算放大器来设计信号产生器
利用运算放大器也可以用来设计信号产生器,其可以通过两颗运算放大器(或一颗双通道运算放大器),以产生一个稳定振荡的方波信号,并同时输出对应的三角波信号,并可通过调整元器件改变频率与占空比。这种波形产生器通常由比较器 + 积分器组成,第一颗运算放大器为施密特触发器(产生方波),接成正回授比较器(具有迟滞特性),其输出为方波,可控制电容电压的充放电阀值。第二颗运算放大器为积分器(产生三角波),可利用电容对方波输出积分,形成线性上升/下降的三角波。
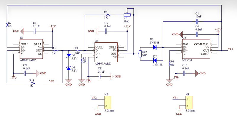
信号产生器电路示例
以上图的信号产生器电路为例,这是一个基于运算放大器设计的频率、占空比均可调的方波、三角波产生器,VF1点产生三角波,VF2点产生方波,RP1可以调节输出信号的频率,RP2可以调节输出信号的占空比。假设比较器U1首先输出正电压,经过反相放大器U3,U3输出为负电压,积分器U2输出开始向着正电源方向上升。在某一个时刻,积分器U2输出大于比较器U1的IN+,将引起比较器U1输出翻转为负电压,经过反相放大器U3,U3输出为正电压,积分器U2输出开始向着负电源的方向下降。在某一个时刻,积分器U2输出小于比较器U1的IN+,将引起比较器U1输出翻转为正电压,由此反复5振荡。通过调节RP1,改变反相放大器的输出幅值,将改变积分器的积分速率,从而引起频率变化,通过调节RP2,可以改变积分器的上升和下降速率,利用这个电路,可以在改变占空比的同时,不改变电路频率。
在设计此类电路时应注意运算放大器选型,要求有足够的速度与输出摆幅(轨对轨更佳),在电源方案上,若需产生对称波形(±V),运算放大器建议用双电源供电(±15V、±5V等),在输出漂移防止方面,积分器输出可能随时间漂移,可加设微弱负回授电阻抑制。在波形失真控制上,电容与电阻选值需搭配,避免积分器过载或饱和导致波形歪斜,若想维持频率稳定性,建议使用精密电阻与电容,或可变电阻精调频率。在占空比调整上,可通过调整比较器回授分压比(R1:R2)达成上下阈值不对称,改变充放电时间比例。
此外,也可以进行功能的进阶扩充(选配功能),像是加入PWM控制端口,让占空比由外部控制,以及使用数字电位器(如I²C控制)来动态调整频率或波形对称性,或是增加波形转换器(如全波整流器)来产生锯齿波、正弦近似波等。这种电路可应用于可调测试信号源、函数波形产生器(与DDS配合)、PWM调变控制电路、音频或模拟振荡器电路等。
|
结语
通过灵活应用运算放大器的高增益与差动放大特性,不仅可实现稳定可靠的可调线性稳压电源,也能构建具备频率与占空比可调的信号产生器。这两类应用虽属于不同领域,却同样展现了运算放大器在模拟电路设计中的关键地位。设计者只需掌握回馈控制、比较器行为与积分原理,便能根据需求调整输出电压或波形参数,灵活实现多样化的功能。未来随着高性能、低功耗运算放大器的持续演进,这些经典应用将在嵌入式系统、测试仪器与电源模块等领域发挥更大价值。
为协助您快速了解运算放大器在实现可调线性稳压电源与信号产生器的设计技巧,DigiKey特别提供相关的视频介绍,以帮助您加快设计相关电路的速度,欢迎点击观看。
更多相关技术前沿与精选内容
免责声明:各个作者和/或论坛参与者在本网站发表的观点、看法和意见不代表 DigiKey 的观点、看法和意见,也不代表 DigiKey 官方政策。











