四种TL431常用电路的设计技巧
2026-04-20
TL431 是一款常用的可调式精密参考电压源/可编程齐纳二极管(Programmable Shunt Regulator),被广泛应用于电源设计中。它的主要功能是担任精密参考电压源,内部提供2.495V(典型值)的参考电压,具有高稳定性与低温漂特性,也可作为可调式齐纳二极管,可通过外部电阻分压设定输出电压,可调整范围约为2.5V~36V。TL431具有负载吸收型(Shunt)结构,类似于齐纳二极管的工作方式,可吸收多余电流,将输出电压稳定在设定值,并具备开关特性,可以作为比较器或简单控制开关使用。
TL431常见应用场景包括担任开关电源中的精密电压参考,可在反馈控制路径中与光耦合器配合使用,调节输出电压(如AC-DC、DC-DC模块),也可作为线性稳压电源的基准参考,提供稳定参考电压给线性稳压器或比较器。在过压/欠压保护电路中,可与电阻分压器与晶体管搭配,用于监控电压超过或低于门坎时启动保护。TL431也可在简易比较器中应用,则可当成低成本的比较器使用,对输入电压与参考电压进行比较。TL431也可在电池充电电路中进行电压检测,检测充电电压是否达标,控制充电过程开关。
TL431的简化原理图
TL431具有精度高、稳定性好(±0.5%或±1%精度等版本),成本低廉、易于取得,并具有可调电压,弹性高的特性,其应用电路简单,可直接替代齐纳二极管的优点。
为了让您更了解TL431的应用,以下将为您介绍三个TL431的最常用电路,以及一个使用独立元器件搭建的实际功能电路。
利用TL431设计一个2.5V电压基准电路
当你想要利用TL431设计一个2.5V电压基准电路时,其实是使用它的内建精密参考电压(典型值为2.495V),来输出稳定的2.5V电压。这是TL431最基本且最常见的应用之一。由于TL431有±0.5%的高准确度的高精度优点,且温度稳定性佳,适合用作ADC/DAC或比较器的基准,并且其成本低,元器件取得容易。
TL431的三个引脚包括Ref(Reference),内部与2.495V基准相连,Cathode(K)则接至输出端(相当于正端),Anode(A)则为接地(GND),当Ref与Cathode短接,TL431就会输出其内建的参考电压≒2.5V。如果未将Ref接到Cathode,而是通过电阻分压,就可以将TL431调整为更高的输出电压(例如3.3V、5V等)。但在要得到2.5V参考输出时,直接短接Ref与Cathode是最简单与稳定的做法。
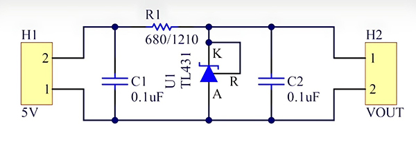
2.5V电压基准电路示例
首先,介绍的第一个电路,也是最常用的2.5V电压基准电路,直接将TL431的Ref和阴极连接,作为2.5V的电压基准源使用。在使用过程中,只需要根据实际的输入电压和灌电流,计算R1的电阻值,保证灌电流在1mA至100mA,且电源电压小于36V。
利用TL431设计一个5V电压基准电路
若要利用TL431设计一个5V电压基准电路,就不能像2.5V那样直接短接Ref和Cathode,而是需要利用外部电阻分压器来设定输出电压。TL431可以看作是一个可调式齐纳二极管,输出电压范围大约是2.5V~36V。
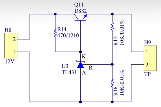
5V电压基准电路示例
若输出电流要更大,只靠TL431不太满足需求,毕竟它的最大灌电流只有100mA,此时可以使用上图的5V电压基准电路,TL431便可以满足需求。TL431的输出是一个达林顿晶体管结构,当在它的输出级并一个大功率三极管Q11,就可以提高输出电流,这个电路的输出电压是可调节的,通过改变R15和R16的值,输出就会改变。使用这个电路需要注意的是三极管的选择、功耗及散热,同时在设计电路计算时,R14应向TL431提供≥1mA的阴极电流,还要满足三极管输出最大电流时,所需要的电流IB。
使用这种电路具有精度高的优点,输出稳定、低温漂,且可调性高,只需更换R1/R2即可调整电压,且应用广泛,可作为ADC/DAC参考、过压比较器、稳压模块参考源。
利用TL431设计延时启动电路
利用TL431设计延时启动电路(Delay Startup Circuit),是许多电源系统中常见的应用,尤其在需要电压稳定后才启动某负载或控制信号的情境中,例如缓启动风扇/电源、开关电源防浪涌控制、MCU或逻辑电路延迟启动。
这种电路的TL431 Reference引脚会控制其导通状态,当REF引脚电压达到2.5V时,TL431开始导通,让Cathode引脚电压下降,从而控制后级电路。我们可以通过一个RC延时电路(电阻 + 电容)慢慢将REF引脚拉高,当REF超过2.5V后,TL431才启动,实现延迟作用。
这种应用的特点包括可调延迟时间,可通过改变R2或C值实现不同延时,且应用弹性高,可用于控制MOSFET、光耦、逻辑电路等,并具备精准导通门坎,利用TL431的2.5V精密特性,不受供应电压变动影响,且可配合后级驱动,若接MOSFET,可控制高功率负载开关延迟。
在扩充性上,可以选择接光耦控制,若作为隔离控制信号的触发点,TL431输出可连接光耦,也可接NPN/MOSFET开关,通过TL431控制晶体管/MOSFET的导通时机。
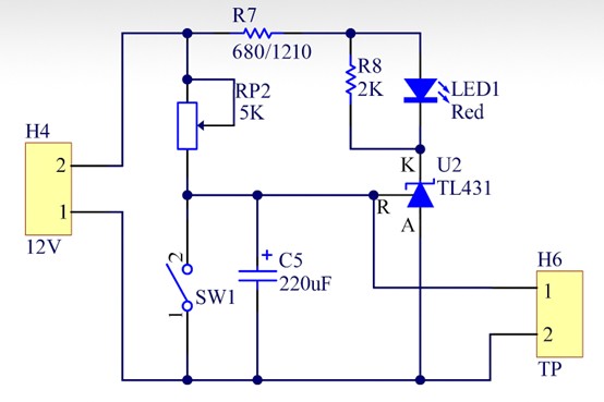
TL431延时启动电路示例
以上图为例,TL431则是作为比较器来用,虽然比较器一般有五个引脚,包括电源、接地、输入正负,以及输出,TL431则只有三个引脚,在此电路中,当SW1闭合时,TL431的Ref引脚被拉到GND,TL431关闭,LED1不发光,当断开SW1时,电容C5通过电阻RP2充电,当电容量两端电压大于2.495V时,TL431工作、KA导通、LED1发光,经过电路模拟,其延时启动时间大约是153ms,通过调节R的阻值或者电容的容量,就可以实现改变延时时间,实现供电延时启动。在真实应用时,可以将LED的位置换成光耦,这样就可以在光耦的二次侧去控制继电器,或者其他执行装置了。
利用TL431搭配使用独立元器件搭建符合自己需求的电压源
TL431是一颗内建2.495V参考电压的可调式齐纳二极管,但它无法直接输出低于2.5V的基准电压,因为内部的参考电压就是2.5V。但你仍然可以通过一些辅助电路与独立元器件,绕过这个限制,打造出你自己想要的低于2.5V的电压源。
第一种方法是采用TL431 + 电阻分压法(简易但输出阻抗高),利用TL431输出稳定的2.5V,然后用电阻分压输出较低电压,如1.8V、1.5V、1.2V等。这种方式简单,但输出阻抗高、负载能力差,适合提供给高阻抗输入(如ADC、比较器参考端)。
第二种方法是TL431 + Buffer(缓冲器)来提升驱动能力,先用TL431 + 分压产生低电压,再用运算放大器(OP Amp)缓冲输出,避免输出电压因负载改变而变动。运算放大器请选择低输出漂移、低输入偏压、高PSRR的型号,如LM358、TI OPA2333等。这种方法可输出1.8V、1.2V等高稳定电压参考源,适合提供给ADC、DAC、比较器等。
第三种方法则是将TL431作为比较器控制低压稳压电路,这种方式稍进阶,利用TL431控制NPN或PNP晶体管,实现可调低压输出,其基本电路概念是使用TL431检测一组分压电压是否达标(仍以2.5V为准),控制三极管或MOSFET的导通,调整输出电压,可设计出1.2V、1.5V等输出电压(原理类似LDO),但这种方法需要多个元器件(如精密电阻、BJT或MOSFET),需要谨慎设计才能稳定工作。
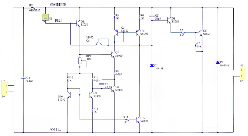
使用独立元器件搭建的实际功能电路图示例
由于TL431只能输出Vref(2.5V)至36V之间的电压,因此不能输出小于2.5V的基准电压,但可以使用独立元器件去搭建符合自己需求的电压源,因为TL431是集成电路,里面的晶体管的面积与电阻的参数在制造时可以控制,使用独立元器件去搭建时,则是没办法去控制的。上图的原理图中的一些电阻也不是标准电阻,所以我们修改了一些电路参数,通过调节RP1的数值,便可以改变电路的输出值。
若你需要大量使用低于2.5V的稳压参考,以下替代方案也可考虑,包括采用专用低压参考IC,如LM4040AIZ-1.2(1.2V)、ADI ADR130(1.25V),或是使用DAC输出参考电压(如果你用MCU控制),也可使用数字电位器搭配参考源来调整分压比例。
|
结语
TL431作为一颗高性价比且灵活多变的可调式参考元器件,在实务应用中可衍生出多种实用电路设计,包括固定的2.5V基准电压、可调的5V稳压输出、具延迟功能的启动控制,以及搭配外部元器件构建出小于2.5V的自定义电压源。通过巧妙运用其参考电压控制特性与外部电路配合,设计者能依不同应用需求实现高稳定性、低成本且弹性十足的电压管理方案。熟悉这些典型电路的原理与关键设计技巧,将有助于在电源设计中发挥TL431的最大效益。
为协助您快速了解TL431在实现基准电压与延迟启动控制的设计技巧,DigiKey特别提供相关的视频介绍,以帮助您加快设计相关电路的速度,欢迎点击观看TL431电路设计的相关视频介绍。
更多相关技术前沿与精选内容
免责声明:各个作者和/或论坛参与者在本网站发表的观点、看法和意见不代表 DigiKey 的观点、看法和意见,也不代表 DigiKey 官方政策。















