MAX11100 Analog-to-Digital Converter
Analog Devices' MAX11100 offers 16-Bit, +5 V, 200 ksps ADC with 10 µA shutdown
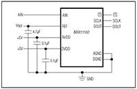
Analog Devices' MAX11100 low-power, 16-bit analog-to-digital converter (ADC) features a successive-approximation ADC, automatic power-down, fast 1.1 µs wake-up, and a high-speed SPI/QSPI™/MICROWIRE®-compatible interface. The MAX11000 operates with a single +5 V analog supply and features a separate digital supply, allowing direct interfacing with 2.7 V to 5.25 V digital logic. At the maximum sampling rate of 200 ksps, the MAX11100 typically consumes 2.45 mA. Power consumption is typically 12.25 mW (VAVDD = VDVDD = +5 V) at a 200 ksps (max) sampling rate. AutoShutdown™ reduces supply current to 140 µA at 10 ksps and to less than 10 µA at reduced sampling rates. Excellent dynamic performance and low power, combined with ease of use and small package size (10-pin µMAX® and 12-bump WLP), make the MAX11100 ideal for battery-powered and data-acquisition applications or for other circuits with demanding power consumption and space requirements.
| Features and Benefits | ||
|
|
|
| Applications | ||
|
|
MAX11100 Analog-to-Digital Converter
| Image | Manufacturer Part Number | Description | Available Quantity | Price | ||
|---|---|---|---|---|---|---|
![]() | ![]() | MAX11100EUB+T | IC ADC 16BIT SAR 10UMAX | 5666 - Immediate 5000 - Factory Stock | $18.88 | View Details |
![]() | ![]() | MAX11100EUB+ | IC ADC 16BIT SAR 10UMAX | 1021 - Immediate 1400 - Factory Stock | $16.72 | View Details |
![]() | MAXREFDES11# | EVAL BOARD FOR MAX11100 | 1 - Immediate 51 - Factory Stock | $64.00 | View Details | |
![]() | MAXREFDES4# | EVAL BOARD FOR MAX11100 | 5 - Immediate 30 - Factory Stock | $121.12 | View Details |





