dsPIC33FJ06GSx0x(A), dsPIC33FJ09GS302 Datasheet by Microchip Technology
6‘
MICROCHIP

jjliijMH jjlijjwwm 33:333MMW 33:331MMW
R R
m m
M
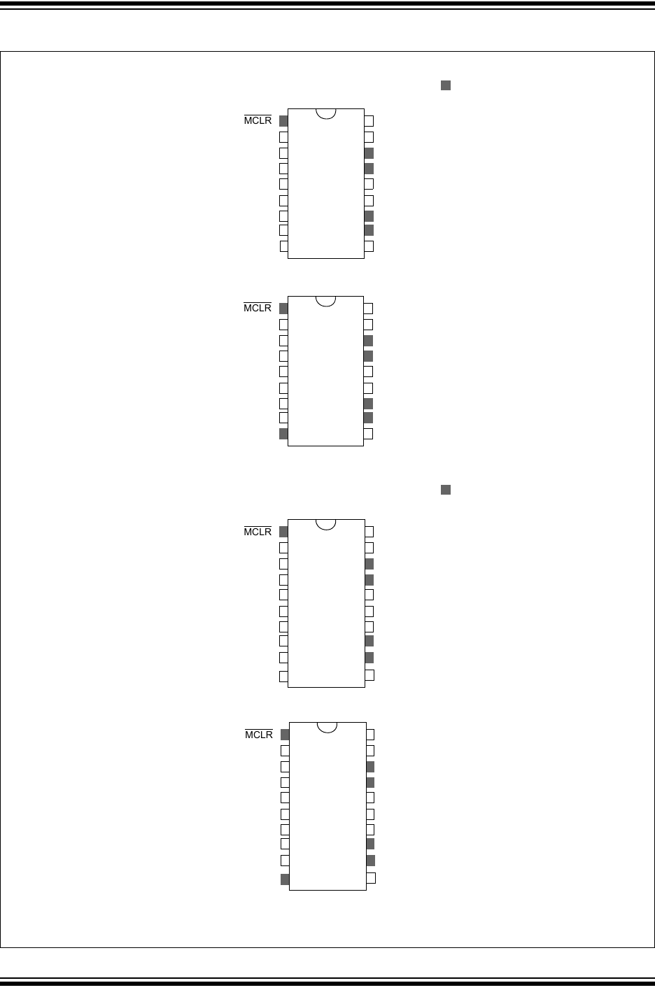
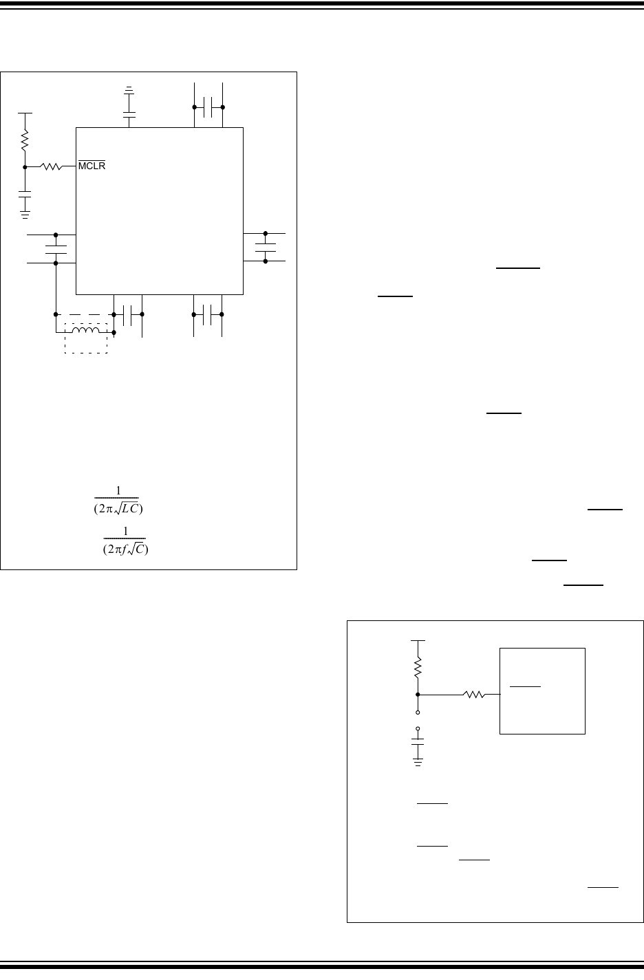
MCLR
MCLR
M
Wm
5o:
Eu:
III-DDDDII
I D
I I
D I
D E
El D
D D
D I
D D
D D
DDDDDDDD
IIIIDDDDII
D
I
I
D
D
D
D
D
D
I
I
D
D
I
D
D
D
D
DDDDDDDD
IIIIDDDDII
D
I
I
D
D
D
D
D
D
I
I
D
E
El
D
D
D
D
DDDDDDDD




5(1)
5(1)
ISRCW (2)



GGGGG


NE;
HM
F‘fi
\ H
|:|
|:|
|:|
—l
‘ H
‘ H
|:|
\\\\\\\H\\\
SB“)
BIN)
‘ Am
>0)
1a)
‘ 0 13) 0(3)

(1]
\PLSIZJ
rleorrow
Borrow




Reserved
Reserved

























k4)

II
g4

‘ WR“) ENW WRERRW
0>(1,2)
‘ ERASEW
If ERASE : 1.
If ERASE : U.


SWDTEN‘Z‘

(1]
11)
(1‘ LOCKW mow-3‘
(1‘ T057”) TosT‘”)
(1‘ T057”) TosT‘”)
(1‘ T057”) LOCKW Tosca + TOST + TLOCKH'Z's)
(1‘ T057”) LOCKW Tosca + TOST + TLOCKH'Z's)
LOCKW
CK”)
(1]
11)
svsRsT
3:5“

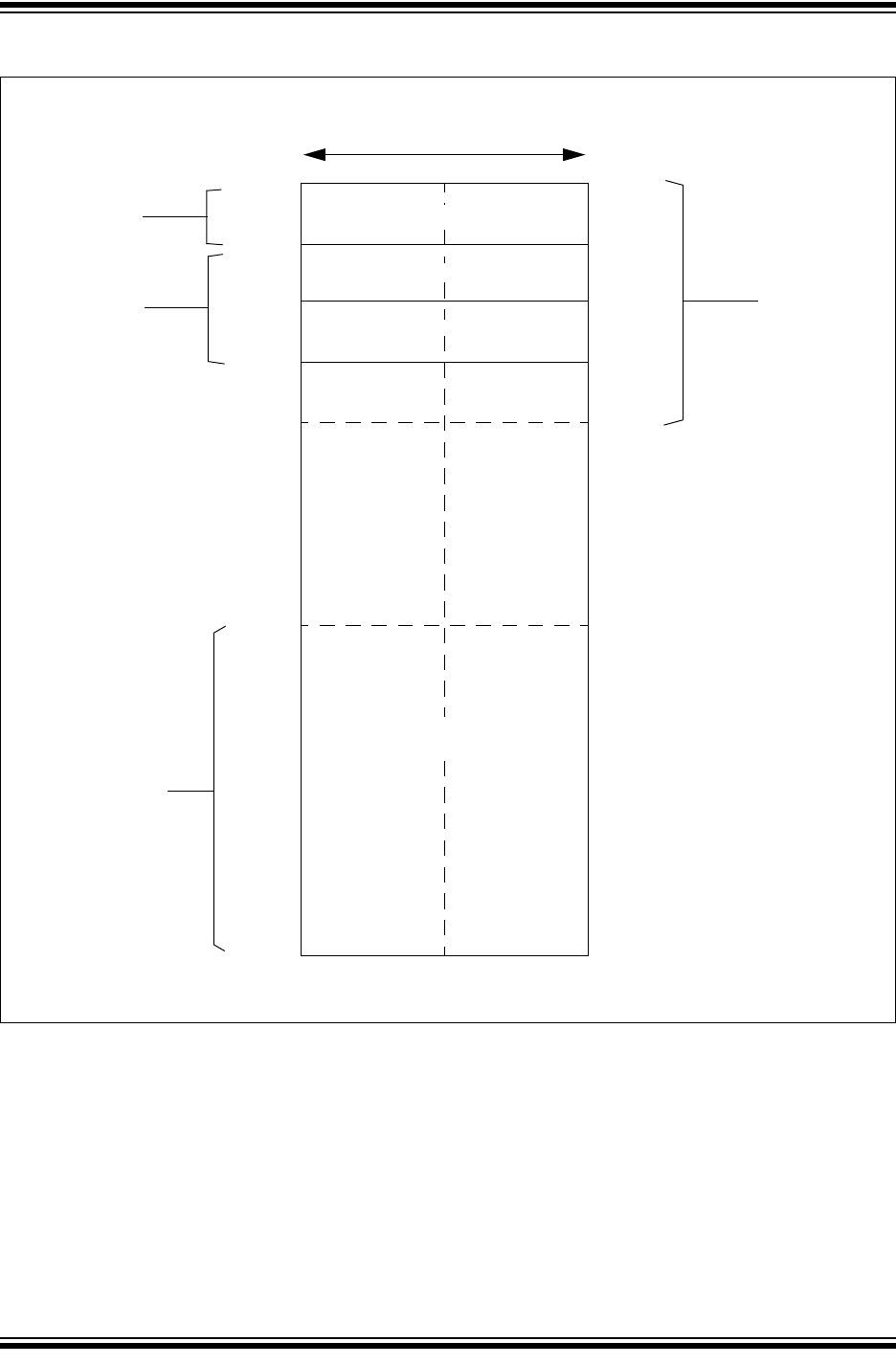
Reset , InstructIon
Resetr Address
Reserved
OsctIIator FaII Trap Vector
Address Error Trap Vector
Stack Error Trap Vector
Math Error Trap Vector
Reserved
Reserved
Reserved
Interrupt Vector 0
InterruptVectorT
Interrupt Vector 52
Interrupt Vector 53
Interrupt Vector 54
Interrupt Vector TIE
Interrupt Vector 117
Reserved
Reserved
OsctIIator FaII Trap Vector
Address Error Trap Vector
Stack Error Trap Vector
Math Error Trap Vector
Reserved
Reserved
Reserved
Interrupt Vector 0
InterruptVectorT
Interrupt Vector 52
Interrupt Vector 53
Interrupt Vector 54
Interrupt Vector TIE
Interrupt Vector 117
Start of Code


0m
0m
(3)
>0)
\PLS‘ZJ



F“J U1 RXIFW W F“J
Fm (2D
(1
[1)
PWM2H=W
‘ m Fm
11] [1)
XIEW U1RX‘E“) E“) E“
E“) \anw
IE“)
EIE‘“
PWMZIEW
‘ ACZ‘E‘“
”5(2)
I“ ADCPZIEW
11D
>0)

“J SPI1|P<2.0>W
>111
2.0>
20>“)
11D

o>m

pm
pm
o>11l

20>“)
>0)





12)
If dock swi‘ching is enabled and FSCM is disabled‘ FCKSM<1.0> (FOSC<7.6>) bi‘s : Ohm).
7.6>1.0>
ZEN“)

>(1)
12D
(1)

F %



PWMMDW
Du)
SPHMDIZJ
pm
Du)
pm
MDm
(1]
DW CMFMMDW
CCSMDW

ORT


P
MPLAB®





[1)
>111
11D
>(1)
11D
[1)
[1)








>11]
>111
>m
(1D
5 0>W
5 0>W
5 0>W
5 0>W

When TCS : 1.
When TCS : 0.
When TCS : 1.
When TCS : U.
a 4
J£
if
When TCS : 1.
When TCS : U.
Rm




A
E
LEECDNX
ALTDTRX‘ DTRX
H

\ \ \ EIPUW SVNCPOLW SYNCOEN“)
SYNCEN“) \ ‘ >(1) ‘ (1)
>m
(1'1)
>(1V2J
1
‘ S A U [1)
3
BI) 13)
I”) XPRESW

(1)
>(2)
(1)
>(2)
[1-2)
PHASEx<7.0>“-2)
7.0>
SPHASEX<15 8="">‘1v2)
111)
15>
(1]
11)
12) [1)
IFLTMOD (FCLCONx<15>) : 2, Normal Faul‘ mode
IFLTMOD FCLCONx<15> : ,, Indegendem Faun mode.
15>15>
IFLTMOD FCLCONx<15> : 2, Normal Faul‘ mode
IFLTMOD FCLCONx<15> : ,, IndeEendem Faun mode.
15>15>
4.0;”)
POL“)
(2,3)
Lm



PWMCAP<15.8>(1v2)
(1-1]
15.8>



‘ SKEW
‘ SSENW SPRE<2 o="">m >(11
Masler mode.
save mode.
2>


$7
Write
1:1:
37
M M E
A
4A2:
Shlfl Clack
Q>
Q>
/\
\1
:—
Wnle
If STREN : 1.
If STREN : U.







IRENW’
D131
o>13)
‘ EM”)
DLW
URXINVW
(3]
<1 .0931="" (3]="" ‘="" wake”)="" (3]="" k="" [3(3)="">1>
UTXISEU‘Z‘ I1) ‘1)
UTXBRKW
UTXENU-Zl
UTXBF‘Z‘
12)
PERRW
FERRW
OERRW
(2)
‘ URXISEL<1 o="">m ADDENW (2)
If IREN : U.
IHREN : 1.
1>
V

RM“)
‘ Km
CS<2.0>(”
Em
‘ ORDERW SEQSAMP“) ASYNCSAMPW
2.0>
(1' P2RDV‘2)
ADBASE<15.8>(2J
12D
15.8>


‘ IRQENaW \ l1) ‘ 310‘
m
‘ IRQENzW \ I1) \ 20"
(21







CMPONW W HYSSEL<1 o="">m W W DACOE“)
‘ \NSEL<1.0>“) EXTREF“) HVSPOLW I" HGAINW CMPPOLW RANGE“)
1.0>1>
23>“)
11D
r\\\\\\\\\\\\\\L



















VBORrBfi
Vaonrafivm
Param.‘
em
Rate“)



[2, 3,4)

3 3v“)
Vm
3.3M“
3.3M“
3.3M“
33W“
3.3M“
3.3M“
3.3M“
3.3M“
Vm

Load Condmon 1 Load Condifion 2
+‘+++
e(21
me“)
(3)
(.1 menu]




‘ i s 1 H
‘ 3 s 1 %: “3+ 2 \
AI. MSb X 5‘114--2§...1 X LSb A;
I 1 41k )) 1‘_..‘
I “5 SPSI
% 3




‘ ‘ H510 4 1 x
4.] <7 ‘="" __.“="" 4.1="" .7="" 4.="">7><7 «7="" 4-.="" 77777="" ‘7="" 4’="">7>
Exlemal Voltage Reference
Imemal Vollage Reference
Sellling Time
x+


o 040
70 can
‘l:|~\ 0 035
Va 025
\E- o 030 ,
Va 020 \\ 0 025
i i
zrams }— — — ————- 40020
o 9
_ o 015 ,
70 mm
0 mo
70 005 0 005
a Gun o 000 ,
000 050 100 150 200 250 300 350 400 00° ‘00 20° 30° 40“
VOH (V) VOL(V)
70 can u 120 ,77777
70 070
0 mm
70 060
70 050 0 man
i i
z 70 040 A 0 man
9 9
70 030
0 mm
70 020
u 020
70 ma
0 can , 0 Hum
000 1m) 200 300 mu Hum 100 200 Sun 4am
VOL [V]
VOH (v)
Doze Ratlo
Temperatu
re (Celsius)

XXXX
C30
0 @061’
Ms
3FJ16
0% O Q 0235 O
3FJ16M
13 730235
0 Q o
c
O“ o Q
HHHHHHHHHHHHHHHHHH ,
M
wwwwwwwww ’
N29.
18-Lead Plastic Small Outline ($0) - Wide, 7.50 mm Body [SOIC]
5-
2X N/Z TIPS
$ 0 25® A—B E
TOP VIEW
A <— o="" 10="" x="" q="" 0="" 10="" c="" "t="" seating="" plane="" a2="" 7="" ai="" 7="" a="" side="" view="" vf="" "="" l="" i="" c="" --j="" i="" j="" _-="" i="" :="" h="" __="" see="" view="" c="" view="" a-a="" microchip="" technology="" drawmg="" c047051c="" sheeh="" 0:2="">—>
18-Lead Plastic Small Outline (SO) - Wide, 7.50 mm Body [SOIC]
/\ & mix
0
W
7 L
(LU
AX i7 «
VIEW C
Units MILLlMETERS
Dimension lells MIN | NOM | MAX
Number al Pins N la
Pitcn e 1 27 850
Overall Height A , . 2 65
Molded Package Thlckness A2 2.05 . .
Slandofl § A1 0.10 - 0 30
Overall widin E 10 30 asc
Molded Package widin E1 7.50 BSC
Overall Lengtn D 11.55 BSC
cnaniler (Opllonal) n 0.25 . 0 75
Pool Length L 0 40 - l 27
Fodiprint Ll 1 40 REF
Lead Angle e 0" . .
Fool Angle «2 0° . 0°
Lead Thlckness c 0.20 . 0 33
Lead widin b 0 31 - 0 51
Mold Drall Angle Top ix 5" - ls“
Mold Dian Angle Bottom 5 5° . 15“
Notes:
‘l Pin 1 visual index leature may vary. but musi be located Witnin ine tiatcned area.
2 § significant cnaractensiic
a Dimension D does not include mold llasn, protrusions dr gale burrs. whicn snall
not exceed 0.15 min per end. Dimension El does not include interlead flash
or protrusion, wnien snail rial exceed 0.25 mm per side
4 Dimensidning and tolerancing per ASME v14 SM
350. Basic Dimension. Theorellcally exaci value snown Witndui tolerances
REF Reterence Dimension. usually wllhoul tolerance. tor lnfarmallorl purposes only.
5 Datums A a B to be delermlned at Dalurn H.
Microcnip Technology Drawlng No. 0040le sneei 2 0m
18-Lead Plastic Small Outline (SO) - Wide, 7.50 mm Body [SOIC]
e SCREEN
*—;HDUHDUD[:
l I
——l a |—— »| |« x
IEUDUHDD
I /at
RECOMMENDED LAND PATTERN
UnlLs MlLLIMETERS
Dlmenslon lelts MIN | NOM l MAX
Contact Pltcn E ‘l 27 BSC
Contact Pad Spaclng c 9.40
Contact Pad Width x 0 60
Contact Pad Length V 2.00
Dlstance Between Pads Gx o 67
Dlstance Between Pads 6 7 40
Notes
1 Dimenslonlng anc lulerancmg per ASME v14 5M
33c. BaSlC Dlmension. Theorellcally exact value shown Wlthout tolerances.
Mlcmchlp Technology Drawing No COArZUSlA
HHHHHHHHHH’
wwmuw
L‘L
207Lead Plasttc Shrink SmaH Outtine (SS) 7 5.30 mm Body [SSOP]
JEHHHHHHHHH
S‘LK SCREEN
c
G A E I I #7 x1
_» <_ 5‘4="" recommended="" land="" pattern="" umts="" mtllimeters="" dtmenslcn="" letts="" min="" |="" nom="" \="" max="" contact="" pitch="" e="" 0.55="" bsc="" contact="" pad="" spaemg="" c="" 7="" 20="" contact="" pad="" wtdlh="" (x20)="" x1="" 0.45="" contact="" pad="" length="" (x20)="" v1="" 1.75="" dtstance="" between="" pads="" g="" o="" 20="" notes="" 1.="" dtmenstomng="" and="" tolerancmg="" per="" asme="" y14.5m="" bsc="" baslc="" dtmenslcn="" theme‘tcahy="" exact="" vame="" shown="" what“="" to‘erances="" mtemetnp="" tecnnology="" drawing="" no="" co4-2072a="">
28-Lead Plastic Shrink Small Outline (SS) — 5.30 mm Body [SSOP]
28-Lead Plastic Shrink Small Out‘ine (SS) - 5.30 mm Body [SSOP]
- JHHHHHDUDDDDDHU
S‘LK SCREEN
c
G ‘ ‘ AL x1
_, .— E
RECOMMENDED LAND PATTERN
Unms MILLIMETERS
Dwmenswon Limus MIN \ NOM \ MAX
Cuntacl PM?! E (l 65 BSC
Cameo! Pad Spacing c 7.20
Comacl Pad Wwdth (X28) X1 0 45
Cumad Fad Length (X28) Y1 1 75
Dwslance Between Pads 6 0.20
Notes:
1 Dimenswonmg and Iolerancmg per ASME Y14 5M
BSC: Basic D‘mens‘on. Thealeflcafly exact Value shown wwthout (o‘erances
chrochip Tecnnology Drawing No 00472073A
28-Lead Plastic Small Outline (SO) - Wide, 7.50 mm Body [SOIC]
G
Ll
INOTES
N
nnnnnnnnnnnnnn
E ZZQZEL ,,,,,
lgmm uuuullluuuuuu
2x 123
NOTE 1 i i H 2X N/2 TIPS
.1?
E] NOTES
TOFVIEW
@010 C
NX
SEATlNG PLANE
A‘l — SIDEVIEW A -
SEE VIEW c A/j:
VIEW A-A
Mlcrochlp Technology Drawing 004-0520 Sheel l of 2
28-Lead Plastic Small Outline (50) -Wide, 7.50 mm Body [SOIC]
Units MlLLIMETERS
Dimension Limils MIN l NOM | MAX
Number oi Pins N 23
Pitch e 1.27 BSC
Overall Heignl A . — 2 s5
Mdided Package Thickness A2 2 05 — —
Slandon § A1 0 10 . 0.30
Overall widln E 10 30 BSC
Molded Package Width E1 7.50 BSC
Overall Length D 17 90 BSC
Chamfer (Optional) n o 25 — 0.75
Foot Length L 0 40 . 1.27
Footprint L‘l 1 40 REF
Lead Angle e 0‘ — —
Foot Angie «7 0" - a"
Lead Thickness c o 18 — 0.33
Lead Width 0 o 31 . 0.51
Mold Brat! Angle Tap d 5’ , 15“
Mold Draft Angle Bunom fl 5‘ - 15‘
Notes:
l.
2.
a
Pin 1 visual index feature may vary, bul must be located Wlll’tln lne hatched area
§ Significant cnaraeierisiie
Dimension D does not Include mold flash, protrusions or gate burrs. which shall
not exceed 015 mm per end Dimension E1 does not Include inleilead flash
or protruSion, Wl’ilCl'l snail nol exceed 0 25 mm per side
Dimensioning and tolerancing per ASME v14 5M
BSC' Basic Dimension Theoretically exact Value shown without tolerances
REF' Reterence Dimension, usually without tolevance. for information purposes only
Daidms A & a to be determined at Datum H
Miemcinp Technology Drawing c04-052c Sheel 2 on
28-Lead Plastic SmaH Outline (SO) - Wide, 7.50 mm Body [SOIC]
——| |<— gx="" "i;:hhhddhhduuhhhu="" c="" s‘lk="" ”/—="" screen="" ——="" y="" :hwwuuhhhhdhhhd="" ,="" 24="" we="" alex="" recommended="" land="" pattern="" umls="" m‘llimeters="" dwmensmn="" mewls="" min="" |="" nom="" |="" max="" ccmact="" pmch="" e="" 1.27="" bsc="" cemam="" pad="" spacing="" c="" 9.40="" comaa="" pad="" wwdlh="" (x28)="" x="" 0.60="" comad="" pad="" lengm="" (x28)="" v="" 2="" oo="" dwstance="" eeiween="" pads="" (3x="" 0="" 67="" dwstance="" between="" pads="" g="" 7="" 40="" notes="" 1="" dwmensmnlng="" and="" ioleranclng="" perasme="" v14="" sm="" 550="" basm="" dmensmn="" theoreucauy="" exact="" value="" shown="" without="" lo‘erances.="" microchip="" teennmogy="" drawmg="" no="" goa-2052a="">—>
: 4
28-Lead Plasfic Quad Flat, Na Lead Package (MM) - 6x6x0.9mm Body [QFN-S]
With 0.40 mm Terminal Length
Note: For me most current package drawings‘ please see The MICrochIp Packagmg Spemheauon Iocaled at
http://wwwmmroehip com/packaging
N
NOTE 17 /
/
1 //////
2 //////
/////
,// ///
(DATUM B) 7%
(DATUM A) —
2x \
Q 0.15 (2
2x
E 0.15 0
TOP VIEW
-_I_ ‘rf //o.10c
SEATING ;D—D—D—D—D—D—D=J:L—
PLANE t
A3 A1
SIDE VIEW
D2
$ 010@ c A E
E2 ,i
I 7 28XK
N
28XL J ‘_I L 25le
NOTE1 $010@CAIBI
005® c
BOTTOM VIEW
MIcrcchIp TechnoIogy Drawmg GOA-124C SheeM 012
28-Lead Plastic Quad Flat, No Lead Package (MM) - 6x6x0.9mm Body [QFN-S]
With 0.40 mm Terminal Length
Note: For lne mosl currenl package drawings. please see lire Mierpehip Packaging Specrircalron localeu al
nupJ/wwwmlcrocnlp.com/packaging
Unns MILLlMETERS
Dimension Limlls MIN | NOM MAX
Number 01 Pins N 25
Pitcn e 0 es esc
Overall Heignl A 0 00 0.90 1.00
Slandolf Al 0 00 0.02 0.05
Terminal Thickness A3 0.20 REF
Overall Width E s 00 BSC
Exposed Pad Widlh E2 3 65 | 3.70 l 4.70
Overall Lenglh 0 s 00 BSC
Exposed Pad Lengll'l D2 3 65 3.70 4.70
Terminal Wraln b 0 23 0.30 0.35
Terminal Length L 0 30 0 40 0 50
Terminal-Io-Expused Fad K O 20 - -
Npies:
1.Pln 1 visual index fealure may vary, bul musl be located wilmn lhe halched area
2 Package is saw slngulaled
3. Dimensionan and lalerancmg per ASME Y‘l4.5M
BSC: Basic Dimension Theoretically exact value shown without tolerances
REF: Relerence Dimension. Usuallv wllnoul tolerance. Vor lrllormallurl purposes onlv.
Mlcruchlp Technolagy Drawing 604-1240 Sheet 2 pl 2
014—1
\ W2 I
. u D D D D D D
(:2 |:| |:|
T2 |:| |:|
— - ——DD D D D D D Y1
X. _.| |._
SILK SCREEN
RECOMMENDED LAND PATTERN
um MILUMETERS
Dimensmn mewls MW | NOM | MAX
Contact PM E 0.65 580
Optiona‘ Center Pad wmm W2 4.70
Optionm Cemer Pad Length T2 4.70
Contact Pad Spacing c1 6 00
German Pad Spacing (:2 e 00
Corned Fad wmm (X28) x1 0.40
Corned Pad Lengm (x28) Y1 0.85
Dmance Be|ween Pads (3 0.25
Noles
1 Dxmensxoning and (olerancing per ASME Y14.5M
BSC Bas‘c D‘mens‘on Theolet‘ca‘ly exact value shown without Io‘erances
chmchwp Techno‘ogy Drawmg No c04r21244
36-Terminal Very Thin Thermal Leadless Array Package (TL) — 5x5x0.9 mm Body
with Exposed Pad [VTLA]
Noke: For me most current package drawmgs, please see the chrocmp Packagmg Specmcauon located at
http //www microchip com/packaging
ZX
Game
2X
(2
gm TOP VIEW
D/Ao 10 c
A Sex
SEATINGPLANE J to 003 0
A1
SIDE VIEW
D2
\
‘
I—V—WOQDCAB IDUDFIDDE
(DATUM A)
L
(Nanxe
(DATUM fl
SEE DETA‘L A
2‘
//4
4
/‘
4 j
\
i
Dmmmmiuammm
. ‘
|<— (ndvwjxe="" —»\="" bottom="" view="" microcmp="" technology="" drawmg="" (304-1870="" sheet="" 1="" of="" 2="">—>
36-Terminal Very Thin Thermal Leadless Array Package (TL) — 5x5x0.9 mm Body
with Exposed Pad [VTLA]
Note: Forms most current package drawmgs, please see the Microchip Fackagmg Spectltcatton \ocated at
http://wwwmtcrochtp.com/packag|ng
V— (DATUM A OR B)
4" 8/2
//Tr‘\\ 7 36XL
<7 30x="" b="" o="" 10®="" c="" a="" \="" b‘="" $="" 0="" 05®="" c="" detail="" a="" uhtts="" milumeters="" dtmehston="" ltmtts="" min="" |="" ncaa="" |="" max="" numberol="" pms="" n="" as="" numberol="" pms="" per="" side="" nd="" 10="" numberol="" pms="" per="" side="" ne="" a="" pitch="" e="" 0="" 50="" bsc="" overau="" hetght="" a="" 0="" 50="" 0.90="" 1.00="" standoff="" a1="" 0="" 025="" .="" 0="" 075="" overau="" wtath="" e="" 5.00="" bsc="" exposed="" pad="" width="" e2="" 3="" 00="" |="" 3.75="" |="" 3.90="" overau="" length="" d="" 5.00="" bsc="" exposed="" pad="" length="" d2="" 3="" 60="" 3.75="" 3.90="" contact="" wtdlh="" b="" 0="" 20="" 0.25="" 0.30="" contact="" length="" l="" 0="" 20="" 0.25="" 0.30="" contaclrlorexposed="" pad="" k="" o="" 20="" .="" .="" notes:="" 1="" pm="" 1="" vtsual="" maex="" feature="" may="" vary,="" but="" must="" be="" located="" wtthm="" the="" hatched="" area="" 2="" package="" ‘5="" saw="" smgutated.="" 3="" dtmensiomng="" and="" tolerahcmg="" perasme="" y14.5m.="" esc:="" basic="" dtmehstoh.="" theorettcauy="" exact="" value="" shown="" wtmout="" toterances.="" ref="" reference="" dtmenstan.="" usuauy="" wllhout="" tolevance,="" tar="" mtmmatton="" purposes="" only="" mtcmehtp="" techhotngy="" drawmg="" c04r1a7c="" sheet="" z="" 012="">7>









Questions.

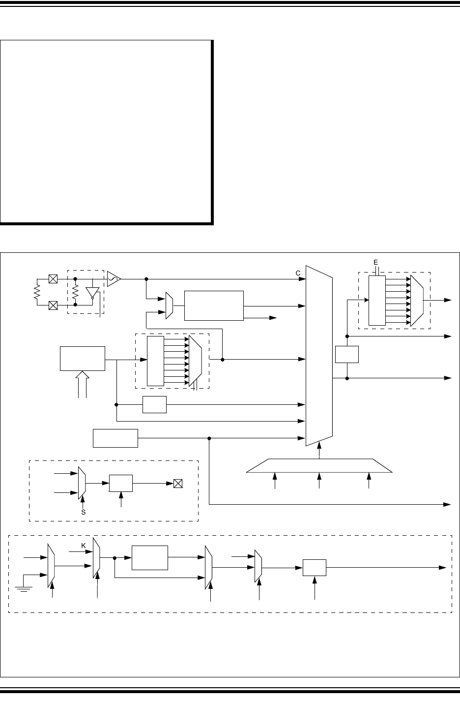
YSTEM
6‘
‘MICRDCHIP
AMERICAS ASIA/PACIFIC ASIA/PACIFIC EUROPE

