Getting Started with GPS

By European Editors

Contributed By DigiKey's European Editors


This article looks at the options for getting started with a GPS design for industrial applications, from the transceivers to modules and the evaluation boards available, as well as the antenna issues to consider. It looks at how modules from suppliers such as Antenova and NXP Semiconductors can be used, extending to single chip implementations from Maxim and Skyworks.

Navigation and positioning are becoming increasingly popular functions in many devices, from dedicated satellite navigation handsets to integration in mobile phones and automobiles. They are now appearing in digital cameras and even used for tracking high value assets, making the integration of navigation technology an important design element. However, this brings together digital processing, software, analog and RF design expertise that may not be common within one company.

As a result, suppliers are providing modules for evaluating satellite navigation devices that can be used directly in low-to-medium volume designs. This avoids many issues of RF and analog design for the antenna system and allows the developer to add navigation capability simply and easily to a product. For higher volume designs, single chip navigation devices provide lower costs and smaller footprint, but need more integration with other devices such as a microcontroller.

Despite the generic reference to ‘GPS’ systems, there are several satellite navigation systems emerging. A Global Navigation Satellite System (GNSS) receiver can cover the US GPS system, the Russian GLONASS, European Galileo, and Chinese Compass navigation satellite systems. These can be used as standalone navigation systems, taking signals from three out of seven visible satellites, although this can have a slow time to acquisition (TTA) to give an accurate reading of the location. These direct systems can also struggle in cities where ‘urban canyons’ limit how many satellites are visible. Similarly, there is a lot of work currently underway to improve the indoor capabilities of such systems.

The GPS L1 input signal is a spread-spectrum signal centered on 1575.42 MHz with a 1.023 Mbps BPSK modulation. The signal level at the antenna is typically -130 dBm in open-sky conditions, dropping to below -150 dBm in masked signal areas such as indoors.

One way around some of these problems is assisted GPS, which uses the signal from nearby cellular telephony networks to speed up the TTA and reduce the number of satellites that are required. This can also help with reducing the power consumption. Assisted GPS is not just relevant to mobile phone handsets, but can be implemented by coupling GSM modules with GPS modules. This provides a communications link for applications such as asset tracking.

Modern cellular phones have multiple radio systems, so problems like co-habitation are quite common. A GPS receiver that is being used around a mobile phone requires many different issues to be taken into account. The different transmit signals that are active in a phone can cause problems, including intermodulation and compression.

A GPS receiver needs to receive signals with an average power level of -130 dBm; therefore, sensitivity is very important. Currently there are several GPS chipsets on the market that can be implemented in cell phones and other devices. While many of these GPS ICs do have integrated low noise amplifier (LNA) front-ends, the noise performance and the system sensitivity are not always adequate. The GPS receiver sensitivity is a measure for how accurate the coordinates are calculated. The GPS signal reception can be improved by a GPS ‘front-end’, which improves the sensitivity by filtering out the unwanted jamming signals and amplifying the wanted GPS signal with a low-noise amplifier.

The pre-filters and post filters are needed to improve the overall linearity of the system as well as avoid overdriving the integrated LNA stage of the GPS receiver. At the average power level of –130 dBm, the system will not have in-band intermodulation problems caused by the GPS signal itself.

GPS front end

NXP Semiconductors’ BGU7007 Global Positioning System Front-End Evaluation Board (BGU7007 GPS FE EVB) is designed to evaluate the performance of the GPS front-end using NXP Semiconductors’ BGU7007 GPS Low Noise Amplifier; a matching inductor; a decoupling capacitor, and two identical GPS band-pass filters.

It has a gain of 16.7 dB and a noise figure of 1.7 dB at a current consumption of 4.7 mA. Its high linearity removes interference and noise from co-habitating cellular transmitters, while retaining sensitivity. The front-end components occupy a total area of approximately 3 x 3 mm.

The BGU7007 front-end evaluation board simplifies the RF evaluation of the BGU7007 GPS LNA applied in a GPS front-end. The evaluation board enables testing of the device RF performance and requires no additional support circuitry. The board is fully assembled with the BGU7007, including the input series inductor, decoupling capacitor as well as two SAW filters to optimize the linearity performance. The board is supplied with two SMA connectors for input and output connection to RF test equipment. The BGU7007 can operate from a 1.5 V to 2.85 V single supply and consumes about 5 mA.

The circuit diagram of the evaluation board is shown in Figure 1. With jumper JU1, the enable input can be connected either to VCC or GND.

NXP Semiconductors' BGU7007 evaluation module

Figure 1: The BGU7007 evaluation module for NXP Semiconductors' front-end for a GPS receiver.

The low noise amplifier is specifically designed for the GPS frequency band. The integrated biasing circuit is temperature stabilized, which keeps the current constant over temperature. It also enables the linearity performance of the BGU7007. The BGU7007 is also supplied with an enable function that allows it to be controlled via a logic signal. In disabled mode it consumes less than 1 μA so that it can be effectively used in mobile designs.

The output of the BGU7007 is internally matched for 1575.42 MHz, where only one series inductor at the input is needed to achieve the best RF performance. Both the input and output are AC coupled via an integrated capacitor.

The bandpass filters that are implemented in the GPS front-end evaluation board are key components regarding the overall system linearity and sensitivity. Currently there are different suppliers on the market that have SAW filters for the GPS band available. One of the key performance indicators of these filters is having very high rejection at the different cell phone transmission frequencies, and simultaneously having low insertion loss in the GPS pass-band. Although the evaluation board is supplied with two Murata SAFEA1G57KE0F00 SAW filters, there are several alternatives that can also be considered:
  • EPCOS 9444
  • Murata SAFA1G57KH0F00
  • Murata SAFA1G57KB0F00 low-loss variant
  • Fujitsu FAR-F6KA-1G5754-L4AA
  • Fujitsu FAR-F6KA-1G5754-L4AJ
All the filters can use the same footprint. To achieve the rejection level as indicated in the datasheet of these filters, it is necessary that the filters be properly grounded. In the layout of the front-end evaluation board, the suppliers’ recommendations have been followed so that every GND pin has its own ground-via and there is a ground path between the input and the output.

The evaluation board is supplied with a Murata LQW15 series inductor of 5.6 nH. This is a wirewound type of inductor with high quality factor (Q) and low series resistance (Rs). This type of inductor is recommended in order to achieve the best noise performance. High Q inductors from other suppliers can be used.

Antenna module

The antenna is a key element of any GPS design and a critical factor in achieving the right level of sensitivity. Antenova’s GPS RADIONOVA M10372 RF Antenna Module is a single-package solution to combine RF and antenna on the same module for L1-band GPS and A-GPS systems. The device is based on the high performance CSR SiRFstarIV GPS architecture combined with Antenova’s high efficiency antenna technology, and is designed to provide the best radiation pattern for GPS reception.

Antenova’s GPS RADIONOVA

Figure 2: Antenova’s GPS RADIONOVA M10372 RF antenna module.

All front-end and receiver components are contained in a single package laminate base module, providing a complete GPS receiver. It operates on a single 1.8 V positive bias supply with low power consumption and available low power modes for further power savings. It uses SiRF’s standalone software and is compatible with UART, SPI and I²C host processor interfaces. Custom versions of M10372 can also incorporate an antenna switch for optional external active antenna connection for specific performance requirements.

Using the module provides a true drop in solution, with the antenna and RF in a single package, to give easier integration and shorter design cycles for faster time to market.

Discrete solutions

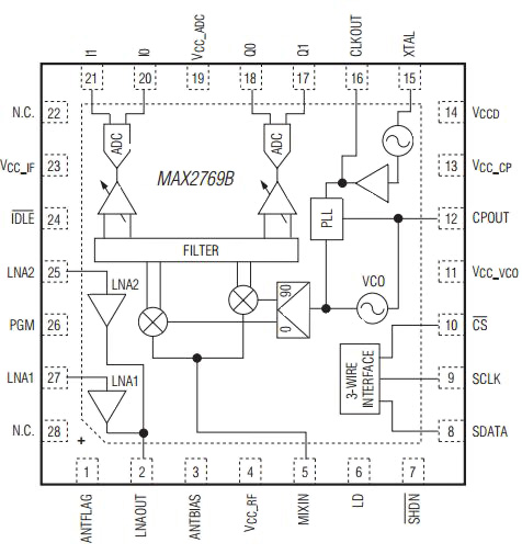
The MAX2769B from Maxim Integrated Products is a next-generation GNSS receiver that is designed to provide high performance for industrial and automotive applications. It integrates the complete receiver chain, including a dual-input LNA and mixer, followed by the image-rejected filter, PGA, VCO, fractional-N frequency synthesizer, crystal oscillator and a multi-bit ADC. The total cascaded noise figure of this receiver is as low as 1.4 dB.

The MAX2769B completely eliminates the need for external IF filters by implementing on-chip monolithic filters and requires only a few external components to form a complete low-cost GPS RF receiver solution. The integrated delta-sigma fractional-N frequency synthesizer allows programming of the IF frequency within a ±30 Hz accuracy from a crystal with a central frequency of 32 MHz, while operating with any reference or crystal frequencies that are available in the host system. This is important as errors in the frequency can show up as errors in the position. The ADC outputs at CMOS logic levels with one or two quantized bits for both I and Q channels, or up to three quantized bits for the I channel. I and Q analog outputs are also available.

Maxim MAX2769B

Figure 3: The MAX2769B single chip GPS receiver.

Of the two low-noise amplifiers, LNA1 is typically used with a passive antenna and requires an AC-coupling capacitor. In the default mode, the bias current is set to 4 mA, the typical noise figure and IIP3 are approximately 0.8 dB and -1.1 dBm, respectively. LNA2 is typically used with an active antenna and is internally matched to 50 Ω and requires a DC-blocking capacitor.

The MAX2769B includes a quadrature mixer to output low-IF or zero IF I and Q signals. The quadrature mixer is internally matched to 50 Ω and requires a low-side LO injection. The output of the LNA and the input of the mixer are brought off-chip to facilitate the use of a SAW filter.

The baseband programmable gain amplifier provides 59 dB of gain control range and can be programmed through the serial interface by setting bits GAIN_IN in the Configuration 3 register. The device also provides a control loop that automatically programs the programmable gain amplifier (PGA) gain to provide the ADC with an input power that optimally fills the converter and establishes a desired magnitude bit density at its output.

The MAX2769B also integrates a 20-bit sigma-delta fractional N synthesizer allowing the device to tune to a required VCO frequency with an accuracy of approximately ±30 Hz.

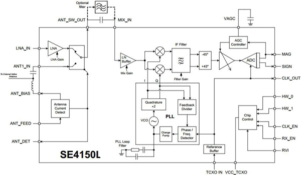
Skylink’s SE4150L is a highly integrated GPS receiver IC offering high performance and low-power operation in a wide range of low-cost applications. It is particularly suited to high sensitivity L1-band GPS systems and receivers needing dual-antenna inputs.

The SE4150L includes two RF inputs with integrated antenna switching and external active-antenna current detection. A high-linearity on-chip LNA is used with one of the inputs, allowing the SE4150L to be used in multi-function wireless systems without the need for additional external LNA devices. A fully integrated image-reject low-IF mixer is used with a linear AGC, an on-chip IF filter and a 2-bit analog-to-digital converter (ADC).

The device features two gain control modes, to optimize the performance of the LNA and mixer for systems, which require either high signal handling or systems that need minimal supply current.

The synthesizer is fully integrated including the VCO and PLL loop-filter and can operate from a 16.368 MHz reference frequency, normally with an external crystal oscillator.

A high-performance LNA is available for use with systems with an external passive antenna as the LNA noise figure is the largest single contributor to overall system sensitivity in GPS signal reception. The internal LNA of the SE4150L allows sufficient performance to be achieved from a low-power GPS receiver without requiring any additional active components.

The LNA input requires a minimum of external matching components to achieve good RF gain with minimal noise figure. Although attention should be paid to track lengths and interference throughout the design, the LNA input matching circuit is the only RF circuit critically sensitive to layout. The LNA output includes internal 50 Ω matching for connection to the mixer input either directly or via an optional external filter.

An antenna switch is included on the SE4150L to allow selection of either the LNA_IN RF path or the ANT1_IN RF path to connect to a single RF output, ANT_SW_OUT. This is useful in systems where two antenna sources can be provided, such as a portable navigation device that has both an internal and external antenna.

Skylink SE4150L

Figure 4: The Skylink SE4150L includes two RF inputs with integrated antenna switching and external active-antenna current detection.

The antenna switch is driven from the antenna current detector block. The antenna switch will transfer the RF input from the default LNA_IN on pin 4 over to ANT1_IN on pin 3 when the antenna current detector block senses a current being consumed, for example from an external active antenna. The switching threshold is typically 1 mA with some hysteresis.

The antenna current detector is designed to monitor the supply current to an external active antenna and provide a logic output, ANT_DET on pin 8. This is used to indicate if the current is within an expected range. The current monitor senses the current, which passes through the ANT_BIAS (pin 2) output. ANT_DET is connected to the switchover control of the internal antenna switch. The antenna switch will transfer the route of the RF input path from the internal LNA (supplied from the LNA_IN input on pin 4) across to ANT1_IN on pin 3 and through to the ANT_SW_OUT output on pin 7 where the current is detected.

When an external active antenna is connected, DC current to drive the active antenna will flow through ANT_BIAS on pin 2 and the antenna current detector.

External antennas

To support an external antenna to customize the Antenova system, the module includes an on board RF switch. The host device can control this switch via the Pin 22 voltage. When this pin is high, the RF switch disconnects the embedded internal antenna, and routes the signal from pin 28 to the RF front-end. In order to provide this control voltage, a current detector circuit is suggested. Optional overvoltage protection can also be provided to protect the power supply in the event of a short circuit in the antenna connection.

The U1 and Q1 pins provide a current sense function, amplifying the voltage drop across sense resistor R1. This is used to control the output of the window comparator U2. When the current through the antenna bias circuit is between 5 and 50 mA, then the comparator asserts high, and the RF switch selects the external antenna. Outside of this range, the comparator detects either a DC short or open circuit in the bias circuit and asserts low, selecting the internal antenna. The current sense voltage is also fed to the gate of Q2, increasing the resistance in the bias circuit as the voltage rises, and choking off the antenna supply current when it rises above 100 mA.

The Maxim MAX2769B also includes a low-dropout switch to bias an external active antenna. To activate the antenna switch output, set ANTEN in the Configuration 1 register to logic 1. This closes the switch that connects the antenna bias pin to VCC_RF to achieve a low 200 mV dropout for a 20 mA load current. A logic-low in ANTEN disables the antenna bias. The active antenna circuit also features short-circuit protection to prevent the output from being shorted to ground.

Manufacturing

Some of the chip suppliers will provide Gerber plots of typical layouts for their devices to ease manufacturing, and the modules themselves can be used as examples.

The front-end evaluation board of NXP’s BGU7007 can serve as a guideline for laying out a board. This requires controlled impedance lines for all high frequency inputs and outputs and Vcc can be bypassed with decoupling capacitors, preferably located as close as possible to the device. For long bias lines, it may be necessary to add decoupling capacitors along the line further away from the device. Proper grounding of the GND pins is also essential for good RF performance. Either connect the GND pins directly to the ground plane or through vias, or do both, whichever is recommended. The out-of-band rejection of the SAW filters also depends on the grounding of the filter.

Conclusion

Navigation is an increasingly important function in many devices and is set to become even more important. Using GPS modules can dramatically simplify the design requirements for the developer to speed up time to market. Modules now support external antennas for increased sensitivity that can provide more performance, faster acquisition times, or lower power consumption. However, to get the optimum board design or the lowest cost, the standalone single chip receivers provide significant capabilities, and can be used as the second generation product moves into higher volumes.
DigiKey logo

Disclaimer: The opinions, beliefs, and viewpoints expressed by the various authors and/or forum participants on this website do not necessarily reflect the opinions, beliefs, and viewpoints of DigiKey or official policies of DigiKey.

About this author

European Editors

About this publisher

DigiKey's European Editors