TPS40305 Controller and Q3 Series NexFET MOSFETs
Texas Instruments' technologies enable efficient, high-density power integration
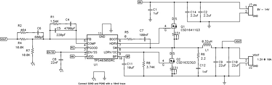
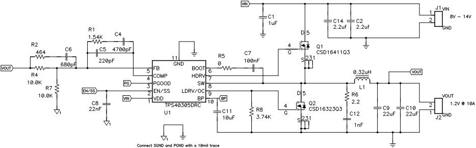
As electronic devices demand higher currents at lower voltages in increasingly smaller packages, system designers are requiring higher levels of power density without sacrificing efficiency. The combination of Texas Instruments’ TPS40305 1.2MHz synchronous buck controller and N-channel NexFET power MOSFETs enables designers to achieve higher current ratings in extremely small packages without this sacrifice.
The TPS40305 controller combines high-speed adaptive dead-time control, 1.2MHz switching frequency, a 6.5V on-board regulator, and powerful gate drivers, which enable designers to reduce output filter requirements while still achieving high efficiency for power hungry low-voltage DSPs, processors and FPGA cores.
The Q3 series of NexFET power MOSFETs combines an 8-pin, 3mm × 3mm SON package with NexFET technology.
Together, these technologies allow designers to achieve high efficiency in extremely small solution sizes. It also prepares them to meet the needs of next generation electronic devices.

TPS40305 Controller
| 图片 | 制造商零件编号 | 描述 | 输出配置 | 拓扑 | 可供货数量 | 价格 | ||
|---|---|---|---|---|---|---|---|---|
![]() | ![]() | TPS40305DRCT | IC REG CTRLR BUCK 10SON | 正 | 降压 | 10301 - 立即发货 | $3.73 | 查看详情 |



