直流电流采样架构与设计技巧解析
2025-10-24
针对直流电流采样的方法,如果依照电流传感的位置与架构来分类,主要可区分为以下四种方式:
1. 低边电流采样(Low-side Current Sensing)
低边电流采样的原理是将分流电阻放在负载与接地(GND)之间,量测其压降来计算电流,其优点是设计简单,输出电压接近地,便于运算放大器量测,精度高、成本低(使用一般运算放大器即可),且无共模电压问题,缺点则是地线不再为纯粹的系统接地(将导致「地弹跳」),会造成接地偏移,可能影响后级电路准确性或安全性,不适合高功率或需要电气隔离的应用,适用于电池供电设备、低压直流电机、小型电源模块等对系统地电位要求不高的场域。
低边电流采样是最常见且成本最低的直流电流传感方案之一,虽然结构简单,但在实际设计中仍有一些关键注意事项与设计技巧,否则可能造成精度下降、电路干扰,甚至错误保护动作。
低边电流采样在设计上首先要注意分流电阻的选择,其阻值大小要适中,阻值太大虽能增加电压信号,但会导致系统功耗与发热增加,太小则传感信号微弱,难以放大与精确读取,常见的阻值选择为1 mΩ ~ 100 mΩ。其次,功率标称要足够,若电流大,需选择大功率低阻值分流电阻,避免过热或损坏,且其温度系数低,电阻值随温度变化会影响电流计算准确度,建议选用低TCR(温度系数)的金属箔电阻或专用分流电阻。
在运算放大器的选择与配置方面,共模电压接近接地,应选择轨到轨输入的运算放大器,并注意低输入失调电压(<1 mV)与低输入偏置电流,确保微弱信号不失真,增益选择要平衡精度与动态范围,若后端ADC分辨率有限,要选择适当的增益(例如:10x、50x、100x)。
另一方面,接地与布线要谨慎处理,避免高电流路径与信号路径共享地线,防止地电位浮动(将造成“地弹跳”),并将分流电阻与运算放大器的布线尽可能靠近,避免噪声干扰或布线阻抗影响测量精度,分流电阻的Kelvin连接(四端测量),将有助于消除接触电阻的影响。此外,在ESD与过压保护方面,若输入引脚连接外部电流路径,建议使用TVS 二极管或电阻隔离进行保护,避免突波损坏运算放大器。
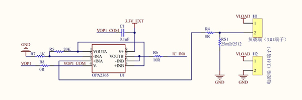
低边电流采样原理图示例
以上图的低边电流采样原理图为例,检流电阻RS1的阻值是25mΩ,假设负载电流为1A,在RS1两端的电压差就是25mV,将采集到的电压送到同相比例放大器TI OPA2365,根据电路参数得到放大倍数为21,RS1两端的电压乘以放大倍数,就是1A电流所对应的电压值,把放大后的电压信号送入电压跟随器,电压跟随器通过高输出阻抗和低输出阻抗特性,实现信号的缓冲,最后送入MCU的ADC输入,通过转换就可以得到实际的电流值。
2. 高边电流采样(High-side Current Sensing)
高边电流采样的原理是将分流电阻放在电源与负载之间,量测其压降来推算电流,其优点是不会破坏接地参考点,安全性与系统稳定性更好,适用于需要保护或监测供电端的应用,以及电源模块保护、过流监控等,缺点则是共模电压高(接近电源),需要共模抑制比高的运算放大器或专用IC,且其成本较高(通常需高边电流传感放大器或隔离放大器),设计也较复杂,适用于车用电子(12V / 48V系统)、工业电机驱动、DC/DC电源输出端监控、BMS系统(电池电流监控)等场景。
当设计高边电流采样电路时,虽然其接地参考不会干扰系统接地,但设计难度比低边采样高,需要特别注意共模电压、隔离安全性与传感精度。在设计高边电流采样电路时,共模电压的处理是设计关键,由于高边分流电阻位于负载与电源正极之间,会承受高于接地的共模电压(Vcm),运算放大器或传感IC需具备高共模抑制比(CMRR),且共模输入范围须涵盖至电源电压,若Vbus = 12V,放大器输入引脚需可承受12V共模,多数应用需要共模输入范围达0~26V或更高。
在分流电阻的配置与选择方面,则与低边采样相同,电阻的阻值需平衡精度与功耗,应优先选用低TCR(金属箔或厚膜)分流电阻,通常会在分流电阻两端使用Kelvin连接回到传感放大器,以减少电压误差。
在信号转换与放大技巧方面,高边信号输出常会高于MCU可读范围(例如输出5V而MCU ADC只能读3.3V),因此需使用电压位准转换器或选择输出范围合适的传感器,若需双向电流传感(如充电/放电),可选用具双向侦测能力的放大器(如TI INA213)。
在高电压应用场景中则有安全隔离需求,在电机控制、太阳能逆变器或AC-DC系统中,高边电压可能达数百伏,若MCU与传感电路供电不共地,需采用隔离型传感器或隔离放大器,如隔离运算放大器(如AMC1200)或霍尔电流传感器。此外,还需注意噪声抑制与滤波,建议在传感电阻输出端与放大器输入之间串接小阻值电阻(10~100Ω)与小电容(~nF)形成RC滤波器,以去除开关噪声。
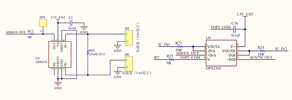
高边电流采样原理图示例
以上图的高边电流采样原理图为例,检流电阻RS2的阻值是25mΩ,这里使用了一个电流检测放大器ADI AD8418,它是一款高压、高分辨率的电流检测放大器,确定初始增益为20V/V,在整个温度范围内的最大增益误差为±0.15%,缓冲输出电压可以直接与任何典型转换器连接。对于高边电流检测,还需要考虑共模电压范围,AD8418的共模电压范围在-2V至+70V,具有出色的共模抑制性能,能够在采样电阻上进行双向或单向的电流检测,适合各种汽车工业,包括电机控制、电池管理、电磁阀控制等。假设该电路的设定负载电流为1A,在RS2两端的电压差就是25mV,AD8418的增益为20V,通过计算得出负载电路中电流增加1A,对应输出增加0.5V,再将放大后的电压信号送入电压跟随器,最后再将信号送入MCU的ADC输入,通过计算就可以得到实际的电流值。
3. 集成式数字功率计(Digital Power Monitor / Power Meter IC)
集成式数字功率计的原理是使用内建ADC、计算单元的专用电流/功率监控IC,通常可同时量测电压(V)、电流(I,通过内建或外部分流电阻),以得出功率值与能量(积分计算),常用的芯片如TI INA233、ADI ADE系列、Maxim MAX34407 等。
集成式数字功率计具有功能完整,集成ADC、放大器、I²C/SPI接口、能量累加逻辑,容易与MCU通信,且精度高,部分具备自动校准、平均滤波功能,可同时取得电压、电流、功率、能量等数字参数,以及节省电路板面积与设计工时的优点,可简化系统设计并提升精度与诊断能力,但也有成本较高、设计需注意通信协议与缓存器配置,并受限于内部ADC精度与反应速度,适用于中低速应用的缺点。适用场景包括智能电表、服务器电源、电池管理系统、IoT节点电源监控、工业与车用设备电源监测等领域。
采用集成式数字功率计进行直流电流(及功率)采样在电路设计时,首先要进行采样点选择(高边或低边),大多数数字功率计支持高边电流采样,若系统接地端需保持纯净,建议选用高边量测,若选择低边,需确认共模电压可低至接近0V(接地)。
在分流电阻选型与布局上,需根据最大电流与功率损耗选择分流电阻的阻值,避免过度耗能,建议选用具低TCR、精密度高(1%或0.1%)的金属箔电阻,使用Kelvin接法,避免电流线影响电压传感精度。此外,在滤波与抗噪声设计方面,功率计ADC采样信号容易受开关电源噪声干扰,建议在分流(shunt)两端加入低通RC滤波器,若为高压环境,应加设TVS保护或箝位电路。
在数字接口(I²C / SPI)的考虑上,应根据主控制器(MCU或SoC)选择支持接口,并注意I²C地址冲突问题,若多颗元器件挂载,应考虑可寻址(addressable)功能,若为工业或隔离式设计,可选配I²C/SPI隔离器(如TI ISO1540)。此外,还须考虑电压供应与参考电压,功率计常需采用单电源供应(3.3V / 5V),以确保稳定性与低噪声,避免影响ADC量测,某些元器件支持外接参考电压(Ref input)可提高量测一致性。
另一方面,还要考虑校正与软件集成,某些IC支持内建自动更正(offset / gain),搭配MCU使用时,可在固件内进行偏移校正(Offset trim)、增益校正(Gain trim)、能量累加时间基准设定。
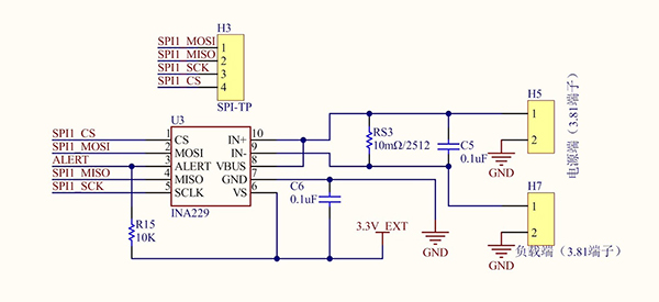
集成式数字功率计的原理图示例
以上图的集成式数字功率计原理图为例,采用了一个TI INA229,这是一款高精度、低功耗的集成式数字功率监测芯片,可以简化系统的设计复杂度,外围电路除了一个采样电阻和几个电容,没有其他的元器件,在使用时只需要配置好采样电阻,然后通过SPI接口,就可以直接读取电流、总线电压、功率等参数,非常方便。这个电路的检流电阻的阻值为10mΩ,假定负载电流为1A,在RS3两端的电压差就是10mV,这个信号给到INA229,INA229就会根据配置计算出结果给到MCU。
4. 霍尔电流传感器(Hall Effect Current Sensor)
采用霍尔电流传感器来采样的原理是利用霍尔效应检测由电流产生的磁场,非接触地量测电流值。可分为开环(Open-loop)霍尔传感器(无回授)、死循环(Closed-loop)霍尔传感器(具有磁通回授控制),例如ACS712、LEM、Allegro、Tamura等产品。霍尔电流传感器具有电气隔离佳,适合高压应用、大电流测量(几十A到数百A)、无功耗热损(不像分流电阻)、安装方便,模块化封装等优点,但也有灵敏度受温度与磁场影响,需校准补偿,响应速度慢于分流电阻方式,以及体积较大(尤其是大电流型号)、成本较高等缺点。适用于工业电机控制、电动车电机控制、太阳能逆变器、UPS系统、工业电源、充电桩、服务器电源与电池管理系统(BMS)等场景。
采用霍尔电流传感器进行直流电流采样,是非接触式传感方式,能提供电气隔离、安全、高精度的电流监控,其可量测直流、交流、脉冲与复合波形电流。在设计上首先要选择适当的霍尔传感器类型,开环型具有快速反应、成本较低、体积小、功耗低的特性,适合用在中小电流,反应速度重要的应用(如电机控制);死循环型则具有精度高、线性度佳、温度漂移小,但体积大的特性,适合用于高精度量测、回授控制、精密功率测量;IC型集成式(如Allegro、Melexis等)则有体积小、简易安装、信号输出线性化的优势,适用于消费电子、电动汽车、电池管理系统、小型电源系统。
接着应考虑电流范围与带宽,确认应用最大电流(峰值与RMS),传感器应提供略高于最大预期电流的容差(例如:最大50A,选75A类型),若量测交流或高速PWM,需确认带宽大于信号频率 x 2。在安装与磁场隔离方面,霍尔传感器对外部磁场较为敏感,应避免接近高电流走线或磁性材料,可使用金属屏蔽或磁屏蔽片(如µ-metal)做噪声抑制,设计时要确保导体经过传感窗口(穿孔型)或接触感应区域(表面型)。
在信号处理与放大方面,大多数霍尔传感器输出为模拟电压或比例电压,因此若需接入MCU ADC,建议使用低漂移运算放大器以扩展动态范围,若电源与传感输出不共地,需使用差动放大器或隔离放大器。此外,在电源供应与噪声考虑上,需提供稳定且低噪声电源(常为3.3V或5V),若系统中包含电感性负载(如电机),建议加TVS与绕线滤波器,输出可加RC滤波器平滑波形,提升ADC精度。在绝缘与安全距离(特别在工业/高压应用)上,应确保传感器本体提供足够的隔离耐压,留意PCB布局上的爬电距离与绝缘规范(如UL 60950、IEC 61010)。
霍尔电流传感器的原理图示例
以上图的霍尔电流传感器原理图为例,采用了Allegro公司的一款集成式霍尔电流传感器,专为±50A、双向直流/交流电流检测设计,典型精度为±1%,适用于对稳定性要求高的工业和汽车场景,内部铜导体的电阻仅0.1mΩ,可降低功耗和发热,高达4800Vrms绝缘耐压,确保高压环境下的安全性。该元器件在0电流时的输出为1/2Vcc,电源电压为3.3V,理论输出为1.65V,当电源正向流动时,它的输出向着Vcc靠近,当电流反向流动时,它的输出向着0V靠近。
|
结语
直流电流采样是电源监控与能量管理系统中不可或缺的一环,根据应用需求、电气环境与精度要求,可选择低边采样、高边采样、集成式数字功率计与霍尔电流传感器等不同架构。每种方案在设计上皆有其关键技巧与考虑,例如:电压共模能力、隔离安全性、温度漂移稳定度与信号噪声抑制等。通过正确的采样架构与元器件选型,不仅能提升系统准确性与可靠性,更能有效掌握能耗与故障诊断信息,为高效率与智能化的电子系统设计奠定坚实基础。
为协助您快速了解直流电流采样的设计技巧,DigiKey特别提供相关的视频介绍,以帮助您加快设计相关电路的速度,欢迎点击观看。
更多相关技术前沿与精选内容
免责声明:各个作者和/或论坛参与者在本网站发表的观点、看法和意见不代表 DigiKey 的观点、看法和意见,也不代表 DigiKey 官方政策。























