LM25061/9 Hot Swap Controllers

Positive Low Voltage Power Limiting Hot Swap Controllers

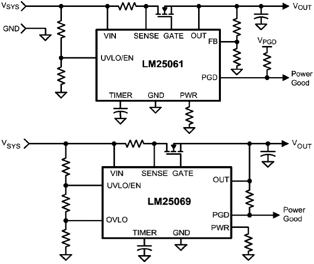
image of Texas Instruments' LM25061/9 Hot Swap ControllersTexas Instruments' LM25061/9 positive hot swap controllers provide intelligent control of the power supply voltage to the load during insertion and removal of circuit cards from a live system backplane or other "hot" power sources. The LM25061/9 provide in-rush current control to limit system voltage droop and transients. The current limit and power dissipation, in the external series N-Channel MOSFET, are programmable, ensuring operation within the Safe Operating Area (SOA). The POWER GOOD output indicates when the output voltage exceeds a programmable threshold. The input under-voltage level and hysteresis are programmable, as well as the initial insertion delay time and fault detection time. The LM25061/9-1 latches off after a fault detection, while the LM25061/9-2 automatically restarts at a fixed duty cycle. The LM25061/9 are available in a 10-pin MSOP package.

Typical Application Diagram

Features
  • Operating range: +2.9 V to +17 V
  • In-rush current limit for safe board insertion into live power sources
  • Programmable maximum power dissipation in the external pass device
  • Adjustable current limit
  • Circuit breaker function for severe over-current events
  • Internal high side charge pump and gate driver for external N-channel MOSFET
  • Adjustable under-voltage lockout (UVLO) and hysteresis
  • Initial insertion timer allows ringing and transients to subside after system connection
  • Programmable fault timer avoids nuisance trips
  • Active high open drain POWER GOOD output
  • Available in latched fault and automatic restart versions
Applications
  • Server backplane systems
  • Base station power distribution systems
  • Solid state circuit breaker

LM25061/9 Hot Swap Controllers

图片制造商零件编号描述内部开关应用可供货数量价格
IC HOT SWAP CTRLR GP 10VSSOPLM25061PMME-2/NOPBIC HOT SWAP CTRLR GP 10VSSOP通用44 - 立即发货$5.82查看详情
IC HOT SWAP CTRLR GP 10VSSOPLM25069PMME-2/NOPBIC HOT SWAP CTRLR GP 10VSSOP通用610 - 立即发货$5.25查看详情
发布日期: 2009-10-15