MP8865 同步降压转换器
MPS 提供采用 I2C 接口的 MP8865 同步降压转换器
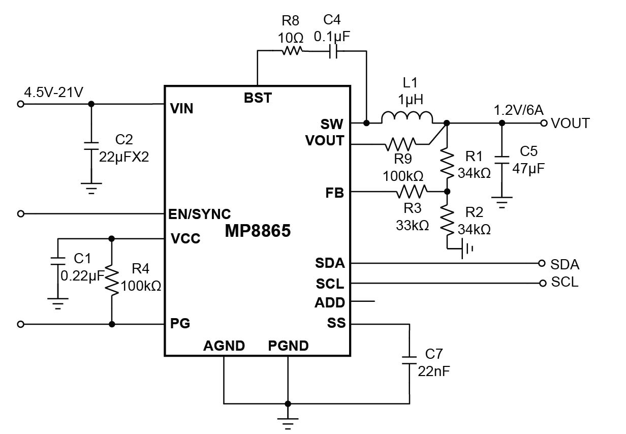
MPS 的 MP8865 是一款采用 I2C 控制接口的高频、同步、整流、降压、开关模式转换器。 该器件是一种非常紧凑的解决方案,能在宽输入范围内提供 6 A 连续输出电流,以及出色的负载和线路调节能力。 MP8865 具有同步工作模式,可在输出电流负载范围内实现更高的效率。
基准电压水平可通过 3.4 Mbps I2C 串行接口进行即时控制。 电压范围可在 0.6 V 至 1.87 V 之间调节(步长 10 mV)。 此外,可通过 I2C 接口选择电压压摆率、开关频率、使能和省电模式。
电流模式运行具有快速、瞬态响应能力,能轻松实现环路稳定。 保护功能全面,包括过流保护 (OCP)、过压保护 (OVP) 和热关断 (TSD)。
MP8865 只需最少量现成的标准外部元件,且采用 QFN-15 3 mm x 3 mm 封装。
| 特性 | ||
|
|
|
应用
|
|

