MP8774H 同步降压转换器
MPS 的 MP8774H 采用恒定导通时间 (COT) 控制工作方式提供了非常快速的瞬态响应、简便的环路设计和非常稳定的输出调节
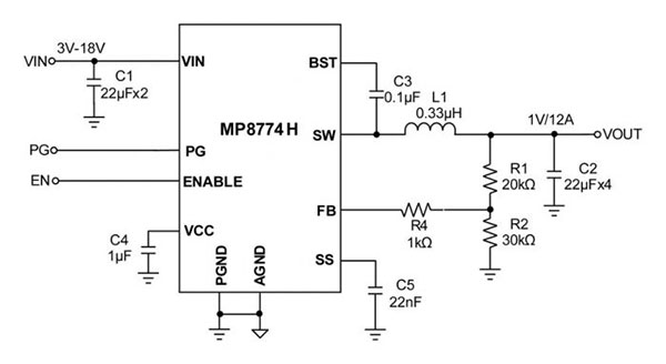
MPS 的 MP8774H 是具有内部功率 MOSFET 的全集成、高频、同步、整流、降压、开关模式转换器。该器件在 3 V 至 18 V 的宽输入范围内,具有出色的负载和线路调节能力,可实现 12 A 的连续输出电流。MP8774H 使用同步模式工作,可在输出电流负载范围内提高效率。全面保护功能包括过流保护 (OCP)、过压保护 (OVP)、欠压保护 (UVP) 和热关断。恒定导通时间 (COT) 控制工作方式提供了非常快速的瞬态响应、简便的环路设计和非常稳定的输出调节。MP8774H 采用 QFN-16 (3 mm x 3 mm) 封装。
- 输出电压从 0.6 V 开始调节
- 宽输入范围:3 V 至 18 V
- 输出电流:12 A
- 16 mΩ/5.5 mΩ 低 RDS(ON) 内部功率 MOSFET
- 静态电流:100 µA
- 高能效同步模式工作
- 预偏置启动
- 1.4 MHz 固定开关频率
- 可编程软启动
- 启用 (EN) 和电源良好 (PG) 进行电源定序
- 过流保护(打嗝模式)
- 热关断
- 采用 QFN-16 (3 mm x 3 mm) 封装
- 安防摄像机
- AP 路由器,XDSL 设备
- 数字机顶盒
- 平板电视和显示器
- 通用
MP8774H Synchronous Step-Down Converter
| 图片 | 制造商零件编号 | 描述 | 可供货数量 | 价格 | 查看详情 | |
|---|---|---|---|---|---|---|
![]() | ![]() | MP8774GQ-P | IC REG BUCK ADJ 12A 16QFN | 567 - 立即发货 | $4.22 | 查看详情 |
![]() | ![]() | MP8774HGQ-Z | IC REG BUCK ADJ 12A 16QFN | 0 - 立即发货 | $1.92 | 查看详情 |
![]() | ![]() | MP8774GQ-Z | IC REG BUCK ADJ 12A 16QFN | 1595 - 立即发货 | $3.73 | 查看详情 |
![]() | ![]() | EV8774H-Q-00A | EVAL BOARD FOR MP8774H | 2 - 立即发货 | $36.38 | 查看详情 |





