MAX16813 LED 驱动器
Analog Devices 的 MAX16813 LED 驱动器集成了高压 DC/DC 控制器和电池断开功能
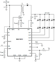
Analog Devices MAX16813 是一款四通道、高亮度、高效率的 LED 驱动器。该器件由四个相同的线性电流吸收通道组成,可在 20 mA 至 150 mA 范围内调节,使用单个外部电阻可实现 ±3% 的精度。多个通道可以并联连接,以实现每个 LED 串更高的电流。该器件还通过逻辑输入 (DIM) 实现独特的脉冲调光控制,最小脉冲宽度低至 500 ns。保护功能包括输出过压,开路 LED 检测和保护,可编程短路 LED 检测和保护,输出欠压保护和检测以及超温保护。
集成电流模式切换控制器驱动 DC-DC 转换器,为多串 LED 提供必要的电压。内部电流模式开关 DC-DC 控制器支持升压或 SEPIC 拓扑,工作频率范围为 200 kHz 至 2 MHz。集成的扩频模式有助于降低 EMI。具有可编程斜率补偿的电流模式控制可提供快速响应并简化环路补偿。自适应输出电压控制方案可最大限度地降低 LED 电流吸收路径的功耗。该器件具有独立的 p 沟道驱动 (PGATE) 引脚,用于输出欠压保护。只要输出低于阈值,外部 p-MOSFET 就会被锁定,从而断开输入源。需要循环 EN 或输入电源才能重新启动转换器。当 EN 引脚低于 0.3 V(典型值)时,外部 p-MOSFET 关闭。输入电压为 12 V 时,关断电流为 1 μA(典型值)。
该器件可接受 4.75 V 至 40 V 的宽输入电压范围,可承受直接的汽车负载突降事件。宽输入范围允许为汽车和普通照明应用中的中小型 LCD 提供 HB LED 电源,并可在 -40°C 至+125°C 汽车级温度范围内工作。
| 应用 | ||
|
|
MAX16813 LED Drivers
| 图片 | 制造商零件编号 | 描述 | 可供货数量 | 价格 | 查看详情 | |
|---|---|---|---|---|---|---|
![]() | ![]() | MAX16813ATP/V+ | IC LED DRV CTRL PWM 150MA 20TQFN | 388 - 立即发货 980 - 厂方库存 | $3.96 | 查看详情 |
![]() | ![]() | MAX16813AUP/V+ | IC LED DRVR CTRLR PWM 20TSSOP | 0 - 立即发货 4884 - 厂方库存 | $3.96 | 查看详情 |
![]() | ![]() | MAX16813TEVKIT# | EVAL BOARD FOR MAX16813 | 0 - 立即发货 | $82.46 | 查看详情 |





