MAX1302 Analog-to-Digital Converter
Analog Devices' MAX1302 is an 8-channel, serial 16-bit ADC with multirange input channels
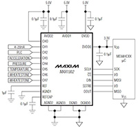
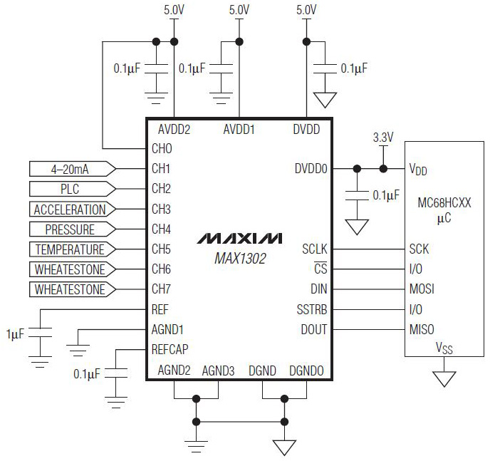
Analog Devices' MAX1302 multirange, low-power, 16 bit, successive-approximation analog-to-digital converter (ADC) operates from a single +5 V supply and achieves throughput rates up to 115 ksps. A separate digital supply allows digital interfacing with a 2.7 V to 5.25 V system using the SPI-/QSPI™-/MICROWIRE®-compatible serial interface. Partial power-down mode reduces the supply current to 1.3 mA (typ). Full power-down mode reduces the power-supply current to 1 µA (typ).
The MAX1302 provides eight (single-ended) or four (true differential) analog input channels. Each analog input channel is independently software programmable for seven single-ended input ranges (0 V to +VREF/2, -VREF/2 to 0 V, 0 V to +VREF, -VREF to 0 V, ±VREF/4, ±VREF/2, and ±VREF), and three differential input ranges (±VREF/2, ±VREF, ±2 x VREF). An on-chip +4.096 V reference offers a small convenient ADC solution. The MAX1302 also accepts an external reference voltage between 3.800 V and 4.136 V.
- Software-programmable input range for 8 separate channels
- Single-ended input ranges:
- 0 V to +VREF/2, -VREF/2 to 0 V, 0 V to +VREF, -VREF to 0 V, ±VREF/4, ±VREF/2, and ±VREF
- Differential input ranges:
- ±VREF/2, ±VREF, and ±2 x VREF
- Eight single-ended or four differential analog inputs
- ±6 V overvoltage tolerant inputs
- Internal or external reference
- 115 ksps maximum sample rate
- Single +5 V power supply
- 24-pin TSSOP package
- Lead-(Pb)-free/RoHS-compliant
- Avionics
- Data-acquisition systems
- Industrial control systems
- Robotics
MAX1302 Analog-to-Digital Converter
| 图片 | 制造商零件编号 | 描述 | 可供货数量 | 价格 | ||
|---|---|---|---|---|---|---|
![]() | ![]() | MAX1302BEUG+ | IC ADC 16BIT SAR 24TSSOP | 58 - 立即发货 1178 - 厂方库存 | $34.11 | 查看详情 |
![]() | ![]() | MAX1302AEUG+ | IC ADC 16BIT SAR 24TSSOP | 396 - 立即发货 806 - 厂方库存 | $40.46 | 查看详情 |



