Scavenging Vibration Energy for Wireless Motor-Monitoring Sensors
投稿人:电子产品
2013-03-27
Energy micro-harvesting can play a particularly useful role in powering wireless sensors needed to monitor motors. By harvesting vibration energy inherent in motor operation, wireless sensors can achieve zero-power performance and lifetime-of-the motor operation. Engineers can accelerate product development of zero-power wireless sensor designs by taking advantage of a variety of available sensors, microcontrollers, wireless ICs, and development kits from manufacturers including Cymbet, Linear Technology, Microchip Technology, Mide Technology, and Texas Instruments, among others.
Although motor failures can occur for a wide variety of reasons, they typically occur gradually, giving warning signs that intensify over time. Along with changes in temperature, the vibration characteristics of typical motors offer useful indicators of motor performance and eventual failure (Figure 1).

(a)

(b)
Figure 1: A motor's operating characteristics are reflected in its frequency characteristics as seen in the shift in the frequency-domain signature of a simple DC motor operating with no load (a) and under load (b). (Courtesy of Freescale Semiconductor.)
By monitoring changes in a motor's performance and operating characteristics, engineers can predict a wide range of mechanical failures well before the motor stops functioning. As a result, factory operators can replace motors before catastrophic failures might stall factory operations or even create life-threatening situations.
For monitoring motor operation, wireless sensors powered by vibration energy harvesting offer a particularly compelling solution. By scavenging energy from motor vibrations, these zero-power designs can maintain effectively continuous operation without the need for battery replacement. At the heart of these designs, specialized circuits extract energy from vibration transducers – serving as energy-harvesting power supplies for application circuits dedicated to sensor data collection and wireless communication (Figure 2).

Figure 2: In a typical energy-harvesting wireless sensor, a full-wave bridge rectifier and regulator provide the basic elements of a power supply for application circuits dedicated to sensor data collection and communication. (Courtesy of Mide Technology.)
For the vibration transducer itself, piezoelectric devices offer a simple, low-cost source for energy harvesting. Cantilevered piezoelectric devices such as the Volture series from Mide Technology comprise two electrically isolated piezo wafers. These can be used independently, connected in series for increased voltage, or in parallel for increased current output. In a typical energy-harvesting design, the output from this type of transducer is an AC waveform due to deflection in both directions. At a given operating voltage, piezoelectric devices generate power proportional to their deflection (Figure 3).

To achieve maximum energy from a piezoelectric device, engineers need to ensure the device operates at its resonant frequency, and that frequency matches the frequency of the vibrating motor – a straightforward matter when used with a typical 60 or 120 Hz motor in a simple application. For more complex vibrational environments, engineers can use a device such as the Mide VR001 to determine the source's vibrational characteristics. After finding the source's dominant vibrational frequency, engineers can simply add mass to a typical cantilevered piezoelectric device to shift its resonant frequency (Figure 4).

With a properly tuned piezo device, maximizing energy transfer becomes a matter of matching the load to the piezo's equivalent impedance. In a typical application, the piezo and load impedance can be viewed as a simple resistor divider comprising the piezo's equivalent impedance and that of the load. In this case, maximum power transfer occurs when the piezo and load impedance values are equal, which corresponds to the operating point where the piezo's input operating voltage is equal to half its open-circuit voltage.
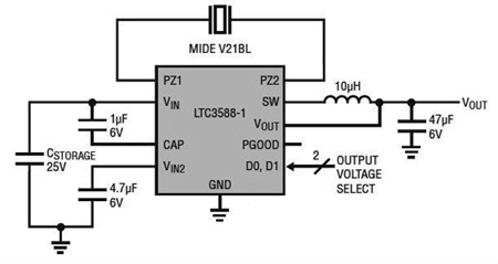
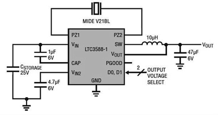
Specialized energy-harvesting devices such as the Linear Technology LTC3588-1 allow designers to set the operating voltage at the required levels to maximize power output from the transducer. In fact, the LTC3588-1 offers a complete energy-harvesting solution comprising a full-wave bridge rectifier and synchronous buck converter to maximize energy output from piezo devices. For a simple application, the LTC3588-1 requires only a few external components for a complete energy-harvesting power supply (Figure 5).

Mide offers the EHE004 energy-harvesting module, which combines the LTC3588-1 and associated components to provide a drop-in energy-harvesting solution when combined with a suitable Mide Volture piezo device. The EHE004 module allows engineers to select series or parallel configurations for the paired piezo wafers in each Volture device.
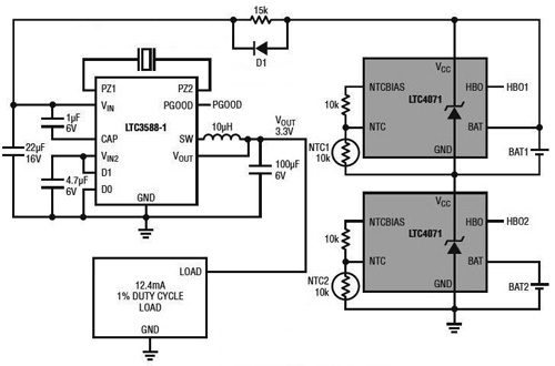
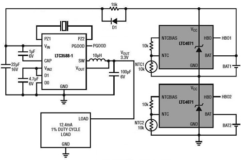
In a practical wireless sensor, the steady-state power output from the energy-harvesting power supply will likely be insufficient to meet peak demands associated with wireless data communications. As a result, engineers would combine a basic energy-harvesting circuit such as that described above with charge storage and battery management capabilities.
For example, devices such as the Linear LTC4071 battery charger IC could be added with few additional components to the basic energy harvesting power supply described earlier (Figure 6). Here, the LTC4071 is set at a float voltage below the maximum float voltage allowed on the thin-film batteries, while using an NTC thermistor to monitor battery temperature. Along with additional features such as low-battery disconnect, the LTC4071 features operating current as low as 550 nA to enable charging from very-low-power sources.

Devices such as the Cymbet CBC915 EnerChip™ EP (Energy Processor) IC offer integrated capabilities for energy harvesting and storage management. To ensure optimal power output from the transducer, the CBC915 uses a Maximum Peak Power Tracking (MPPT) algorithm to ensure a match with the transducer output impedance. In addition, the CBC915 features multiple operating modes and offers power management capabilities needed to ensure proper charge control and protection for external storage devices such as Cymbet EnerChip CBC050.
Cymbet's CBC-EVAL-09 kit combines the CBC915, EnerChip thin-film storage devices and associated circuitry on a single printed-circuit board, allowing engineers to accelerate their understanding and implementation of energy-harvesting designs. Cymbet designed the CBC-EVAL-09 to work with the Texas Instruments eZ430-RF2500 Wireless Demo Kit, offering a prebuilt reference design to help development of energy-harvesting wireless sensor applications.
For data management and transmission, engineers can find a wide range of available low power transceivers and MCUs (see the TechZone article "Ultra-Low-Power MCUs Enable Energy-harvesting Designs"). As with other MCUs in this class, ICs such as the Microchip PIC18LF14K22 offer multiple power-saving modes while integrating a full complement of typically required hardware features, providing on-chip capabilities including ADC, analog comparator, voltage reference, and multiple timers. For radio transmissions, devices such as Microchip MRF24J40MA IC offer low-power 2.4 GHz, 802.15.4 radio solutions.
Conclusions
Energy-harvesting techniques offer a particularly effective approach for monitoring motor operation in factory, business, and residential equipment and appliances. Using motor vibration as an energy source, zero-power wireless sensors can provide critical information about motor operation and even imminent failure modes. Using available ICs and development kits, engineers can design vibration-powered wireless sensors able to meet a variety of specific application requirements while extracting energy from the vibrations of the motor itself.
免责声明:各个作者和/或论坛参与者在本网站发表的观点、看法和意见不代表 DigiKey 的观点、看法和意见,也不代表 DigiKey 官方政策。



