i TEXAS
INSTRUMENTS
Product
Folder
Sample &
Buy
Technical
Documents
Tools &
Software
Support &
Community
66AK2E05, 66AK2E02
SPRS865D –NOVEMBER 2012–REVISED MARCH 2015
66AK2E0x Multicore DSP+ARM KeyStone II System-on-Chip (SoC)
1 66AK2E0x Features and Description
1.1 Features
1
Interface, and SSL/TLS Security
• ARM®Cortex®-A15 MPCore™ CorePac • ECB, CBC, CTR, F8, A5/3, CCM, GCM,
– Up to Four ARM Cortex-A15 Processor Cores at HMAC, CMAC, GMAC, AES, DES, 3DES,
up to 1.4-GHz Kasumi, SNOW 3G, SHA-1, SHA-2 (256-bit
– 4MB L2 Cache Memory Shared by all Cortex- Hash), MD5
A15 Processor Cores • Up to 6.4 Gbps IPSec and 3 Gbps Air
– Full Implementation of ARMv7-A Architecture Ciphering
Instruction Set – Ethernet Subsystem
– 32KB L1 Instruction and Data Caches per Core • Eight SGMII Ports with Wire Rate Switching
– AMBA 4.0 AXI Coherency Extension (ACE) • IEEE1588 v2 (with Annex D/E/F) Support
Master Port, Connected to MSMC (Multicore
Shared Memory Controller) for Low Latency • 8 Gbps Total Ingress/Egress Ethernet BW
Access to SRAM and DDR3 from Core
• One TMS320C66x DSP Core Subsystem (C66x • Audio/Video Bridging (802.1Qav/D6.0)
CorePacs), Each With • QOS Capability
– 1.4 GHz C66x Fixed/Floating-Point DSP Core • DSCP Priority Mapping
• 38.4 GMacs/Core for Fixed Point @ 1.2 GHz • Peripherals
• 19.2 GFlops/Core for Floating Point @ – Two PCIe Gen2 Controllers with Support for
1.2 GHz • Two Lanes per Controller
– Memory • Supports Up to 5 GBaud
• 32K Byte L1P Per CorePac – One HyperLink
• 32K Byte L1D Per CorePac • Supports Connections to Other KeyStone
• 512K Byte Local L2 Per CorePac Architecture Devices Providing Resource
• Multicore Shared Memory Controller (MSMC) Scalability
– 2 MB SRAM Memory Shared by DSP CorePacs • Supports Up to 50 GBaud
and ARM CorePac – 10-Gigabit Ethernet (10-GbE) Switch Subsystem
– Memory Protection Unit for Both SRAM and • Two SGMII/XFI Ports with Wire Rate
DDR3_EMIF Switching and MACSEC Support
• Multicore Navigator • IEEE1588 v2 (with Annex D/E/F) Support
– 8k Multi-Purpose Hardware Queues with Queue – One 72-Bit DDR3/DDR3L Interface with Speeds
Manager Up to 1600 MTPS in DDR3 Mode
– One Packet-Based DMA Engine for Zero- – EMIF16 Interface
Overhead Transfers – Two USB 2.0/3.0 Controllers
• Network Coprocessor – USIM Interface
– Packet Accelerator Enables Support for – Two UART Interfaces
• Transport Plane IPsec, GTP-U, SCTP, – Three I2C Interfaces
PDCP – 32 GPIO Pins
• L2 User Plane PDCP (RoHC, Air Ciphering) – Three SPI Interfaces
• 1 Gbps Wire Speed Throughput at 1.5 – One TSIP
MPackets Per Second • Support 1024 DS0s
– Security Accelerator Engine Enables Support for • Support 2 Lanes at 32.768/16.3848.192
• IPSec, SRTP, 3GPP and WiMAX Air Mbps Per Lane
1
An IMPORTANT NOTICE at the end of this data sheet addresses availability, warranty, changes, use in safety-critical applications,
intellectual property matters and other important disclaimers. PRODUCTION DATA.
l TEXAS
INSTRUMENTS
66AK2E05, 66AK2E02
SPRS865D –NOVEMBER 2012–REVISED MARCH 2015
www.ti.com
• System Resources – Five Enhanced Direct Memory Access (EDMA)
Modules
– Three On-Chip PLLs • Commercial Case Temperature:
– SmartReflex Automatic Voltage Scaling – 0ºC to 85ºC
– Semaphore Module • Extended Case Temperature:
– Thirteen 64-Bit Timers – -40ºC to 100ºC
1.2 Applications
• Avionics and Defense • Servers
• Communications • Enterprise Networking
• Industrial Automation • Cloud Infrastructure
• Automation and Process Control
1.3 KeyStone II Architecture
TI's KeyStone II Multicore Architecture provides a unified platform for integrating RISC and DSP
processing cores along with both hardware/firmware based application-specific acceleration and high
performance I/Os. The KeyStone II Multicore Architecture is a proven device architecture to achieve the
full performance entitlement through the following major components: TeraNet, Multicore Shared Memory
Controller, Multicore Navigator, and HyperLink.
TeraNet is a multipoint to multipoint non-blocking switch fabric. Its distributed arbiter provides multiple
duplex communication channels in parallel between the master and slave ports without interference. The
priority based arbitration mechanism ensures the delivery of the critical traffic delivery in the system.
The Multicore Shared Memory Controller (MSMC) is the center of the KeyStone II memory architecture. It
provides multiple fast and high-bandwidth channels for processor cores to access DDR and minimizes the
access latency by directly connecting to the DDR. The MSMC also provides the flexibility to expand
processor cores with little impact at the device level. In addition, it provides multi-bank based fast on-chip
SRAM shared among processor cores and IOs. It also provides the I/O cache coherency for the device
when the Cortex-A15 processor core is integrated.
The Multicore Navigator provides a packet-based IPC mechanism among processing cores and packet
based peripherals. The hardware-managed queues supports multiple-in-multiple-out mode without using
mutex. Coupled with the packet-based DMA, the Multicore Navigator provides a highly efficient and
software-friendly tool to offload the processing core to achieve other critical tasks.
HyperLink provides a 50-GBaud chip-level interconnect that allows devices to work in tandem. Its low
latency, low overhead and high throughput makes it an ideal interface for chip-to-chip interconnections.
There are two generations of KeyStone architecture. The 66AK2E0x device is based on KeyStone II,
which integrates a Cortex-A15 processor CorePac.
1.4 Device Description
The 66AK2E0x is a high performance device based on TI's KeyStone II Multicore SoC Architecture,
incorporating the most performance-optimized Cortex-A15 processor single-core or quad-core CorePac
and C66x DSP core, that can run at a core speed of up to 1.4 GHz. TI's 66AK2E0x device enables a high
performance, power-efficient and easy to use platform for developers of a broad range of applications
such as enterprise grade networking end equipment, data center networking, avionics and defense,
medical imaging, test and automation.
TI's KeyStone II Architecture provides a programmable platform integrating various subsystems (for
example, ARM CorePac (Cortex-A15 Processor Quad Core CorePac), C66x CorePac, network
processing, and uses a queue-based communication system that allows the device resources to operate
efficiently and seamlessly. This unique device architecture also includes a TeraNet switch that enables the
wide mix of system elements, from programmable cores to high-speed IO, to each operate at maximum
efficiency with no blocking or stalling.
266AK2E0x Features and Description Copyright © 2012–2015, Texas Instruments Incorporated
Submit Documentation Feedback
Product Folder Links: 66AK2E05 66AK2E02
l TEXAS
INSTRUMENTS
66AK2E05, 66AK2E02
www.ti.com
SPRS865D –NOVEMBER 2012–REVISED MARCH 2015
TI's C66x core launches a new era of DSP technology by combining fixed-point and floating point
computational capability in the processor without sacrificing speed, size, or power consumption. The raw
computational performance is an industry-leading 38.4 GMACS/core and 19.2 Gflops/core (@ 1.2 GHz
operating frequency). It can execute 8 single precision floating point MAC operations per cycle and can
perform double- and mixed-precision operations and is IEEE754 compliant. For fixed-point use, the C66x
core has 4× the multiply accumulate (MAC) capability of C64x+ cores. The C66x CorePac incorporates 90
new instructions targeted for floating point and vector math oriented processing. These enhancements
yield sizeable performance improvements in popular DSP kernels used in signal processing,
mathematical, and image acquisition functions. The C66x core is backwards code compatible with TI's
previous generation C6000 fixed and floating point DSP cores, ensuring software portability and shortened
software development cycles for applications migrating to faster hardware.
The 66AK2E0x KeyStone II device integrates a large amount of on-chip memory. The Cortex-A15
processor cores each have 32KB of L1Data and 32KB of L1 Instruction cache. The up to four Cortex A15
cores in the ARM CorePac share a 4MB L2 Cache. In the DSP CorePac, in addition to 32KB of L1
program and 32KB of L1 data cache, there is 512KB of dedicated memory per core that can be configured
as cache or as memory mapped RAM. The device also integrates 2MB of Multicore Shared Memory
(MSMC) that can be used as a shared L3 SRAM. All L2 and MSMC memories incorporate error detection
and error correction. For fast access to external memory, this device includes a 64-bit DDR-3 (72-bit with
ECC support) external memory interface (EMIF) running at 1600 MTPS.
The device enables developers to use a variety of development and debugging tools that include GNU
GCC, GDB, Open source Linux, Eclipse based debugging environment enabling kernel and user space
debugging using a variety of Eclipse plug-ins including TI's industry leading IDE Code Composer Studio.
1.5 Enhancements in KeyStone II
The KeyStone II architecture provides many major enhancements over the previous KeyStone I
generation of devices. The KeyStone II architecture integrates an ARM Cortex-A15 processor quad-core
cluster to enable Layer 2 (MAC/RLC) and higher layer processing. The number of DSP cores has been
doubled for 2× improvement in Layer 1 processing. The external memory bandwidth has been doubled
with the integration of dual DDR3 1600 EMIFs. MSMC internal memory bandwidth is quadrupled with
MSMC V2 architecture improvements. Multicore Navigator supports 2× the number of queues, descriptors
and packet DMA, 4× the number of micro RISC engines and a significant increase in the number of
push/pops per second, compared to the previous generation. The new peripherals that have been added
include the USB 3.0 controller and Asynchronous EMIF controller for NAND/NOR memory access. The 2-
port Gigabit Ethernet switch in KeyStone I has been replaced with an 8-port Gigabit Ethernet switch and a
10 GbE switch in KeyStone II. Time synchronization support has been enhanced to reduce software
workload and support additional standards like IEEE1588 Annex D/E and SyncE. The number of GPIOs
and serial interface peripherals like I2C and SPI have been increased to enable more board level control
functionality.
Copyright © 2012–2015, Texas Instruments Incorporated 66AK2E0x Features and Description 3
Submit Documentation Feedback
Product Folder Links: 66AK2E05 66AK2E02
{L} TEXAS
INSTRUMENTS
11111
111111111111
111111
Packet
DMA
Multicore Navigator
Queue
Manager
Debug & Trace
Semaphore
HyperLink TeraNet
1 C66x DSP Core @ up to 1.4 GHz
4 ARM Cores @ up to 1.4 GHz
Boot ROM
Power
Management
ARM
A15
4MB L2 Cache
32KB L1
P-Cache
32KB L1
D-Cache
32KB L1
P-Cache
32KB L1
D-Cache
ARM
A15
32KB L1
P-Cache
32KB L1
D-Cache
ARM
A15
32KB L1
P-Cache
32KB L1
D-Cache
ARM
A15
MSMC
2MB
MSM
SRAM
72-Bit
DDR3 EMIF
Memory Subsystem
Secure Mode
3´
PLL
5´
EDMA
66AK2E05
C66x™
CorePac
512KB L2 Cache
32KB L1
P-Cache
32KB L1
D-Cache
10GBE10GBE
10GBE
3-Port
Ethernet
Switch
Network Coprocessor
9-Port
Ethernet
Switch Packet
Accelerator
Security
Accelerator
1GBE
1GBE
1GBE
1GBE
1GBE
1GBE
1GBE
1GBE
3´SPI
3´I C
2
2´USB 3.0
2´UART
GPIO 32´
2 PCIe 2´ ´
EMIF16
TSIP
USIM
66AK2E05, 66AK2E02
SPRS865D –NOVEMBER 2012–REVISED MARCH 2015
www.ti.com
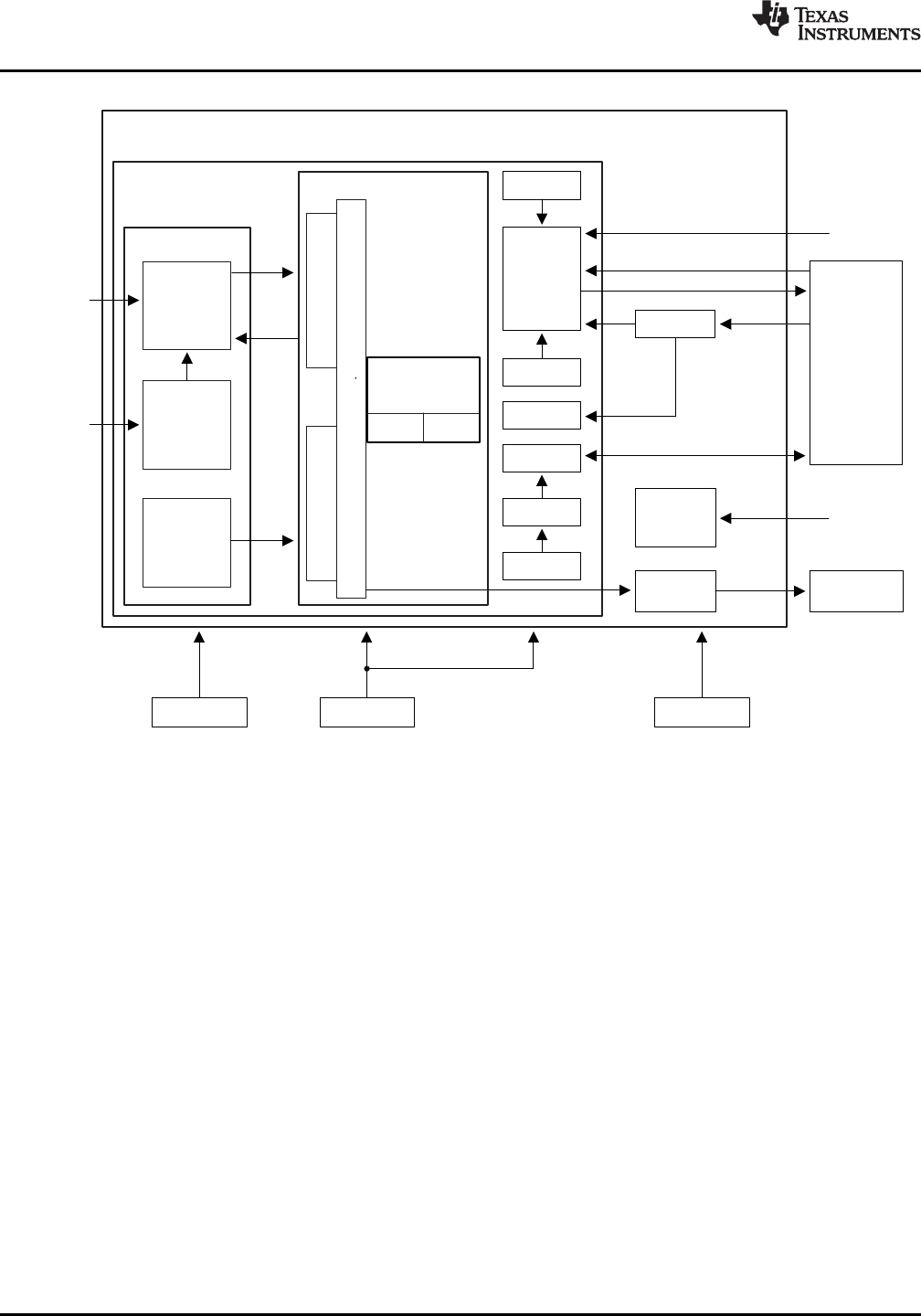
1.6 Functional Block Diagram
The figures below show the functional block diagrams of the 66AK2E0x devices.
Figure 1-1. 66AK2E05 Functional Block Diagram
466AK2E0x Features and Description Copyright © 2012–2015, Texas Instruments Incorporated
Submit Documentation Feedback
Product Folder Links: 66AK2E05 66AK2E02
a,,,,,,,,
41
W:
DD
mum
.IIIII
Packet
DMA
Multicore Navigator
Queue
Manager
Debug & Trace
Semaphore
HyperLink TeraNet
1 C66x DSP Core and 1 ARM Core
@ up to 1.4 GHz
Boot ROM
Power
Management
4MB L2 Cache
32KB L1
P-Cache
32KB L1
D-Cache
ARM
A15
MSMC
2MB
MSM
SRAM
72-Bit
DDR3 EMIF
Memory Subsystem
Secure Mode
3´
PLL
5´
EDMA
66AK2E02
C66x™
CorePac
512KB L2 Cache
32KB L1
P-Cache
32KB L1
D-Cache
Network Coprocessor
9-Port
Ethernet
Switch Packet
Accelerator
Security
Accelerator
1GBE
1GBE
1GBE
1GBE
1GBE
1GBE
1GBE
1GBE
3´SPI
3´I C
2
2´USB 3.0
2´UART
GPIO 32´
2 PCIe 2´ ´
EMIF16
TSIP
USIM
66AK2E05, 66AK2E02
www.ti.com
SPRS865D –NOVEMBER 2012–REVISED MARCH 2015
Figure 1-2. 66AK2E02 Functional Block Diagram
Table of Contents
1 66AK2E0x Features and Description ................ 13 Device Characteristics.................................. 8
1.1 Features .............................................. 13.1 C66x DSP CorePac .................................. 9
1.2 Applications........................................... 23.2 ARM CorePac ........................................ 9
1.3 KeyStone II Architecture.............................. 23.3 Development Tools.................................. 10
1.4 Device Description ................................... 23.4 Device Nomenclature ............................... 10
1.5 Enhancements in KeyStone II........................ 33.5 Related Documentation from Texas Instruments ... 12
1.6 Functional Block Diagram ............................ 43.6 Related Links........................................ 13
2 Revision History ......................................... 73.7 Community Resources.............................. 13
Copyright © 2012–2015, Texas Instruments Incorporated Table of Contents 5
Submit Documentation Feedback
Product Folder Links: 66AK2E05 66AK2E02
l TEXAS
INSTRUMENTS
2H
66AK2E05, 66AK2E02
SPRS865D –NOVEMBER 2012–REVISED MARCH 2015
www.ti.com
3.8 Trademarks.......................................... 13 10.2 Recommended Operating Conditions ............. 205
3.9 Electrostatic Discharge Caution..................... 13 10.3 Electrical Characteristics........................... 206
3.10 Glossary ............................................. 13 10.4 Power Supply to Peripheral I/O Mapping.......... 207
4 C66x CorePac ........................................... 14 11 66AK2E0x Peripheral Information and Electrical
Specifications ......................................... 208
4.1 Memory Architecture ................................ 15 11.1 Recommended Clock and Control Signal Transition
4.2 Memory Protection .................................. 18 Behavior............................................ 208
4.3 Bandwidth Management ............................ 18 11.2 Power Supplies .................................... 208
4.4 Power-Down Control ................................ 19 11.3 Power Sleep Controller (PSC) ..................... 216
4.5 C66x CorePac Revision............................. 20 11.4 Reset Controller.................................... 222
4.6 C66x CorePac Register Descriptions ............... 20 11.5 Core PLL (Main PLL), DDR3 PLL, NETCP PLL and
5 ARM CorePac ........................................... 21 the PLL Controllers ................................ 227
5.1 Features ............................................. 23 11.6 DDR3 PLL.......................................... 241
5.2 System Integration .................................. 23 11.7 NETCP PLL ........................................ 243
5.3 ARM Cortex-A15 Processor......................... 23 11.8 External Interrupts ................................. 245
5.4 CFG Connection .................................... 25 11.9 DDR3 Memory Controller .......................... 245
5.5 Main TeraNet Connection........................... 25 11.10 I2C Peripheral..................................... 246
5.6 Clocking and Reset ................................. 26 11.11 SPI Peripheral .................................... 250
6 Terminals ................................................ 27 11.12 HyperLink Peripheral ............................. 253
6.1 Package Terminals.................................. 27 11.13 UART Peripheral ................................. 255
6.2 Pin Map ............................................. 27 11.14 PCIe Peripheral................................... 256
6.3 Terminal Functions.................................. 32 11.15 Packet Accelerator ............................... 256
6.4 Pullup/Pulldown Resistors .......................... 59 11.16 Security Accelerator .............................. 257
7 Memory, Interrupts, and EDMA for 66AK2E0x ... 61 11.17 Network Coprocessor Gigabit Ethernet (GbE)
Switch Subsystem ................................. 257
7.1 Memory Map Summary66AK2E0x.................. 61
11.18 SGMII/XFI Management Data Input/Output
7.2 Memory Protection Unit (MPU) for 66AK2E0x ...... 71 (MDIO) ............................................. 259
7.3 Interrupts for 66AK2E0x............................. 84 11.19 Ten-Gigabit Ethernet (10GbE) Switch
7.4 Enhanced Direct Memory Access (EDMA3) Subsystem ......................................... 260
Controller........................................... 129 11.20 Timers............................................. 260
8 System Interconnect ................................. 140 11.21 General-Purpose Input/Output (GPIO) ........... 261
8.1 Internal Buses and Switch Fabrics ................ 140 11.22 Semaphore2 ...................................... 262
8.2 Switch Fabric Connections Matrix - Data Space .. 140 11.23 Universal Serial Bus 3.0 (USB 3.0)............... 262
8.3 Switch Fabric Connections Matrix - Configuration 11.24 TSIP Peripheral ................................... 263
Space .............................................. 146
11.25 Universal Subscriber Identity Module (USIM) .... 265
8.4 Bus Priorities....................................... 154
11.26 EMIF16 Peripheral................................ 265
9 Device Boot and Configuration .................... 155
11.27 Emulation Features and Capability ............... 268
9.1 Device Boot ........................................ 155
11.28 Debug Port (EMUx)............................... 271
9.2 Device Configuration............................... 175
12 Mechanical Data ...................................... 278
10 Device Operating Conditions ...................... 204
12.1 Thermal Data ...................................... 278
10.1 Absolute Maximum Ratings........................ 204
12.2 Packaging Information ............................. 278
6Table of Contents Copyright © 2012–2015, Texas Instruments Incorporated
Submit Documentation Feedback
Product Folder Links: 66AK2E05 66AK2E02
l TEXAS
INSTRUMENTS
‘owmwww—u—
&\&\%\$\B\w
m‘u‘m
m m —
WGFFWW
mmmwoom
x:
5
x:
m
m
o
no
(a
no
5
m
o
.5
mmmmmmmmmmmmmmmmmm mm
\lmbbbbwwwwNNNN—‘AOO oo
ammaawmm—ommuaummu mm
66AK2E05, 66AK2E02
www.ti.com
SPRS865D –NOVEMBER 2012–REVISED MARCH 2015
2 Revision History
NOTE: Page numbers for previous revisions may differ from page numbers in the current version.
Changes from Revision C (August 2014) to Revision D Page
• Added Top Navigation links to front page of the document ..................................................................... 1
• Changed Product Status to Production Data ..................................................................................... 1
• Changed Mission Critical Systems to Avionics and Defense in Section 1.2.................................................. 2
• Changed mission critical to avionics and defense in first paragraph of Section 3.3.1 ...................................... 2
• Changed Product Status to PD and changed footnote (3) in Table 3-1....................................................... 8
• Changed second list item under Software Development Tools in Section 3.3.1 ........................................... 10
• Added Related Links, Community Resources, Trademarks, Electrostatic Discharge Caution, and Glossary
sections to Section 3................................................................................................................ 13
• Added Figure 5-1.................................................................................................................... 21
• Changed DDR3A to DDR3 in Table 5-1 ......................................................................................... 23
• Changed All instances of DDR3A to DDR3 in Table 6-2 ...................................................................... 32
• Changed Supply DDR3AREFSSTL to DDR3REFSSTL in Table 6-3 ........................................................ 45
• Changed the DVDD15 Volts and Supply Description in Table 6-3 ........................................................... 45
• Changed Start Address for PCIe1SerDes Config to 00 0232 6000, End Address for USB 0 MMR CFG to 00
026F FFFF, USB 1 MMR CFG and USB 1 PHY CFG to Reserved, and all instances of DDR3A to DDR3 in
Table 7-1 ............................................................................................................................. 61
• Changed CPT_DDR3A to CPT_DDR3 in Table 7-6............................................................................ 72
• Changed DDR3A to DDR3 in Event No. 388 Name and Description in Table 7-23 ....................................... 88
• Changed DDR3A to DDR3 in Event No. 77 and 100 Descriptions in Table 7-24 .......................................... 98
• Changed DDR3A to DDR3 in Section 7.4...................................................................................... 130
• Changed DDR3A to DDR3 in Section 8 ........................................................................................ 140
• Changed DDR3A to DDR3 in Figure 8-3 ....................................................................................... 143
• Changed DDR3A to DDR3 in Figure 8-7 ....................................................................................... 148
• Changed Start Address 0x87_fd20 Description to DDR3 Configuration Structure in Table 9-1 ........................ 155
• Added EMIF and NAND to Description in Table 9-3.......................................................................... 158
• Changed DDR3A to DDR3 in Section 9.1.4.................................................................................... 174
• Changed DDR3APLLCTL0 and DDR3APLLCTL1 to DDR3PLLCTL0 and DDR3PLLCTL1 in Table 9-27 ............ 176
• Changed AVSIFSEL Description value 11 to Reserved in Table 9-28 ..................................................... 180
• Changed ARMENDIAN_CFG4_0 Default Value to 0x00023A00 in Table 9-47........................................... 193
• Changed ARMENDIAN_CFG5_1 Default Value to 0x00000006 in Table 9-49 ........................................... 194
• Changed DDR3AVREFSSTL to DDR3VREFSSTL and DDR3A to DDR3 in Section 10.1 .............................. 204
• Changed MIN, NOM, and MAX values for CVDD Initial and CVDD1; changed DVDD15 to DDR3 I/O voltage and
added values; changed DDR3A to DDR3 and DDR3AVREFSSTL to DDR3VREFSSTL; changed DSP to SOC in
footnote (4) in Section 10.2....................................................................................................... 205
• Changed DDR3A to DDR3 in Section 10.3 .................................................................................... 206
• Changed DDR3A to DDR3 and changed DVDD15 to DDR3 memory I/O voltage and DDR3 (1.5/1.35 V) I/O
Buffer Type in Table 10-1......................................................................................................... 207
• Changed DDR3A to DDR3 and added 1.35 V to Voltage for DVDD15 in Table 11-1.................................... 208
• Changed EMIF(DDR3A) to EMIF(DDR3) in Table 11-6 ...................................................................... 216
• Changed DDR3A EMIF to DDR3 EMIF in Table 11-7 ........................................................................ 217
• Changed DDR3A in Section 11.4.3 ............................................................................................. 224
• Changed DDR3A in Section 11.5................................................................................................ 227
• Changed Figure 11-7.............................................................................................................. 228
• Deleted second sentence from Section 11.5.1.1 .............................................................................. 229
• Changed DDR3A to DDR3 in Table 11-13 ..................................................................................... 230
• Changed Address Range 00 0231 0128 to Reserved in Table 11-15...................................................... 231
• Changed OUTPUT DIVIDE Field Description in Table 11-16 ............................................................... 232
• Changed MAX value for tj(CORECLKN) and tj(CORECLKP) in Table 11-27 ............................................. 238
• Changed Figure 11-26 ............................................................................................................ 243
• Changed PAPLL Field Description in Table 11-32 ............................................................................ 244
• Changed MAX value for tc(NETCPCLKN) and tc(NETCPCLKP) in Table 11-33 ......................................... 244
• Changed DDR3A Memory Controller to DDR3 Memory Controller in Section 11.9 ...................................... 245
• Changed MIN and MAX values for tc(CEL) in Table 11-57 .................................................................. 265
• Changed DDR3A to DDR3 in Table 11-63 ..................................................................................... 274
Copyright © 2012–2015, Texas Instruments Incorporated Revision History 7
Submit Documentation Feedback
Product Folder Links: 66AK2E05 66AK2E02
l TEXAS
INSTRUMENTS
66AK2E05, 66AK2E02
SPRS865D –NOVEMBER 2012–REVISED MARCH 2015
www.ti.com
3 Device Characteristics
Table 3-1 provides an overview of the 66AK2E0x device. The table shows the significant features of the
device, including the capacity of on-chip RAM, the peripherals, the CPU frequency, and the package type
with pin count.
Table 3-1. Characteristics of the 66AK2E0x Processor
HARDWARE FEATURES 66AK2E02 66AK2E05
C66x DSP core 1
DSP L1P cache memory size (per core) 32KB
DSP Cores DSP L1D cache/RAM memory size (per core) 32KB
DSP L2 Unified cache/RAM memory size (per core) 512KB
ARM Cortex A15 Cores 1 4
ARM L1 instruction cache memory size (per core) 32KB
ARM Cores ARM L1 data cache memory size (per core) 32KB
ARM L2 unified cache memory size (shared by all cores) 4MB
DDR3 memory controller (72-bit bus width) [1.5 V/1.35V] (clock source = 1
DDRREFCLKN|P)
EDMA3 (64 independent channels) [CPU/3 clock rate] 5
Hyperlink 1
USB 3.0 2
USIM(1) 1
I2C 3
SPI 3
Peripherals PCIe (2 lanes per instance) 2
UART 2
10/100/1000/10000 Ethernet ports 0 2
10/100/1000 Ethernet ports 8 8
Management Data Input/Output (MDIO) 3
64-bit timers (configurable) Thirteen 64-bit or Twenty six 32-bit
General-Purpose Input/Output port (GPIO) 32
TSIP 1
Packet Accelerator 1
Accelerators Security Accelerator(2) 1
2MB MSM SRAM
On-Chip L3 Memory Organization 256 KB L3 ROM
C66x CorePac Revision CorePac Revision ID Register (address location: 0181 2000h) 0x0009_0003
ID
JTAG BSDL_ID JTAGID Register (address location: 0x02620018) 0x0B9A_602F
1.25 GHz
Frequency C66x DSP and ARM-A15 Processor 1.4 GHz
Core (V) SmartReflex variable supply
Voltage I/O (V) 1.35 V, 1.5 V, 1.8 V, and 3.3 V
27 mm x 27 mm 1089-Pin Flip-Chip Plastic BGA
BGA Package (ABD)
Process Technology nm 28 nm
Product Status(3) Product Preview (PP), Advance Information (AI), or Production Data (PD) PD
(1) The USIM is implemented for support of secure devices only. Contact your local technical sales representative for further details.
(2) The Security Accelerator function is subject to export control and will be enabled only for approved device shipments.
(3) PRODUCTION DATA information is current as of publication date. Products conform to specifications per the terms of Texas
Instruments standard warranty. Production processing does not necessarily include testing of all parameters.
8Device Characteristics Copyright © 2012–2015, Texas Instruments Incorporated
Submit Documentation Feedback
Product Folder Links: 66AK2E05 66AK2E02
l TEXAS
INSTRUMENTS
(SPRUGH7)
(SPRUGY8)
(SPRUGWO)
(SPRUHJ4)
66AK2E05, 66AK2E02
www.ti.com
SPRS865D –NOVEMBER 2012–REVISED MARCH 2015
3.1 C66x DSP CorePac
The C66x DSP CorePac extends the performance of the C64x+ and C674x CPUs through enhancements
and new features. Many of the new features target increased performance for vector processing. The
C64x+ and C674x DSPs support 2-way SIMD operations for 16-bit data and 4-way SIMD operations for 8-
bit data. On the C66x DSP, the vector processing capability is improved by extending the width of the
SIMD instructions. C66x DSPs can execute instructions that operate on 128-bit vectors. The C66x CPU
also supports SIMD for floating-point operations. Improved vector processing capability (each instruction
can process multiple data in parallel) combined with the natural instruction level parallelism of C6000™
architecture (e.g., execution of up to 8 instructions per cycle) results in a very high level of parallelism that
can be exploited by DSP programmers through the use of TI's optimized C/C++ compiler.
For more details on the C66x CPU and its enhancements over the C64x+ and C674x architectures, see
the following documents:
•TMS320C66x DSP CPU and Instruction Set Reference Guide (SPRUGH7)
•TMS320C66x DSP Cache User's Guide (SPRUGY8)
•TMS320C66x DSP CorePac User's Guide (SPRUGW0)
3.2 ARM CorePac
The ARM CorePac of the 66AK2E0x integrates a Cortex-A15 Cluster (4 Cortex-A15 processors) with
additional logic for bus protocol conversion, emulation, interrupt handling, and debug related
enhancements. The Cortex-A15 processor is an ARMv7A-compatible, multi-issue out-of-order, superscalar
pipeline with integrated L1 caches. The implementation also supports advanced SIMDV2 (Neon
technology) and VFPv4 (Vector Floating Point) architecture extensions, security, virtualization, LPAE
(Large Physical Address Extension), and multiprocessing extensions. The quad core cluster includes a
4MB L2 cache and support for AMBA4 AXI and AXI Coherence Extension (ACE) protocols. For more
information see the KeyStone II Architecture ARM CorePac User's Guide User Guide (SPRUHJ4).
Copyright © 2012–2015, Texas Instruments Incorporated Device Characteristics 9
Submit Documentation Feedback
Product Folder Links: 66AK2E05 66AK2E02
l TEXAS
INSTRUMENTS
www.1i.com
66AK2E05, 66AK2E02
SPRS865D –NOVEMBER 2012–REVISED MARCH 2015
www.ti.com
3.3 Development Tools
3.3.1 Development Support
In case the customer would like to develop their own features and software on the 66AK2E0x device, TI
offers an extensive line of development tools for the KeyStone II platform, including tools to evaluate the
performance of the processors, generate code, develop algorithm implementations, and fully integrate and
debug software and hardware modules. The tool's support documentation is electronically available within
the Code Composer Studio™ Integrated Development Environment (IDE).
The following products support development of KeyStone devices:
•Software Development Tools:
– Code Composer Studio Integrated Development Environment (IDE), including Editor
C/C++/Assembly Code Generation, and Debug plus additional development tools
– Scalable, Real-Time foundation software, which provides the basic run-time target software needed
to support any application
•Hardware Development Tools:
– Extended Development System (XDS™) Emulator (supports multiprocessor system debug) XDS™
– EVM (Evaluation Module)
3.4 Device Nomenclature
To designate the stages in the product development cycle, TI assigns prefixes to the part numbers of all
devices and support tools. Each family member has one of two prefixes: X or [blank]. These prefixes
represent evolutionary stages of product development from engineering prototypes through fully qualified
production devices/tools.
3.4.1 Device Development Evolutionary Flow
The device development evolutionary flow is as follows:
•X: Experimental device that is not necessarily representative of the final device's electrical
specifications
•[Blank]: Fully qualified production device
Support tool development evolutionary flow:
•X: Development-support product that has not yet completed Texas Instruments internal qualification
testing.
•[Blank]: Fully qualified development-support product
Experimental (X) and fully qualified [Blank] devices and development-support tools are shipped with the
following disclaimer:
Developmental product is intended for internal evaluation purposes.
Fully qualified and production devices and development-support tools have been characterized fully, and
the quality and reliability of the device have been demonstrated fully. TI's standard warranty applies.
Predictions show that experimental devices (X) have a greater failure rate than the standard production
devices. Texas Instruments recommends that these devices not be used in any production system
because their expected end-use failure rate still is undefined. Only qualified production devices are to be
used.
TI device nomenclature also includes a suffix with the device family name. This suffix indicates the
package type (for example, ABD), the temperature range (for example, blank is the default case
temperature range), and the device speed range, in Megahertz (for example, blank is 1000 MHz [1 GHz]).
For device part numbers and further ordering information for 66AK2E0x in the ABD package type, see the
TI website www.ti.com or contact your TI sales representative.
10 Device Characteristics Copyright © 2012–2015, Texas Instruments Incorporated
Submit Documentation Feedback
Product Folder Links: 66AK2E05 66AK2E02
flfi
66A K2 ABD
PREFIX
X = Experimental device
Blank = Qualified device
DEVICE FAMILY
66A = DSP + ARM SoC
( _ )
E
ARCHITECTURE
K2 = KeyStone II
05
Blank = Initial 1.0 silicon
SILICON REVISION
DEVICE NUMBER
05
( _ ) ( _ ) ( _ )( _ )
PLATFORM
E
PACKAGE TYPE
ABD = 1089-pin plastic ball grid array,
with Pb-free solder balls and die bumps
MAXIMUM DEVICE SPEED
25 = 1.25 GHz
TEMPERATURE RANGE
A = Extended temperature range (-40°C to +100°C)
Blank = 0°C to +85°C)Commercial temperature range (
4 = 1.4 GHz
SECURITY
Blank = Security Accelerator disabled / General Purpose device
X = Security Accelerator enabled / General Purpose device
D = Security Accelerator enabled / High Security device
with TI developmental keys
S = Security Accelerator enabled / High Security device
with production keys
66A K2 ABD
PREFIX
X = Experimental device
Blank = Qualified device
DEVICE FAMILY
66A = DSP + ARM SoC
( _ )
E
ARCHITECTURE
K2 = KeyStone II
02
Blank = Initial 1.0 silicon
SILICON REVISION
DEVICE NUMBER
02
( _ ) ( _ ) ( _ )( _ )
PLATFORM
E
PACKAGE TYPE
ABD = 1089-pin plastic ball grid array,
with Pb-free solder balls and die bumps
MAXIMUM DEVICE SPEED
25 = 1.25 GHz
TEMPERATURE RANGE
A = Extended temperature range (-40°C to +100°C)
Blank = 0°C to +85°C)Commercial temperature range (
4 = 1.4 GHz
SECURITY
Blank = Security Accelerator disabled / General Purpose device
X = Security Accelerator enabled / General Purpose device
D = Security Accelerator enabled / High Security device
with TI developmental keys
S = Security Accelerator enabled / High Security device
with production keys
66AK2E05, 66AK2E02
www.ti.com
SPRS865D –NOVEMBER 2012–REVISED MARCH 2015
3.4.2 Part Number Legend
The following figures provide a legend for reading the complete device name for a KeyStone II device.
Figure 3-1. Device Nomenclature for 66AK2E02
Figure 3-2. Device Nomenclature for 66AK2E05
Copyright © 2012–2015, Texas Instruments Incorporated Device Characteristics 11
Submit Documentation Feedback
Product Folder Links: 66AK2E05 66AK2E02
l TEXAS
INSTRUMENTS
www.mcom.
66AK2E05, 66AK2E02
SPRS865D –NOVEMBER 2012–REVISED MARCH 2015
www.ti.com
3.5 Related Documentation from Texas Instruments
These documents describe the 66AK2E0x Multicore ARM+DSP KeyStone II System-on-Chip (SoC).
Copies of these documents are available on the Internet at www.ti.com.
KeyStone Architecture Timer 64P User's Guide SPRUGV5
KeyStone II Architecture ARM Bootloader User's Guide SPRUHJ3
KeyStone II Architecture ARM CorePac User's Guide SPRUHJ4
KeyStone Architecture DSP Bootloader User's Guide SPRUGY5
TMS320C66x DSP CorePac User's Guide SPRUGW0
TMS320C66x DSP CPU and Instruction Set Reference Guide SPRUGH7
TMS320C66x DSP Cache User's Guide SPRUGY8
KeyStone Architecture Chip Interrupt Controller (CIC) User's Guide SPRUGW4
KeyStone I Architecture Debug and Trace User's Guide SPRUGZ2
DDR3 Design Requirements for KeyStone Devices application report SPRABI1
KeyStone Architecture DDR3 Memory Controller User's Guide SPRUGV8
Power Consumption Summary for KeyStone TCI66x Devices application report SPRABL4
KeyStone Architecture External Memory Interface (EMIF16) User's Guide SPRUGZ3
Emulation and Trace Headers Technical Reference Manual SPRU655
KeyStone Architecture Enhanced Direct Memory Access 3 (EDMA3) User's Guide SPRUGS5
KeyStone Architecture General Purpose Input/Output (GPIO) User's Guide SPRUGV1
Gigabit Ethernet (GbE) Switch Subsystem (1 GB) User's Guide SPRUGV9
KeyStone Architecture Gigabit Ethernet (GbE) Switch Subsystem User's Guide SPRUHJ5
KeyStone Architecture HyperLink User's Guide SPRUGW8
Hardware Design Guide for KeyStone II Devices application report SPRABV0
KeyStone Architecture Inter-IC control Bus (I2C) User's Guide SPRUGV3
KeyStone Architecture Memory Protection Unit (MPU) User's Guide SPRUGW5
KeyStone Architecture Multicore Navigator User's Guide SPRUGR9
KeyStone Architecture Multicore Shared Memory Controller (MSMC) User's Guide SPRUGW7
KeyStone II Architecture Multicore Shared Memory Controller (MSMC) User's Guide SPRUHJ6
Multicore Programming Guide application report SPRAB27
KeyStone II Architecture Network Coprocessor (NETCP) for K2E and K2L Devices User's Guide SPRUHZ0
Optimizing Application Software on KeyStone Devices application report SPRABG8
Optimizing Loops on the C66x DSP application report SPRABG7
KeyStone II Architecture Packet Accelerator 2 (PA2) for K2E and K2L Devices User's Guide SPRUHZ2
KeyStone Architecture Peripheral Component Interconnect Express (PCIe) User's Guide SPRUGS6
KeyStone Architecture Phase Locked Loop (PLL) Controller User's Guide SPRUGV2
KeyStone Architecture Power Sleep Controller (PSC) User's Guide SPRUGV4
KeyStone II Architecture Security Accelerator 2 (SA2) for K2E and K2L Devices User's Guide SPRUHZ1
Security Addendum for KeyStone II Devices application report(1) SPRABS4
KeyStone Architecture Semaphore2 Hardware Module User's Guide SPRUGS3
KeyStone II Architecture Serializer/Deserializer (SerDes) User's Guide SPRUHO3
KeyStone Architecture Serial Peripheral Interface (SPI) User's Guide SPRUGP2
KeyStone Architecture Telecom Serial Interface Port (TSIP) User's Guide SPRUGY4
KeyStone Architecture Universal Asynchronous Receiver/Transmitter (UART) User's Guide SPRUGP1
KeyStone II Architecture Universal Serial Bus 3.0 (USB 3.0) User's Guide SPRUHJ7
KeyStone II Architecture IQN2 User's Guide SPRUH06
(1) Contact a TI sales office to obtain this document.
12 Device Characteristics Copyright © 2012–2015, Texas Instruments Incorporated
Submit Documentation Feedback
Product Folder Links: 66AK2E05 66AK2E02
l TEXAS
INSTRUMENTS
Terms of Use.
Tl EZEW 0n ne Commu 1
TI Embedded Processors Wiki
SLY2022
66AK2E05, 66AK2E02
www.ti.com
SPRS865D –NOVEMBER 2012–REVISED MARCH 2015
3.6 Related Links
The table below lists quick access links. Categories include technical documents, support and community
resources, tools and software, and quick access to sample or buy.
Table 3-2. Related Links
TECHNICAL TOOLS & SUPPORT &
PARTS PRODUCT FOLDER SAMPLE & BUY DOCUMENTS SOFTWARE COMMUNITY
66AK2E05 Click here Click here Click here Click here Click here
66AK2E02 Click here Click here Click here Click here Click here
3.7 Community Resources
The following links connect to TI community resources. Linked contents are provided "AS IS" by the
respective contributors. They do not constitute TI specifications and do not necessarily reflect TI's views;
see TI's Terms of Use.
TI E2E™ Online Community TI's Engineer-to-Engineer (E2E) Community. Created to foster
collaboration among engineers. At e2e.ti.com, you can ask questions, share knowledge,
explore ideas and help solve problems with fellow engineers.
TI Embedded Processors Wiki Texas Instruments Embedded Processors Wiki. Established to help
developers get started with Embedded Processors from Texas Instruments and to foster
innovation and growth of general knowledge about the hardware and software surrounding
these devices.
3.8 Trademarks
C6000, Code Composer Studio, XDS, E2E are trademarks of Texas Instruments.
MPCore is a trademark of ARM Ltd or its subsidiaries.
ARM, Cortex are registered trademarks of ARM Ltd or its subsidiaries.
All other trademarks are the property of their respective owners.
3.9 Electrostatic Discharge Caution
This integrated circuit can be damaged by ESD. Texas Instruments recommends that all integrated circuits be handled with
appropriate precautions. Failure to observe proper handling and installation procedures can cause damage.
ESD damage can range from subtle performance degradation to complete device failure. Precision integrated circuits may be more
susceptible to damage because very small parametric changes could cause the device not to meet its published specifications.
3.10 Glossary
SLYZ022 —TI Glossary.
This glossary lists and explains terms, acronyms, and definitions.
Copyright © 2012–2015, Texas Instruments Incorporated Device Characteristics 13
Submit Documentation Feedback
Product Folder Links: 66AK2E05 66AK2E02
l TEXAS
INSTRUMENTS
l—l
(SPRUGWO)
Boot
Controller
LPSCPLLC
GPSC
.L1 .S1
.M1
xx
xx
.D1 .D2
.M2
xx
xx
.S2 .L2
Data Memory Controller (DMC) With
Memory Protect/Bandwidth Mgmt
32KB L1D
CFG Switch
Fabric
DMA Switch
Fabric
Data Path A
A Register File
A31-A16
A15-A0
Data Path B
B Register File
B31-B16
B15-B0
C66x DSP Core
Instruction Fetch
16-/32-bit Instruction Dispatch
Control Registers
In-Circuit Emulation
Instruction Decode
32KB L1P
Memory Controller (PMC) With
Memory Protect/Bandwidth Mgmt
L2 Cache/
SRAM
512KB
Interrupt and Exception Controller
Unified Memory
Controller (UMC)
External Memory
Controller (EMC)
Extended Memory
Controller (XMC)
MSM
SRAM
2048KB
DDR3
SRAM
66AK2E05, 66AK2E02
SPRS865D –NOVEMBER 2012–REVISED MARCH 2015
www.ti.com
4 C66x CorePac
The C66x CorePac consists of several components:
• Level-one and level-two memories (L1P, L1D, L2)
• Data Trace Formatter (DTF)
• Embedded Trace Buffer (ETB)
• Interrupt controller
• Power-down controller
• External memory controller
• Extended memory controller
• A dedicated local power/sleep controller (LPSC)
The C66x CorePac also provides support for big and little endianness, memory protection, and bandwidth
management (for resources local to the CorePac). Figure 4-1 shows a block diagram of the C66x
CorePac.
Figure 4-1. C66x CorePac Block Diagram
For more detailed information on the C66x CorePac in the 66AK2E0x device, see theTMS320C66x DSP
CorePac User's Guide (SPRUGW0).
14 C66x CorePac Copyright © 2012–2015, Texas Instruments Incorporated
Submit Documentation Feedback
Product Folder Links: 66AK2E05 66AK2E02
l TEXAS
INSTRUMENTS
(SPRUGYS)
(spnuevs)
4K bytes
8K bytes
16K bytes
L1P Memory
00E0 0000h
00E0 4000h
00E0 6000h
00E0 7000h
00E0 8000h
Direct
Mapped
Cache
1/2
SRAM
DM
Cache
3/4
SRAM
7/8
SRAM
All
SRAM
000 001 010 011 100
Block Base
Address
L1P Mode Bits
4K bytes
Direct
Mapped
Cache
Direct
Mapped
Cache
66AK2E05, 66AK2E02
www.ti.com
SPRS865D –NOVEMBER 2012–REVISED MARCH 2015
4.1 Memory Architecture
Each C66x CorePac of the 66AK2E0x device contains a 512KB level-2 memory (L2), a 32KB level-1
program memory (L1P), and a 32KB level-1 data memory (L1D). The device also contains a 2048KB
multicore shared memory (MSM). All memory on the 66AK2E0x has a unique location in the memory map
(see Section 7).
After device reset, L1P and L1D cache are configured as all cache, by default. The L1P and L1D cache
can be reconfigured via software through the L1PMODE field of the L1P Configuration Register
(L1PMODE) and the L1DMODE field of the L1D Configuration Register (L1DCFG) of the C66x CorePac.
L1D is a two-way set-associative cache, while L1P is a direct-mapped cache.
The on-chip bootloader changes the reset configuration for L1P and L1D. For more information, see the
KeyStone Architecture DSP Bootloader User's Guide (SPRUGY5).
For more information on the operation L1 and L2 caches, see the TMS320C66x DSP Cache User's Guide
(SPRUGY8).
4.1.1 L1P Memory
The L1P memory configuration for the 66AK2E0x device is as follows:
• Region 0 size is 0K bytes (disabled)
• Region 1 size is 32K bytes with no wait states
Figure 4-2 shows the available SRAM/cache configurations for L1P.
Figure 4-2. L1P Memory Configurations
4.1.2 L1D Memory
The L1D memory configuration for the 66AK2E0x device is as follows:
• Region 0 size is 0K bytes (disabled)
• Region 1 size is 32K bytes with no wait states
Figure 4-3 shows the available SRAM/cache configurations for L1D.
Copyright © 2012–2015, Texas Instruments Incorporated C66x CorePac 15
Submit Documentation Feedback
Product Folder Links: 66AK2E05 66AK2E02
l TEXAS
INSTRUMENTS
L1D Memory
00F0 0000h
00F0 4000h
00F0 6000h
00F0 7000h
00F0 8000h
1/2
SRAM
2-Way
Cache
3/4
SRAM
7/8
SRAM
All
SRAM
000 001 010 011 100
Block Base
Address
L1D Mode Bits
4K bytes
8K bytes
16K bytes
4K bytes
2-Way
Cache
2-Way
Cache
2-Way
Cache
66AK2E05, 66AK2E02
SPRS865D –NOVEMBER 2012–REVISED MARCH 2015
www.ti.com
Figure 4-3. L1D Memory Configurations
4.1.3 L2 Memory
The L2 memory configuration for the 66AK2E0x device is as follows:
• Total memory size is 512KB
• Each CorePac contains 512KB of memory
• Local starting address for each CorePac is 0080 0000h
L2 memory can be configured as all SRAM, all 4-way set-associative cache, or a mix of the two. The
amount of L2 memory that is configured as cache is controlled through the L2MODE field of the L2
Configuration Register (L2CFG) of the C66x CorePac. Figure 4-4 shows the available SRAM/cache
configurations for L2. By default, L2 is configured as all SRAM after device reset.
16 C66x CorePac Copyright © 2012–2015, Texas Instruments Incorporated
Submit Documentation Feedback
Product Folder Links: 66AK2E05 66AK2E02
l TEXAS
INSTRUMENTS
256K bytes
128K bytes
64K bytes
32K bytes
16K bytes
16K bytes
L2 Memory
0086 0000h
0087 0000h
0087 8000h
0087 C000h
0087 FFFFh
000 001 010 011 100
Block Base
Address
L2 Mode Bits
1/2
SRAM
4-Way
Cache
101 110
0084 0000h
0080 0000h
4-Way
Cache
4-Way
Cache
4-Way
Cache
ALL
SRAM
4-Way
Cache
4-Way
Cache
3/4
SRAM
7/8
SRAM
15/16
SRAM
31/32
SRAM
66AK2E05, 66AK2E02
www.ti.com
SPRS865D –NOVEMBER 2012–REVISED MARCH 2015
Figure 4-4. L2 Memory Configurations
Global addresses that are accessible to all masters in the system are in all memory local to the
processors. In addition, local memory can be accessed directly by the associated processor through
aliased addresses, where the eight MSBs are masked to 0.
4.1.4 Multicore Shared Memory SRAM
The MSM SRAM configuration for the 66AK2E0x device is as follows:
• Memory size of 2048KB
• Can be configured as shared L2 or shared L3 memory
• Allows extension of external addresses from 2GB up to 8GB
• Has built-in memory protection features
Copyright © 2012–2015, Texas Instruments Incorporated C66x CorePac 17
Submit Documentation Feedback
Product Folder Links: 66AK2E05 66AK2E02
l TEXAS
INSTRUMENTS
(spnuewn
(SPRUGWO)
66AK2E05, 66AK2E02
SPRS865D –NOVEMBER 2012–REVISED MARCH 2015
www.ti.com
The MSM SRAM is always configured as all SRAM. When configured as a shared L2, its contents can be
cached in L1P and L1D. When configured in shared L3 mode, it’s contents can be cached in L2 also. For
more details on external memory address extension and memory protection features, see the KeyStone
Architecture Multicore Shared Memory Controller (MSMC) User's Guide (SPRUGW7).
4.1.5 L3 Memory
The L3 ROM on the device is 256KB. The ROM contains software used to boot the device. There is no
requirement to block accesses from this portion to the ROM.
4.2 Memory Protection
Memory protection allows an operating system to define who or what is authorized to access L1D, L1P,
and L2 memory. To accomplish this, the L1D, L1P, and L2 memories are divided into pages. There are 16
pages of L1P (2KB each), 16 pages of L1D (2KB each), and 32 pages of L2 (32KB each). The L1D, L1P,
and L2 memory controllers in the C66x CorePac are equipped with a set of registers that specify the
permissions for each memory page.
Each page may be assigned with fully orthogonal user and supervisor read, write, and execute
permissions. In addition, a page may be marked as either (or both) locally accessible or globally
accessible. A local access is a direct DSP access to L1D, L1P, and L2, while a global access is initiated
by a DMA (either IDMA or the EDMA3) or by other system masters. Note that EDMA or IDMA transfers
programmed by the DSP count as global accesses. On a secure device, pages can be restricted to secure
access only (default) or opened up for public, non-secure access.
The DSP and each of the system masters on the device are all assigned a privilege ID. It is possible to
specify only whether memory pages are locally or globally accessible.
The AIDx and LOCAL bits of the memory protection page attribute registers specify the memory page
protection scheme, see Table 4-1.
Table 4-1. Available Memory Page Protection Schemes
AIDx BIT(1) LOCAL BIT DESCRIPTION
0 0 No access to memory page is permitted.
0 1 Only direct access by DSP is permitted.
1 0 Only accesses by system masters and IDMA are permitted (includes EDMA and IDMA accesses initiated by
the DSP).
1 1 All accesses permitted.
(1) x = 0, 1, 2, 3, 4, 5
Faults are handled by software in an interrupt (or an exception, programmable within the CorePac
interrupt controller) service routine. A DSP or DMA access to a page without the proper permissions will:
• Block the access — reads return 0, writes are ignored
• Capture the initiator in a status register — ID, address, and access type are stored
• Signal the event to the DSP interrupt controller
The software is responsible for taking corrective action to respond to the event and resetting the error
status in the memory controller. For more information on memory protection for L1D, L1P, and L2, see the
TMS320C66x DSP CorePac User's Guide (SPRUGW0).
4.3 Bandwidth Management
When multiple requestors contend for a single C66x CorePac resource, the conflict is resolved by granting
access to the highest priority requestor. The following four resources are managed by the bandwidth
management control hardware:
• Level 1 Program (L1P) SRAM/Cache
• Level 1 Data (L1D) SRAM/Cache
18 C66x CorePac Copyright © 2012–2015, Texas Instruments Incorporated
Submit Documentation Feedback
Product Folder Links: 66AK2E05 66AK2E02
l TEXAS
INSTRUMENTS
(SPRUGWO)
(SPRUGWO)
66AK2E05, 66AK2E02
www.ti.com
SPRS865D –NOVEMBER 2012–REVISED MARCH 2015
• Level 2 (L2) SRAM/Cache
• Memory-mapped registers configuration bus
The priority level for operations initiated within the C66x CorePac are declared through registers in the
CorePac. These operations are:
• DSP-initiated transfers
• User-programmed cache coherency operations
• IDMA-initiated transfers
The priority level for operations initiated outside the CorePac by system peripherals is declared through
the Priority Allocation Register (PRI_ALLOC). System peripherals with no fields in PRI_ALLOC have their
own registers to program their priorities.
More information on the bandwidth management features of the CorePac can be found in
theTMS320C66x DSP CorePac User's Guide (SPRUGW0).
4.4 Power-Down Control
The C66x CorePac supports the ability to power-down various parts of the CorePac. The power-down
controller (PDC) of the CorePac can be used to power down L1P, the cache control hardware, the DSP,
and the entire CorePac. These power-down features can be used to design systems for lower overall
system power requirements.
NOTE
The 66AK2E0x does not support power-down modes for the L2 memory at this time.
More information on the power-down features of the C66x CorePac can be found in the TMS320C66x
DSP CorePac User's Guide (SPRUGW0).
Copyright © 2012–2015, Texas Instruments Incorporated C66x CorePac 19
Submit Documentation Feedback
Product Folder Links: 66AK2E05 66AK2E02
l TEXAS
INSTRUMENTS
(SPRUGWO)
66AK2E05, 66AK2E02
SPRS865D –NOVEMBER 2012–REVISED MARCH 2015
www.ti.com
4.5 C66x CorePac Revision
The version and revision of the C66x CorePac can be read from the CorePac Revision ID Register
(MM_REVID) located at address 0181 2000h. The MM_REVID register is shown in Figure 4-5 and
described in Table 4-2. The C66x CorePac revision is dependent on the silicon revision being used.
Figure 4-5. CorePac Revision ID Register (MM_REVID)
31 16 15 0
VERSION REVISION
R-n R-n
Legend: R = Read only; R/W = Read/Write; -n= value after reset
Table 4-2. CorePac Revision ID Register (MM_REVID) Field Descriptions
Bit Name Value Description
31-16 VERSION xxxxh Version of the C66x CorePac implemented on the device will depend on the silicon being
used.
15-0 REVISION 0000h Revision of the C66x CorePac version implemented on this device.
4.6 C66x CorePac Register Descriptions
See the TMS320C66x DSP CorePac User's Guide (SPRUGW0) for register offsets and definitions.
20 C66x CorePac Copyright © 2012–2015, Texas Instruments Incorporated
Submit Documentation Feedback
Product Folder Links: 66AK2E05 66AK2E02

32KB L1
P-Cache
32KB L1
D-Cache
ARM
A15
32KB L1
P-Cache
32KB L1
D-Cache
ARM
A15
32KB L1
P-Cache
32KB L1
D-Cache
ARM
A15
32KB L1
P-Cache
32KB L1
D-Cache
ARM
A15
L2 Cache Control and Snoop Control Unit
4 MB L2 Cache
Timer 0 - 3
Generic
Interrupt
Controller
400
Global
Time Base
Counter
VBUSP2AXI
Bridge
ARM INTC
KeyStone II ARM CorePac (Quad Core)
TeraNet
(CFG)
480 SPI
Interrupts
IRQ,
FIQ,
VIRQ,
VFIQ
16
PPI
64
Bits
Debug
CTM
CTI (´4)
AXI-VBUS
Master
ARM
Trace
ATB
PTM (´4)
APB MUX
Debug
SubSystem
APB APB
ATB
OCP
VBUSP
TeraNet
(DMA)
256b
VBUSM
MSMC
DDR3
ARM
VBUSP
Registers
VBUSP
TeraNet
(CFG)
Boot Config Main PLL ARM PLL PSC
Endian
CFG
ARM
CorePac
Clock
ARM
A15 Core
Clock
ARM
ATB
CTI/CTM
STM
APB
ARM Cluster
66AK2E05
66AK2E05, 66AK2E02
www.ti.com
SPRS865D –NOVEMBER 2012–REVISED MARCH 2015
5 ARM CorePac
The ARM CorePac is added in the 66AK2E0x to enable the ability for layer 2 and layer 3 processing on-
chip. Operations such as traffic control, local O&M, NBAP/FP termination, and SCTP processing can all
be performed with the Cortex-A15 processor core.
The ARM CorePac of the 66AK2E0x integrates one or more Cortex-A15 processor clusters with additional
logic for bus protocol conversion, emulation, interrupt handling, and debug related enhancements. The
Cortex-A15 processor is an ARMv7A-compatible, multi-issue out-of-order superscalar execution engine
with integrated L1 caches. The implementation also supports advanced SIMDv2 (NEON technology) and
VFPv4 (vector floating point) architecture extensions, security, virtualization, LPAE (large physical address
extension), and multiprocessing extensions. The ARM CorePac includes an L2 cache and support for
AMBA4 AXI and AXI coherence extension (ACE) protocols. An interrupt controller is included in the ARM
CorePac to handle host interrupt requests in the system.
The ARM CorePac has three functional clock domains, including a high-frequency clock domain used by
the Cortex-A15. The high-frequency domain is isolated from the rest of the device by asynchronous
bridges.
The following figures show the ARM CorePac.
Figure 5-1. 66AK2E05 ARM CorePac Block Diagram
Copyright © 2012–2015, Texas Instruments Incorporated ARM CorePac 21
Submit Documentation Feedback
Product Folder Links: 66AK2E05 66AK2E02
‘5‘ TEXAS
INSTRUMENTS
_‘{
[}H{D[*
‘,_T
32KB L1
P-Cache
32KB L1
D-Cache
ARM
A15
L2 Cache Control and Snoop Control Unit
4 MB L2 Cache
Timer 0 - 3
Generic
Interrupt
Controller
400
Global
Time Base
Counter
VBUSP2AXI
Bridge
ARM INTC
KeyStone II ARM CorePac (Single Core)
TeraNet
(CFG)
480 SPI
Interrupts
IRQ,
FIQ,
VIRQ,
VFIQ
4
PPI
64
Bits
Debug
CTM
CTI (´4)
AXI-VBUS
Master
ARM
Trace
ATB
PTM (´4)
APB MUX
Debug
SubSystem
APB APB
ATB
OCP
VBUSP
TeraNet
(DMA)
256b
VBUSM
MSMC
DDR3
ARM
VBUSP
Registers
VBUSP
TeraNet
(CFG)
Boot Config Main PLL PSC
Endian
CFG
ARM
CorePac
Clock
ARM
A15 Core
Clock
ARM
ATB
CTI/CTM
STM
APB
ARM Cluster
66AK2E02
66AK2E05, 66AK2E02
SPRS865D –NOVEMBER 2012–REVISED MARCH 2015
www.ti.com
Figure 5-2. 66AK2E02 ARM CorePac Block Diagram
22 ARM CorePac Copyright © 2012–2015, Texas Instruments Incorporated
Submit Documentation Feedback
Product Folder Links: 66AK2E05 66AK2E02
l TEXAS
INSTRUMENTS
66AK2E05, 66AK2E02
www.ti.com
SPRS865D –NOVEMBER 2012–REVISED MARCH 2015
5.1 Features
The key features of the Quad Core ARM CorePac are as follows:
• One or more Cortex-A15 processors, each containing:
– Cortex-A15 processor revision R2P4.
– ARM architecture version 7 ISA.
– Multi-issue, out-of-order, superscalar pipeline.
– L1 and L2 instruction and data cache of 32KB, 2-way, 16 word line with 128-bit interface.
– Integrated L2 cache of 4MB, 16-way, 16-word line, 128-bit interface to L1 along with ECC/parity.
– Includes the NEON media coprocessor (NEON™), which implements the advanced SIMDv2 media
processing architecture and the VFPv4 Vector Floating Point architecture.
– The external interface uses the AXI protocol configured to 128-bit data width.
– Includes the System Trace Macrocell (STM) support for non-invasive debugging.
– Implements the ARMv7 debug with watchpoint and breakpoint registers and 32-bit advanced
peripheral bus (APB) slave interface to CoreSight™ debug systems.
• Interrupt controller
– Supports up to 480 interrupt requests
– An integrated Global Time Base Counter (clocked by the SYSCLK divided by 6)
• Emulation/debug
– Compatible with CoreSight™ architecture
5.2 System Integration
The ARM CorePac integrates the following group of submodules.
•Cortex-A15 Processors: Provides a high processing capability, including the NEON™ technology for
mobile multimedia acceleration. The Cortex-A15 communicates with the rest of the ARM CorePac
through an AXI bus with an AXI2VBUSM bridge and receives interrupts from the ARM CorePac
interrupt controller (ARM INTC).
•Interrupt Controller: Handles interrupts from modules outside of the ARM CorePac (for details, see
Section 5.3.3).
•Clock Divider: Provides the required divided clocks to the internal modules of the ARM CorePac and
has a clock input from the Main PLL.
•In-Circuit Emulator: Fully compatible with CoreSight™ architecture and enables debugging
capabilities.
5.3 ARM Cortex-A15 Processor
5.3.1 Overview
The ARM Cortex-A15 processor incorporates the technologies available in the ARM7™ architecture.
These technologies include NEON™ for media and signal processing and Jazelle™ RCT for acceleration
of real-time compilers, Thumb®-2 technology for code density, and the VFPv4 floating point architecture.
For details, see the ARM Cortex-A15 Processor Technical Reference Manual.
5.3.2 Features
Table 5-1 shows the features supported by the Cortex-A15 processor core.
Table 5-1. Cortex-A15 Processor Core Supported Features
FEATURES DESCRIPTION
ARM version 7-A ISA Standard Cortex-A15 processor instruction set + Thumb2, ThumbEE, JazelleX Java accelerator, and
media extensions
Backward compatible with previous ARM ISA versions
Copyright © 2012–2015, Texas Instruments Incorporated ARM CorePac 23
Submit Documentation Feedback
Product Folder Links: 66AK2E05 66AK2E02
l TEXAS
INSTRUMENTS
66AK2E05, 66AK2E02
SPRS865D –NOVEMBER 2012–REVISED MARCH 2015
www.ti.com
Table 5-1. Cortex-A15 Processor Core Supported Features (continued)
FEATURES DESCRIPTION
Cortex-A15 processor version R2P4
Integer core Main core for processing integer instructions
NEON core Gives greatly enhanced throughput for media workloads and VFP-Lite support
Architecture Extensions Security, virtualization and LPAE (40-bit physical address) extensions
L1 Lcache and Dcache 32KB, 2-way, 16 word line, 128 bit interface
L2 cache 4096KB, 16-way, 16 word line, 128 bit interface to L1, ECC/Parity is supported shared between cores
L2 valid bits cleared by software loop or by hardware
Cache Coherency Support for coherent memory accesses between A15 cores and other non-core master peripherals
(Ex: EDMA) in the DDR3 and MSMC SRAM space. (Cache coherency is not supported between
Cortex-A15 and DSP cores or between DSP cores.)
Branch target address cache Dynamic branch prediction with Branch Target Buffer (BTB) and Global History Buffer (GHB), a return
stack, and an indirect predictor
Enhanced memory management Mapping sizes are 4KB, 64KB, 1MB, and 16MB
unit
Buses 128b AXI4 internal bus from Cortex-A15 converted to a 256b VBUSM to interface (through the
MSMC) with MSMC SRAM, DDR EMIF, ROM, Interrupt controller and other system peripherals
Non-invasive Debug Support Processor instruction trace using 4x Program Trace Macrocell (Coresight™ PTM), Data trace (print-f
style debug) using System Trace Macrocell (Coresight™ STM) and Performance Monitoring Units
(PMU)
Misc Debug Support JTAG based debug and Cross triggering
Voltage SmartReflex voltage domain for automatic voltage scaling
Power Support for standby modes and separate core power domains for additional leakage power reduction
5.3.3 ARM Interrupt Controller
The ARM CorePac interrupt controller (AINTC) is responsible for prioritizing all service requests from the
system peripherals and the secondary interrupt controller CIC2 and then generating either nIRQ or nFIQ
to the Cortex-A15 processor. The type of the interrupt (nIRQ or nFIQ) and the priority of the interrupt
inputs are programmable. The AINTC interfaces to the Cortex-A15 processor via the AXI port through an
VBUS2AXI bridge and runs at half the processor speed. It has the capability to handle up to 480 requests,
which can be steered/prioritized as A15 nFIQ or nIRQ interrupt requests.
The general features of the AINTC are:
• Up to 480 level sensitive shared peripheral interrupts (SPI) inputs
• Individual priority for each interrupt input
• Each interrupt can be steered to nFIQ or nIRQ
• Independent priority sorting for nFIQ and nIRQ
• Secure mask flag
On the chip level, there is a dedicated chip level interrupt controller to serve the ARM interrupt controller.
See Section 7.3 for more details.
The figures below show an overall view of the ARM CorePac Interrupt Controller.
24 ARM CorePac Copyright © 2012–2015, Texas Instruments Incorporated
Submit Documentation Feedback
Product Folder Links: 66AK2E05 66AK2E02
l TEXAS
INSTRUMENTS
Cortex
A15
FIQ, IRQ,
Virtual FIQ,
Virtual IRQ
16 PPIs
Generic
Interrupt
Controller
400
Global
Time Base
Counter
64 Bits
Peripherals
CIC2
480 SPI
Interrupts
VBUSP2AXI
Bridge
ARM INTC
16 Software
Generated
Inputs
VBUSP Interface
CPU/6 Clock
GTB Counter Clock
Power On Reset
Cortex
A15
FIQ, IRQ,
Virtual FIQ,
Virtual IRQ
4 PPIs
Generic
Interrupt
Controller
400
Global
Time Base
Counter
64 Bits
Peripherals
CIC2
480 SPI
Interrupts
VBUSP2AXI
Bridge
ARM INTC
16 Software
Generated
Inputs
VBUSP Interface
CPU/6 Clock
GTB Counter Clock
Power On Reset
66AK2E05, 66AK2E02
www.ti.com
SPRS865D –NOVEMBER 2012–REVISED MARCH 2015
Figure 5-3. ARM Interrupt Controller for One Cortex-A15 Processor Core
Figure 5-4. ARM Interrupt Controller for Four Cortex-A15 Processor Cores
5.3.4 Endianess
The ARM CorePac can operate in either little endian or big endian mode. When the ARM CorePac is in
little endian mode and the rest of the system is in big endian mode, the bridges in the ARM CorePac are
responsible for performing the endian conversion.
5.4 CFG Connection
The ARM CorePac has two slave ports. The 66AK2E0x masters cannot access the ARM CorePac internal
memory space.
1. Slave port 0 (TeraNet 3P_A) is a 32 bit wide port used for the ARM Trace module.
2. Slave port 1 (TeraNet 3P_B) is a 32 bit wide port used to access the rest of the system configuration.
5.5 Main TeraNet Connection
There is one master port coming out of the ARM CorePac. The master port is a 256 bit wide port for the
transactions going to the MSMC and DDR_EMIF data spaces.
Copyright © 2012–2015, Texas Instruments Incorporated ARM CorePac 25
Submit Documentation Feedback
Product Folder Links: 66AK2E05 66AK2E02
l TEXAS
INSTRUMENTS
(SPRUHJ4)
66AK2E05, 66AK2E02
SPRS865D –NOVEMBER 2012–REVISED MARCH 2015
www.ti.com
5.6 Clocking and Reset
5.6.1 Clocking
The Cortex-A15 processor core clocks are sourced from the Main PLL Controller. The Cortex-A15
processor core clock has a maximum frequency of 1.4 GHz. The ARM CorePac subsytem also uses the
SYSCLK1 clock source from the main PLL which is locally divided (/1, /3 and /6) and provided to certain
sub-modules inside the ARM CorePac. AINTC sub module runs at a frequency of SYSCLK1/6.
5.6.2 Reset
The ARM CorePac does not support local reset. It is reset whenever the device is under reset. In addition,
the interrupt controller (AINTC) can only be reset during POR and RESETFULL. AINTC also resets
whenever device is under reset.
For the complete programming model, refer to the KeyStone II Architecture ARM CorePac User's Guide
(SPRUHJ4).
26 ARM CorePac Copyright © 2012–2015, Texas Instruments Incorporated
Submit Documentation Feedback
Product Folder Links: 66AK2E05 66AK2E02
*9 TEXAS
INSTRUMENTS
uoooooooooooooooooooooooooooooooo
ooooooooooooooocoooooocoooooooooo
ooooooooooooooooooooooooooooooooo
ooooooooooooooooooooooooooooooooo
ooooooooooooooooooooooooooooooooo
ooooooooooooooooooooooooooooooooo
ooooooooooooooooooooooooooooooooo
ooooooooooooooooooooooooooooooooo
ooooooooooooooocoooooocoooooooooo
ooooooooooooooooooooooooooooooooo
ooooooooooooooooooooooooooooooooo
ooooooooooooooooooooooooooooooooo
ooooooooooooooooooooooooooooooooo
ooooooooooooooooooooooooooooooooo
ooooooooooooooooooooooooooooooooo
ooooooooooooooocooooooooooooooooo
ooooooooooooooooooooooooooooooooo
ooooooooooooooooooooooooooooooooo
ooooooooooooooooooooooooooooooooo
ooooooooooooooooooooooooooooooooo
ooooooooooooooooooooooooooooooooo
ooooooooooooooooooooooooooooooooo
oooooooocoooooocooooooooooooooooo
ooooooooooooooooooooooooooooooooo
ooooooooooooooooooooooooooooooooo
ooooooooooooooooooooooooooooooooo
ooooooooooooooooooooooooooooooooo
ooooooooooooooooooooooooooooooooo
ooooooooooooooooooooooooooooooooo
oooooooocoooooooooooooooooooooooo
ooooooooooooooooooooooooooooooooo
ooooooooooooooooooooooooooooooooo
ooooooooooooooooooooooooooooooooo
A B CD
B
D
F
H
K
M
P
T
V
Y
AB
AD
AF
AH
AK
AM
A
C
E
G
J
L
N
R
U
W
AA
AC
AE
AG
AJ
AL
AN
33 31 29 27 25 23 21 19 17 15 13 11 97531
32 30 28 26 24 22 20 18 16 14 12 10 864 2
66AK2E05, 66AK2E02
www.ti.com
SPRS865D –NOVEMBER 2012–REVISED MARCH 2015
6 Terminals
6.1 Package Terminals
Figure 6-1 shows the ABD 1089-ball grid array package (bottom view).
Figure 6-1. ABD 1089-Pin BGA Package (Bottom View)
6.2 Pin Map
The following figures show the 66AK2E0x pin assignments in four panels (A, B, C, and D).
Figure 6-2. Pin Map Panels (Bottom View)
Copyright © 2012–2015, Texas Instruments Incorporated Terminals 27
Submit Documentation Feedback
Product Folder Links: 66AK2E05 66AK2E02
l TEXAS
INSTRUMENTS
66AK2E05, 66AK2E02
SPRS865D –NOVEMBER 2012–REVISED MARCH 2015
www.ti.com
NOTE
XFI pins are associated with the 10-GbE feature and are supported only in the 66AK2E05
part.
33 32 31 30 29 28 27 26
AVSS DVDD15 DDRDQM7 DDRDQS6P DDRD48 DDRD49 DDRDQS5P DDRD45
BDVDD15 DDRD63 DDRD50 DDRDQS6N DDRD52 DDRD44 DDRDQS5N DDRD46
CDDRDQS7P DDRD61 DVDD15 DDRD53 VSS DDRD42 VSS DDRD47
DDDRDQS7N DDRD62 VSS DDRD55 DVDD15 DDRD41 DVDD15 DDRDQM5
EDDRD60 DDRD59 DDRDQM6 DDRD54 DDRD51 DDRD40 DDRD43 DDRDQM4
FDDRD57 DDRD58 DDRD56 VSS DVDD15 VSS DVDD15 VSS
GVCNTL1 VCNTL4 VSS DVDD15 VSS DVDD15 VSS DVDD15
HUSIMIO RSV000 VCNTL2 VCNTL3 VCNTL0 VSS DVDD15 VSS
JUSIMCLK RSV001 VCNTL5 RSV013 RSV014 DVDD18 VSS CVDD
KTIMI0 TIMI1 TIMO0 TIMO1 USIMRST VSS DVDD18 VSSTMON
LSPI2CLK SPI0SCS3 SPI0SCS0 SPI2SCS3 SPI0SCS2 DVDD18 VSS CVDDTMON
MSPI1CLK SPI1SCS1 SPI0DIN SPI0CLK SPI0SCS1 VSS DVDD18 VSS
NSPI1SCS3 VSS DVDD18 SPI1SCS2 SPI0DOUT DVDD18 VSS CVDD
PSPI2SCS2 SPI1DOUT SPI2SCS0 SPI2DIN SPI1SCS0 VSS DVDD18 VSS
RUART0CTS UART0RTS SPI2DOUT SPI1DIN SPI2SCS1 DVDD18 VSS CVDD
TUART1RTS UART1TXD UART1CTS UART0TXD UART0RXD VSS DVDD18 VSS
UUART0DTR VSS DVDD18 VD UART1RXD DVDD18 VSS CVDD
VGPIO03 GPIO04 GPIO07 GPIO00 VCL VSS DVDD18 VSS
WGPIO09 GPIO06 GPIO08 GPIO05 UART0DSR DVDD18 VSS CVDD
YGPIO14 GPIO12 GPIO15 GPIO11 GPIO02 VSS DVDD18 VSS
AA GPIO16 VSS DVDD18 GPIO13 GPIO01 DVDD18 VSS CVDD
AB GPIO18 GPIO17 GPIO19 GPIO25 GPIO10 VSS DVDD18 VSS
AC GPIO21 GPIO24 GPIO23 GPIO26 GPIO20 DVDD18 VSS CVDD
AD GPIO28 GPIO27 GPIO29 GPIO31 GPIO22 VSS DVDD18 VSS
AE GPIO30 VSS DVDD18 LRESETNMIEN RESET DVDD18 VSS DVDD18
AF LRESET RESETFULL BOOTCOMPLETE HOUT TDO VSS DVDD18 VSS
AG NMI TRST TDI SCL0 SDA2 SDA0 VSS DVDD18
AH POR TMS SCL2 SCL1 RESETSTAT VSS DVDD18 VSS
AJ TCK SDA1 TSIP0FSA DVDD18 VSS RSV018 SGMII00REFRES RSV019
AK TSIP0CLKB TSIP0FSB TSIP0CLKA VSS SGMII0TXN1 SGMII0TXP1 VSS SGMII0TXN3
AL TSIP0TR1 TSIP0TX0 VSS SGMII0TXN0 SGMII0TXP0 VSS SGMII0TXN2 SGMII0TXP2
AM DVDD18 TSIP0TX1 TSIP0TR0 VSS SGMII0RXP1 SGMII0RXN1 VSS SGMII0RXP3
AN VSS DVDD18 VSS SGMII0RXP0 SGMII0RXN0 VSS SGMII0RXP2 SGMII0RXN2
33 32 31 30 29 28 27 26
Figure 6-3. 66AK2Ex Left End Panel (A) — Bottom View
28 Terminals Copyright © 2012–2015, Texas Instruments Incorporated
Submit Documentation Feedback
Product Folder Links: 66AK2E05 66AK2E02
l TEXAS
INSTRUMENTS
66AK2E05, 66AK2E02
www.ti.com
SPRS865D –NOVEMBER 2012–REVISED MARCH 2015
25 24 23 22 21 20 19 18
ADDRD39 DDRDQS4P DDRCB00 DDRDQS8N DDRCB07 DDRCB06 DDRCKE1 DDRA08
BDDRD38 DDRDQS4N DDRD32 DDRDQS8P DDRCB05 DDRDQM8 RSV021 DDRBA2
CDVDD15 DDRD35 VSS DDRCB04 DVDD15 DDRCKE0 VSS DDRA14
DVSS DDRD34 DVDD15 DDRCB01 VSS DDRRESET DVDD15 DDRA11
EDDRD37 DDRD36 DDRD33 DDRCB02 DDRCB03 RSV022 DDRA15 DDRA12
FDVDD15 VSS DVDD15 VSS DVDD15 VSS DVDD15 VSS
GVSS AVDDA10 VSS AVDDA9 VSS DVDD15 VSS DDRRZQ2
HDVDD15 VSS DVDD15 VSS DVDD15 VSS DVDD15 VSS
JVSS VNWA2 VSS CVDD VSS CVDD VSS CVDD
KCVDD VSS CVDD VSS CVDD VSS CVDD VSS
LVSS CVDD1 VSS CVDD VSS CVDD VSS CVDD
MCVDD VSS CVDD1 VSS CVDD VSS CVDD VSS
NVSS CVDD1 VSS CVDD VSS CVDD VSS CVDD
PCVDD VSS CVDD VSS CVDD VSS CVDD VSS
RVSS CVDD VSS CVDD VSS CVDD VSS CVDD
TCVDD VSS CVDD VSS CVDD VSS CVDD VSS
UVSS CVDD VSS CVDD VSS CVDD VSS CVDD
VCVDD VSS CVDD VSS CVDD VSS CVDD VSS
WVSS CVDD VSS CVDD VSS CVDD VSS CVDD
YCVDD VSS CVDD1 VSS CVDD VSS CVDD VSS
AA VSS CVDD1 VSS CVDD VSS CVDD VSS CVDD
AB CVDD VSS CVDD1 VSS CVDD VSS CVDD VSS
AC VSS CVDD VSS CVDD VSS CVDD VSS CVDD
AD CVDD VSS VNWA3 VSS CVDD VSS CVDD VSS
AE VSS VDDALV VSS VDDALV VSS VDDALV VSS VDDALV
AF VDDALV VSS VDDALV VSS VDDALV VSS VDDALV VSS
AG VSS VDDALV VSS VDDALV VSS VDDALV VSS VDDALV
AH VDDAHV VSS VDDAHV VSS VDDAHV VSS VDDAHV VSS
AJ SGMII0CLKN SGMII0CLKP VSS SGMII01REFRES VSS RSV016 VSS PCIE0CLKN
AK SGMII0TXP3 VSS SGMII0TXN5 SGMII0TXP5 VSS SGMII0TXN7 SGMII0TXP7 VSS
AL VSS SGMII0TXN4 SGMII0TXP4 VSS SGMII0TXN6 SGMII0TXP6 VSS PCIE0TXN0
AM SGMII0RXN3 VSS SGMII0RXP5 SGMII0RXN5 VSS SGMII0RXP7 SGMII0RXN7 VSS
AN VSS SGMII0RXP4 SGMII0RXN4 VSS SGMII0RXP6 SGMII0RXN6 VSS PCIE0RXP0
25 24 23 22 21 20 19 18
Figure 6-4. 66AK2Ex Left Center Panel (B) — Bottom View
Copyright © 2012–2015, Texas Instruments Incorporated Terminals 29
Submit Documentation Feedback
Product Folder Links: 66AK2E05 66AK2E02
l TEXAS
INSTRUMENTS
66AK2E05, 66AK2E02
SPRS865D –NOVEMBER 2012–REVISED MARCH 2015
www.ti.com
17 16 15 14 13 12 11 10 9
DDRA06 DDRCLKOUTP1 DDRCLKOUTN1 RSV023 DDRA10 DDRCE0 DDRD26 DDRDQS3P DDRD31 A
DDRA09 DDRA02 DDRCLKOUTP0 DDRCLKOUTN0 DDRRAS DDRCAS DDRD25 DDRDQS3N DDRD29 B
DVDD15 DDRA03 DDRA01 VSS DDRBA1 DDRCE1 DVDD15 DDRD27 VSS C
VSS DDRA04 DDRA00 DVDD15 DDRBA0 DDRODT0 VSS DDRD28 DVDD15 D
DDRA07 DDRA05 DDRRZQ0 AVDDA7 DDRWE DDRA13 DDRODT1 DDRD24 DDRD30 E
DVDD15 VSS DDRVREFSSTL VSS DVDD15 VSS DVDD15 VSS DVDD15 F
VSS AVDDA8 VSS DVDD15 VSS DDRRZQ1 VSS DVDD15 VSS G
DVDD15 VSS DVDD15 VSS DVDD15 VSS DVDD15 VSS DVDD15 H
VSS CVDD VSS CVDD VSS CVDD VSS CVDDCMON VSSCMON J
CVDD VSS CVDD VSS CVDD VSS CVDD VSS VPP0 K
VSS CVDD VSS CVDD VSS CVDD VSS CVDD VSS L
CVDD VSS CVDD VSS CVDD1 VSS CVDD1 VSS VPP1 M
VSS CVDD VSS CVDD VSS CVDD1 VSS CVDD VSS N
CVDD VSS CVDD VSS CVDD VSS USB1DVDD33 VSS VNWA1 P
VSS CVDD VSS CVDD VSS VDDUSB1 VSS USB1VPH VSS R
CVDD VSS CVDD VSS CVDD VSS VDDUSB1 VSS USB1VPTX T
VSS CVDD VSS CVDD VSS CVDD VSS VDDUSB0 VSS U
CVDD VSS CVDD VSS CVDD VSS VDDUSB0 VSS USB0VPTX V
VSS CVDD VSS CVDD VSS CVDD VSS USB0VPH VSS W
CVDD VSS CVDD VSS CVDD1 VSS USB0DVDD33 VSS CVDD Y
VSS CVDD VSS CVDD1 VSS CVDD1 VSS CVDD VSS AA
CVDD VSS CVDD VSS CVDD VSS CVDD VSS CVDD AB
VSS CVDD VSS CVDD VSS CVDD VSS CVDD VSS AC
CVDD VSS CVDD VSS CVDD VSS CVDD VSS VNWA4 AD
VSS VDDALV VSS VDDALV VSS VDDALV VSS VDDALV VSS AE
VDDALV VSS VDDALV VSS VDDALV VSS VDDALV VSS VDDALV AF
VSS VDDALV VSS PCIE0REFRES VSS RSV017 VSS XFIREFRES0 VSS AG
VDDAHV VSS VDDAHV VSS VDDAHV VSS VDDAHV VSS RSV020 AH
PCIE0CLKP VSS PCIE1CLKN PCIE1CLKP VSS XFICLKN XFICLKP PCIE1REFRES VSS AJ
PCIE0TXN1 PCIE0TXP1 VSS PCIE1TXN1 PCIE1TXP1 VSS XFITXN1 XFITXP1 VSS AK
PCIE0TXP0 VSS PCIE1TXN0 PCIE1TXP0 VSS XFITXN0 XFITXP0 VSS HYPLNK0TXN0 AL
PCIE0RXP1 PCIE0RXN1 VSS PCIE1RXP1 PCIE1RXN1 VSS XFIRXP1 XFIRXN1 VSS AM
PCIE0RXN0 VSS PCIE1RXP0 PCIE1RXN0 VSS XFIRXP0 XFIRXN0 VSS HYPLNK0RXP0 AN
17 16 15 14 13 12 11 10 9
Figure 6-5. 66AK2Ex Right Center Panel (C) — Bottom View
30 Terminals Copyright © 2012–2015, Texas Instruments Incorporated
Submit Documentation Feedback
Product Folder Links: 66AK2E05 66AK2E02
l TEXAS
INSTRUMENTS
66AK2E05, 66AK2E02
www.ti.com
SPRS865D –NOVEMBER 2012–REVISED MARCH 2015
8 7 6 5 4 3 2 1
DDRD22 DDRDQS2N DDRD09 DDRD08 DDRDQS1P DDRDQM0 DVDD15 VSS A
DDRD23 DDRDQS2P DDRD19 DDRD10 DDRDQS1N DDRD15 DDRD07 DVDD15 B
DDRD21 DVDD15 DDRD20 VSS DDRD12 DVDD15 DDRDQS0N DDRDQS0P C
DDRDQM2 VSS DDRD16 DVDD15 DDRD13 VSS DDRD05 DDRD01 D
DDRDQM3 DDRD18 DDRD17 DDRD11 DDRD14 DDRDQM1 DDRD00 DDRD03 E
VSS DVDD15 VSS DVDD15 VSS DDRD06 DDRD02 DDRD04 F
AVDDA6 VSS EMIFD09 EMIFD00 DDRCLKP DDRCLKN RSV004 RSV005 G
VSS DVDD15 EMIFD06 EMIFD04 EMIFD13 EMIFD11 EMIFD08 EMIFD07 H
RSV010 VSS EMIFD05 EMIFD15 EMIFD12 VSS DVDD18 EMIFD03 J
RSV009 AVDDA2 EMIFD14 EMIFD10 EMIFD02 EMIFD01 EMIFA19 EMIFA20 K
DVDD18 VSS EMIFA23 EMIFA17 EMIFA21 EMIFA14 EMIFA16 EMIFA11 L
VSS DVDD18 EMIFA18 EMIFA09 EMIFA10 EMIFA06 DVDD18 VSS M
DVDD18 VSS EMIFA05 EMIFA08 EMIFA07 EMIFWAIT1 VSS USB1RX0M N
VSS DVDD18 EMIFA04 EMIFA01 USB1DM EMIFA00 USB1TX0P USB1RX0P P
USB1VP VSS EMIFBE1 EMIFWE USB1DP EMIFA22 USB1TX0M VSS R
VSS DVDD18 EMIFWAIT0 EMIFA13 USBCLKM EMIFA15 VSS USB0RX0M T
USB0VP VSS EMIFA02 EMIFA12 USBCLKP VSS USB0TX0M USB0RX0P U
VSS DVDD18 EMIFA03 USB1RESREF USB1VBUS USB0DP USB0TX0P VSS V
RSV011 RSV012 USB1ID0 USB0VBUS USB0ID0 USB0DM VSS EMIFCE2 W
VSS DVDD18 USB0RESREF EMU17 EMIFCE1 EMIFRW EMIFOE EMIFCE3 Y
DVDD18 VSS EMU01 EMU15 VSS DVDD18 EMIFBE0 EMIFCE0 AA
VSS DVDD18 HYPLNK0TXPMCLK EMU06 EMU08 EMU14 EMU16 USB0DRVVBUS AB
DVDD18 VSS HYPLNK0TXFLCLK EMU00 EMU02 EMU07 EMU13 USB1DRVVBUS AC
VSS AVDDA3 EMU04 VSS DVDD18 EMU05 EMU12 HYPLNK0RXPMDAT AD
DVDD18 XFIMDIO EMU03 TSSYNCEVT SYSCLKOUT HYPLNK0RXFLDAT RSV002 HYPLNK0RXPMCLK AE
VSS AVDDA1 XFIMDCLK HYPLNK0TXPMDAT TSCOMPOUT EMU10 RSV003 CORECLKP AF
RSV015 VSS NETCPCLKSEL RSV008 EMU11 TSPUSHEVT0 TSRXCLKOUT1P CORECLKN AG
VSS XFIREFRES1 MDCLK0 MDIO0 HYPLNK0TXFLDAT EMU09 EMU18 TSRXCLKOUT1N AH
HYPLNK0CLKN HYPLNK0CLKP VSS HYPLNK0REFRES VSS HYPLNK0RXFLCLK TSRXCLKOUT0N TSRXCLKOUT0P AJ
HYPLNK0TXN1 HYPLNK0TXP1 VSS HYPLNK0TXN3 HYPLNK0TXP3 VSS TSREFCLKP TSREFCLKN AK
HYPLNK0TXP0 VSS HYPLNK0TXN2 HYPLNK0TXP2 VSS RSV006 RSV007 TSPUSHEVT1 AL
HYPLNK0RXP1 HYPLNK0RXN1 VSS HYPLNK0RXP3 HYPLNK0RXN3 VSS NETCPCLKP VSS AM
HYPLNK0RXN0 VSS HYPLNK0RXP2 HYPLNK0RXN2 VSS NETCPCLKN VSS VSS AN
8 7 6 5 4 3 2 1
Figure 6-6. 66AK2Ex Right End Panel (D) — Bottom View
Copyright © 2012–2015, Texas Instruments Incorporated Terminals 31
Submit Documentation Feedback
Product Folder Links: 66AK2E05 66AK2E02
l TEXAS
INSTRUMENTS
66AK2E05, 66AK2E02
SPRS865D –NOVEMBER 2012–REVISED MARCH 2015
www.ti.com
6.3 Terminal Functions
The terminal functions table (Table 6-2) identifies the external signal names, the associated pin (ball)
numbers, the pin type (I, O/Z, or I/O/Z), whether the pin has any internal pullup/pulldown resistors, and
gives functional pin descriptions. This table is arranged by function. The power terminal functions table
(Table 6-3) lists the various power supply pins and ground pins and gives functional pin descriptions.
Table 6-4 shows all pins arranged by signal name. Table 6-5 shows all pins arranged by ball number.
Some pins have additional functions beyond their primary functions. There are 21 pins that have a
secondary function and 15 pins that have a tertiary function. Secondary functions are indicated with a
superscript 2 (2) and tertiary functions are indicated with a superscript 3 (3).
For more detailed information on device configuration, peripheral selection, multiplexed/shared pins, and
pullup/pulldown resistors, see Section 9.2.
Use the symbol definitions in Table 6-1 when reading Table 6-2.
Table 6-1. I/O Functional Symbol Definitions
FUNCTIONAL Table 6-2 COLUMN
SYMBOL DEFINITION HEADING
Internal 100-µA pulldown or pullup is provided for this terminal. In most systems, a 1-kΩ
IPD or IPU IPD/IPU
resistor can be used to oppose the IPD/IPU.
A Analog signal Type
GND Ground Type
I Input terminal Type
O Output terminal Type
P Power supply voltage Type
Z Three-state terminal or high impedance Type
Table 6-2. Terminal Functions — Signals and Control by Function
SIGNAL NAME BALL NO. TYPE IPD/IPU DESCRIPTION
Boot Configuration Pins
Y31 I Down ARM Big Endian Configuration pin. Secondary function for GPIO15.
BOOTMODE_RSVD2
K33 I Down Default value (bootstrapped) for SR PINMUX Register (SR_PINCTL). Secondary function for TIMI0
AVSIFSEL[0]2
K32 I Down Default value (bootstrapped) for SR PINMUX Register (SR_PINCTL). Secondary function for TIMI1
AVSIFSEL[1]2
BOOTCOMPLETE AF31 OZ Down Boot progress indication output
AA29 I Down User defined Boot Mode pin. Secondary function for GPIO01.
BOOTMODE002
Y29 I Down User defined Boot Mode pin. Secondary function for GPIO02.
BOOTMODE012
V33 I Down User defined Boot Mode pin. Secondary function for GPIO03.
BOOTMODE022
V32 I Down User defined Boot Mode pin. Secondary function for GPIO04.
BOOTMODE032
W30 I Down User defined Boot Mode pin. Secondary function for GPIO05.
BOOTMODE042
W32 I Down User defined Boot Mode pin. Secondary function for GPIO06.
BOOTMODE052
V31 I Down User defined Boot Mode pin. Secondary function for GPIO07.
BOOTMODE062
W31 I Down User defined Boot Mode pin. Secondary function for GPIO08.
BOOTMODE072
W33 I Down User defined Boot Mode pin. Secondary function for GPIO09.
BOOTMODE082
AB29 I Down User defined Boot Mode pin. Secondary function for GPIO10.
BOOTMODE092
Y30 I Down User defined Boot Mode pin. Secondary function for GPIO11.
BOOTMODE102
Y32 I Down User defined Boot Mode pin. Secondary function for GPIO12.
BOOTMODE112
AA30 I Down User defined Boot Mode pin. Secondary function for GPIO13.
BOOTMODE122
AA33 I Down User defined Boot Mode pin. Secondary function for GPIO16.
BOOTMODE132
AB32 I Down User defined Boot Mode pin. Secondary function for GPIO17.
BOOTMODE142
AB33 I Down User defined Boot Mode pin. Secondary function for GPIO18.
BOOTMODE152
V30 I Up Little Endian Configuration pin. Secondary function for GPIO00.
LENDIAN2
32 Terminals Copyright © 2012–2015, Texas Instruments Incorporated
Submit Documentation Feedback
Product Folder Links: 66AK2E05 66AK2E02
l TEXAS
INSTRUMENTS
66AK2E05, 66AK2E02
www.ti.com
SPRS865D –NOVEMBER 2012–REVISED MARCH 2015
Table 6-2. Terminal Functions — Signals and Control by Function (continued)
SIGNAL NAME BALL NO. TYPE IPD/IPU DESCRIPTION
Y33 I Down Post divider select for main PLL.. Secondary function for GPIO14.
MAINPLLODSEL2
Clock / Reset
CORECLKN AG1 I System clock input to main PLL
CORECLKP AF1 I
DDRCLKN G3 I DDR3 reference clock input to DDR PLL
DDRCLKP G4 I
HOUT AF30 OZ Up Interrupt output pulse created by IPCGRH
HYPLNK0CLKN AJ8 I HyperLink reference clock to drive HyperLink SerDes
HYPLNK0CLKP AJ7 I
LRESETNMIEN AE30 I Up Enable for DSP core
LRESET AF33 I Up Warm reset
NETCPCLKN AN3 I NETCP sub-system reference clock
NETCPCLKP AM2 I
NETCPCLKSEL AG6 I Down NETCP clock select to choose between core clock and NETCPCLK pins
NMI AG33 I Up Non-maskable interrupt
PCIE0CLKN AJ18 I PCIe Clock input to drive PCIe0 SerDes
PCIE0CLKP AJ17 I
PCIE1CLKN AJ15 I PCIe Clock Input to drive PCIe1 SerDes
PCIE1CLKP AJ14 I
POR AH33 I Power-on reset
RESETFULL AF32 I Up Full reset
RESETSTAT AH29 O Up Reset Status Output. Drives low during Power-on Reset (No HHV override). Available after core
and IOs are completely powered-up.
RESET AE29 I Up Warm reset of non-isolated portion of the device
SGMII0CLKN AJ25 I SGMII reference clock to drive both SGMII0 SerDes SGMII reference clock to drive the SGMII
SerDes
SGMII0CLKP AJ24 I
SYSCLKOUT AE4 OZ Down System clock output to be used as a general purpose output clock for debug purposes
TSREFCLKN AK1 I Clock from external OCXO/VCXO for SyncE
TSREFCLKP AK2 I
TSRXCLKOUT0N AJ2 O SERDES recovered clock output for SyncE
TSRXCLKOUT0P AJ1 O
TSRXCLKOUT1N AH1 O SERDES recovered clock output for SyncE
TSRXCLKOUT1P AG2 O
USBCLKM T4 I USB0_3.0 reference clock
USBCLKP U4 I
XFICLKN AJ12 I XFI reference clock to drive the XFI SerDes
XFICLKP AJ11 I
Copyright © 2012–2015, Texas Instruments Incorporated Terminals 33
Submit Documentation Feedback
Product Folder Links: 66AK2E05 66AK2E02
l TEXAS
INSTRUMENTS
66AK2E05, 66AK2E02
SPRS865D –NOVEMBER 2012–REVISED MARCH 2015
www.ti.com
Table 6-2. Terminal Functions — Signals and Control by Function (continued)
SIGNAL NAME BALL NO. TYPE IPD/IPU DESCRIPTION
DDR3
DDRA00 D15 OZ
DDRA01 C15 OZ
DDRA02 B16 OZ
DDRA03 C16 OZ
DDRA04 D16 OZ
DDRA05 E16 OZ
DDRA06 A17 OZ
DDRA07 E17 OZ DDR3 EMIF address bus
DDRA08 A18 OZ
DDRA09 B17 OZ
DDRA10 A13 OZ
DDRA11 D18 OZ
DDRA12 E18 OZ
DDRA13 E12 OZ
DDRA14 C18 OZ
DDRA15 E19 OZ
DDRBA0 D13 OZ
DDRBA1 C13 OZ DDR3 EMIF bank address
DDRBA2 B18 OZ
DDRCAS B12 OZ DDR3 EMIF column address strobe
DDRCB00 A23 IOZ
DDRCB01 D22 IOZ
DDRCB02 E22 IOZ
DDRCB03 E21 IOZ DDR3 EMIF check bits
DDRCB04 C22 IOZ
DDRCB05 B21 IOZ
DDRCB06 A20 IOZ
DDRCB07 A21 IOZ
DDRCE0 A12 OZ DDR3 EMIF chip enable0
DDRCE1 C12 OZ DDR3 EMIF chip enable1
DDRCKE0 C20 OZ DDR3 EMIF clock enable0
DDRCKE1 A19 OZ DDR3 EMIF clock enable1
DDRCLKOUTN0 B14 OZ DDR3 EMIF Output Clocks to drive SDRAMs for Rank0
DDRCLKOUTP0 B15 OZ
DDRCLKOUTN1 A15 OZ DDR3 EMIF Output Clocks to drive SDRAMs for Rank1
DDRCLKOUTP1 A16 OZ
34 Terminals Copyright © 2012–2015, Texas Instruments Incorporated
Submit Documentation Feedback
Product Folder Links: 66AK2E05 66AK2E02
l TEXAS
INSTRUMENTS
66AK2E05, 66AK2E02
www.ti.com
SPRS865D –NOVEMBER 2012–REVISED MARCH 2015
Table 6-2. Terminal Functions — Signals and Control by Function (continued)
SIGNAL NAME BALL NO. TYPE IPD/IPU DESCRIPTION
DDRD00 E2 IOZ
DDRD01 D1 IOZ
DDRD02 F2 IOZ
DDRD03 E1 IOZ
DDRD04 F1 IOZ
DDRD05 D2 IOZ
DDRD06 F3 IOZ
DDRD07 B2 IOZ DDR3 EMIF data bus
DDRD08 A5 IOZ
DDRD09 A6 IOZ
DDRD10 B5 IOZ
DDRD11 E5 IOZ
DDRD12 C4 IOZ
DDRD13 D4 IOZ
DDRD14 E4 IOZ
DDRD15 B3 IOZ
DDRD16 D6 IOZ
DDRD17 E6 IOZ
DDRD18 E7 IOZ
DDRD19 B6 IOZ
DDRD20 C6 IOZ
DDRD21 C8 IOZ
DDRD22 A8 IOZ
DDRD23 B8 IOZ DDR3 EMIF data bus
DDRD24 E10 IOZ
DDRD25 B11 IOZ
DDRD26 A11 IOZ
DDRD27 C10 IOZ
DDRD28 D10 IOZ
DDRD29 B9 IOZ
DDRD30 E9 IOZ
DDRD31 A9 IOZ
DDRD32 B23 IOZ
DDRD33 E23 IOZ
DDRD34 D24 IOZ
DDRD35 C24 IOZ
DDRD36 E24 IOZ
DDRD37 E25 IOZ
DDRD38 B25 IOZ
DDRD39 A25 IOZ DDR3 EMIF data bus
DDRD40 E28 IOZ
DDRD41 D28 IOZ
DDRD42 C28 IOZ
DDRD43 E27 IOZ
DDRD44 B28 IOZ
DDRD45 A26 IOZ
DDRD46 B26 IOZ
DDRD47 C26 IOZ
Copyright © 2012–2015, Texas Instruments Incorporated Terminals 35
Submit Documentation Feedback
Product Folder Links: 66AK2E05 66AK2E02
l TEXAS
INSTRUMENTS
66AK2E05, 66AK2E02
SPRS865D –NOVEMBER 2012–REVISED MARCH 2015
www.ti.com
Table 6-2. Terminal Functions — Signals and Control by Function (continued)
SIGNAL NAME BALL NO. TYPE IPD/IPU DESCRIPTION
DDRD48 A29 IOZ
DDRD49 A28 IOZ
DDRD50 B31 IOZ
DDRD51 E29 IOZ
DDRD52 B29 IOZ
DDRD53 C30 IOZ
DDRD54 E30 IOZ
DDRD55 D30 IOZ DDR3 EMIF data bus
DDRD56 F31 IOZ
DDRD57 F33 IOZ
DDRD58 F32 IOZ
DDRD59 E32 IOZ
DDRD60 E33 IOZ
DDRD61 C32 IOZ
DDRD62 D32 IOZ
DDRD63 B32 IOZ
DDRDQM0 A3 OZ
DDRDQM1 E3 OZ
DDRDQM2 D8 OZ
DDRDQM3 E8 OZ
DDRDQM4 E26 OZ DDR3 EMIF Data Masks
DDRDQM5 D26 OZ
DDRDQM6 E31 OZ
DDRDQM7 A31 OZ
DDRDQM8 B20 OZ
DDRDQS0N C2 IOZ Up/Dn
DDRDQS0P C1 IOZ Up/Dn
DDRDQS1N B4 IOZ Up/Dn
DDRDQS1P A4 IOZ Up/Dn
DDRDQS2N A7 IOZ Up/Dn
DDRDQS2P B7 IOZ Up/Dn
DDRDQS3N B10 IOZ Up/Dn
DDRDQS3P A10 IOZ Up/Dn
DDRDQS4N B24 IOZ Up/Dn DDR3 EMIF data strobe. Programmable pull-up/dn 350-650 ohm.
DDRDQS4P A24 IOZ Up/Dn
DDRDQS5N B27 IOZ Up/Dn
DDRDQS5P A27 IOZ Up/Dn
DDRDQS6N B30 IOZ Up/Dn
DDRDQS6P A30 IOZ Up/Dn
DDRDQS7N D33 IOZ Up/Dn
DDRDQS7P C33 IOZ Up/Dn
DDRDQS8N A22 IOZ Up/Dn
DDRDQS8P B22 IOZ Up/Dn
DDRODT0 D12 OZ DDR3 EMIF on-die termination outputs used to set termination on the SDRAMs
DDRODT1 E11 OZ DDR3 EMIF on-die termination outputs used to set termination on the SDRAMs
DDRRAS B13 OZ DDR3 EMIF row address strobe
DDRRESET D20 OZ DDR3 reset signal. IO will work in LVCMOS mode to comply with JEDEC standard.
DDRRZQ0 E15 A PTV compensation reference resistor pin for DDR3
DDRRZQ1 G12 A PTV compensation reference resistor pin for DDR3
DDRRZQ2 G18 A PTV compensation reference resistor pin for DDR3
DDRWE E13 OZ DDR3 EMIF write enable
36 Terminals Copyright © 2012–2015, Texas Instruments Incorporated
Submit Documentation Feedback
Product Folder Links: 66AK2E05 66AK2E02
l TEXAS
INSTRUMENTS
66AK2E05, 66AK2E02
www.ti.com
SPRS865D –NOVEMBER 2012–REVISED MARCH 2015
Table 6-2. Terminal Functions — Signals and Control by Function (continued)
SIGNAL NAME BALL NO. TYPE IPD/IPU DESCRIPTION
EMIF
EMIFA00 P3 O Down
EMIFA01 P5 O Down
EMIFA02 U6 O Down
EMIFA03 V6 O Down
EMIFA04 P6 O Down
EMIFA05 N6 O Down EMIF address
EMIFA06 M3 O Down
EMIFA07 N4 O Down
EMIFA08 N5 O Down
EMIFA09 M5 O Down
EMIFA10 M4 O Down
EMIFA11 L1 O Down
EMIFA12 U5 O Down
EMIFA13 T5 O Down
EMIFA14 L3 O Down
EMIFA15 T3 O Down
EMIFA16 L2 O Down
EMIFA17 L5 O Down EMIF address
EMIFA18 M6 O Down
EMIFA19 K2 O Down
EMIFA20 K1 O Down
EMIFA21 L4 O Down
EMIFA22 R3 O Down
EMIFA23 L6 O Down
EMIFBE0 AA2 O Up
EMIFBE1 R6 O Up
EMIFCE0 AA1 O Up
EMIFCE1 Y4 O Up
EMIFCE2 W1 O Up
EMIFCE3 Y1 O Up EMIF control signals
EMIFOE Y2 O Up
EMIFRW Y3 O Up
EMIFWAIT0 T6 I Down
EMIFWAIT1 N3 I Down
EMIFWE R5 O Up
Copyright © 2012–2015, Texas Instruments Incorporated Terminals 37
Submit Documentation Feedback
Product Folder Links: 66AK2E05 66AK2E02
l TEXAS
INSTRUMENTS
66AK2E05, 66AK2E02
SPRS865D –NOVEMBER 2012–REVISED MARCH 2015
www.ti.com
Table 6-2. Terminal Functions — Signals and Control by Function (continued)
SIGNAL NAME BALL NO. TYPE IPD/IPU DESCRIPTION
EMIFD00 G5 IOZ Down
EMIFD01 K3 IOZ Down
EMIFD02 K4 IOZ Down
EMIFD03 J1 IOZ Down
EMIFD04 H5 IOZ Down
EMIFD05 J6 IOZ Down
EMIFD06 H6 IOZ Down
EMIFD07 H1 IOZ Down EMIF data
EMIFD08 H2 IOZ Down
EMIFD09 G6 IOZ Down
EMIFD10 K5 IOZ Down
EMIFD11 H3 IOZ Down
EMIFD12 J4 IOZ Down
EMIFD13 H4 IOZ Down
EMIFD14 K6 IOZ Down
EMIFD15 J5 IOZ Down
EMU
EMU00 AC5 IOZ Up
EMU01 AA6 IOZ Up
EMU02 AC4 IOZ Up
EMU03 AE6 IOZ Up
EMU04 AD6 IOZ Up
EMU05 AD3 IOZ Up
EMU06 AB5 IOZ Up
EMU07 AC3 IOZ Up
EMU08 AB4 IOZ Up
EMU09 AH3 IOZ Up Emulation and trace port
EMU10 AF3 IOZ Up
EMU11 AG4 IOZ Up
EMU12 AD2 IOZ Up
EMU13 AC2 IOZ Up
EMU14 AB3 IOZ Up
EMU15 AA5 IOZ Up
EMU16 AB2 IOZ Up
EMU17 Y5 IOZ Up
EMU18 AH2 IOZ Up
AB32 IOZ Down EMU (Unique select for EMU muxing on each GPIO pin.) Tertiary function for GPIO17.
EMU193
AB33 IOZ Down EMU (Unique select for EMU muxing on each GPIO pin.) Tertiary function for GPIO18.
EMU203
AB31 IOZ Down EMU (Unique select for EMU muxing on each GPIO pin.) Tertiary function for GPIO19.
EMU213
AC29 IOZ Down EMU (Unique select for EMU muxing on each GPIO pin.) Tertiary function for GPIO20.
EMU223
AC33 IOZ Down EMU (Unique select for EMU muxing on each GPIO pin.) Tertiary function for GPIO21.
EMU233
AD29 IOZ Down EMU (Unique select for EMU muxing on each GPIO pin.) Tertiary function for GPIO22.
EMU243
AC31 IOZ Down EMU (Unique select for EMU muxing on each GPIO pin.) Tertiary function for GPIO23.
EMU253
AC32 IOZ Down EMU (Unique select for EMU muxing on each GPIO pin.) Tertiary function for GPIO24.
EMU263
AB30 IOZ Down EMU (Unique select for EMU muxing on each GPIO pin.) Tertiary function for GPIO25.
EMU273
AC30 IOZ Down EMU (Unique select for EMU muxing on each GPIO pin.) Tertiary function for GPIO26.
EMU283
AD32 IOZ Down EMU (Unique select for EMU muxing on each GPIO pin.) Tertiary function for GPIO27.
EMU293
AD33 IOZ Down EMU (Unique select for EMU muxing on each GPIO pin.) Tertiary function for GPIO28.
EMU303
AD31 IOZ Down EMU (Unique select for EMU muxing on each GPIO pin.) Tertiary function for GPIO29.
EMU313
AE33 IOZ Down EMU (Unique select for EMU muxing on each GPIO pin.) Tertiary function for GPIO30.
EMU323
38 Terminals Copyright © 2012–2015, Texas Instruments Incorporated
Submit Documentation Feedback
Product Folder Links: 66AK2E05 66AK2E02
l TEXAS
INSTRUMENTS
66AK2E05, 66AK2E02
www.ti.com
SPRS865D –NOVEMBER 2012–REVISED MARCH 2015
Table 6-2. Terminal Functions — Signals and Control by Function (continued)
SIGNAL NAME BALL NO. TYPE IPD/IPU DESCRIPTION
AD30 IOZ Down EMU (Unique select for EMU muxing on each GPIO pin.) Tertiary function for GPIO31.
EMU333
General Purpose Input/Output (GPIO)
GPIO00 V30 IOZ Up
GPIO01 AA29 IOZ Down
GPIO02 Y29 IOZ Down
GPIO03 V33 IOZ Down
GPIO04 V32 IOZ Down
GPIO05 W30 IOZ Down
GPIO06 W32 IOZ Down
GPIO07 V31 IOZ Down GPIOs
GPIO08 W31 IOZ Down
GPIO09 W33 IOZ Down
GPIO10 AB29 IOZ Down
GPIO11 Y30 IOZ Down
GPIO12 Y32 IOZ Down
GPIO13 AA30 IOZ Down
GPIO14 Y33 IOZ Down
GPIO15 Y31 IOZ Down
GPIO16 AA33 IOZ Down
GPIO17 AB32 IOZ Down
GPIO18 AB33 IOZ Down
GPIO19 AB31 IOZ Down
GPIO20 AC29 IOZ Down
GPIO21 AC33 IOZ Down
GPIO22 AD29 IOZ Down
GPIO23 AC31 IOZ Down GPIOs
GPIO24 AC32 IOZ Down
GPIO25 AB30 IOZ Down
GPIO26 AC30 IOZ Down
GPIO27 AD32 IOZ Down
GPIO28 AD33 IOZ Down
GPIO29 AD31 IOZ Down
GPIO30 AE33 IOZ Down
GPIO31 AD30 IOZ Down
HyperLink
HYPLNK0RXN0 AN8 I
HYPLNK0RXN1 AM7 I
HYPLNK0RXN2 AN5 I
HYPLNK0RXN3 AM4 I HyperLink receive data
HYPLNK0RXP0 AN9 I
HYPLNK0RXP1 AM8 I
HYPLNK0RXP2 AN6 I
HYPLNK0RXP3 AM5 I
HYPLNK0TXN0 AL9 O
HYPLNK0TXN1 AK8 O
HYPLNK0TXN2 AL6 O
HYPLNK0TXN3 AK5 O HyperLink transmit data
HYPLNK0TXP0 AL8 O
HYPLNK0TXP1 AK7 O
HYPLNK0TXP2 AL5 O
HYPLNK0TXP3 AK4 O
Copyright © 2012–2015, Texas Instruments Incorporated Terminals 39
Submit Documentation Feedback
Product Folder Links: 66AK2E05 66AK2E02
l TEXAS
INSTRUMENTS
66AK2E05, 66AK2E02
SPRS865D –NOVEMBER 2012–REVISED MARCH 2015
www.ti.com
Table 6-2. Terminal Functions — Signals and Control by Function (continued)
SIGNAL NAME BALL NO. TYPE IPD/IPU DESCRIPTION
HYPLNK0RXFLCLK AJ3 O down
HYPLNK0RXFLDAT AE3 O down
HYPLNK0RXPMCLK AE1 I down
HYPLNK0RXPMDAT AD1 I down HyperLink sideband signals
HYPLNK0TXFLCLK AC6 I down
HYPLNK0TXFLDAT AH4 I down
HYPLNK0TXPMCLK AB6 O down
HYPLNK0TXPMDAT AF5 O down
HYPLNK0REFRES AJ5 A HyperLink SerDes reference resistor input (3 kΩ±1%)
I2C
SCL0 AG30 IOZ I2C0 clock
SCL1 AH30 IOZ I2C1 clock
SCL2 AH31 IOZ I2C2 clock
SDA0 AG28 IOZ I2C0 data
SDA1 AJ32 IOZ I2C1 data
SDA2 AG29 IOZ I2C2 data
JTAG
TCK AJ33 I Up JTAG clock input
TDI AG31 I Up JTAG data input
TDO AF29 OZ Up JTAG data output
TMS AH32 I Up JTAG test mode input
TRST AG32 I Down JTAG reset
MDIO
MDCLK0 AH6 O Down MDIO0 Clock
MDIO0 AH5 IOZ Up MDIO0 Data
XFIMDCLK AF6 O Down XFI MDIO Clock
XFIMDIO AE7 IOZ Up XFI MDIO Data
PCIe
PCIE0REFRES AG14 A PCIexpress0 SerDes reference resistor input (3 kΩ±1%)
PCIE0RXN0 AN17 I PCIexpress0 lane 0 receive data
PCIE0RXP0 AN18 I
PCIE0RXN1 AM16 I PCIexpress0 lane 1 receive data
PCIE0RXP1 AM17 I
PCIE0TXN0 AL18 O PCIexpress0 lane 0 transmit data
PCIE0TXP0 AL17 O
PCIE0TXN1 AK17 O PCIexpress0 lane 1 transmit data
PCIE0TXP1 AK16 O
PCIE1REFRES AJ10 A PCIexpress1 SerDes reference resistor input (3 kΩ±1%)
PCIE1RXN0 AN14 I PCIexpress1lane 0 receive data
PCIE1RXP0 AN15 I
PCIE1RXN1 AM13 I PCIexpress1lane 1 receive data
PCIE1RXP1 AM14 I
PCIE1TXN0 AL15 O PCIexpress1 lane 0 transmit data
PCIE1TXP0 AL14 O
PCIE1TXN1 AK14 O PCIexpress1 lane 1 transmit data
PCIE1TXP1 AK13 O
SGMII
SGMII00REFRES AJ27 A SGMII0 SerDes reference resistor input (3 kΩ±1%)
SGMII01REFRES AJ22 A SGMII1 SerDes reference resistor input (3 kΩ±1%)
SGMII0RXN0 AN29 I Ethernet MAC SGMII0 port 0 receive data
SGMII0RXP0 AN30 I
40 Terminals Copyright © 2012–2015, Texas Instruments Incorporated
Submit Documentation Feedback
Product Folder Links: 66AK2E05 66AK2E02
l TEXAS
INSTRUMENTS
66AK2E05, 66AK2E02
www.ti.com
SPRS865D –NOVEMBER 2012–REVISED MARCH 2015
Table 6-2. Terminal Functions — Signals and Control by Function (continued)
SIGNAL NAME BALL NO. TYPE IPD/IPU DESCRIPTION
SGMII0RXN1 AM28 I Ethernet MAC SGMII0 port 1 receive data
SGMII0RXP1 AM29 I
SGMII0RXN2 AN26 I Ethernet MAC SGMII0 port 2 receive data
SGMII0RXP2 AN27 I
SGMII0RXN3 AM25 I Ethernet MAC SGMII0 port 3 receive data
SGMII0RXP3 AM26 I
SGMII0RXN4 AN23 I Ethernet MAC SGMII1 port 4 receive data
SGMII0RXP4 AN24 I
SGMII0RXN5 AM22 I Ethernet MAC SGMII1 port 5 receive data
SGMII0RXP5 AM23 I
SGMII0RXN6 AN20 I Ethernet MAC SGMII1 port 6 receive data
SGMII0RXP6 AN21 I
SGMII0RXN7 AM19 I Ethernet MAC SGMII1 port 7 receive data
SGMII0RXP7 AM20 I
SGMII0TXN0 AL30 O Ethernet MAC SGMII0 port 0 transmit data
SGMII0TXP0 AL29 O
SGMII0TXN1 AK29 O Ethernet MAC SGMII0 port 1 transmit data
SGMII0TXP1 AK28 O
SGMII0TXN2 AL27 O Ethernet MAC SGMII0 port 2 transmit data
SGMII0TXP2 AL26 O
SGMII0TXN3 AK26 O Ethernet MAC SGMII0 port 3 transmit data
SGMII0TXP3 AK25 O
SGMII0TXN4 AL24 O Ethernet MAC SGMII1 port 4 transmit data
SGMII0TXP4 AL23 O
SGMII0TXN5 AK23 O Ethernet MAC SGMII1 port 5 transmit data
SGMII0TXP5 AK22 O
SGMII0TXN6 AL21 O Ethernet MAC SGMII1 port 6 transmit data
SGMII0TXP6 AL20 O
SGMII0TXN7 AK20 O Ethernet MAC SGMII1 port 7 transmit data
SGMII0TXP7 AK19 O
SmartReflex
VCL V29 IOZ Voltage control I2C clock
VCNTL0 H29 OZ
VCNTL1 G33 OZ
VCNTL2 H31 OZ Voltage control outputs to variable core power supply
VCNTL3 H30 OZ
VCNTL4 G32 OZ
VCNTL5 J31 OZ
VD U30 IOZ Voltage control I2C data
SPI0
SPI0CLK M30 OZ Down SPI0 clock
SPI0DIN M31 I Down SPI0 data in
SPI0DOUT N29 OZ Down SPI0 data out
SPI0SCS0 L31 OZ Up SPI0 interface enable 0
SPI0SCS1 M29 OZ Up SPI0 interface enable 1
SPI0SCS2 L29 OZ Up SPI0 interface enable 2
SPI0SCS3 L32 OZ Up SPI0 interface enable 3
SPI1
SPI1CLK M33 OZ Down SPI1 clock
SPI1DIN R30 I Down SPI1 data in
SPI1DOUT P32 OZ Down SPI1 data out
Copyright © 2012–2015, Texas Instruments Incorporated Terminals 41
Submit Documentation Feedback
Product Folder Links: 66AK2E05 66AK2E02
l TEXAS
INSTRUMENTS
66AK2E05, 66AK2E02
SPRS865D –NOVEMBER 2012–REVISED MARCH 2015
www.ti.com
Table 6-2. Terminal Functions — Signals and Control by Function (continued)
SIGNAL NAME BALL NO. TYPE IPD/IPU DESCRIPTION
SPI1SCS0 P29 OZ Up SPI1 interface enable 0
SPI1SCS1 M32 OZ Up SPI1 interface enable 1
SPI1SCS2 N30 OZ Up SPI1 interface enable 2
SPI1SCS3 N33 OZ Up SPI1 interface enable 3
SPI2
SPI2CLK L33 OZ Down SPI2 clock
SPI2DIN P30 I Down SPI2 data in
SPI2DOUT R31 OZ Down SPI2 data out
SPI2SCS0 P31 OZ Up SPI2 interface enable 0
SPI2SCS1 R29 OZ Up SPI2 interface enable 1
SPI2SCS2 P33 OZ Up SPI2 interface enable 2
SPI2SCS3 L30 OZ Up SPI2 interface enable 3
Sync-Ethernet / IEEE1588
TSCOMPOUT AF4 O Down IEEE1588 compare output
TSPUSHEVT0 AG3 I Down PPS push event from GPS for IEEE1588
TSPUSHEVT1 AL1 I Down Push event from BCN for IEEE1588
TSSYNCEVT AE5 O Down IEEE1588 sync event output
Timer
TIMI0 K33 I Down Timer 0 input
TIMO0 K31 OZ Down Timer 0 output
TIMI1 K32 I Down Timer 1 input
TIMO1 K30 OZ Down Timer 1 output
TSIP
TSIP0CLKA AK31 I Down CLKA0 TSIP0 external clock A
TSIP0CLKB AK33 I Down CLKB0 TSIP0 external clock B
TSIP0FSA AJ31 I Down FSA0 TSIP0 frame sync A
TSIP0FSB AK32 I Down FSB0 TSIP0 frame sync B
TSIP0TR0 AM31 I Down TR00 TR01 TSIP0 receive data
TSIP0TR1 AL33 I Down
TSIP0TX0 AL32 OZ Down TX00 TX01 TSIP0 transmit data
TSIP0TX1 AM32 OZ Down
UART0
UART0CTS R33 I Down UART0 clear to send
UART0DSR W29 I Down UART0 data set ready
UART0DTR U33 OZ Down UART0 data terminal ready
UART0RTS R32 OZ Down UART0 request to send
UART0RXD T29 I Down UART0 serial data in
UART0TXD T30 OZ Down UART0 serial data out
UART1
UART1CTS T31 I Down UART1 clear to send
UART1RTS T33 OZ Down UART1 request to send
UART1RXD U29 I Down UART1 serial data in
UART1TXD T32 OZ Down UART1 serial data out
USB0 (USB_3.0)
USB0DM W3 IOZ USB0 D-
USB0DP V3 IOZ USB0 D+
USB0DRVVBUS AB1 O Down USB0 DRVVBUS output
USB0ID0 W4 A USB0 ID
USB0RESREF Y6 A Reference resistor connection for USB0 PHY (200 Ω+- 1% resistor to ground)
USB0RX0M T1 I USB0_3.0 receive data
USB0RX0P U1 I
42 Terminals Copyright © 2012–2015, Texas Instruments Incorporated
Submit Documentation Feedback
Product Folder Links: 66AK2E05 66AK2E02
l TEXAS
INSTRUMENTS
66AK2E05, 66AK2E02
www.ti.com
SPRS865D –NOVEMBER 2012–REVISED MARCH 2015
Table 6-2. Terminal Functions — Signals and Control by Function (continued)
SIGNAL NAME BALL NO. TYPE IPD/IPU DESCRIPTION
USB0TX0M U2 O USB0_3.0 transmit data
USB0TX0P V2 O
USB0VBUS W5 A USB0 5-V analog input. Connect to VBUS pin on USB connector through protection switch
USB1 (USB_3.0)
USB1DM P4 IOZ USB1 D-
USB1DP R4 IOZ USB1 D+
USB1DRVVBUS AC1 O Down USB1 DRVVBUS output
USB1ID0 W6 A USB1 ID
USB1RESREF V5 A Reference resistor connection for USB1 PHY (200Ω+- 1% resistor to ground)
USB1RX0M N1 I USB1_3.0 receive data
USB1RX0P P1 I
USB1TX0M R2 O USB1_3.0 transmit data
USB1TX0P P2 O
USB1VBUS V4 A USB1 5-V analog input. Connect to VBUS pin on USB connector through protection switch
USIM
USIMCLK J33 OZ Down USIM clock
USIMIO H33 IOZ Up USIM data
USIMRST K29 OZ Down USIM reset
XFI (66AK2E05 only)
XFIRXN0 AN11 I Ethernet MAC XFI port 0 receive data
XFIRXP0 AN12 I
XFIRXN1 AM10 I Ethernet MAC XFI port 1 receive data
XFIRXP1 AM11 I
XFITXN0 AL12 O Ethernet MAC XFI port 0 transmit data
XFITXP0 AL11 O
XFITXN1 AK11 O Ethernet MAC XFI port 1 transmit data
XFITXP1 AK10 O
XFIREFRES0 AG10 A XFI port 0 SerDes reference resistor input (3 kΩ±1%)
XFIREFRES1 AH7 A XFI port 1 SerDes reference resistor input (3 kΩ±1%)
Copyright © 2012–2015, Texas Instruments Incorporated Terminals 43
Submit Documentation Feedback
Product Folder Links: 66AK2E05 66AK2E02
l TEXAS
INSTRUMENTS
66AK2E05, 66AK2E02
SPRS865D –NOVEMBER 2012–REVISED MARCH 2015
www.ti.com
Table 6-2. Terminal Functions — Signals and Control by Function (continued)
SIGNAL NAME BALL NO. TYPE IPD/IPU DESCRIPTION
Reserved
RSV000 H32 OZ Down Leave unconnected
RSV001 J32 OZ Down Leave unconnected
RSV002 AE2 O Leave unconnected
RSV003 AF2 O Leave unconnected
RSV004 G2 O Leave unconnected
RSV005 G1 O Leave unconnected
RSV006 AL3 O Leave unconnected
RSV007 AL2 O Leave unconnected
RSV008 AG5 OZ Down Leave unconnected
RSV009 K8 A Connect to GND
RSV010 J8 A Leave unconnected
RSV011 W8 A Leave unconnected
RSV012 W7 A Leave unconnected
RSV013 J30 A Leave unconnected
RSV014 J29 A Leave unconnected
RSV015 AG8 A Leave unconnected
RSV016 AJ20 A Leave unconnected
RSV017 AG12 A Leave unconnected
RSV018 AJ28 A Leave unconnected
RSV019 AJ26 A Leave unconnected
RSV020 AH9 A Leave unconnected
RSV021 B19 OZ Leave unconnected
RSV022 E20 OZ Leave unconnected
RSV023 A14 A Leave unconnected
44 Terminals Copyright © 2012–2015, Texas Instruments Incorporated
Submit Documentation Feedback
Product Folder Links: 66AK2E05 66AK2E02
l TEXAS
INSTRUMENTS
66AK2E05, 66AK2E02
www.ti.com
SPRS865D –NOVEMBER 2012–REVISED MARCH 2015
Table 6-3. Terminal Functions — Power and Ground
SUPPLY BALL NO. VOLTS DESCRIPTION
AVDDA1 AF7 1.8 V COREPLL supply
AVDDA2 K7 1.8 V NETCPPLL supply
AVDDA3 AD7 1.8 V DDRPLL supply
AVDDA6 G8 1.8 V DDRA DLL supply
AVDDA7 E14 1.8 V DDRA DLL supply
AVDDA8 G16 1.8 V DDRA DLL supply
AVDDA9 G22 1.8 V DDRA DLL supply
AVDDA10 G24 1.8 V DDRA DLL supply
CVDD J12, J14, J16, J18, J20, J22, J26, K11, K13, K15, K17, K19, AVS Smart Reflex core supply voltage
K21, K23, K25, L10, L12, L14, L16, L18, L20, L22, M15, M17,
M19, M21, M25, N10, N14, N16, N18, N20, N22, N26, P13,
P15, P17, P19, P21, P23, P25, R14, R16, R18, R20, R22, R24,
R26, T13, T15, T17, T19, T21, T23, T25, U12, U14, U16, U18,
U20, U22, U24, U26, V13, V15, V17, V19, V21, V23, V25, W12,
W14, W16, W18, W20, W22, W24, W26, Y9, Y15, Y17, Y19,
Y21, Y25, AA10, AA16, AA18, AA20, AA22, AA26, AB9, AB11,
AB13, AB15, AB17, AB19, AB21, AB25, AC10, AC12, AC14,
AC16, AC18, AC20, AC22, AC24, AC26, AD11, AD13, AD15,
AD17, AD19, AD21, AD25
CVDD1 L24, M11, M13, M23, N12, N24, Y13, Y23, AA12, AA14, AA24, 0.95 V Core supply voltage for memory array
AB23
CVDDCMON J10 AVS CVDD Supply Monitor
CVDDTMON L26 AVS CVDD Supply Monitor
DDR3VREFSSTL F15 DVDD15/2 DDR3 reference voltage
DVDD15 A2, A32, B1, B33, C3, C7, C11, C17, C21, C25, C31, D5, D9, 1.5 V/1.35 V DDR IO supply
D14, D19, D23, D27, D29, F5, F7, F9, F11, F13, F17, F19, F21,
F23, F25, F27, F29, G10, G14, G20, G26, G28, G30, H7, H9,
H11, H13, H15, H17, H19, H21, H23, H25, H27
DVDD18 J2, J28, K27, L8, L28, M2, M7, M27, N8, N28, N31, P7, P27, 1.8 V 1.8-V IO supply
R28, T7, T27, U28, U31, V7, V27, W28, Y7, Y27, AA3, AA8,
AA28, AA31, AB7, AB27, AC8, AC28, AD4, AD27, AE8, AE26,
AE28, AE31, AF27, AG26, AH27, AJ30, AM33, AN32
USB0DVDD33 Y11 3.3 V 3.3-V USB0 high supply High-speed
USB0VP U8 0.85 V 0.85-V USB0 PHY analog and digital Super-speed
supply
USB0VPH W10 3.3 V 3.3-V USB0 high supply Super-speed
USB0VPTX V9 0.85 V 0.85-V USB0 PHY transmit supply
USB1DVDD33 P11 3.3 V 3.3-V USB1 high supply High-speed
USB1VP R8 0.85 V 0.85-V USB1 PHY analog and digital Super-speed
supply
USB1VPH R10 3.3 V 3.3-V USB1 high supply Super-speed
USB1VPTX T9 0.85 V 0.85-V USB1 PHY transmit supply
VDDAHV AH11, AH13, AH15, AH17, AH19, AH21, AH23, AH25 1.8 V 1.8-V high analog supply
VDDALV AE10, AE12, AE14, AE16, AE18, AE20, AE22, AE24, AF9, 0.85 V SerDes low voltage
AF11, AF13, AF15, AF17, AF19, AF21, AF23, AF25, AG16,
AG18, AG20, AG22, AG24
VDDUSB0 U10, V11 0.85 V USB0 PHY analog and digital High-speed supply
VDDUSB1 R12, T11 0.85 V USB1 PHY analog and digital High-speed supply
VNWA1 P9 0.95 V Fixed Nwell supply - connect to CVDD1
VNWA2 J24 0.95 V Fixed Nwell supply - connect to CVDD1
VNWA3 AD23 0.95 V Fixed Nwell supply - connect to CVDD1
VNWA4 AD9 0.95 V Fixed Nwell supply - connect to CVDD1
VPP0 K9 Leave unconnected
VPP1 M9 Leave unconnected
Copyright © 2012–2015, Texas Instruments Incorporated Terminals 45
Submit Documentation Feedback
Product Folder Links: 66AK2E05 66AK2E02
l TEXAS
INSTRUMENTS
66AK2E05, 66AK2E02
SPRS865D –NOVEMBER 2012–REVISED MARCH 2015
www.ti.com
Table 6-3. Terminal Functions — Power and Ground (continued)
SUPPLY BALL NO. VOLTS DESCRIPTION
VSS A1, A33, C5, C9, C14, C19, C23, C27, C29, D3, D7, D11, D17, GND Ground
D21, D25, D31, F4, F6, F8, F10, F12, F14, F16, F18, F20, F22,
F24, F26, F28, F30, G7, G9, G11, G13, G15, G17, G19, G21,
G23, G25, G27, G29, G31, H8, H10, H12, H14, H16, H18, H20,
H22, H24, H26, H28, J3, J7, J11, J13, J15, J17, J19, J21, J23,
J25, J27, K10, K12, K14, K16, K18, K20, K22, K24, K28, L7,
L9, L11, L13, L15, L17, L19, L21, L23, L25, L27, M1, M8, M10,
M12, M14, M16, M18, M20, M22, M24, M26, M28, N2, N7, N9,
N11, N13, N15, N17, N19, N21, N23, N25, N27, N32, P8, , P10,
P12, P14, P16, P18, P20, P22, P24, P26, P28, R1, R7, R9,
R11, R13, R15, R17, R19, R21, R23, R25, R27, T2, T8, T10,
T12, T14, T16, T18, T20, T22, T24, T26, T28, U3, U7, U9, U11,
U13, U15, U17, U19, U21, U23, U25, U27, U32, V1, V8, V10,
V12, V14, V16, V18, V20, V22, V24, V26, V28, W2, W9, W11,
W13, W15, W17, W19, W21, W23, W25, W27, Y8, Y10, Y12,
Y14, Y16, Y18, Y20, Y22, Y24, Y26, Y28, AA4, AA7, AA9,
AA11, AA13, AA15, AA17, AA19, AA21, AA23, AA25, AA27,
AA32, AB8, AB10, AB12, AB14, AB16, AB18, AB20, AB22,
AB24, AB26, AB28, AC7, AC9, AC11, AC13, AC15, AC17,
AC19, AC21, AC23, AC25, AC27, AD5, AD8, AD10, AD12,
AD14, AD16, AD18, AD20, AD22, AD24, AD26, AD28, AE9,
AE11, AE13, AE15, AE17, AE19, AE21, AE23, AE25, AE27,
AE32, AF8, AF10, AF12, AF14, AF16, AF18, AF20, AF22,
AF24, AF26, AF28, AG7, AG9, AG11, AG13, AG15, AG17,
AG19, AG21, AG23, AG25, AG27, AH8, AH10, AH12, AH14,
AH16, AH18, AH20, AH22, AH24, AH26, AH28, AJ4, AJ6, AJ9,
AJ13, AJ16, AJ19, AJ21, AJ23, AJ29, AK3, AK6, AK9, AK12,
AK15, AK18, AK21, AK24, AK27, AK30, AL4, AL7, AL10, AL13,
AL16, AL19, AL22, AL25, AL28, AL31, AM1, AM3, AM6, AM9,
AM12, AM15, AM18, AM21, AM24, AM27, AM30, AN1, AN2,
AN4, AN7, AN10, AN13, AN16, AN19, AN22, AN25, AN28,
AN31, AN33
VSSCMON J9 GND GND Monitor
VSSTMON K26 GND GND Monitor
46 Terminals Copyright © 2012–2015, Texas Instruments Incorporated
Submit Documentation Feedback
Product Folder Links: 66AK2E05 66AK2E02
l TEXAS
INSTRUMENTS
66AK2E05, 66AK2E02
www.ti.com
SPRS865D –NOVEMBER 2012–REVISED MARCH 2015
Table 6-4. Terminal Functions — By Signal Name
SIGNAL NAME BALL NUMBER SIGNAL NAME BALL NUMBER SIGNAL NAME BALL NUMBER
Y31 DDRA02 B16 DDRD15 B3
BOOTMODE_RSVD2
AVDDA1 AF7 DDRA03 C16 DDRD16 D6
AVDDA2 K7 DDRA04 D16 DDRD17 E6
AVDDA3 AD7 DDRA05 E16 DDRD18 E7
AVDDA6 G8 DDRA06 A17 DDRD19 B6
AVDDA7 E14 DDRA07 E17 DDRD20 C6
AVDDA8 G16 DDRA08 A18 DDRD21 C8
AVDDA9 G22 DDRA09 B17 DDRD22 A8
AVDDA10 G24 DDRA10 A13 DDRD23 B8
K33 DDRA11 D18 DDRD24 E10
AVSIFSEL[0]2
K32 DDRA12 E18 DDRD25 B11
AVSIFSEL[1]2
BOOTCOMPLETE AF31 DDRA13 E12 DDRD26 A11
AA29 DDRA14 C18 DDRD27 C10
BOOTMODE002
Y29 DDRA15 E19 DDRD28 D10
BOOTMODE012
V33 DDRBA0 D13 DDRD29 B9
BOOTMODE022
V32 DDRBA1 C13 DDRD30 E9
BOOTMODE032
W30 DDRBA2 B18 DDRD31 A9
BOOTMODE042
W32 DDRCAS B12 DDRD32 B23
BOOTMODE052
V31 DDRCB00 A23 DDRD33 E23
BOOTMODE062
W31 DDRCB01 D22 DDRD34 D24
BOOTMODE072
W33 DDRCB02 E22 DDRD35 C24
BOOTMODE082
AB29 DDRCB03 E21 DDRD36 E24
BOOTMODE092
Y30 DDRCB04 C22 DDRD37 E25
BOOTMODE102
Y32 DDRCB05 B21 DDRD38 B25
BOOTMODE112
AA30 DDRCB06 A20 DDRD39 A25
BOOTMODE122
AA33 DDRCB07 A21 DDRD40 E28
BOOTMODE132
AB32 DDRCE0 A12 DDRD41 D28
BOOTMODE142
AB33 DDRCE1 C12 DDRD42 C28
BOOTMODE152
CORECLKN AG1 DDRCKE0 C20 DDRD43 E27
CORECLKP AF1 DDRCKE1 A19 DDRD44 B28
CVDD J12, J14, J16, J18, J20, J22, DDRCLKN G3 DDRD45 A26
J26, K11, K13, K15, K17, K19, DDRCLKOUTN0 B14 DDRD46 B26
K21, K23, K25, L10, L12, L14,
L16, L18, L20, L22, M15, M17, DDRCLKOUTN1 A15 DDRD47 C26
M19, M21, M25, N10, N14, N16, DDRCLKOUTP0 B15 DDRD48 A29
N18, N20, N22
CVDD N26, P13, P15, P17, P19, P21, DDRCLKOUTP1 A16 DDRD49 A28
P23, P25, R14, R16, R18, R20, DDRCLKP G4 DDRD50 B31
R22, R24, R26, T13, T15, T17,
T19, T21, T23, T25, U12, U14, DDRD00 E2 DDRD51 E29
U16, U18, U20, U22, U24, U26, DDRD01 D1 DDRD52 B29
V13, V15
CVDD V17, V19, V21, V23, V25, W12, DDRD02 F2 DDRD53 C30
W14, W16, W18, W20, W22, DDRD03 E1 DDRD54 E30
W24, W26, Y9, Y15, Y17, Y19,
Y21, Y25, AA10, AA16, AA18, DDRD04 F1 DDRD55 D30
AA20, AA22, AA26, AB9, AB11, DDRD05 D2 DDRD56 F31
AB13, AB15
CVDD AB17, AB19, AB21, AB25, AC10, DDRD06 F3 DDRD57 F33
AC12, AC14, AC16, AC18, DDRD07 B2 DDRD58 F32
AC20, AC22, AC24, AC26,
AD11, AD13, AD15, AD17, DDRD08 A5 DDRD59 E32
AD19, AD21, AD25
CVDD1 L24, M11, M13, M23, N12, N24, DDRD09 A6 DDRD60 E33
Y13, Y23, AA12, AA14, AA24, DDRD10 B5 DDRD61 C32
AB23
CVDDCMON J10 DDRD11 E5 DDRD62 D32
CVDDTMON L26 DDRD12 C4 DDRD63 B32
DDRA00 D15 DDRD13 D4 DDRDQM0 A3
DDRA01 C15 DDRD14 E4 DDRDQM1 E3
Copyright © 2012–2015, Texas Instruments Incorporated Terminals 47
Submit Documentation Feedback
Product Folder Links: 66AK2E05 66AK2E02
l TEXAS
INSTRUMENTS
66AK2E05, 66AK2E02
SPRS865D –NOVEMBER 2012–REVISED MARCH 2015
www.ti.com
Table 6-4. Terminal Functions — By Signal Name (continued)
SIGNAL NAME BALL NUMBER SIGNAL NAME BALL NUMBER SIGNAL NAME BALL NUMBER
DDRDQM2 D8 EMIFA05 N6 EMU05 AD3
DDRDQM3 E8 EMIFA06 M3 EMU06 AB5
DDRDQM4 E26 EMIFA07 N4 EMU07 AC3
DDRDQM5 D26 EMIFA08 N5 EMU08 AB4
DDRDQM6 E31 EMIFA09 M5 EMU09 AH3
DDRDQM7 A31 EMIFA10 M4 EMU10 AF3
DDRDQM8 B20 EMIFA11 L1 EMU11 AG4
DDRDQS0N C2 EMIFA12 U5 EMU12 AD2
DDRDQS0P C1 EMIFA13 T5 EMU13 AC2
DDRDQS1N B4 EMIFA14 L3 EMU14 AB3
DDRDQS1P A4 EMIFA15 T3 EMU15 AA5
DDRDQS2N A7 EMIFA16 L2 EMU16 AB2
DDRDQS2P B7 EMIFA17 L5 EMU17 Y5
DDRDQS3N B10 EMIFA18 M6 EMU18 AH2
DDRDQS3P A10 EMIFA19 K2 AB32
EMU193
DDRDQS4N B24 EMIFA20 K1 AB33
EMU203
DDRDQS4P A24 EMIFA21 L4 AB31
EMU213
DDRDQS5N B27 EMIFA22 R3 AC29
EMU223
DDRDQS5P A27 EMIFA23 L6 AC33
EMU233
DDRDQS6N B30 EMIFBE0 AA2 AD29
EMU243
DDRDQS6P A30 EMIFBE1 R6 AC31
EMU253
DDRDQS7N D33 EMIFCE0 AA1 AC32
EMU263
DDRDQS7P C33 EMIFCE1 Y4 AB30
EMU273
DDRDQS8N A22 EMIFCE2 W1 AC30
EMU283
DDRDQS8P B22 EMIFCE3 Y1 AD32
EMU293
DDRODT0 D12 EMIFD00 G5 AD33
EMU303
DDRODT1 E11 EMIFD01 K3 AD31
EMU313
DDRRAS B13 EMIFD02 K4 AE33
EMU323
DDRRESET D20 EMIFD03 J1 AD30
EMU333
DDRRZQ0 E15 EMIFD04 H5 GPIO00 V30
DDRRZQ1 G12 EMIFD05 J6 GPIO01 AA29
DDRRZQ2 G18 EMIFD06 H6 GPIO02 Y29
DDRVREFSSTL F15 EMIFD07 H1 GPIO03 V33
DDRWE E13 EMIFD08 H2 GPIO04 V32
DVDD15 A2, A32, B1, B33, C3, C7, C11, EMIFD09 G6 GPIO05 W30
C17, C21, C25, C31, D5, D9, EMIFD10 K5 GPIO06 W32
D14, D19, D23, D27, D29, F5,
F7, F9, F11, F13, F17, F19, F21 EMIFD11 H3 GPIO07 V31
DVDD15 F23, F25, F27, F29, G10, G14, EMIFD12 J4 GPIO08 W31
G20, G26, G28, G30, H7, H9, EMIFD13 H4 GPIO09 W33
H11, H13, H15, H17, H19, H21,
H23, H25, H27 EMIFD14 K6 GPIO10 AB29
DVDD18 J2, J28, K27, L8, L28, M2, M7, EMIFD15 J5 GPIO11 Y30
M27, N8, N28, N31, P7, P27, EMIFOE Y2 GPIO12 Y32
R28, T7, T27, U28, U31, V7,
V27, W28, Y7, Y27, AA3, AA8 EMIFRW Y3 GPIO13 AA30
DVDD18 AA28, AA31, AB7, AB27, AC8, EMIFWAIT0 T6 GPIO14 Y33
AC28, AD4, AD27, AE8, AE26, EMIFWAIT1 N3 GPIO15 Y31
AE28, AE31, AF27, AG26, AH27,
AJ30, AM33, AN32 EMIFWE R5 GPIO16 AA33
EMIFA00 P3 EMU00 AC5 GPIO17 AB32
EMIFA01 P5 EMU01 AA6 GPIO18 AB33
EMIFA02 U6 EMU02 AC4 GPIO19 AB31
EMIFA03 V6 EMU03 AE6 GPIO20 AC29
EMIFA04 P6 EMU04 AD6 GPIO21 AC33
48 Terminals Copyright © 2012–2015, Texas Instruments Incorporated
Submit Documentation Feedback
Product Folder Links: 66AK2E05 66AK2E02
l TEXAS
INSTRUMENTS
66AK2E05, 66AK2E02
www.ti.com
SPRS865D –NOVEMBER 2012–REVISED MARCH 2015
Table 6-4. Terminal Functions — By Signal Name (continued)
SIGNAL NAME BALL NUMBER SIGNAL NAME BALL NUMBER SIGNAL NAME BALL NUMBER
GPIO22 AD29 PCIE0RXN0 AN17 SDA1 AJ32
GPIO23 AC31 PCIE0RXN1 AM16 SDA2 AG29
GPIO24 AC32 PCIE0RXP0 AN18 SGMII00REFRES AJ27
GPIO25 AB30 PCIE0RXP1 AM17 SGMII01REFRES AJ22
GPIO26 AC30 PCIE0TXN0 AL18 SGMII0CLKN AJ25
GPIO27 AD32 PCIE0TXN1 AK17 SGMII0CLKP AJ24
GPIO28 AD33 PCIE0TXP0 AL17 SGMII0RXN0 AN29
GPIO29 AD31 PCIE0TXP1 AK16 SGMII0RXN1 AM28
GPIO30 AE33 PCIE1CLKN AJ15 SGMII0RXN2 AN26
GPIO31 AD30 PCIE1CLKP AJ14 SGMII0RXN3 AM25
HOUT AF30 PCIE1REFRES AJ10 SGMII0RXN4 AN23
HYPLNK0CLKN AJ8 PCIE1RXN0 AN14 SGMII0RXN5 AM22
HYPLNK0CLKP AJ7 PCIE1RXN1 AM13 SGMII0RXN6 AN20
HYPLNK0REFRES AJ5 PCIE1RXP0 AN15 SGMII0RXN7 AM19
HYPLNK0RXFLCLK AJ3 PCIE1RXP1 AM14 SGMII0RXP0 AN30
HYPLNK0RXFLDAT AE3 PCIE1TXN0 AL15 SGMII0RXP1 AM29
HYPLNK0RXN0 AN8 PCIE1TXN1 AK14 SGMII0RXP2 AN27
HYPLNK0RXN1 AM7 PCIE1TXP0 AL14 SGMII0RXP3 AM26
HYPLNK0RXN2 AN5 PCIE1TXP1 AK13 SGMII0RXP4 AN24
HYPLNK0RXN3 AM4 POR AH33 SGMII0RXP5 AM23
HYPLNK0RXP0 AN9 RESETFULL AF32 SGMII0RXP6 AN21
HYPLNK0RXP1 AM8 RESETSTAT AH29 SGMII0RXP7 AM20
HYPLNK0RXP2 AN6 RESET AE29 SGMII0TXN0 AL30
HYPLNK0RXP3 AM5 RSV000 H32 SGMII0TXN1 AK29
HYPLNK0RXPMCLK AE1 RSV001 J32 SGMII0TXN2 AL27
HYPLNK0RXPMDAT AD1 RSV002 AE2 SGMII0TXN3 AK26
HYPLNK0TXFLCLK AC6 RSV003 AF2 SGMII0TXN4 AL24
HYPLNK0TXFLDAT AH4 RSV004 G2 SGMII0TXN5 AK23
HYPLNK0TXN0 AL9 RSV005 G1 SGMII0TXN6 AL21
HYPLNK0TXN1 AK8 RSV006 AL3 SGMII0TXN7 AK20
HYPLNK0TXN2 AL6 RSV007 AL2 SGMII0TXP0 AL29
HYPLNK0TXN3 AK5 RSV008 AG5 SGMII0TXP1 AK28
HYPLNK0TXP0 AL8 RSV009 K8 SGMII0TXP2 AL26
HYPLNK0TXP1 AK7 RSV010 J8 SGMII0TXP3 AK25
HYPLNK0TXP2 AL5 RSV011 W8 SGMII0TXP4 AL23
HYPLNK0TXP3 AK4 RSV012 W7 SGMII0TXP5 AK22
HYPLNK0TXPMCLK AB6 RSV013 J30 SGMII0TXP6 AL20
HYPLNK0TXPMDAT AF5 RSV014 J29 SGMII0TXP7 AK19
V30 RSV015 AG8 SPI0CLK M30
LENDIAN2
LRESETNMIEN AE30 RSV016 AJ20 SPI0DIN M31
LRESET AF33 RSV017 AG12 SPI0DOUT N29
Y33 RSV018 AJ28 SPI0SCS0 L31
MAINPLLODSEL2
MDCLK0 AH6 RSV019 AJ26 SPI0SCS1 M29
MDIO0 AH5 RSV020 AH9 SPI0SCS2 L29
NETCPCLKN AN3 RSV021 B19 SPI0SCS3 L32
NETCPCLKP AM2 RSV022 E20 SPI1CLK M33
NETCPCLKSEL AG6 RSV023 A14 SPI1DIN R30
NMI AG33 SCL0 AG30 SPI1DOUT P32
PCIE0CLKN AJ18 SCL1 AH30 SPI1SCS0 P29
PCIE0CLKP AJ17 SCL2 AH31 SPI1SCS1 M32
PCIE0REFRES AG14 SDA0 AG28 SPI1SCS2 N30
Copyright © 2012–2015, Texas Instruments Incorporated Terminals 49
Submit Documentation Feedback
Product Folder Links: 66AK2E05 66AK2E02
l TEXAS
INSTRUMENTS
66AK2E05, 66AK2E02
SPRS865D –NOVEMBER 2012–REVISED MARCH 2015
www.ti.com
Table 6-4. Terminal Functions — By Signal Name (continued)
SIGNAL NAME BALL NUMBER SIGNAL NAME BALL NUMBER SIGNAL NAME BALL NUMBER
SPI1SCS3 N33 TSRXCLKOUT0P AJ1 USB1RESREF V5
SPI2CLK L33 TSRXCLKOUT1N AH1 USB1RX0M N1
SPI2DIN P30 TSRXCLKOUT1P AG2 USB1RX0P P1
SPI2DOUT R31 TSSYNCEVT AE5 USB1TX0M R2
SPI2SCS0 P31 UART0CTS R33 USB1TX0P P2
SPI2SCS1 R29 UART0DSR W29 USB1VBUS V4
SPI2SCS2 P33 UART0DTR U33 USB1VP R8
SPI2SCS3 L30 UART0RTS R32 USB1VPH R10
SYSCLKOUT AE4 UART0RXD T29 USB1VPTX T9
TCK AJ33 UART0TXD T30 USBCLKM T4
TDI AG31 UART1CTS T31 USBCLKP U4
TDO AF29 UART1RTS T33 USIMCLK J33
TIMI0 K33 UART1RXD U29 USIMIO H33
TIMI1 K32 UART1TXD T32 USIMRST K29
TIMO0 K31 USB0DM W3 VCL V29
TIMO1 K30 USB0DP V3 VCNTL0 H29
TMS AH32 USB0DRVVBUS AB1 VCNTL1 G33
TRST AG32 USB0DVDD33 Y11 VCNTL2 H31
TSCOMPOUT AF4 USB0ID0 W4 VCNTL3 H30
TSIP0CLKA AK31 USB0RESREF Y6 VCNTL4 G32
TSIP0CLKB AK33 USB0RX0M T1 VCNTL5 J31
TSIP0FSA AJ31 USB0RX0P U1 VD U30
TSIP0FSB AK32 USB0TX0M U2 VDDAHV AH11, AH13, AH15, AH17,
AH19, AH21, AH23, AH25
TSIP0TR0 AM31 USB0TX0P V2
TSIP0TR1 AL33 USB0VBUS W5 VDDALV AE10, AE12, AE14, AE16, AE18,
AE20, AE22, AE24, AF9, AF11,
TSIP0TX0 AL32 USB0VP U8 AF13, AF15, AF17, AF19, AF21,
AF23, AF25, AG16, AG18,
TSIP0TX1 AM32 USB0VPH W10 AG20, AG22, AG24
TSPUSHEVT0 AG3 USB0VPTX V9
TSPUSHEVT1 AL1 USB1DM P4
TSREFCLKN AK1 USB1DP R4 VDDUSB0 U10, V11
TSREFCLKP AK2 USB1DRVVBUS AC1 VDDUSB1 R12, T11
TSRXCLKOUT0N AJ2 USB1DVDD33 P11 VNWA1 P9
USB1ID0 W6 VNWA2 J24
50 Terminals Copyright © 2012–2015, Texas Instruments Incorporated
Submit Documentation Feedback
Product Folder Links: 66AK2E05 66AK2E02
l TEXAS
INSTRUMENTS
66AK2E05, 66AK2E02
www.ti.com
SPRS865D –NOVEMBER 2012–REVISED MARCH 2015
Table 6-4. Terminal Functions — By Signal Name (continued)
SIGNAL NAME BALL NUMBER SIGNAL NAME BALL NUMBER SIGNAL NAME BALL NUMBER
VNWA3 AD23 VSS W11, W13, W15, W17, W19, VSS AN4, AN7, AN10, AN13, AN16,
W21, W23, W25, W27, Y8, Y10, AN19, AN22, AN25, AN28,
VNWA4 AD9 Y12, Y14, Y16, Y18, Y20, Y22, AN31, AN33
Y24, Y26, Y28, AA4, AA7, AA9,
VPP0 K9 AA11, AA13, AA15, AA17, AA19,
VPP1 M9 VSSCMON J9
AA21, AA23
VSS A1, A33, C5, C9, C14, C19, C23, VSS AA25, AA27, AA32, AB8, AB10, VSSTMON K26
C27, C29, D3, D7, D11, D17, AB12, AB14, AB16, AB18, AB20, XFICLKN AJ12
D21, D25, D31, F4, F6, F8, F10, AB22, AB24, AB26, AB28, AC7,
F12, F14, F16, F18, F20, F22, AC9, AC11, AC13, AC15, AC17, XFICLKP AJ11
F24, F26, F28, F30, G7, G9, AC19, AC21, AC23, AC25 XFIMDCLK AF6
G11, G13, G15, G17
VSS G19, G21, G23, G25, G27, G29, VSS AC27, AD5, AD8, AD10, AD12, XFIMDIO AE7
G31, H8, H10, H12, H14, H16, AD14, AD16, AD18, AD20, XFIREFRES0 AG10
H18, H20, H22, H24, H26, H28, AD22, AD24, AD26, AD28, AE9,
J3, J7, J11, J13, J15, J17, J19, AE11, AE13, AE15, AE17, AE19, XFIREFRES1 AH7
J21, J23, J25, J27, K10, K12, AE21, AE23, AE25, AE27, AE32 XFIRXN0 AN11
K14, K16, K18
VSS K20, K22, K24, K28, L7, L9, L11, VSS AF8, AF10, AF12, AF14, AF16, XFIRXN1 AM10
L13, L15, L17, L19, L21, L23, AF18, AF20, AF22, AF24, AF26, XFIRXP0 AN12
L25, L27, M1, M8, M10, M12, AF28, AG7, AG9, AG11, AG13,
M14, M16, M18, M20, M22, M24, AG15, AG17, AG19, AG21, XFIRXP1 AM11
M26, M28, N2, N7, N9, N11, AG23, AG25, AG27, AH8, AH10 XFITXN0 AL12
N13, N15, N17
VSS N19, N21, N23, N25, N27, N32, VSS AH12, AH14, AH16, AH18, XFITXN1 AK11
P8, P10, P12, P14, P16, P18, AH20, AH22, AH24, AH26, XFITXP0 AL11
P20, P22, P24, P26, P28, R1, AH28, AJ4, AJ6, AJ9, AJ13,
R7, R9, R11, R13, R15, R17, AJ16, AJ19, AJ21, AJ23, AJ29, XFITXP1 AK10
R19, R21, R23, R25, R27, T2, AK3, AK6, AK9, AK12, AK15,
T8, T10, T12, T14 AK18, AK21, AK24
VSS T16, T18, T20, T22, T24, T26, VSS AK27, AK30, AL4, AL7, AL10,
T28, U3, U7, U9, U11, U13, U15, AL13, AL16, AL19, AL22, AL25,
U17, U19, U21, U23, U25, U27, AL28, AL31, AM1, AM3, AM6,
U32, V1, V8, V10, V12, V14, AM9, AM12, AM15, AM18,
V16, V18, V20, V22, V24, V26, AM21, AM24, AM27, AM30, AN1,
V28, W2, W9 AN2
Copyright © 2012–2015, Texas Instruments Incorporated Terminals 51
Submit Documentation Feedback
Product Folder Links: 66AK2E05 66AK2E02
l TEXAS
INSTRUMENTS
66AK2E05, 66AK2E02
SPRS865D –NOVEMBER 2012–REVISED MARCH 2015
www.ti.com
Table 6-5. Terminal Functions — By Ball Number
BALL NUMBER SIGNAL NAME BALL NUMBER SIGNAL NAME BALL NUMBER SIGNAL NAME
A1 VSS B20 DDRDQM8 D6 DDRD16
A2 DVDD15 B21 DDRCB05 D7 VSS
A3 DDRDQM0 B22 DDRDQS8P D8 DDRDQM2
A4 DDRDQS1P B23 DDRD32 D9 DVDD15
A5 DDRD08 B24 DDRDQS4N D10 DDRD28
A6 DDRD09 B25 DDRD38 D11 VSS
A7 DDRDQS2N B26 DDRD46 D12 DDRODT0
A8 DDRD22 B27 DDRDQS5N D13 DDRBA0
A9 DDRD31 B28 DDRD44 D14 DVDD15
A10 DDRDQS3P B29 DDRD52 D15 DDRA00
A11 DDRD26 B30 DDRDQS6N D16 DDRA04
A12 DDRCE0 B31 DDRD50 D17 VSS
A13 DDRA10 B32 DDRD63 D18 DDRA11
A14 RSV023 B33 DVDD15 D19 DVDD15
A15 DDRCLKOUTN1 C1 DDRDQS0P D20 DDRRESET
A16 DDRCLKOUTP1 C2 DDRDQS0N D21 VSS
A17 DDRA06 C3 DVDD15 D22 DDRCB01
A18 DDRA08 C4 DDRD12 D23 DVDD15
A19 DDRCKE1 C5 VSS D24 DDRD34
A20 DDRCB06 C6 DDRD20 D25 VSS
A21 DDRCB07 C7 DVDD15 D26 DDRDQM5
A22 DDRDQS8N C8 DDRD21 D27 DVDD15
A23 DDRCB00 C9 VSS D28 DDRD41
A24 DDRDQS4P C10 DDRD27 D29 DVDD15
A25 DDRD39 C11 DVDD15 D30 DDRD55
A26 DDRD45 C12 DDRCE1 D31 VSS
A27 DDRDQS5P C13 DDRBA1 D32 DDRD62
A28 DDRD49 C14 VSS D33 DDRDQS7N
A29 DDRD48 C15 DDRA01 E1 DDRD03
A30 DDRDQS6P C16 DDRA03 E2 DDRD00
A31 DDRDQM7 C17 DVDD15 E3 DDRDQM1
A32 DVDD15 C18 DDRA14 E4 DDRD14
A33 VSS C19 VSS E5 DDRD11
B1 DVDD15 C20 DDRCKE0 E6 DDRD17
B2 DDRD07 C21 DVDD15 E7 DDRD18
B3 DDRD15 C22 DDRCB04 E8 DDRDQM3
B4 DDRDQS1N C23 VSS E9 DDRD30
B5 DDRD10 C24 DDRD35 E10 DDRD24
B6 DDRD19 C25 DVDD15 E11 DDRODT1
B7 DDRDQS2P C26 DDRD47 E12 DDRA13
B8 DDRD23 C27 VSS E13 DDRWE
B9 DDRD29 C28 DDRD42 E14 AVDDA7
B10 DDRDQS3N C29 VSS E15 DDRRZQ0
B11 DDRD25 C30 DDRD53 E16 DDRA05
B12 DDRCAS C31 DVDD15 E17 DDRA07
B13 DDRRAS C32 DDRD61 E18 DDRA12
B14 DDRCLKOUTN0 C33 DDRDQS7P E19 DDRA15
B15 DDRCLKOUTP0 D1 DDRD01 E20 RSV022
B16 DDRA02 D2 DDRD05 E21 DDRCB03
B17 DDRA09 D3 VSS E22 DDRCB02
B18 DDRBA2 D4 DDRD13 E23 DDRD33
B19 RSV021 D5 DVDD15 E24 DDRD36
52 Terminals Copyright © 2012–2015, Texas Instruments Incorporated
Submit Documentation Feedback
Product Folder Links: 66AK2E05 66AK2E02
l TEXAS
INSTRUMENTS
66AK2E05, 66AK2E02
www.ti.com
SPRS865D –NOVEMBER 2012–REVISED MARCH 2015
Table 6-5. Terminal Functions — By Ball Number (continued)
BALL NUMBER SIGNAL NAME BALL NUMBER SIGNAL NAME BALL NUMBER SIGNAL NAME
E25 DDRD37 G11 VSS H30 VCNTL3
E26 DDRDQM4 G12 DDRRZQ1 H31 VCNTL2
E27 DDRD43 G13 VSS H32 RSV000
E28 DDRD40 G14 DVDD15 H33 USIMIO
E29 DDRD51 G15 VSS J1 EMIFD03
E30 DDRD54 G16 AVDDA8 J2 DVDD18
E31 DDRDQM6 G17 VSS J3 VSS
E32 DDRD59 G18 DDRRZQ2 J4 EMIFD12
E33 DDRD60 G19 VSS J5 EMIFD15
F1 DDRD04 G20 DVDD15 J6 EMIFD05
F2 DDRD02 G21 VSS J7 VSS
F3 DDRD06 G22 AVDDA9 J8 RSV010
F4 VSS G23 VSS J9 VSSCMON
F5 DVDD15 G24 AVDDA10 J10 CVDDCMON
F6 VSS G25 VSS J11 VSS
F7 DVDD15 G26 DVDD15 J12 CVDD
F8 VSS G27 VSS J13 VSS
F9 DVDD15 G28 DVDD15 J14 CVDD
F10 VSS G29 VSS J15 VSS
F11 DVDD15 G30 DVDD15 J16 CVDD
F12 VSS G31 VSS J17 VSS
F13 DVDD15 G32 VCNTL4 J18 CVDD
F14 VSS G33 VCNTL1 J19 VSS
F15 DDRVREFSSTL H1 EMIFD07 J20 CVDD
F16 VSS H2 EMIFD08 J21 VSS
F17 DVDD15 H3 EMIFD11 J22 CVDD
F18 VSS H4 EMIFD13 J23 VSS
F19 DVDD15 H5 EMIFD04 J24 VNWA2
F20 VSS H6 EMIFD06 J25 VSS
F21 DVDD15 H7 DVDD15 J26 CVDD
F22 VSS H8 VSS J27 VSS
F23 DVDD15 H9 DVDD15 J28 DVDD18
F24 VSS H10 VSS J29 RSV014
F25 DVDD15 H11 DVDD15 J30 RSV013
F26 VSS H12 VSS J31 VCNTL5
F27 DVDD15 H13 DVDD15 J32 RSV001
F28 VSS H14 VSS J33 USIMCLK
F29 DVDD15 H15 DVDD15 K1 EMIFA20
F30 VSS H16 VSS K2 EMIFA19
F31 DDRD56 H17 DVDD15 K3 EMIFD01
F32 DDRD58 H18 VSS K4 EMIFD02
F33 DDRD57 H19 DVDD15 K5 EMIFD10
G1 RSV005 H20 VSS K6 EMIFD14
G2 RSV004 H21 DVDD15 K7 AVDDA2
G3 DDRCLKN H22 VSS K8 RSV009
G4 DDRCLKP H23 DVDD15 K9 VPP0
G5 EMIFD00 H24 VSS K10 VSS
G6 EMIFD09 H25 DVDD15 K11 CVDD
G7 VSS H26 VSS K12 VSS
G8 AVDDA6 H27 DVDD15 K13 CVDD
G9 VSS H28 VSS K14 VSS
G10 DVDD15 H29 VCNTL0 K15 CVDD
Copyright © 2012–2015, Texas Instruments Incorporated Terminals 53
Submit Documentation Feedback
Product Folder Links: 66AK2E05 66AK2E02
l TEXAS
INSTRUMENTS
66AK2E05, 66AK2E02
SPRS865D –NOVEMBER 2012–REVISED MARCH 2015
www.ti.com
Table 6-5. Terminal Functions — By Ball Number (continued)
BALL NUMBER SIGNAL NAME BALL NUMBER SIGNAL NAME BALL NUMBER SIGNAL NAME
K16 VSS L33 SPI2CLK N19 VSS
K17 CVDD M1 VSS N20 CVDD
K18 VSS M2 DVDD18 N21 VSS
K19 CVDD M3 EMIFA06 N22 CVDD
K20 VSS M4 EMIFA10 N23 VSS
K21 CVDD M5 EMIFA09 N24 CVDD1
K22 VSS M6 EMIFA18 N25 VSS
K23 CVDD M7 DVDD18 N26 CVDD
K24 VSS M8 VSS N27 VSS
K25 CVDD M9 VPP1 N28 DVDD18
K26 VSSTMON M10 VSS N29 SPI0DOUT
K27 DVDD18 M11 CVDD1 N30 SPI1SCS2
K28 VSS M12 VSS N31 DVDD18
K29 USIMRST M13 CVDD1 N32 VSS
K30 TIMO1 M14 VSS N33 SPI1SCS3
K31 TIMO0 M15 CVDD P1 USB1RX0P
K32 TIMI1 M16 VSS P2 USB1TX0P
K32 M17 CVDD P3 EMIFA00
AVSIFSEL[1]2
K33 TIMI0 M18 VSS P4 USB1DM
K33 M19 CVDD P5 EMIFA01
AVSIFSEL[0]2
L1 EMIFA11 M20 VSS P6 EMIFA04
L2 EMIFA16 M21 CVDD P7 DVDD18
L3 EMIFA14 M22 VSS P8 VSS
L4 EMIFA21 M23 CVDD1 P9 VNWA1
L5 EMIFA17 M24 VSS P10 VSS
L6 EMIFA23 M25 CVDD P11 USB1DVDD33
L7 VSS M26 VSS P12 VSS
L8 DVDD18 M27 DVDD18 P13 CVDD
L9 VSS M28 VSS P14 VSS
L10 CVDD M29 SPI0SCS1 P15 CVDD
L11 VSS M30 SPI0CLK P16 VSS
L12 CVDD M31 SPI0DIN P17 CVDD
L13 VSS M32 SPI1SCS1 P18 VSS
L14 CVDD M33 SPI1CLK P19 CVDD
L15 VSS N1 USB1RX0M P20 VSS
L16 CVDD N2 VSS P21 CVDD
L17 VSS N3 EMIFWAIT1 P22 VSS
L18 CVDD N4 EMIFA07 P23 CVDD
L19 VSS N5 EMIFA08 P24 VSS
L20 CVDD N6 EMIFA05 P25 CVDD
L21 VSS N7 VSS P26 VSS
L22 CVDD N8 DVDD18 P27 DVDD18
L23 VSS N9 VSS P28 VSS
L24 CVDD1 N10 CVDD P29 SPI1SCS0
L25 VSS N11 VSS P30 SPI2DIN
L26 CVDDTMON N12 CVDD1 P31 SPI2SCS0
L27 VSS N13 VSS P32 SPI1DOUT
L28 DVDD18 N14 CVDD P33 SPI2SCS2
L29 SPI0SCS2 N15 VSS R1 VSS
L30 SPI2SCS3 N16 CVDD R2 USB1TX0M
L31 SPI0SCS0 N17 VSS R3 EMIFA22
L32 SPI0SCS3 N18 CVDD R4 USB1DP
54 Terminals Copyright © 2012–2015, Texas Instruments Incorporated
Submit Documentation Feedback
Product Folder Links: 66AK2E05 66AK2E02
l TEXAS
INSTRUMENTS
66AK2E05, 66AK2E02
www.ti.com
SPRS865D –NOVEMBER 2012–REVISED MARCH 2015
Table 6-5. Terminal Functions — By Ball Number (continued)
BALL NUMBER SIGNAL NAME BALL NUMBER SIGNAL NAME BALL NUMBER SIGNAL NAME
R5 EMIFWE T24 VSS V10 VSS
R6 EMIFBE1 T25 CVDD V11 VDDUSB0
R7 VSS T26 VSS V12 VSS
R8 USB1VP T27 DVDD18 V13 CVDD
R9 VSS T28 VSS V14 VSS
R10 USB1VPH T29 UART0RXD V15 CVDD
R11 VSS T30 UART0TXD V16 VSS
R12 VDDUSB1 T31 UART1CTS V17 CVDD
R13 VSS T32 UART1TXD V18 VSS
R14 CVDD T33 UART1RTS V19 CVDD
R15 VSS U1 USB0RX0P V20 VSS
R16 CVDD U2 USB0TX0M V21 CVDD
R17 VSS U3 VSS V22 VSS
R18 CVDD U4 USBCLKP V23 CVDD
R19 VSS U5 EMIFA12 V24 VSS
R20 CVDD U6 EMIFA02 V25 CVDD
R21 VSS U7 VSS V26 VSS
R22 CVDD U8 USB0VP V27 DVDD18
R23 VSS U9 VSS V28 VSS
R24 CVDD U10 VDDUSB0 V29 VCL
R25 VSS U11 VSS V30 GPIO00
R26 CVDD U12 CVDD V30 LENDIAN2
R27 VSS U13 VSS V31 GPIO07
R28 DVDD18 U14 CVDD V31 BOOTMODE062
R29 SPI2SCS1 U15 VSS V32 GPIO04
R30 SPI1DIN U16 CVDD V32 BOOTMODE032
R31 SPI2DOUT U17 VSS V33 GPIO03
R32 UART0RTS U18 CVDD V33 BOOTMODE022
R33 UART0CTS U19 VSS W1 EMIFCE2
T1 USB0RX0M U20 CVDD W2 VSS
T2 VSS U21 VSS W3 USB0DM
T3 EMIFA15 U22 CVDD W4 USB0ID0
T4 USBCLKM U23 VSS W5 USB0VBUS
T5 EMIFA13 U24 CVDD W6 USB1ID0
T6 EMIFWAIT0 U25 VSS W7 RSV012
T7 DVDD18 U26 CVDD W8 RSV011
T8 VSS U27 VSS W9 VSS
T9 USB1VPTX U28 DVDD18 W10 USB0VPH
T10 VSS U29 UART1RXD W11 VSS
T11 VDDUSB1 U30 VD W12 CVDD
T12 VSS U31 DVDD18 W13 VSS
T13 CVDD U32 VSS W14 CVDD
T14 VSS U33 UART0DTR W15 VSS
T15 CVDD V1 VSS W16 CVDD
T16 VSS V2 USB0TX0P W17 VSS
T17 CVDD V3 USB0DP W18 CVDD
T18 VSS V4 USB1VBUS W19 VSS
T19 CVDD V5 USB1RESREF W20 CVDD
T20 VSS V6 EMIFA03 W21 VSS
T21 CVDD V7 DVDD18 W22 CVDD
T22 VSS V8 VSS W23 VSS
T23 CVDD V9 USB0VPTX W24 CVDD
Copyright © 2012–2015, Texas Instruments Incorporated Terminals 55
Submit Documentation Feedback
Product Folder Links: 66AK2E05 66AK2E02
l TEXAS
INSTRUMENTS
66AK2E05, 66AK2E02
SPRS865D –NOVEMBER 2012–REVISED MARCH 2015
www.ti.com
Table 6-5. Terminal Functions — By Ball Number (continued)
BALL NUMBER SIGNAL NAME BALL NUMBER SIGNAL NAME BALL NUMBER SIGNAL NAME
W25 VSS AA2 EMIFBE0 AB18 VSS
W26 CVDD AA3 DVDD18 AB19 CVDD
W27 VSS AA4 VSS AB20 VSS
W28 DVDD18 AA5 EMU15 AB21 CVDD
W29 UART0DSR AA6 EMU01 AB22 VSS
W30 GPIO05 AA7 VSS AB23 CVDD1
W30 AA8 DVDD18 AB24 VSS
BOOTMODE042
W31 GPIO08 AA9 VSS AB25 CVDD
W31 AA10 CVDD AB26 VSS
BOOTMODE072
W32 GPIO06 AA11 VSS AB27 DVDD18
W32 AA12 CVDD1 AB28 VSS
BOOTMODE052
W33 GPIO09 AA13 VSS AB29 GPIO10
W33 AA14 CVDD1 AB29
BOOTMODE082BOOTMODE092
Y1 EMIFCE3 AA15 VSS AB30 GPIO25
Y2 EMIFOE AA16 CVDD AB30 EMU273
Y3 EMIFRW AA17 VSS AB31 GPIO19
Y4 EMIFCE1 AA18 CVDD AB31 EMU213
Y5 EMU17 AA19 VSS AB32 GPIO17
Y6 USB0RESREF AA20 CVDD AB32 EMU193
Y7 DVDD18 AA21 VSS AB32 BOOTMODE142
Y8 VSS AA22 CVDD AB33 GPIO18
Y9 CVDD AA23 VSS AB33 EMU203
Y10 VSS AA24 CVDD1 AB33 BOOTMODE152
Y11 USB0DVDD33 AA25 VSS AC1 USB1DRVVBUS
Y12 VSS AA26 CVDD AC2 EMU13
Y13 CVDD1 AA27 VSS AC3 EMU07
Y14 VSS AA28 DVDD18 AC4 EMU02
Y15 CVDD AA29 GPIO01 AC5 EMU00
Y16 VSS AA29 AC6 HYPLNK0TXFLCLK
BOOTMODE002
Y17 CVDD AA30 GPIO13 AC7 VSS
Y18 VSS AA30 AC8 DVDD18
BOOTMODE122
Y19 CVDD AA31 DVDD18 AC9 VSS
Y20 VSS AA32 VSS AC10 CVDD
Y21 CVDD AA33 GPIO16 AC11 VSS
Y22 VSS AA33 AC12 CVDD
BOOTMODE132
Y23 CVDD1 AB1 USB0DRVVBUS AC13 VSS
Y24 VSS AB2 EMU16 AC14 CVDD
Y25 CVDD AB3 EMU14 AC15 VSS
Y26 VSS AB4 EMU08 AC16 CVDD
Y27 DVDD18 AB5 EMU06 AC17 VSS
Y28 VSS AB6 HYPLNK0TXPMCLK AC18 CVDD
Y29 GPIO02 AB7 DVDD18 AC19 VSS
Y29 AB8 VSS AC20 CVDD
BOOTMODE012
Y30 GPIO11 AB9 CVDD AC21 VSS
Y30 AB10 VSS AC22 CVDD
BOOTMODE102
Y31 GPIO15 AB11 CVDD AC23 VSS
Y31 AB12 VSS AC24 CVDD
BOOTMODE_RSVD2
Y32 GPIO12 AB13 CVDD AC25 VSS
Y32 AB14 VSS AC26 CVDD
BOOTMODE112
Y33 GPIO14 AB15 CVDD AC27 VSS
Y33 AB16 VSS AC28 DVDD18
MAINPLLODSEL2
AA1 EMIFCE0 AB17 CVDD AC29 GPIO20
56 Terminals Copyright © 2012–2015, Texas Instruments Incorporated
Submit Documentation Feedback
Product Folder Links: 66AK2E05 66AK2E02
l TEXAS
INSTRUMENTS
66AK2E05, 66AK2E02
www.ti.com
SPRS865D –NOVEMBER 2012–REVISED MARCH 2015
Table 6-5. Terminal Functions — By Ball Number (continued)
BALL NUMBER SIGNAL NAME BALL NUMBER SIGNAL NAME BALL NUMBER SIGNAL NAME
AC29 AE6 EMU03 AF24 VSS
EMU223
AC30 GPIO26 AE7 XFIMDIO AF25 VDDALV
AC30 AE8 DVDD18 AF26 VSS
EMU283
AC31 GPIO23 AE9 VSS AF27 DVDD18
AC31 AE10 VDDALV AF28 VSS
EMU253
AC32 GPIO24 AE11 VSS AF29 TDO
AC32 AE12 VDDALV AF30 HOUT
EMU263
AC33 GPIO21 AE13 VSS AF31 BOOTCOMPLETE
AC33 AE14 VDDALV AF32 RESETFULL
EMU233
AD1 HYPLNK0RXPMDAT AE15 VSS AF33 LRESET
AD2 EMU12 AE16 VDDALV AG1 CORECLKN
AD3 EMU05 AE17 VSS AG2 TSRXCLKOUT1P
AD4 DVDD18 AE18 VDDALV AG3 TSPUSHEVT0
AD5 VSS AE19 VSS AG4 EMU11
AD6 EMU04 AE20 VDDALV AG5 RSV008
AD7 AVDDA3 AE21 VSS AG6 NETCPCLKSEL
AD8 VSS AE22 VDDALV AG7 VSS
AD9 VNWA4 AE23 VSS AG8 RSV015
AD10 VSS AE24 VDDALV AG9 VSS
AD11 CVDD AE25 VSS AG10 XFIREFRES0
AD12 VSS AE26 DVDD18 AG11 VSS
AD13 CVDD AE27 VSS AG12 RSV017
AD14 VSS AE28 DVDD18 AG13 VSS
AD15 CVDD AE29 RESET AG14 PCIE0REFRES
AD16 VSS AE30 LRESETNMIEN AG15 VSS
AD17 CVDD AE31 DVDD18 AG16 VDDALV
AD18 VSS AE32 VSS AG17 VSS
AD19 CVDD AE33 GPIO30 AG18 VDDALV
AD20 VSS AE33 AG19 VSS
EMU323
AD21 CVDD AF1 CORECLKP AG20 VDDALV
AD22 VSS AF2 RSV003 AG21 VSS
AD23 VNWA3 AF3 EMU10 AG22 VDDALV
AD24 VSS AF4 TSCOMPOUT AG23 VSS
AD25 CVDD AF5 HYPLNK0TXPMDAT AG24 VDDALV
AD26 VSS AF6 XFIMDCLK AG25 VSS
AD27 DVDD18 AF7 AVDDA1 AG26 DVDD18
AD28 VSS AF8 VSS AG27 VSS
AD29 GPIO22 AF9 VDDALV AG28 SDA0
AD29 AF10 VSS AG29 SDA2
EMU243
AD30 GPIO31 AF11 VDDALV AG30 SCL0
AD30 AF12 VSS AG31 TDI
EMU333
AD31 GPIO29 AF13 VDDALV AG32 TRST
AD31 AF14 VSS AG33 NMI
EMU313
AD32 GPIO27 AF15 VDDALV AH1 TSRXCLKOUT1N
AD32 AF16 VSS AH2 EMU18
EMU293
AD33 GPIO28 AF17 VDDALV AH3 EMU09
AD33 AF18 VSS AH4 HYPLNK0TXFLDAT
EMU303
AE1 HYPLNK0RXPMCLK AF19 VDDALV AH5 MDIO0
AE2 RSV002 AF20 VSS AH6 MDCLK0
AE3 HYPLNK0RXFLDAT AF21 VDDALV AH7 XFIREFRES1
AE4 SYSCLKOUT AF22 VSS AH8 VSS
AE5 TSSYNCEVT AF23 VDDALV AH9 RSV020
Copyright © 2012–2015, Texas Instruments Incorporated Terminals 57
Submit Documentation Feedback
Product Folder Links: 66AK2E05 66AK2E02
l TEXAS
INSTRUMENTS
66AK2E05, 66AK2E02
SPRS865D –NOVEMBER 2012–REVISED MARCH 2015
www.ti.com
Table 6-5. Terminal Functions — By Ball Number (continued)
BALL NUMBER SIGNAL NAME BALL NUMBER SIGNAL NAME BALL NUMBER SIGNAL NAME
AH10 VSS AJ29 VSS AL15 PCIE1TXN0
AH11 VDDAHV AJ30 DVDD18 AL16 VSS
AH12 VSS AJ31 TSIP0FSA AL17 PCIE0TXP0
AH13 VDDAHV AJ32 SDA1 AL18 PCIE0TXN0
AH14 VSS AJ33 TCK AL19 VSS
AH15 VDDAHV AK1 TSREFCLKN AL20 SGMII0TXP6
AH16 VSS AK2 TSREFCLKP AL21 SGMII0TXN6
AH17 VDDAHV AK3 VSS AL22 VSS
AH18 VSS AK4 HYPLNK0TXP3 AL23 SGMII0TXP4
AH19 VDDAHV AK5 HYPLNK0TXN3 AL24 SGMII0TXN4
AH20 VSS AK6 VSS AL25 VSS
AH21 VDDAHV AK7 HYPLNK0TXP1 AL26 SGMII0TXP2
AH22 VSS AK8 HYPLNK0TXN1 AL27 SGMII0TXN2
AH23 VDDAHV AK9 VSS AL28 VSS
AH24 VSS AK10 XFITXP1 AL29 SGMII0TXP0
AH25 VDDAHV AK11 XFITXN1 AL30 SGMII0TXN0
AH26 VSS AK12 VSS AL31 VSS
AH27 DVDD18 AK13 PCIE1TXP1 AL32 TSIP0TX0
AH28 VSS AK14 PCIE1TXN1 AL33 TSIP0TR1
AH29 RESETSTAT AK15 VSS AM1 VSS
AH30 SCL1 AK16 PCIE0TXP1 AM2 NETCPCLKP
AH31 SCL2 AK17 PCIE0TXN1 AM3 VSS
AH32 TMS AK18 VSS AM4 HYPLNK0RXN3
AH33 POR AK19 SGMII0TXP7 AM5 HYPLNK0RXP3
AJ1 TSRXCLKOUT0P AK20 SGMII0TXN7 AM6 VSS
AJ2 TSRXCLKOUT0N AK21 VSS AM7 HYPLNK0RXN1
AJ3 HYPLNK0RXFLCLK AK22 SGMII0TXP5 AM8 HYPLNK0RXP1
AJ4 VSS AK23 SGMII0TXN5 AM9 VSS
AJ5 HYPLNK0REFRES AK24 VSS AM10 XFIRXN1
AJ6 VSS AK25 SGMII0TXP3 AM11 XFIRXP1
AJ7 HYPLNK0CLKP AK26 SGMII0TXN3 AM12 VSS
AJ8 HYPLNK0CLKN AK27 VSS AM13 PCIE1RXN1
AJ9 VSS AK28 SGMII0TXP1 AM14 PCIE1RXP1
AJ10 PCIE1REFRES AK29 SGMII0TXN1 AM15 VSS
AJ11 XFICLKP AK30 VSS AM16 PCIE0RXN1
AJ12 XFICLKN AK31 TSIP0CLKA AM17 PCIE0RXP1
AJ13 VSS AK32 TSIP0FSB AM18 VSS
AJ14 PCIE1CLKP AK33 TSIP0CLKB AM19 SGMII0RXN7
AJ15 PCIE1CLKN AL1 TSPUSHEVT1 AM20 SGMII0RXP7
AJ16 VSS AL2 RSV007 AM21 VSS
AJ17 PCIE0CLKP AL3 RSV006 AM22 SGMII0RXN5
AJ18 PCIE0CLKN AL4 VSS AM23 SGMII0RXP5
AJ19 VSS AL5 HYPLNK0TXP2 AM24 VSS
AJ20 RSV016 AL6 HYPLNK0TXN2 AM25 SGMII0RXN3
AJ21 VSS AL7 VSS AM26 SGMII0RXP3
AJ22 SGMII01REFRES AL8 HYPLNK0TXP0 AM27 VSS
AJ23 VSS AL9 HYPLNK0TXN0 AM28 SGMII0RXN1
AJ24 SGMII0CLKP AL10 VSS AM29 SGMII0RXP1
AJ25 SGMII0CLKN AL11 XFITXP0 AM30 VSS
AJ26 RSV019 AL12 XFITXN0 AM31 TSIP0TR0
AJ27 SGMII00REFRES AL13 VSS AM32 TSIP0TX1
AJ28 RSV018 AL14 PCIE1TXP0 AM33 DVDD18
58 Terminals Copyright © 2012–2015, Texas Instruments Incorporated
Submit Documentation Feedback
Product Folder Links: 66AK2E05 66AK2E02
l TEXAS
INSTRUMENTS
66AK2E05, 66AK2E02
www.ti.com
SPRS865D –NOVEMBER 2012–REVISED MARCH 2015
Table 6-5. Terminal Functions — By Ball Number (continued)
BALL NUMBER SIGNAL NAME BALL NUMBER SIGNAL NAME BALL NUMBER SIGNAL NAME
AN1 VSS AN12 XFIRXP0 AN23 SGMII0RXN4
AN2 VSS AN13 VSS AN24 SGMII0RXP4
AN3 NETCPCLKN AN14 PCIE1RXN0 AN25 VSS
AN4 VSS AN15 PCIE1RXP0 AN26 SGMII0RXN2
AN5 HYPLNK0RXN2 AN16 VSS AN27 SGMII0RXP2
AN6 HYPLNK0RXP2 AN17 PCIE0RXN0 AN28 VSS
AN7 VSS AN18 PCIE0RXP0 AN29 SGMII0RXN0
AN8 HYPLNK0RXN0 AN19 VSS AN30 SGMII0RXP0
AN9 HYPLNK0RXP0 AN20 SGMII0RXN6 AN31 VSS
AN10 VSS AN21 SGMII0RXP6 AN32 DVDD18
AN11 XFIRXN0 AN22 VSS AN33 VSS
6.4 Pullup/Pulldown Resistors
Proper board design should ensure that input pins to the device always be at a valid logic level and not
floating. This may be achieved via pullup/pulldown resistors. The device features internal pullup (IPU) and
internal pulldown (IPD) resistors on most pins to eliminate the need, unless otherwise noted, for external
pullup/pulldown resistors.
An external pullup/pulldown resistor needs to be used in the following situations:
•Device Configuration Pins: If the pin is both routed out and not driven (in Hi-Z state), an external
pullup/pulldown resistor must be used, even if the IPU/IPD matches the desired value/state.
•Other Input Pins: If the IPU/IPD does not match the desired value/state, use an external
pullup/pulldown resistor to pull the signal to the opposite rail.
For the device configuration pins (listed in Table 9-26), if they are both routed out and are not driven (in
Hi-Z state), it is strongly recommended that an external pullup/pulldown resistor be implemented.
Although, internal pullup/pulldown resistors exist on these pins and they may match the desired
configuration value, providing external connectivity can help ensure that valid logic levels are latched on
these device configuration pins. In addition, applying external pullup/pulldown resistors on the device
configuration pins adds convenience to the user in debugging and flexibility in switching operating modes.
Tips for choosing an external pullup/pulldown resistor:
• Consider the total amount of current that may pass through the pullup or pulldown resistor. Be sure to
include the leakage currents of all the devices connected to the net, as well as any internal pullup or
pulldown resistors.
• Decide a target value for the net. For a pulldown resistor, this should be below the lowest VIL level of
all inputs connected to the net. For a pullup resistor, this should be above the highest VIH level of all
inputs on the net. A reasonable choice would be to target the VOL or VOH levels for the logic family of
the limiting device; which, by definition, have margin to the VIL and VIH levels.
• Select a pullup/pulldown resistor with the largest possible value that still ensures that the net will reach
the target pulled value when maximum current from all devices on the net is flowing through the
resistor. The current to be considered includes leakage current plus, any other internal and external
pullup/pulldown resistors on the net.
• For bidirectional nets, there is an additional consideration that sets a lower limit on the resistance value
of the external resistor. Verify that the resistance is small enough that the weakest output buffer can
drive the net to the opposite logic level (including margin).
• Remember to include tolerances when selecting the resistor value.
• For pullup resistors, also remember to include tolerances on the DVDD rail.
For most systems:
• A 1-kΩresistor can be used to oppose the IPU/IPD while meeting the above criteria. Users should
confirm this resistor value is correct for their specific application.
Copyright © 2012–2015, Texas Instruments Incorporated Terminals 59
Submit Documentation Feedback
Product Folder Links: 66AK2E05 66AK2E02
l TEXAS
INSTRUMENTS
66AK2E05, 66AK2E02
SPRS865D –NOVEMBER 2012–REVISED MARCH 2015
www.ti.com
• A 20-kΩresistor can be used to compliment the IPU/IPD on the device configuration pins while
meeting the above criteria. Users should confirm this resistor value is correct for their specific
application.
For more detailed information on input current (II), and the low-level/high-level input voltages (VIL and VIH)
for the 66AK2E0x device, see Section 10.3. To determine which pins on the device include internal
pullup/pulldown resistors, see Table 6-2.
60 Terminals Copyright © 2012–2015, Texas Instruments Incorporated
Submit Documentation Feedback
Product Folder Links: 66AK2E05 66AK2E02
l TEXAS
INSTRUMENTS
66AK2E05, 66AK2E02
www.ti.com
SPRS865D –NOVEMBER 2012–REVISED MARCH 2015
7 Memory, Interrupts, and EDMA for 66AK2E0x
7.1 Memory Map Summary66AK2E0x
The following table shows the memory map address ranges of the device.
Table 7-1. Device Memory Map Summary 66AK2E0x
PHYSICAL 40 BIT ADDRESS
START END BYTES ARM VIEW DSP VIEW SOC VIEW
00 0000 0000 00 0003 FFFF 256K ARM ROM Reserved ARM ROM
00 0004 0000 00 007F FFFF 8M-256K Reserved Reserved Reserved
00 0080 0000 00 0087 FFFF 512K Reserved L2 SRAM L2 SRAM
00 0088 0000 00 008F FFFF 512K Reserved Reserved Reserved
00 0090 0000 00 00DF FFFF 5M Reserved Reserved Reserved
00 00E0 0000 00 00E0 7FFF 32K Reserved L1P SRAM L1P SRAM
00 00E0 8000 00 00EF FFFF 1M-32K Reserved Reserved Reserved
00 00F0 0000 00 00F0 7FFF 32K Reserved L1D SRAM L1D SRAM
00 00F0 8000 00 00FF FFFF 1M-32K Reserved Reserved Reserved
00 0100 0000 00 0100 FFFF 64K ARM AXI2VBUSM registers C66x CorePac registers C66x CorePac registers
00 0101 0000 00 010F FFFF 1M-64K Reserved C66x CorePac registers C66x CorePac registers
00 0110 0000 00 0110 FFFF 64K ARM STM Stimulus Ports C66x CorePac registers C66x CorePac registers
00 0101 0000 00 01BF FFFF 11M-64K Reserved C66x CorePac registers C66x CorePac registers
00 01C0 0000 00 01CF FFFF 1M Reserved Reserved Reserved
00 01D0 0000 00 01D0 007F 128 Tracer CFG0 Tracer CFG0 Tracer CFG0
00 01D0 0080 00 01D0 7FFF 32K-128 Reserved Reserved Reserved
00 01D0 8000 00 01D0 807F 128 Tracer CFG1 Tracer CFG1 Tracer CFG1
00 01D0 8080 00 01D0 FFFF 32K-128 Reserved Reserved Reserved
00 01D1 0000 00 01D1 007F 128 Tracer CFG2 Tracer CFG2 Tracer CFG2
00 01D1 0080 00 01D1 7FFF 32K-128 Reserved Reserved Reserved
00 01D1 8000 00 01D1 807F 128 Tracer CFG3 Tracer CFG3 Tracer CFG3
00 01D1 8080 00 01D1 FFFF 32K-128 Reserved Reserved Reserved
00 01D2 0000 00 01D2 007F 128 Tracer CFG4 Tracer CFG4 Tracer CFG4
00 01D2 0080 00 01D2 7FFF 32K-128 Reserved Reserved Reserved
00 01D2 8000 00 01D2 807F 128 Tracer CFG5 Tracer CFG5 Tracer CFG5
00 01D2 8080 00 01D2 FFFF 32K-128 Reserved Reserved Reserved
00 01D3 0000 00 01D3 007F 128 Tracer CFG6 Tracer CFG6 Tracer CFG6
00 01D3 0080 00 01D3 7FFF 32K-128 Reserved Reserved Reserved
00 01D3 8000 00 01D3 807F 128 Tracer CFG7 Tracer CFG7 Tracer CFG7
00 01D3 8080 00 01D3 FFFF 32K-128 Reserved Reserved Reserved
00 01D4 0000 00 01D4 007F 128 Tracer CFG8 Tracer CFG8 Tracer CFG8
00 01D4 0080 00 01D4 7FFF 32K-128 Reserved Reserved Reserved
00 01D4 8000 00 01D4 807F 128 Tracer CFG9 Tracer CFG9 Tracer CFG9
00 01D4 8080 00 01D4 FFFF 32K-128 Reserved Reserved Reserved
00 01D5 0000 00 01D5 007F 128 Reserved Reserved Reserved
00 01D5 0080 00 01D5 7FFF 32K-128 Reserved Reserved Reserved
00 01D5 8000 00 01D5 807F 128 Reserved Reserved Reserved
00 01D5 8080 00 01D5 FFFF 32K-128 Reserved Reserved Reserved
00 01D6 0000 00 01D6 007F 128 Reserved Reserved Reserved
00 01D6 0080 00 01D6 7FFF 32K-128 Reserved Reserved Reserved
00 01D6 8000 00 01D6 807F 128 Reserved Reserved Reserved
00 01D6 8080 00 01D6 FFFF 32K-128 Reserved Reserved Reserved
00 01D7 0000 00 01D7 007F 128 Reserved Reserved Reserved
00 01D7 0080 00 01D7 7FFF 32K-128 Reserved Reserved Reserved
00 01D7 8000 00 01D7 807F 128 Reserved Reserved Reserved
Copyright © 2012–2015, Texas Instruments Incorporated Memory, Interrupts, and EDMA for 66AK2E0x 61
Submit Documentation Feedback
Product Folder Links: 66AK2E05 66AK2E02
l TEXAS
INSTRUMENTS
66AK2E05, 66AK2E02
SPRS865D –NOVEMBER 2012–REVISED MARCH 2015
www.ti.com
Table 7-1. Device Memory Map Summary 66AK2E0x (continued)
PHYSICAL 40 BIT ADDRESS
START END BYTES ARM VIEW DSP VIEW SOC VIEW
00 01D7 8080 00 01D7 FFFF 32K-128 Reserved Reserved Reserved
00 01D8 0000 00 01D8 007F 128 Reserved Reserved Reserved
00 01D8 0080 00 01D8 7FFF 32K-128 Reserved Reserved Reserved
00 01D8 8000 00 01D8 807F 128 Reserved Reserved Reserved
00 01D8 8080 00 01D8 8FFF 32K-128 Reserved Reserved Reserved
00 01D9 0000 00 01D9 007F 128 Reserved Reserved Reserved
00 01D9 0080 00 01D9 7FFF 32K-128 Reserved Reserved Reserved
00 01D9 8000 00 01D9 807F 128 Reserved Reserved Reserved
00 01D9 8080 00 01D9 FFFF 32K-128 Reserved Reserved Reserved
00 01DA 0000 00 01DA 007F 128 Tracer CFG20 Tracer CFG20 Tracer CFG20
00 01DA 0080 00 01DA 7FFF 32K-128 Reserved Reserved Reserved
00 01DA 8000 00 01DA 807F 128 Reserved Reserved Reserved
00 01DA 8080 00 01DA FFFF 32K-128 Reserved Reserved Reserved
00 01DB 0000 00 01DB 007F 128 Tracer CFG22 Tracer CFG22 Tracer CFG22
00 01DB 0080 00 01DB 7FFF 32K-128 Reserved Reserved Reserved
00 01DB 8000 00 01DB 807F 128 Reserved Reserved Reserved
00 01DB 8080 00 01DB 8FFF 32K-128 Reserved Reserved Reserved
00 01DC 0000 00 01DC 007F 128 Tracer CFG24 Tracer CFG24 Tracer CFG24
00 01DC 0080 00 01DC 7FFF 32K-128 Reserved Reserved Reserved
00 01DC 8000 00 01DC 807F 128 Tracer CFG25 Tracer CFG25 Tracer CFG25
00 01DC 8080 00 01DC FFFF 32K-128 Reserved Reserved Reserved
00 01DD 0000 00 01DD 007F 128 Tracer CFG26 Tracer CFG26 Tracer CFG26
00 01DD 0080 00 01DD 7FFF 32K-128 Reserved Reserved Reserved
00 01DD 8000 00 01DD 807F 128 Tracer CFG27 Tracer CFG27 Tracer CFG27
00 01DD 8080 00 01DD FFFF 32K-128 Reserved Reserved Reserved
00 01DE 0000 00 01DE 007F 128 Tracer CFG28 Tracer CFG28 Tracer CFG28
00 01DE 0080 00 01DE 03FF 1K-128 Reserved Reserved Reserved
00 01DE 0400 00 01DE 047F 128 Tracer CFG29 Tracer CFG29 Tracer CFG29
00 01DD 0480 00 01DD 07FF 1K-128 Reserved Reserved Reserved
00 01DE 0800 00 01DE 087F 128 Tracer CFG30 Tracer CFG30 Tracer CFG30
00 01DE 0880 00 01DE 7FFF 30K-128 Reserved Reserved Reserved
00 01DE 8000 00 01DE 807F 128 Tracer CFG31 Tracer CFG31 Tracer CFG31
00 01DE 8080 00 01DF FFFF 64K-128 Reserved Reserved Reserved
00 01E0 0000 00 01E3 FFFF 256K Reserved Reserved Reserved
00 01E4 0000 00 01E7FFFF 256k TSIP_CFG TSIP_CFG TSIP_CFG
00 01E8 0000 00 01E8 3FFF 16K ARM CorePac_CFG ARM CorePac_CFG ARM CorePac_CFG
00 01E8 4000 00 01EB FFFF 240k Reserved Reserved Reserved
00 01EC 0000 00 01EF FFFF 256K Reserved Reserved Reserved
00 01F0 0000 00 01F7 FFFF 512K Reserved Reserved Reserved
00 01F8 0000 00 01F8 FFFF 64K Reserved Reserved Reserved
00 01F9 0000 00 01F9 FFFF 64K Reserved Reserved Reserved
00 01FA 0000 00 01FB FFFF 128K Reserved Reserved Reserved
00 01FC 0000 00 01FD FFFF 128K Reserved Reserved Reserved
00 01FE 0000 00 01FF FFFF 128K Reserved Reserved Reserved
00 0200 0000 00 020F FFFF 1M Network Coprocessor 0(Packet Network Coprocessor 0(Packet Network Coprocessor 0(Packet
Accelerator, 1-gigabit Ethernet Accelerator, 1-gigabit Ethernet Accelerator, 1-gigabit Ethernet
switch subsystem and Security switch subsystem and Security switch subsystem and Security
Accelerator) Accelerator) Accelerator)
00 0210 0000 00 0210 FFFF 64K Reserved Reserved Reserved
00 0211 0000 00 0211 FFFF 64K Reserved Reserved Reserved
00 0212 0000 00 0213 FFFF 128K Reserved Reserved Reserved
62 Memory, Interrupts, and EDMA for 66AK2E0x Copyright © 2012–2015, Texas Instruments Incorporated
Submit Documentation Feedback
Product Folder Links: 66AK2E05 66AK2E02
l TEXAS
INSTRUMENTS
66AK2E05, 66AK2E02
www.ti.com
SPRS865D –NOVEMBER 2012–REVISED MARCH 2015
Table 7-1. Device Memory Map Summary 66AK2E0x (continued)
PHYSICAL 40 BIT ADDRESS
START END BYTES ARM VIEW DSP VIEW SOC VIEW
00 0214 0000 00 0215 FFFF 128K Reserved Reserved Reserved
00 0216 0000 00 0217 FFFF 128K Reserved Reserved Reserved
00 0218 0000 00 0218 7FFF 32k Reserved Reserved Reserved
00 0218 8000 00 0218 FFFF 32k Reserved Reserved Reserved
00 0219 0000 00 0219 FFFF 64k Reserved Reserved Reserved
00 021A 0000 00 021A FFFF 64K Reserved Reserved Reserved
00 021B 0000 00 021B FFFF 64K Reserved Reserved Reserved
00 021C 0000 00 021C 03FF 1K Reserved Reserved Reserved
00 021C 0400 00 021C 3FFF 15K Reserved Reserved Reserved
00 021C 4000 00 021C 43FF 1K Reserved Reserved Reserved
00 021C 4400 00 021C 5FFF 7K Reserved Reserved Reserved
00 021C 6000 00 021C 63FF 1K Reserved Reserved Reserved
00 021C 6400 00 021C 7FFF 7K Reserved Reserved Reserved
00 021C 8000 00 021C 83FF 1K Reserved Reserved Reserved
00 021C 8400 00 021C FFFF 31K Reserved Reserved Reserved
00 021D 0000 00 021D 03FF 1K Memory protection unit (MPU) 15 Memory protection unit (MPU) 15 Memory protection unit (MPU) 15
00 021D 0400 00 021D 047F 128 Tracer CFG32 Tracer CFG32 Tracer CFG32
00 021D 0100 00 021D 3FFF 15K-128 Reserved Reserved Reserved
00 021D 4000 00 021D 40FF 256 Reserved Reserved Reserved
00 021D 4100 00 021D 7FFF 16K-256 Reserved Reserved Reserved
00 021D 8000 00 021D 80FF 256 Reserved Reserved Reserved
00 021D 8100 00 021D BFFF 16K-256 Reserved Reserved Reserved
00 021D C000 00 021D C0FF 256 Reserved Reserved Reserved
00 021D C100 00 021D EFFF 12K-256 Reserved Reserved Reserved
00 021D F000 00 021D F07F 128 Reserved Reserved Reserved
00 021D F080 00 021D FFFF 4K-128 Reserved Reserved Reserved
00 021E 0000 00 021E FFFF 64K Reserved Reserved Reserved
00 021F 0000 00 021F 07FF 2K Reserved Reserved Reserved
00 021F 0800 00 021F 0FFF 2K Reserved Reserved Reserved
00 021F 1000 00 021F 17FF 2K Reserved Reserved Reserved
00 021F 1800 00 021F 3FFF 10K Reserved Reserved Reserved
00 021F 4000 00 021F 47FF 2K Reserved Reserved Reserved
00 021F 4800 00 021F 7FFF 14K Reserved Reserved Reserved
00 021F 8000 00 021F 87FF 2K Reserved Reserved Reserved
00 021F 8800 00 021F BFFF 14K Reserved Reserved Reserved
00 021F C000 00 021F C7FF 2K Reserved Reserved Reserved
00 021F C800 00 021F FFFF 14K Reserved Reserved Reserved
00 0220 0000 00 0220 007F 128 Timer0 Timer0 Timer0
00 0220 0080 00 0220 FFFF 64K-128 Reserved Reserved Reserved
00 0221 0000 00 0221 007F 128 Reserved Reserved Reserved
00 0221 0080 00 0221 FFFF 64K-128 Reserved Reserved Reserved
00 0222 0000 00 0222 007F 128 Reserved Reserved Reserved
00 0222 0080 00 0222 FFFF 64K-128 Reserved Reserved Reserved
00 0223 0000 00 0223 007F 128 Reserved Reserved Reserved
00 0223 0080 00 0223 FFFF 64K-128 Reserved Reserved Reserved
00 0224 0000 00 0224 007F 128 Reserved Reserved Reserved
00 0224 0080 00 0224 FFFF 64K-128 Reserved Reserved Reserved
00 0225 0000 00 0225 007F 128 Reserved Reserved Reserved
00 0225 0080 00 0225 FFFF 64K-128 Reserved Reserved Reserved
00 0226 0000 00 0226 007F 128 Reserved Reserved Reserved
Copyright © 2012–2015, Texas Instruments Incorporated Memory, Interrupts, and EDMA for 66AK2E0x 63
Submit Documentation Feedback
Product Folder Links: 66AK2E05 66AK2E02
l TEXAS
INSTRUMENTS
66AK2E05, 66AK2E02
SPRS865D –NOVEMBER 2012–REVISED MARCH 2015
www.ti.com
Table 7-1. Device Memory Map Summary 66AK2E0x (continued)
PHYSICAL 40 BIT ADDRESS
START END BYTES ARM VIEW DSP VIEW SOC VIEW
00 0226 0080 00 0226 FFFF 64K-128 Reserved Reserved Reserved
00 0227 0000 00 0227 007F 128 Reserved Reserved Reserved
00 0227 0080 00 0227 FFFF 64K-128 Reserved Reserved Reserved
00 0228 0000 00 0228 007F 128 Timer 8 Timer 8 Timer 8
00 0228 0080 00 0228 FFFF 64K-128 Reserved Reserved Reserved
00 0229 0000 00 0229 007F 128 Timer 9 Timer 9 Timer 9
00 0229 0080 00 0229 FFFF 64K-128 Reserved Reserved Reserved
00 022A 0000 00 022A 007F 128 Timer 10 Timer 10 Timer 10
00 022A 0080 00 022A FFFF 64K-128 Reserved Reserved Reserved
00 022B 0000 00 022B 007F 128 Timer 11 Timer 11 Timer 11
00 022B 0080 00 022B FFFF 64K-128 Reserved Reserved Reserved
00 022C 0000 00 022C 007F 128 Timer 12 Timer 12 Timer 12
00 022C 0080 00 022C FFFF 64K-128 Reserved Reserved Reserved
00 022D 0000 00 022D 007F 128 Timer 13 Timer 13 Timer 13
00 022D 0080 00 022D FFFF 64K-128 Reserved Reserved Reserved
00 022E 0000 00 022E 007F 128 Timer 14 Timer 14 Timer 14
00 022E 0080 00 022E FFFF 64K-128 Reserved Reserved Reserved
00 022F 0000 00 022F 007F 128 Timer 15 Timer 15 Timer 15
00 022F 0080 00 022F 00FF 128 Timer 16 Timer 16 Timer 16
00 022F 0100 00 022F 017F 128 Timer 17 Timer 17 Timer 17
00 022F 0180 00 022F 01FF 128 Timer 18 Timer 18 Timer 18
00 022F 0200 00 022F 027F 128 Timer 19 Timer 19 Timer 19
00 0230 0000 00 0230 FFFF 64K Reserved Reserved Reserved
00 0231 0000 00 0231 01FF 512 PLL Controller PLL Controller PLL Controller
00 0231 0200 00 0231 9FFF 40K-512 Reserved Reserved Reserved
00 0231 A000 00 0231 BFFF 8K HyperLink0 SerDes Config HyperLink0 SerDes Config HyperLink0 SerDes Config
00 0231 C000 00 0231 DFFF 8K Reserved Reserved Reserved
00 0231 E000 00 0231 FFFF 8K 10GbE SerDes Config 10GbE SerDes Config 10GbE SerDes Config
00 0232 0000 00 0232 3FFF 16K PCIe0 SerDes Config PCIe0 SerDes Config PCIe0 SerDes Config
00 0232 4000 00 0232 5FFF 8K SGMII 1 SerDes Config SGMII 1 SerDes Config SGMII 1 SerDes Config
00 0232 6000 00 0232 7FFF 8K PCIe1SerDes Config PCIe1SerDes Config PCIe1SerDes Config
00 0232 8000 00 0232 8FFF 4K Reserved Reserved Reserved
00 0232 9000 00 0232 9FFF 4K DDRA PHY Config DDRA PHY Config DDRA PHY Config
00 0232 A000 00 0232 BFFF 8K SGMII 0 SerDes Config SGMII 0 SerDes Config SGMII 0 SerDes Config
00 0232 C000 00 0232 CFFF 4K Reserved Reserved Reserved
00 0232 D000 00 0232 DFFF 4K Reserved Reserved Reserved
00 0232 E000 00 0232 FFFF 4K Reserved Reserved Reserved
00 0233 0000 00 0233 03FF 1K SmartReflex0 SmartReflex0 SmartReflex0
00 0233 0400 00 0233 07FF 1K Reserved Reserved Reserved
00 0233 0400 00 0233 FFFF 62K Reserved Reserved Reserved
00 0234 0000 00 0234 00FF 256 Reserved Reserved Reserved
00 0234 0100 00 0234 3FFF 16K Reserved Reserved Reserved
00 0234 4000 00 0234 40FF 256 Reserved Reserved Reserved
00 0234 4100 00 0234 7FFF 16K Reserved Reserved Reserved
00 0234 8000 00 0234 80FF 256 Reserved Reserved Reserved
00 0234 8100 00 0234 BFFF 16K Reserved Reserved Reserved
00 0234 C000 00 0234 C0FF 256 Reserved Reserved Reserved
00 0234 C100 00 0234 FFFF 16K Reserved Reserved Reserved
00 0235 0000 00 0235 0FFF 4K Power sleep controller (PSC) Power sleep controller (PSC) Power sleep controller (PSC)
00 0235 1000 00 0235 FFFF 64K-4K Reserved Reserved Reserved
64 Memory, Interrupts, and EDMA for 66AK2E0x Copyright © 2012–2015, Texas Instruments Incorporated
Submit Documentation Feedback
Product Folder Links: 66AK2E05 66AK2E02
l TEXAS
INSTRUMENTS
66AK2E05, 66AK2E02
www.ti.com
SPRS865D –NOVEMBER 2012–REVISED MARCH 2015
Table 7-1. Device Memory Map Summary 66AK2E0x (continued)
PHYSICAL 40 BIT ADDRESS
START END BYTES ARM VIEW DSP VIEW SOC VIEW
00 0236 0000 00 0236 03FF 1K Memory protection unit (MPU) 0 Memory protection unit (MPU) 0 Memory protection unit (MPU) 0
00 0236 0400 00 0236 7FFF 31K Reserved Reserved Reserved
00 0236 8000 00 0236 83FF 1K Memory protection unit (MPU) 1 Memory protection unit (MPU) 1 Memory protection unit (MPU) 1
00 0236 8400 00 0236 FFFF 31K Reserved Reserved Reserved
00 0237 0000 00 0237 03FF 1K Memory protection unit (MPU) 2 Memory protection unit (MPU) 2 Memory protection unit (MPU) 2
00 0237 0400 00 0237 7FFF 31K Reserved Reserved Reserved
00 0237 8000 00 0237 83FF 1K Reserved Reserved Reserved
00 0237 8400 00 0237 FFFF 31K Reserved Reserved Reserved
00 0238 0000 00 0238 03FF 1K Reserved Reserved Reserved
00 0238 8000 00 0238 83FF 1K Memory protection unit (MPU) 5 Memory protection unit (MPU) 5 Memory protection unit (MPU) 5
00 0238 8400 00 0238 87FF 1K Reserved Reserved Reserved
00 0238 8800 00 0238 8BFF 1K Memory protection unit (MPU) 7 Memory protection unit (MPU) 7 Memory protection unit (MPU) 7
00 0238 8C00 00 0238 8FFF 1K Memory protection unit (MPU) 8 Memory protection unit (MPU) 8 Memory protection unit (MPU) 8
00 0238 9000 00 0238 93FF 1K Memory protection unit (MPU) 9 Memory protection unit (MPU) 9 Memory protection unit (MPU) 9
00 0238 9400 00 0238 97FF 1K Memory protection unit (MPU) 10 Memory protection unit (MPU) 10 Memory protection unit (MPU) 10
00 0238 9800 00 0238 9BFF 1K Memory protection unit (MPU) 11 Memory protection unit (MPU) 11 Memory protection unit (MPU) 11
00 0238 9C00 00 0238 9FFF 1K Memory protection unit (MPU) 12 Memory protection unit (MPU) 12 Memory protection unit (MPU) 12
00 0238 A000 00 0238 A3FF 1K Memory protection unit (MPU) 13 Memory protection unit (MPU) 13 Memory protection unit (MPU) 13
00 0238 A400 00 0238 A7FF 1K Memory protection unit (MPU) 14 Memory protection unit (MPU) 14 Memory protection unit (MPU) 14
00 0238 A800 00 023F FFFF 471K Reserved Reserved Reserved
00 0240 0000 00 0243 FFFF 256K Reserved Reserved Reserved
00 0244 0000 00 0244 3FFF 16K DSP trace formatter 0 DSP trace formatter 0 DSP trace formatter 0
00 0244 4000 00 0244 FFFF 48K Reserved Reserved Reserved
00 0245 0000 00 0245 3FFF 16K Reserved Reserved Reserved
00 0245 4000 00 0245 FFFF 48K Reserved Reserved Reserved
00 0246 0000 00 0246 3FFF 16K Reserved Reserved Reserved
00 0246 4000 00 0246 FFFF 48K Reserved Reserved Reserved
00 0247 0000 00 0247 3FFF 16K Reserved Reserved Reserved
00 0247 4000 00 0247 FFFF 48K Reserved Reserved Reserved
00 0248 0000 00 0248 3FFF 16K Reserved Reserved Reserved
00 0248 4000 00 0248 FFFF 48K Reserved Reserved Reserved
00 0249 0000 00 0249 3FFF 16K Reserved Reserved Reserved
00 0249 4000 00 0249 FFFF 48K Reserved Reserved Reserved
00 024A 0000 00 024A 3FFF 16K Reserved Reserved Reserved
00 024A 4000 00 024A FFFF 48K Reserved Reserved Reserved
00 024B 0000 00 024B 3FFF 16K Reserved Reserved Reserved
00 024B 4000 00 024B FFFF 48K Reserved Reserved Reserved
00 024C 0000 00 024C 01FF 512 Reserved Reserved Reserved
00 024C 0200 00 024C 03FF 1K-512 Reserved Reserved Reserved
00 024C 0400 00 024C 07FF 1K Reserved Reserved Reserved
00 024C 0800 00 024C FFFF 62K Reserved Reserved Reserved
00 024D 0000 00 024F FFFF 192K Reserved Reserved Reserved
00 0250 0000 00 0250 007F 128 Reserved Reserved Reserved
00 0250 0080 00 0250 7FFF 32K-128 Reserved Reserved Reserved
00 0250 8000 00 0250 FFFF 32K Reserved Reserved Reserved
00 0251 0000 00 0251 FFFF 64K Reserved Reserved Reserved
00 0252 0000 00 0252 03FF 1K Reserved Reserved Reserved
00 0252 0400 00 0252 FFFF 64K-1K Reserved Reserved Reserved
00 0253 0000 00 0253 007F 128 I2C0 I2C0 I2C0
00 0253 0080 00 0253 03FF 1K-128 Reserved Reserved Reserved
Copyright © 2012–2015, Texas Instruments Incorporated Memory, Interrupts, and EDMA for 66AK2E0x 65
Submit Documentation Feedback
Product Folder Links: 66AK2E05 66AK2E02
l TEXAS
INSTRUMENTS
66AK2E05, 66AK2E02
SPRS865D –NOVEMBER 2012–REVISED MARCH 2015
www.ti.com
Table 7-1. Device Memory Map Summary 66AK2E0x (continued)
PHYSICAL 40 BIT ADDRESS
START END BYTES ARM VIEW DSP VIEW SOC VIEW
00 0253 0400 00 0253 047F 128 I2C1 I2C1 I2C1
00 0253 0480 00 0253 07FF 1K-128 Reserved Reserved Reserved
00 0253 0800 00 0253 087F 128 I2C2 I2C2 I2C2
00 0253 0880 00 0253 0BFF 1K-128 Reserved Reserved Reserved
00 0253 0C00 00 0253 0C3F 64 UART0 UART0 UART0
00 0253 0C40 00 0253 FFFF 1K-64 Reserved Reserved Reserved
00 0253 1000 00 0253 103F 64 UART1 UART1 UART1
00 0253 1040 00 0253 FFFF 60K-64 Reserved Reserved Reserved
00 0254 0000 00 0255 FFFF 128K Reserved Reserved Reserved
00 0256 0080 00 0257 FFFF 128K ARM CorePac INTC ARM CorePac INTC ARM CorePac INTC
00 0258 0000 00 025F FFFF 512K Reserved Reserved Reserved
00 0260 0000 00 0260 1FFF 8K Secondary interrupt controller Secondary interrupt controller Secondary interrupt controller
(CIC) 0 (CIC) 0 (CIC) 0
00 0260 2000 00 0260 3FFF 8K Reserved Reserved Reserved
00 0260 4000 00 0260 5FFF 8K Reserved Reserved Reserved
00 0260 6000 00 0260 7FFF 8K Reserved Reserved Reserved
00 0260 8000 00 0260 9FFF 8K Secondary interrupt controller Secondary interrupt controller Secondary interrupt controller
(CIC) 2 (CIC) 2 (CIC) 2
00 0260 A000 00 0260 BEFF 8K-256 Reserved Reserved Reserved
00 0260 BF00 00 0260 BFFF 256 GPIO Config GPIO Config GPIO Config
00 0260 C000 00 0261 BFFF 64K Reserved Reserved Reserved
00 0261 C000 00 0261 FFFF 16K Reserved Reserved Reserved
00 0262 0000 00 0262 0FFF 4K BOOTCFG chip-level registers BOOTCFG chip-level registers BOOTCFG chip-level registers
00 0262 1000 00 0262 FFFF 60K Reserved Reserved Reserved
00 0263 0000 00 0263 FFFF 64K USB 0 PHY CFG USB 0 PHY CFG USB 0 PHY CFG
00 0264 0000 00 0264 07FF 2K Semaphore Config Semaphore Config Semaphore Config
00 0264 0800 00 0264 FFFF 62K Reserved Reserved Reserved
00 0265 0000 00 0267 FFFF 192K Reserved Reserved Reserved
00 0268 0000 00 026F FFFF 512K USB 0 MMR CFG USB 0 MMR CFG USB 0 MMR CFG
00 0270 0000 00 0270 7FFF 32K EDMA channel controller (TPCC) 0 EDMA channel controller (TPCC) 0 EDMA channel controller (TPCC) 0
00 0270 8000 00 0270 FFFF 32K EDMA channel controller (TPCC) 4 EDMA channel controller (TPCC) 4 EDMA channel controller (TPCC) 4
00 0271 0000 00 0271 FFFF 64K Reserved Reserved Reserved
00 0272 0000 00 0272 7FFF 32K EDMA channel controller (TPCC) 1 EDMA channel controller (TPCC) 1 EDMA channel controller (TPCC) 1
00 0272 8000 00 0272 FFFF 32K EDMA channel controller (TPCC) 3 EDMA channel controller (TPCC) 3 EDMA channel controller (TPCC) 3
00 0273 0000 00 0273 FFFF 64K Reserved Reserved Reserved
00 0274 0000 00 0274 7FFF 32K EDMA channel controller (TPCC) 2 EDMA channel controller (TPCC) 2 EDMA channel controller (TPCC) 2
00 0274 8000 00 0275 FFFF 96K Reserved Reserved Reserved
00 0276 0000 00 0276 03FF 1K EDMA TPCC0 transfer controller EDMA TPCC0 transfer controller EDMA TPCC0 transfer controller
(TPTC) 0 (TPTC) 0 (TPTC) 0
00 0276 0400 00 0276 7FFF 31K Reserved Reserved Reserved
00 0276 8000 00 0276 83FF 1K EDMA TPCC0 transfer controller EDMA TPCC0 transfer controller EDMA TPCC0 transfer controller
(TPTC) 1 (TPTC) 1 (TPTC) 1
00 0276 8400 00 0276 FFFF 31K Reserved Reserved Reserved
00 0277 0000 00 0277 03FF 1K EDMA TPCC1 transfer controller EDMA TPCC1 transfer controller EDMA TPCC1 transfer controller
(TPTC) 0 (TPTC) 0 (TPTC) 0
00 0277 0400 00 0277 7FFF 31K Reserved Reserved Reserved
00 0277 8000 00 0277 83FF 1K EDMA TPCC1 transfer controller EDMA TPCC1 transfer controller EDMA TPCC1 transfer controller
(TPTC) 1 (TPTC) 1 (TPTC) 1
00 0278 0000 00 0278 03FF 1K EDMA TPCC1 transfer controller EDMA TPCC1 transfer controller EDMA TPCC1 transfer controller
(TPTC) 2 (TPTC) 2 (TPTC) 2
00 0278 0400 00 0278 7FFF 31K Reserved Reserved Reserved
00 0278 8000 00 0278 83FF 1K EDMA TPCC1 transfer controller EDMA TPCC1 transfer controller EDMA TPCC1 transfer controller
(TPTC) 3 (TPTC) 3 (TPTC) 3
66 Memory, Interrupts, and EDMA for 66AK2E0x Copyright © 2012–2015, Texas Instruments Incorporated
Submit Documentation Feedback
Product Folder Links: 66AK2E05 66AK2E02
l TEXAS
INSTRUMENTS
66AK2E05, 66AK2E02
www.ti.com
SPRS865D –NOVEMBER 2012–REVISED MARCH 2015
Table 7-1. Device Memory Map Summary 66AK2E0x (continued)
PHYSICAL 40 BIT ADDRESS
START END BYTES ARM VIEW DSP VIEW SOC VIEW
00 0278 8400 00 0278 FFFF 31K Reserved Reserved Reserved
00 0279 0000 00 0279 03FF 1K EDMA TPCC2 transfer controller EDMA TPCC2 transfer controller EDMA TPCC2 transfer controller
(TPTC) 0 (TPTC) 0 (TPTC) 0
00 0279 0400 00 0279 7FFF 31K Reserved Reserved Reserved
00 0279 8000 00 0279 83FF 1K EDMA TPCC2 transfer controller EDMA TPCC2 transfer controller EDMA TPCC2 transfer controller
(TPTC) 1 (TPTC) 1 (TPTC) 1
00 0279 8400 00 0279 FFFF 31K Reserved Reserved Reserved
00 027A 0000 00 027A 03FF 1K EDMA TPCC2 transfer controller EDMA TPCC2 transfer controller EDMA TPCC2 transfer controller
(TPTC) 2 (TPTC) 2 (TPTC) 2
00 027A 0400 00 027A 7FFF 31K Reserved Reserved Reserved
00 027A 8000 00 027A 83FF 1K EDMA TPCC2 transfer controller EDMA TPCC2 transfer controller EDMA TPCC2 transfer controller
(TPTC) 3 (TPTC) 3 (TPTC) 3
00 027A 8400 00 027A FFFF 31K Reserved Reserved Reserved
00 027B 0000 00 027B 03FF 1K EDMA TPCC3 transfer controller EDMA TPCC3 transfer controller EDMA TPCC3 transfer controller
(TPTC) 0 (TPTC) 0 (TPTC) 0
00 027B 0400 00 027B 7FFF 31K Reserved Reserved Reserved
00 027B 8000 00 027B 83FF 1K EDMA TPCC3 transfer controller EDMA TPCC3 transfer controller EDMA TPCC3 transfer controller
(TPTC) 1 (TPTC) 1 (TPTC) 1
00 027B 8400 00 027B 87FF 1K EDMA TPCC4 transfer controller EDMA TPCC4 transfer controller EDMA TPCC4 transfer controller
(TPTC) 0 (TPTC) 0 (TPTC) 0
00 027B 8800 00 027B 8BFF 1K EEDMA TPCC4 transfer controller EEDMA TPCC4 transfer controller EEDMA TPCC4 transfer controller
(TPTC) 1 (TPTC) 1 (TPTC) 1
00 027B 8C00 00 027B FFFF 29K Reserved Reserved Reserved
00 027C 0000 00 027C 03FF 1K Reserved Reserved Reserved
00 027C 0400 00 027C FFFF 63K Reserved Reserved Reserved
00 027D 0000 00 027D 3FFF 16K TI embedded trace buffer (TETB) - TI embedded trace buffer (TETB) - TI embedded trace buffer (TETB) -
CorePac0 CorePac0 CorePac0
00 027D 4000 00 027D 7FFF 16K TBR_ARM CorePac - Trace buffer TBR_ARM CorePac - Trace buffer TBR_ARM CorePac - Trace buffer
- ARM CorePac - ARM CorePac - ARM CorePac
00 027D 8000 00 027D FFFF 32K Reserved Reserved Reserved
00 027E 0000 00 027E 3FFF 16K Reserved Reserved Reserved
00 027E 4000 00 027E FFFF 48K Reserved Reserved Reserved
00 027F 0000 00 027F 3FFF 16K Reserved Reserved Reserved
00 027F 4000 00 027F FFFF 48K Reserved Reserved Reserved
00 0280 0000 00 0280 3FFF 16K Reserved Reserved Reserved
00 0280 4000 00 0280 FFFF 48K Reserved Reserved Reserved
00 0281 0000 00 0281 3FFF 16K Reserved Reserved Reserved
00 0281 4000 00 0281 FFFF 48K Reserved Reserved Reserved
00 0282 0000 00 0282 3FFF 16K Reserved Reserved Reserved
00 0282 4000 00 0282 FFFF 48K Reserved Reserved Reserved
00 0283 0000 00 0283 3FFF 16K Reserved Reserved Reserved
00 0283 4000 00 0283 FFFF 48K Reserved Reserved Reserved
00 0284 0000 00 0284 3FFF 16K Reserved Reserved Reserved
00 0284 4000 00 0284 FFFF 48K Reserved Reserved Reserved
00 0285 0000 00 0285 7FFF 32K TBR_SYS- Trace buffer - System TBR_SYS- Trace buffer - System TBR_SYS- Trace buffer - System
00 0285 8000 00 0285 FFFF 32K Reserved Reserved Reserved
00 0286 0000 00 028F FFFF 640K Reserved Reserved Reserved
00 0290 0000 00 0293 FFFF 256K Reserved Reserved Reserved
00 0294 0000 00 029F FFFF 768K Reserved Reserved Reserved
00 02A0 0000 00 02AF FFFF 1M Navigator configuration Navigator configuration Navigator configuration
00 02B0 0000 00 02BF FFFF 1M Navigator linking RAM Navigator linking RAM Navigator linking RAM
00 02C0 0000 00 02C0 FFFF 64K Reserved Reserved Reserved
00 02C1 0000 00 02C1 FFFF 64K Reserved Reserved Reserved
00 02C2 0000 00 02C3 FFFF 128K Reserved Reserved Reserved
Copyright © 2012–2015, Texas Instruments Incorporated Memory, Interrupts, and EDMA for 66AK2E0x 67
Submit Documentation Feedback
Product Folder Links: 66AK2E05 66AK2E02
l TEXAS
INSTRUMENTS
66AK2E05, 66AK2E02
SPRS865D –NOVEMBER 2012–REVISED MARCH 2015
www.ti.com
Table 7-1. Device Memory Map Summary 66AK2E0x (continued)
PHYSICAL 40 BIT ADDRESS
START END BYTES ARM VIEW DSP VIEW SOC VIEW
00 02C4 0000 00 02C5 FFFF 128K Reserved Reserved Reserved
00 02C6 0000 00 02C7 FFFF 128K Reserved Reserved Reserved
00 02C8 0000 00 02C8 FFFF 64K Reserved Reserved Reserved
00 02C9 0000 00 02C9 FFFF 64K Reserved Reserved Reserved
00 02CA 0000 00 02CB FFFF 128K Reserved Reserved Reserved
00 02CC 0000 00 02CD FFFF 128K Reserved Reserved Reserved
00 02CE 0000 00 02EF FFFF 15M-896K Reserved Reserved Reserved
00 02F0 0000 00 02FF FFFF 1M 10GbE Config 10GbE Config 10GbE Config
00 0300 0000 00 030F FFFF 1M DBG Config DBG Config DBG Config
00 0310 0000 00 07FF FFFF 79M Reserved Reserved Reserved
00 0800 0000 00 0801 FFFF 128K Reserved Reserved Reserved
00 0802 0000 00 0BBF FFFF 60M-128K Reserved Reserved Reserved
00 0BC0 0000 00 0BCF FFFF 1M Multicore shared memory Multicore shared memory Multicore shared memory
controller (MSMC) config controller (MSMC) config controller (MSMC) config
00 0BD0 0000 00 0BFF FFFF 3M Reserved Reserved Reserved
00 0C00 0000 00 0C1F FFFF 2M Multicore shared memory (MSM) Multicore shared memory (MSM) Multicore shared memory (MSM)
00 0C20 0000 00 0C5F FFFF 4M Reserved Reserved Reserved
00 0C60 0000 00 0FFF FFFF 58M Reserved Reserved Reserved
00 1000 0000 00 107F FFFF 8M Reserved Reserved Reserved
00 1080 0000 00 1087 FFFF 512K CorePac0 L2 SRAM CorePac0 L2 SRAM CorePac0 L2 SRAM
00 1088 0000 00 108F FFFF 512K Reserved Reserved Reserved
00 1090 0000 00 10DF FFFF 5M Reserved Reserved Reserved
00 10E0 0000 00 10E0 7FFF 32K CorePac0 L1P SRAM CorePac0 L1P SRAM CorePac0 L1P SRAM
00 10E0 8000 00 10EF FFFF 1M-32K Reserved Reserved Reserved
00 10F0 0000 00 10F0 7FFF 32K CorePac0 L1D SRAM CorePac0 L1D SRAM CorePac0 L1D SRAM
00 10F0 8000 00 117F FFFF 9M-32K Reserved Reserved Reserved
00 1180 0000 00 118F FFFF 1M Reserved Reserved Reserved
00 1190 0000 00 11DF FFFF 5M Reserved Reserved Reserved
00 11E0 0000 00 11E0 7FFF 32K Reserved Reserved Reserved
00 11E0 8000 00 11EF FFFF 1M-32K Reserved Reserved Reserved
00 11F0 0000 00 11F0 7FFF 32K Reserved Reserved Reserved
00 11F0 8000 00 127F FFFF 9M-32K Reserved Reserved Reserved
00 1280 0000 00 128F FFFF 1M Reserved Reserved Reserved
00 1290 0000 00 12DF FFFF 5M Reserved Reserved Reserved
00 12E0 0000 00 12E0 7FFF 32K Reserved Reserved Reserved
00 12E0 8000 00 12EF FFFF 1M-32K Reserved Reserved Reserved
00 12F0 0000 00 12F0 7FFF 32K Reserved Reserved Reserved
00 12F0 8000 00 137F FFFF 9M-32K Reserved Reserved Reserved
00 1380 0000 00 1388 FFFF 1M Reserved Reserved Reserved
00 1390 0000 00 13DF FFFF 5M Reserved Reserved Reserved
00 13E0 0000 00 13E0 7FFF 32K Reserved Reserved Reserved
00 13E0 8000 00 13EF FFFF 1M-32K Reserved Reserved Reserved
00 13F0 0000 00 13F0 7FFF 32K Reserved Reserved Reserved
00 13F0 8000 00 147F FFFF 9M-32K Reserved Reserved Reserved
00 1480 0000 00 148F FFFF 1M Reserved Reserved Reserved
00 1490 0000 00 14DF FFFF 5M Reserved Reserved Reserved
00 14E0 0000 00 14E0 7FFF 32K Reserved Reserved Reserved
00 14E0 8000 00 14EF FFFF 1M-32K Reserved Reserved Reserved
00 14F0 0000 00 14F0 7FFF 32K Reserved Reserved Reserved
00 14F0 8000 00 157F FFFF 9M-32K Reserved Reserved Reserved
00 1580 0000 00 158F FFFF 1M Reserved Reserved Reserved
68 Memory, Interrupts, and EDMA for 66AK2E0x Copyright © 2012–2015, Texas Instruments Incorporated
Submit Documentation Feedback
Product Folder Links: 66AK2E05 66AK2E02
l TEXAS
INSTRUMENTS
66AK2E05, 66AK2E02
www.ti.com
SPRS865D –NOVEMBER 2012–REVISED MARCH 2015
Table 7-1. Device Memory Map Summary 66AK2E0x (continued)
PHYSICAL 40 BIT ADDRESS
START END BYTES ARM VIEW DSP VIEW SOC VIEW
00 1590 0000 00 15DF FFFF 5M Reserved Reserved Reserved
00 15E0 0000 00 15E0 7FFF 32K Reserved Reserved Reserved
00 15E0 8000 00 15EF FFFF 1M-32K Reserved Reserved Reserved
00 15F0 0000 00 15F0 7FFF 32K Reserved Reserved Reserved
00 15F0 8000 00 167F FFFF 9M-32K Reserved Reserved Reserved
00 1680 0000 00 168F FFFF 1M Reserved Reserved Reserved
00 1690 0000 00 16DF FFFF 5M Reserved Reserved Reserved
00 16E0 0000 00 16E0 7FFF 32K Reserved Reserved Reserved
00 16E0 8000 00 16EF FFFF 1M-32K Reserved Reserved Reserved
00 16F0 0000 00 16F0 7FFF 32K Reserved Reserved Reserved
00 16F0 8000 00 177F FFFF 9M-32K Reserved Reserved Reserved
00 1780 0000 00 178F FFFF 1M Reserved Reserved Reserved
00 1790 0000 00 17DF FFFF 5M Reserved Reserved Reserved
00 17E0 0000 00 17E0 7FFF 32K Reserved Reserved Reserved
00 17E0 8000 00 17EF FFFF 1M-32K Reserved Reserved Reserved
00 17F0 0000 00 17F0 7FFF 32K Reserved Reserved Reserved
00 17F0 8000 00 1FFF FFFF 129M-32K Reserved Reserved Reserved
00 2000 0000 00 200F FFFF 1M System trace manager (STM) System trace manager (STM) System trace manager (STM)
configuration configuration configuration
00 2010 0000 00 201F FFFF 1M Reserved Reserved Reserved
00 2020 0000 00 205F FFFF 4M Reserved Reserved Reserved
00 2060 0000 00 206F FFFF 1M Network Coprocessor 1 (Packet Network Coprocessor 1 (Packet Network Coprocessor 1 (Packet
Accelerator, 1-gigabit Ethernet Accelerator, 1-gigabit Ethernet Accelerator, 1-gigabit Ethernet
switch subsystem and Security switch subsystem and Security switch subsystem and Security
Accelerator) Accelerator) Accelerator)
00 2070 0000 00 2077 FFFF 512K Reserved Reserved Reserved
00 2078 0000 00 2078 FFFF 64K Reserved Reserved Reserved
00 2079 0000 00 207F FFFF 448K Reserved Reserved Reserved
00 2080 0000 00 208F FFFF 1M Reserved Reserved Reserved
00 2090 0000 00 209F FFFF 1M Reserved Reserved Reserved
00 20A0 0000 00 20A3 FFFF 256K Reserved Reserved Reserved
00 20A4 0000 00 20A4 FFFF 64K Reserved Reserved Reserved
00 20A5 0000 00 20AF FFFF 704K Reserved Reserved Reserved
00 20B0 0000 00 20B3 FFFF 256K Boot ROM Boot ROM Boot ROM
00 20B4 0000 00 20BE FFFF 704K Reserved Reserved Reserved
00 20BF 0000 00 20BF 01FF 64K Reserved Reserved Reserved
00 20C0 0000 00 20FF FFFF 4M Reserved Reserved Reserved
00 2100 0000 00 2100 03FF 1K Reserved Reserved Reserved
00 2100 0400 00 2100 05FF 512 SPI0 SPI0 SPI0
00 2100 0600 00 2100 07FF 512 SPI1 SPI1 SPI1
00 2100 0800 00 2100 09FF 512 SPI2 SPI2 SPI2
00 2100 0A00 00 2100 0AFF 256 EMIF Config EMIF Config EMIF Config
00 2100 0B00 00 2100 FFFF 62K-768 Reserved Reserved Reserved
00 2101 0000 00 2101 01FF 512 DDR3 EMIF Config DDR3 EMIF Config DDR3 EMIF Config
00 2101 0200 00 2101 07FF 2K-512 Reserved Reserved Reserved
00 2101 0800 00 2101 09FF 512 Reserved Reserved Reserved
00 2101 0A00 00 2101 0FFF 2K-512 Reserved Reserved Reserved
00 2101 1000 00 2101 FFFF 60K Reserved Reserved Reserved
00 2102 0000 00 2102 7FFF 32K PCIe 1 config PCIe 1 config PCIe 1 config
00 2102 8000 00 2103 FFFF 96K Reserved Reserved Reserved
00 2104 0000 00 217F FFFF 4M-256K Reserved Reserved Reserved
00 2140 0000 00 2140 00FF 256 HyperLink0 config HyperLink0 config HyperLink0 config
Copyright © 2012–2015, Texas Instruments Incorporated Memory, Interrupts, and EDMA for 66AK2E0x 69
Submit Documentation Feedback
Product Folder Links: 66AK2E05 66AK2E02
l TEXAS
INSTRUMENTS
66AK2E05, 66AK2E02
SPRS865D –NOVEMBER 2012–REVISED MARCH 2015
www.ti.com
Table 7-1. Device Memory Map Summary 66AK2E0x (continued)
PHYSICAL 40 BIT ADDRESS
START END BYTES ARM VIEW DSP VIEW SOC VIEW
00 2140 0100 00 2140 01FF 256 Reserved Reserved Reserved
00 2140 0400 00 217F FFFF 4M-512 Reserved Reserved Reserved
00 2180 0000 00 2180 7FFF 32K PCIe 0 config PCIe 0 config PCIe 0 config
00 2180 8000 00 21BF FFFF 4M-32K Reserved Reserved Reserved
00 21C0 0000 00 21FF FFFF 4M Reserved Reserved Reserved
00 2200 0000 00 229F FFFF 10M Reserved Reserved Reserved
00 22A0 0000 00 22A0 FFFF 64K Reserved Reserved Reserved
00 22A1 0000 00 22AF FFFF 1M-64K Reserved Reserved Reserved
00 22B0 0000 00 22B0 FFFF 64K Reserved Reserved Reserved
00 22B1 0000 00 22BF FFFF 1M-64K Reserved Reserved Reserved
00 22C0 0000 00 22C0 FFFF 64K Reserved Reserved Reserved
00 22C1 0000 00 22CF FFFF 1M-64K Reserved Reserved Reserved
00 22D0 0000 00 22D0 FFFF 64K Reserved Reserved Reserved
00 22D1 0000 00 22DF FFFF 1M-64K Reserved Reserved Reserved
00 22E0 0000 00 22E0 FFFF 64K Reserved Reserved Reserved
00 22E1 0000 00 22EF FFFF 1M-64K Reserved Reserved Reserved
00 22F0 0000 00 22F0 FFFF 64K Reserved Reserved Reserved
00 22F1 0000 00 22FF FFFF 1M-64K Reserved Reserved Reserved
00 2300 0000 00 2300 FFFF 64K Reserved Reserved Reserved
00 2301 0000 00 230F FFFF 1M-64K Reserved Reserved Reserved
00 2310 0000 00 2310 FFFF 64K Reserved Reserved Reserved
00 2311 0000 00 231F FFFF 1M-64K Reserved Reserved Reserved
00 2320 0000 00 2324 FFFF 384K Reserved Reserved Reserved
00 2325 0000 00 239F FFFF 8M-384K Reserved Reserved Reserved
00 23A0 0000 00 23BF FFFF 2M Navigator Navigator Navigator
00 23C0 0000 00 23FF FFFF 4M Reserved Reserved Reserved
00 2400 0000 00 24FF FFFF 16M NETCP15 config NETCP15 config NETCP15 config
00 2500 0000 00 2507 FFFF 512K USB1 MMR config USB1 MMR config USB1 MMR config
00 2508 0000 00 2508 FFFF 64K USB1 PHY config USB1 PHY config USB1 PHY config
00 2500 0000 00 27FF FFFF 48M-576K Reserved Reserved Reserved
00 2800 0000 00 2FFF FFFF 128M Reserved Reserved Reserved
00 3000 0000 00 33FF FFFF 64M EMIF16 CS2 EMIF16 CS2 EMIF16 CS2
00 3400 0000 00 37FF FFFF 64M EMIF16 CS3 EMIF16 CS3 EMIF16 CS3
00 3800 0000 00 3BFF FFFF 64M EMIF16 CS4 EMIF16 CS4 EMIF16 CS4
00 3C00 0000 00 3FFF FFFF 64M EMIF16 CS5 EMIF16 CS5 EMIF16 CS5
00 4000 0000 00 4FFF FFFF 256M HyperLink0 data HyperLink0 data HyperLink0 data
00 5000 0000 00 5FFF FFFF 256M PCIe 0 data PCIe 0 data PCIe 0 data
00 6000 0000 00 6FFF FFFF 256M PCIe 1data PCIe 1data PCIe 1data
00 7000 0000 00 FFFF FFFF 2304M Reserved Reserved Reserved
01 0000 0000 01 20FF FFFF 528M Reserved Reserved Reserved
01 2101 0000 01 2101 01FF 512 DDR3 EMIF configuration(1) DDR3 EMIF configuration(2) DDR3 EMIF configuration(3)
01 2101 0200 07 FFFF FFFF 32G-512 Reserved Reserved Reserved
08 0000 0000 09 FFFF FFFF 8G DDR3 data DDR3 data(2) DDR3 data(3)
0A 0000 0000 FF FFFF FFFF 984G Reserved Reserved Reserved
(1) This region is aliased to 00 2101 0000-00 2101 01FF
(2) Access to 40-bit address requires XMC MPAX programmation
(3) Access to 40-bit address requires MSMC MPAX programmation. MPAX from SES port need to re-map the region of 00 2101 0000-00
2101 01FF to this region.
70 Memory, Interrupts, and EDMA for 66AK2E0x Copyright © 2012–2015, Texas Instruments Incorporated
Submit Documentation Feedback
Product Folder Links: 66AK2E05 66AK2E02
l TEXAS
INSTRUMENTS
(spnuews)
66AK2E05, 66AK2E02
www.ti.com
SPRS865D –NOVEMBER 2012–REVISED MARCH 2015
7.2 Memory Protection Unit (MPU) for 66AK2E0x
CFG (configuration) space of all slave devices on the TeraNet is protected by the MPU. The 66AK2E0x
contains sixteen MPUs of which thirteen MPUs are used:
• MPU0 is used to protect main CORE/3 CFG TeraNet_3P_B (SCR_3P (B)).
• MPU1/2/5 are used for QM_SS (one for VBUSM port and one each for the two configuration VBUSP
port).
• MPU3/4/6 are not used.
• MPU7 is used for PCIe1.
• MPU8 is used for peripherals connected to TeraNet_6P_A (SCR_6P (A)).
• MPU9 is used for interrupt controllers connected to TeraNet_3P (SCR_3P).
• MPU10 is used for semaphore.
• MPU11 is used to protect TeraNet_6P_B (SCR_6P (B)) CPU/6 CFG TeraNet.
• MPU12/13/14 are used for SPI0/1/2.
• MPU15 is used for USB1.
This section contains MPU register map and details of device-specific MPU registers only. For MPU
features and details of generic MPU registers, see the KeyStone Architecture Memory Protection Unit
(MPU) User's Guide (SPRUGW5).
The following tables show the configuration of each MPU and the memory regions protected by each
MPU.
Table 7-2. MPU0-MPU5 Default Configuration
MPU0 MPU1 MPU2 MPU5
MAIN SCR_3P QM_SS DATA QM_SS CFG1 QM_SS CFG2
SETTING (B) PORT PORT MPU3 MPU4 PORT
Default permission Assume Assume allowed Assume allowed Reserved Reserved Assume
allowed allowed
Number of allowed IDs 16 16 16 16
supported
Number of programmable 16 16 16 16
ranges supported
Compare width 1KB granularity 1KB granularity 1KB granularity 1KB granularity
Table 7-3. MPU6-MPU11 Default Configuration
MPU7 MPU8 MPU9 MPU10 MPU11
SETTING MPU6 PCIe1 EMIF16 CIC SM SCR_6P (B)
Default permission Reserved Assume allowed Assume allowed Assume Assume Assume
allowed allowed allowed
Number of allowed IDs 16 16 16 16 16
supported
Number of programmable 16 8 4 2 16
ranges supported
Compare width 1KB granularity 1KB granularity 1KB granularity 1KB granularity 1KB granularity
Table 7-4. MPU12-MPU15 Default Configuration
MPU12 MPU13 MPU14 MPU15
SETTING SPI0 SPI1 SPI2 USB1
Default permission Assume allowed Assume allowed Assume allowed Assume allowed
Number of allowed IDs supported 16 16 16 16
Number of programmable ranges 2 2 2 8
supported
Compare width 1KB granularity 1KB granularity 1KB granularity 1KB granularity
Copyright © 2012–2015, Texas Instruments Incorporated Memory, Interrupts, and EDMA for 66AK2E0x 71
Submit Documentation Feedback
Product Folder Links: 66AK2E05 66AK2E02
l TEXAS
INSTRUMENTS
66AK2E05, 66AK2E02
SPRS865D –NOVEMBER 2012–REVISED MARCH 2015
www.ti.com
Table 7-5. MPU Memory Regions
MEMORY PROTECTION START ADDRESS END ADDRESS
MPU0 Main CFG SCR 0x01D0_0000 0X01E7_FFFF
MPU1 QM_SS DATA PORT 0x23A0_0000 0x23BF_FFFF
MPU2 QM_SS CFG1 PORT 0x02A0_0000 0x02AF_FFFF
MPU3 Reserved N/A N/A
MPU4 Reserved N/A N/A
MPU5 QM_SS CFG2 PORT 0x02A0_4000 0x02BF_FFFF
MPU6 Reserved N/A N/A
MPU7 PCIe1 0x2101_0000 0xFFFF_FFFF
MPU8 SPIROM/EMIF16 0x20B0_0000 0x3FFF_FFFF
MPU9 CIC/AINTC 0x0264_0000 0x0264_07FF
MPU10 Semaphore 0x0260_0000 0x0260_9FFF
MPU11 SCR_6 and CPU/6 CFG SCR 0x0220_0000 0x03FF_FFFF
MPU12 SPI0 0x2100_0400 0x2100_07FF
MPU13 SPI1 0x2100_0400 0x2100_07FF
MPU14 SPI2 0x2100_0800 0x2100_0AFF
MPU15 USB1 0x2400_0000 0x2508_FFFF
Table 7-6 shows the unique Master ID assigned to each CorePac and peripherals on the device.
Table 7-6. Master ID Settings
Master ID 66AK2E0x
0 C66x CorePac0
1 Reserved
2 Reserved
3 Reserved
4 Reserved
5 Reserved
6 Reserved
7 Reserved
8 ARM CorePac 0
9 ARM CorePac1
10 ARM CorePac 2
11 ARM CorePac 3
12 Reserved
13 Reserved
14 Reserved
15 Reserved
16 C66x CorePac0 CFG
17 Reserved
18 Reserved
19 Reserved
20 Reserved
21 Reserved
22 Reserved
23 Reserved
24 Reserved
25 EDMA0_TC0 read
72 Memory, Interrupts, and EDMA for 66AK2E0x Copyright © 2012–2015, Texas Instruments Incorporated
Submit Documentation Feedback
Product Folder Links: 66AK2E05 66AK2E02
l TEXAS
INSTRUMENTS
66AK2E05, 66AK2E02
www.ti.com
SPRS865D –NOVEMBER 2012–REVISED MARCH 2015
Table 7-6. Master ID Settings (continued)
Master ID 66AK2E0x
26 EDMA0_TC0 write
27 EDMA0_TC1 read
28 Hyperlink0
29 USB1
30 Reserved
31 PCIe0
32 EDMA0_TC1 write
33 EDMA1_TC0 read
34 EDMA1_TC0 write
35 EDMA1_TC1 read
36 EDMA1_TC1write
37 EDMA1_TC2 read
38 EDMA1_TC2 write
39 EDMA1_TC3 read
40 EDMA1_TC3 write
41 EDMA2_TC0 read
42 EDMA2_TC0 write
43 EDMA2_TC1 read
44 EDMA2_TC1 write
45 EDMA2_TC2 read
46 EDMA2_TC2 write
47 EDMA2_TC3 read
48 EDMA2_TC3 write
49 EDMA3_TC0 read
50 EDMA3_TC0 write
51 EDMA3_TC1 read
52 Reserved
53 EDMA3_TC1 write
54-55 Reserved
56 USB0
57 Reserved
58 Reserved
59 Reserved
60 Reserved
61 Reserved
62 EDMA3CC0
63 EDMA3CC1
64 EDMA3CC2
65 Reserved
66 Reserved
67 Reserved
68-71 Queue Manager
72-75 NETCP_GLOBAL1
76-79 Reserved
80 TSIP
81 Reserved
82 Reserved
Copyright © 2012–2015, Texas Instruments Incorporated Memory, Interrupts, and EDMA for 66AK2E0x 73
Submit Documentation Feedback
Product Folder Links: 66AK2E05 66AK2E02
l TEXAS
INSTRUMENTS
66AK2E05, 66AK2E02
SPRS865D –NOVEMBER 2012–REVISED MARCH 2015
www.ti.com
Table 7-6. Master ID Settings (continued)
Master ID 66AK2E0x
83 Reserved
84-87 10GbE
88-91 Reserved
92-95 Reserved
96-99 Packet DMA MST1
100-101 Reserved
102 PCIe1
103 Reserved
104 Reserved
105 Reserved
106 Reserved
107 DBG_DAP
108-111 Reserved
112-119 NETCP_LOCAL
120-139 Reserved
140 CPT_L2_0
141 Reserved
142 Reserved
143 Reserved
144 Reserved
145 Reserved
146 Reserved
147 Reserved
148 CPT_MSMC0
149 CPT_MSMC1
150 CPT_MSMC2
151 CPT_MSMC3
152 CPT_DDR3
153 CPT_SM
154 CPT_QM_CFG1
155 CPT_QM_M
156 CPT_CFG
157 Reserved
158 Reserved
159 Reserved
160 CPT_QM_CFG2
161 CPT_PCIe1
162 Reserved
163 Reserved
164 CPT_EDMA3CC0_4
165 CPT_EDMA3CC1_2_3
166 CPT_CIC
167 CPT_SPI_ROM_EMIP16
168 Reserved
169 EDMA4_TC0 read
170 EDMA4_TC0 write
171 EDMA4_TC1 read
74 Memory, Interrupts, and EDMA for 66AK2E0x Copyright © 2012–2015, Texas Instruments Incorporated
Submit Documentation Feedback
Product Folder Links: 66AK2E05 66AK2E02
l TEXAS
INSTRUMENTS
66AK2E05, 66AK2E02
www.ti.com
SPRS865D –NOVEMBER 2012–REVISED MARCH 2015
Table 7-6. Master ID Settings (continued)
Master ID 66AK2E0x
172 EDMA4_TC1 write
173 EDMA4_CC_TR
174 CPT_MSMC7
175 CPT_MSMC6
176 CPT_MSMC5
177 CPT_MSMC4
178 CPT_NETCP_CFG_MST
179 Reserved
180-183 NETCP_GLOBAL0
184-255 Reserved
Table 7-7 shows the privilege ID of each C66x CorePac and everymastering peripheral. The table also
shows the privilege level (supervisor vs. user), security level (secure vs. non-secure), and access type
(instruction read vs. data/DMA read or write) of each master on the device. In some cases, a particular
setting depends on software being executed at the time of the access or the configuration of the master
peripheral.
Table 7-7. Privilege ID Settings
PRIVILEGE ID MASTER PRIVILEGE LEVEL ACCESS TYPE
0 C66x CorePac0 User/Supervisor (S/W dependant) Instruction/Data
1 Reserved N/A N/A
2 Reserved N/A N/A
3 Reserved N/A N/A
4 Reserved N/A N/A
5 Reserved N/A N/A
6 Reserved N/A N/A
7 Reserved N/A N/A
8 ARM CorePac User/Supervisor (S/W dependent) Instruction/Data
9 All packet DMA masters User Data
(Both NetCP, Both
QM_CDMA) Both USB
10 QM_SECOND User Data
11 PCIe0 User/Supervisor Data
12 DAP User/Supervisor (Emulation S/W dependent) Data
13 PCIe1 User/Supervisor Data
14 Hyperlink User/Supervisor Data
15 TSIP User Data
7.2.1 MPU Registers
This section includes the offsets for MPU registers and definitions for device-specific MPU registers. For
Number of Programmable Ranges supported (PROGx_MPSA, PROGxMPEA) refer to the following tables.
7.2.1.1 MPU Register Map
Table 7-8. MPU Registers
OFFSET NAME DESCRIPTION
0h REVID Revision ID
4h CONFIG Configuration
10h IRAWSTAT Interrupt raw status/set
Copyright © 2012–2015, Texas Instruments Incorporated Memory, Interrupts, and EDMA for 66AK2E0x 75
Submit Documentation Feedback
Product Folder Links: 66AK2E05 66AK2E02
l TEXAS
INSTRUMENTS
66AK2E05, 66AK2E02
SPRS865D –NOVEMBER 2012–REVISED MARCH 2015
www.ti.com
Table 7-8. MPU Registers (continued)
OFFSET NAME DESCRIPTION
14h IENSTAT Interrupt enable status/clear
18h IENSET Interrupt enable
1Ch IENCLR Interrupt enable clear
20h EOI End of interrupt
200h PROG0_MPSAR Programmable range 0, start address
204h PROG0_MPEAR Programmable range 0, end address
208h PROG0_MPPAR Programmable range 0, memory page protection attributes
210h PROG1_MPSAR Programmable range 1, start address
214h PROG1_MPEAR Programmable range 1, end address
218h PROG1_MPPAR Programmable range 1, memory page protection attributes
220h PROG2_MPSAR Programmable range 2, start address
224h PROG2_MPEAR Programmable range 2, end address
228h PROG2_MPPAR Programmable range 2, memory page protection attributes
230h PROG3_MPSAR Programmable range 3, start address
234h PROG3_MPEAR Programmable range 3, end address
238h PROG3_MPPAR Programmable range 3, memory page protection attributes
240h PROG4_MPSAR Programmable range 4, start address
244h PROG4_MPEAR Programmable range 4, end address
248h PROG4_MPPAR Programmable range 4, memory page protection attributes
250h PROG5_MPSAR Programmable range 5, start address
254h PROG5_MPEAR Programmable range 5, end address
258h PROG5_MPPAR Programmable range 5, memory page protection attributes
260h PROG6_MPSAR Programmable range 6, start address
264h PROG6_MPEAR Programmable range 6, end address
268h PROG6_MPPAR Programmable range 6, memory page protection attributes
270h PROG7_MPSAR Programmable range 7, start address
274h PROG7_MPEAR Programmable range 7, end address
278h PROG7_MPPAR Programmable range 7, memory page protection attributes
280h PROG8_MPSAR Programmable range 8, start address
284h PROG8_MPEAR Programmable range 8, end address
288h PROG8_MPPAR Programmable range 8, memory page protection attributes
290h PROG9_MPSAR Programmable range 9, start address
294h PROG9_MPEAR Programmable range 9, end address
298h PROG9_MPPAR Programmable range 9, memory page protection attributes
2A0h PROG10_MPSAR Programmable range 10, start address
2A4h PROG10_MPEAR Programmable range 10, end address
2A8h PROG10_MPPAR Programmable range 10, memory page protection attributes
2B0h PROG11_MPSAR Programmable range 11, start address
2B4h PROG11_MPEAR Programmable range 11, end address
2B8h PROG11_MPPAR Programmable range 11, memory page protection attributes
2C0h PROG12_MPSAR Programmable range 12, start address
2C4h PROG12_MPEAR Programmable range 12, end address
2C8h PROG12_MPPAR Programmable range 12, memory page protection attributes
2D0h PROG13_MPSAR Programmable range 13, start address
2D4h PROG13_MPEAR Programmable range 13, end address
2Dh PROG13_MPPAR Programmable range 13, memory page protection attributes
2E0h PROG14_MPSAR Programmable range 14, start address
76 Memory, Interrupts, and EDMA for 66AK2E0x Copyright © 2012–2015, Texas Instruments Incorporated
Submit Documentation Feedback
Product Folder Links: 66AK2E05 66AK2E02
l TEXAS
INSTRUMENTS
66AK2E05, 66AK2E02
www.ti.com
SPRS865D –NOVEMBER 2012–REVISED MARCH 2015
Table 7-8. MPU Registers (continued)
OFFSET NAME DESCRIPTION
2E4h PROG14_MPEAR Programmable range 14, end address
2E8h PROG14_MPPAR Programmable range 14, memory page protection attributes
2F0h PROG15_MPSAR Programmable range 15, start address
2F4h PROG15_MPEAR Programmable range 15, end address
2F8h PROG15_MPPAR Programmable range 15, memory page protection attributes
300h FLTADDRR Fault address
304h FLTSTAT Fault status
308h FLTCLR Fault clear
7.2.1.2 Device-Specific MPU Registers
7.2.1.2.1 Configuration Register (CONFIG)
The configuration register (CONFIG) contains the configuration value of the MPU.
Table 7-9. Configuration Register Field Descriptions
Bits Field Description
31-24 ADDR_WIDTH Address alignment for range checking
• 0 = 1KB alignment
• 6 = 64KB alignment
23-20 NUM_FIXED Number of fixed address ranges
19-16 NUM_PROG Number of programmable address ranges
15-12 NUM_AIDS Number of supported AIDs
11-1 Reserved Reserved. Always read as 0.
0 ASSUME_ALLOWED Assume allowed bit. When an address is not covered by any MPU protection range, this bit determines
whether the transfer is assumed to be allowed or not.
• 0 = Assume disallowed
• 1 = Assume allowed
7.2.2 MPU Programmable Range Registers
7.2.2.1 Programmable Range nStart Address Register (PROGn_MPSAR)
The Programmable Address Start Register holds the start address for the range. This register is writeable
by a supervisor entity only. If NS = 0 (non-secure mode) in the associated MPPAR register, then the
register is also writeable only by a secure entity.
The start address must be aligned on a page boundary. The size of the page is 1K byte. The size of the
page determines the width of the address field in MPSAR and MPEAR.
Figure 7-1. Programmable Range nStart Address Register (PROGn_MPSAR)
31 10 9 0
START_ADDR Reserved
R/W R
Legend: R = Read only; R/W = Read/Write
Table 7-10. Programmable Range nStart Address Register Field Descriptions
Bit Field Description
31-10 START_ADDR Start address for range n
9-0 Reserved Reserved. Always read as 0.
Copyright © 2012–2015, Texas Instruments Incorporated Memory, Interrupts, and EDMA for 66AK2E0x 77
Submit Documentation Feedback
Product Folder Links: 66AK2E05 66AK2E02
l TEXAS
INSTRUMENTS
66AK2E05, 66AK2E02
SPRS865D –NOVEMBER 2012–REVISED MARCH 2015
www.ti.com
Table 7-11. MPU0-MPU5 Programmable Range nStart Address Register (PROGn_MPSAR) Reset Values
REGISTER MPU0 MPU1 MPU2 MPU3 MPU4 MPU5
PROG0_MPSAR 0x01D0_0000 0x23A0_0000 0x02A0_0000 Reserved Reserved 0x02A0_4000
PROG1_MPSAR 0x01F0_0000 0x23A0_2000 0x02A0_2000 Reserved Reserved 0x02A0_5000
PROG2_MPSAR 0x02F0_0000 0x023A_6000 0x02A0_6000 Reserved Reserved 0x02A0_6400
PROG3_MPSAR 0x0200_0000 0x23A0_6800 0x02A0_6800 Reserved Reserved 0x02A0_7400
PROG4_MPSAR 0x020C_0000 0x23A0_7000 0x02A0_7000 Reserved Reserved 0x02A0_A000
PROG5_MPSAR 0x021C_0000 0x23A0_8000 0x02A0_8000 Reserved Reserved 0x02A0_D000
PROG6_MPSAR 0x021D_0000 0x23A0_C000 0x02A0_C000 Reserved Reserved 0x02A0_E000
PROG7_MPSAR 0x021F_0000 0x23A0_E000 0x02A0_E000 Reserved Reserved 0x02A0_F000
PROG8_MPSAR 0x0234_0000 0x23A0_F000 0x02A0_F000 Reserved Reserved 0x02A0_F800
PROG9_MPSAR 0x0254_0000 0x23A0_F800 0x02A0_F800 Reserved Reserved 0x02A1_2000
PROG10_MPSAR 0x0258_0000 0x23A1_0000 0x02A1_0000 Reserved Reserved 0x02A1_C000
PROG11_MPSAR 0x0000_0000 0x23A1_C000 0x02A2_0000 Reserved Reserved 0x02A2_8000
PROG12_MPSAR 0x0290_0000 0x23A4_0000 0x02A4_0000 Reserved Reserved 0x02A6_0000
PROG13_MPSAR 0x01E8_0000 0x23A8_0000 0x02A8_0000 Reserved Reserved 0x02AA_0000
PROG14_MPSAR 0x01E8_0800 0x23B0_0000 0x02AC_0000 Reserved Reserved 0x02B0_0000
PROG15_MPSAR 0x01E0_0000 0x23B8_0000 0x02AE_0000 Reserved Reserved 0x02B8_0000
Table 7-12. MPU6-MPU11 Programmable Range nStart Address Register (PROGn_MPSAR) Reset Values
REGISTER MPU6 MPU7 MPU8 MPU9 MPU10 MPU11
PROG0_MPSAR Reserved 0x2101_0000 0x3000_0000 0x0260_0000 0x0264_0000 0x0220_0000
PROG1_MPSAR Reserved 0x0000_0000 0x3200_0000 0x0260_4000 0x0000_0000 0x0231_0000
PROG2_MPSAR Reserved 0x0800_0000 0x3400_0000 0x0260_8000 N/A 0x0231_A000
PROG3_MPSAR Reserved 0x1000_0000 0x3600_0000 0x0256_0000 N/A 0x0233_0000
PROG4_MPSAR Reserved 0x1800_0000 0x3800_0000 0x0000_0000 N/A 0x0235_0000
PROG5_MPSAR Reserved 0x2000_0000 0x3A00_0000 0x0000_0000 N/A 0x0263_0000
PROG6_MPSAR Reserved 0x2800_0000 0x3C00_0000 0x0000_0000 N/A 0x0244_0000
PROG7_MPSAR Reserved 0x3000_0000 0x2100_0800 0x0000_0000 N/A 0x024C_0000
PROG8_MPSAR Reserved 0x3800_0000 N/A 0x0000_0000 N/A 0x0250_0000
PROG9_MPSAR Reserved 0x4000_0000 N/A 0x0000_0000 N/A 0x0253_0000
PROG10_MPSAR Reserved 0x4800_0000 N/A 0x0000_0000 N/A 0x0253_0C00
PROG11_MPSAR Reserved 0x5000_0000 N/A 0x0000_0000 N/A 0x0260_B000
PROG12_MPSAR Reserved 0x5800_0000 N/A 0x0000_0000 N/A 0x0262_0000
PROG13_MPSAR Reserved 0x6000_0000 N/A 0x0000_0000 N/A 0x0300_0000
PROG14_MPSAR Reserved 0x6800_0000 N/A 0x0000_0000 N/A 0x021E_0000
PROG15_MPSAR Reserved 0x7000_0000 N/A 0x0000_0000 N/A 0x0268_0000
Table 7-13. MPU12-MPU15 Programmable Range nStart Address Register (PROGn_MPSAR) Reset
Values
REGISTER MPU12 MPU13 MPU14 MPU15
PROG0_MPSAR 0x2100_0400 0x2100_0400 0x2100_0800 0x2400_0000
PROG1_MPSAR 0x0000_0000 0x0000_0000 0x0000_0000 0x2408_0000
PROG2_MPSAR N/A N/A N/A 0x2410_0000
PROG3_MPSAR N/A N/A N/A 0x2500_0000
PROG4_MPSAR N/A N/A N/A 0x0000_0000
PROG5_MPSAR N/A N/A N/A 0x0000_0000
PROG6_MPSAR N/A N/A N/A 0x0000_0000
PROG7_MPSAR N/A N/A N/A 0x0000_0000
78 Memory, Interrupts, and EDMA for 66AK2E0x Copyright © 2012–2015, Texas Instruments Incorporated
Submit Documentation Feedback
Product Folder Links: 66AK2E05 66AK2E02
l TEXAS
INSTRUMENTS
66AK2E05, 66AK2E02
www.ti.com
SPRS865D –NOVEMBER 2012–REVISED MARCH 2015
Table 7-13. MPU12-MPU15 Programmable Range nStart Address Register (PROGn_MPSAR) Reset
Values (continued)
REGISTER MPU12 MPU13 MPU14 MPU15
PROG8_MPSAR N/A N/A N/A N/A
PROG9_MPSAR N/A N/A N/A N/A
PROG10_MPSAR N/A N/A N/A N/A
PROG11_MPSAR N/A N/A N/A N/A
PROG12_MPSAR N/A N/A N/A N/A
PROG13_MPSAR N/A N/A N/A N/A
PROG14_MPSAR N/A N/A N/A N/A
PROG15_MPSAR N/A N/A N/A N/A
7.2.2.2 Programmable Range n- End Address Register (PROGn_MPEAR)
The programmable address end register holds the end address for the range. This register is writeable by
a supervisor entity only. If NS = 0 (non-secure mode) in the associated MPPAR register then the register
is also writeable only by a secure entity.
The end address must be aligned on a page boundary. The size of the page depends on the MPU
number. The page size for MPU1 is 1K byte and for MPU2 it is 64K bytes. The size of the page
determines the width of the address field in MPSAR and MPEAR.
Figure 7-2. Programmable Range nEnd Address Register (PROGn_MPEAR)
31 10 9 0
END_ADDR Reserved
R/W R
Legend: R = Read only; R/W = Read/Write
Table 7-14. Programmable Range nEnd Address Register Field Descriptions
Bit Field Description
31-10 END_ADDR End address for range n
9-0 Reserved Reserved. Always read as 3FFh.
Table 7-15. MPU0-MPU5 Programmable Range nEnd Address Register (PROGn_MPEAR) Reset Values
REGISTER MPU0 MPU1 MPU2 MPU3 MPU4 MPU5
PROG0_MPEAR 0x01DF_FFFF 0x23A0_1FFF 0x02A0_00FF Reserved Reserved 0x02A0_4FFF
PROG1_MPEAR 0x01F7_FFFF 0x23A0_5FFF 0x02A0_3FFF Reserved Reserved 0x02A0_5FFF
PROG2_MPEAR 0x02FF_FFFF 0x23A0_67FF 0x02A0_63FF Reserved Reserved 0x02A0_67FF
PROG3_MPEAR 0x020B_FFFF 0x23A0_6FFF 0x02A0_6FFF Reserved Reserved 0x02A0_7FFF
PROG4_MPEAR 0x020F_FFFF 0x23A0_7FFF 0x02A0_73FF Reserved Reserved 0x02A0_BFFF
PROG5_MPEAR 0x021C_83FF 0x23A0_BFFF 0x02A0_9FFF Reserved Reserved 0x02A0_DFFF
PROG6_MPEAR 0x021D_C0FF 0x23A0_DFFF 0x02A0_CFFF Reserved Reserved 0x02A0_E7FF
PROG7_MPEAR 0x021F_C7FF 0x23A0_EFFF 0x02A0_E7FF Reserved Reserved 0x02A0_F7FF
PROG8_MPEAR 0x0234_C0FF 0x23A0_F7FF 0x02A0_F7FF Reserved Reserved 0x02A0_FFFF
PROG9_MPEAR 0x0255_FFFF 0x23A0_FFFF 0x02A0_FFFF Reserved Reserved 0x02A1_7FFF
PROG10_MPEAR 0x025F_FFFF 0x23A1_BFFF 0x02A1_1FFF Reserved Reserved 0x02A1_FFFF
PROG11_MPEAR 0x0000_0000 0x23A3_FFFF 0x02A2_5FFF Reserved Reserved 0x02A3_FFFF
PROG12_MPEAR 0x029F_FFFF 0x23A7_FFFF 0x02A5_FFFF Reserved Reserved 0x02A7_FFFF
PROG13_MPEAR 0x01E8_07FF 0x23AF_FFFF 0x02A9_FFFF Reserved Reserved 0x02AB_FFFF
PROG14_MPEAR 0x01E8_43FF 0x23B7_FFFF 0x02AD_FFFF Reserved Reserved 0x02B7_FFFF
PROG15_MPEAR 0x01E7_FFFF 0x23BF_FFFF 0x02AF_FFFF Reserved Reserved 0x02BF_FFFF
Copyright © 2012–2015, Texas Instruments Incorporated Memory, Interrupts, and EDMA for 66AK2E0x 79
Submit Documentation Feedback
Product Folder Links: 66AK2E05 66AK2E02
l TEXAS
INSTRUMENTS
66AK2E05, 66AK2E02
SPRS865D –NOVEMBER 2012–REVISED MARCH 2015
www.ti.com
Table 7-16. MPU6-MPU11 Programmable Range nEnd Address Register (PROGn_MPEAR) Reset Values
REGISTER MPU6 MPU7 MPU8 MPU9 MPU10 MPU11
PROG0_MPEAR Reserved 0x2103_FFFF 0x31FF_FFFF 0x0260_1FFF 0x0264_07FF 0x022F_027F
PROG1_MPEAR Reserved 0x07FF_FFFF 0x33FF_FFFF 0x0260_5FFF 0x0000_0000 0x0231_01FF
PROG2_MPEAR Reserved 0x0FFF_FFFF 0x35FF_FFFF 0x0260_9FFF N/A 0x0232_FFFF
PROG3_MPEAR Reserved 0x17FF_FFFF 0x37FF_FFFF 0x0257_FFFF N/A 0x0233_07FF
PROG4_MPEAR Reserved 0x1FFF_FFFF 0x39FF_FFFF 0x0000_0000 N/A 0x0235_0FFF
PROG5_MPEAR Reserved 0x27FF_FFFF 0x3BFF_FFFF 0x0000_0000 N/A 0x0263_FFFF
PROG6_MPEAR Reserved 0x2FFF_FFFF 0x3FFF_FFFF 0x0000_0000 N/A 0x024B_3FFF
PROG7_MPEAR Reserved 0x37FF_FFFF 0x2100_0AFF 0x0000_0000 N/A 0x024C_0BFF
PROG8_MPEAR Reserved 0x3FFF_FFFF N/A 0x0000_0000 N/A 0x0250_7FFF
PROG9_MPEAR Reserved 0x47FF_FFFF N/A 0x0000_0000 N/A 0x0253_0BFF
PROG10_MPEAR Reserved 0x4FFF_FFFF N/A 0x0000_0000 N/A 0x0253_FFFF
PROG11_MPEAR Reserved 0x57FF_FFFF N/A 0x0000_0000 N/A 0x0260_BFFF
PROG12_MPEAR Reserved 0x5FFF_FFFF N/A 0x0000_0000 N/A 0x0262_0FFF
PROG13_MPEAR Reserved 0x67FF_FFFF N/A 0x0000_0000 N/A 0x03FF_FFFF
PROG14_MPEAR Reserved 0x6FFF_FFFF N/A 0x0000_0000 N/A 0x021E_1FFF
PROG15_MPEAR Reserved 0x7FFF_FFFF N/A 0x0000_0000 N/A 0x026F_FFFF
Table 7-17. MPU12-MPU15 Programmable Range nEnd Address Register (PROGn_MPEAR) Reset Values
REGISTER MPU12 MPU13 MPU14 MPU15
PROG0_MPEAR 0x2100_07FF 0x2100_07FF 0x2100_0AFF 0x2407_FFFF
PROG1_MPEAR 0x0000_0000 0x0000_0000 0x0000_0000 0x240F_FFFF
PROG2_MPEAR N/A N/A N/A 0x24FF_FFFF
PROG3_MPEAR N/A N/A N/A 0x2507_FFFF
PROG4_MPEAR N/A N/A N/A 0x2508FFFF
PROG5_MPEAR N/A N/A N/A 0x0000_0000
PROG6_MPEAR N/A N/A N/A 0x0000_0000
PROG7_MPEAR N/A N/A N/A 0x0000_0000
PROG8_MPEAR N/A N/A N/A N/A
PROG9_MPEAR N/A N/A N/A N/A
PROG10_MPEAR N/A N/A N/A N/A
PROG11_MPEAR N/A N/A N/A N/A
PROG12_MPEAR N/A N/A N/A N/A
PROG13_MPEAR N/A N/A N/A N/A
PROG14_MPEAR N/A N/A N/A N/A
PROG15_MPEAR N/A N/A N/A N/A
7.2.2.3 Programmable Range nMemory Protection Page Attribute Register (PROGn_MPPAR)
The programmable address memory protection page attribute register holds the permissions for the
region. This register is writeable only by a non-debug supervisor entity. If NS = 0 (secure mode) then the
register is also writeable only by a non-debug secure entity. The NS bit is writeable only by a non-debug
secure entity. For debug accesses, the register is writeable only when NS = 1 or EMU = 1.
80 Memory, Interrupts, and EDMA for 66AK2E0x Copyright © 2012–2015, Texas Instruments Incorporated
Submit Documentation Feedback
Product Folder Links: 66AK2E05 66AK2E02
l TEXAS
INSTRUMENTS
66AK2E05, 66AK2E02
www.ti.com
SPRS865D –NOVEMBER 2012–REVISED MARCH 2015
Figure 7-3. Programmable Range nMemory Protection Page Attribute Register (PROGn_MPPAR)
31 26 25 24 23 22 21 20 19 18 17 16 15
Reserved AID15 AID14 AID13 AID12 AID11 AID10 AID9 AID8 AID7 AID6 AID5
R R/W R/W R/W R/W R/W R/W R/W R/W R/W R/W R/W
14 13 12 11 10 9 8 7 6 5 4 3 2 1 0
AID4 AID3 AID2 AID1 AID0 AIDX Reserved NS EMU SR SW SX UR UW UX
R/W R/W R/W R/W R/W R/W R R/W R/W R/W R/W R/W R/W R/W R/W
Legend: R = Read only; R/W = Read/Write
Table 7-18. Programmable Range nMemory Protection Page Attribute Register Field Descriptions
Bits Name Description
31-26 Reserved Reserved. Always read as 0.
25 AID15 Controls access from ID = 15
• 0 = Access is not checked for permissions
• 1 = Access is checked for permissions
24 AID14 Controls access from ID = 14
• 0 = Access is not checked for permissions
• 1 = Access is checked for permissions
23 AID13 Controls access from ID = 13
• 0 = Access is not checked for permissions
• 1 = Access is checked for permissions
22 AID12 Controls access from ID = 12
• 0 = Access is not checked for permissions
• 1 = Access is checked for permissions
21 AID11 Controls access from ID = 11
• 0 = Access is not checked for permissions
• 1 = Access is checked for permissions
20 AID10 Controls access from ID = 10
• 0 = Access is not checked for permissions
• 1 = Access is checked for permissions
19 AID9 Controls access from ID = 9
• 0 = Access is not checked for permissions
• 1 = Access is checked for permissions
18 AID8 Controls access from ID = 8
• 0 = Access is not checked for permissions
• 1 = Access is checked for permissions
17 AID7 Controls access from ID = 7
• 0 = Access is not checked for permissions
• 1 = Access is checked for permissions
16 AID6 Controls access from ID = 6
• 0 = Access is not checked for permissions
• 1 = Access is checked for permissions
15 AID5 Controls access from ID = 5
• 0 = Access is not checked for permissions
• 1 = Access is checked for permissions
14 AID4 Controls access from ID = 4
• 0 = Access is not checked for permissions
• 1 = Access is checked for permissions
13 AID3 Controls access from ID = 3
• 0 = Access is not checked for permissions
• 1 = Access is checked for permissions
Copyright © 2012–2015, Texas Instruments Incorporated Memory, Interrupts, and EDMA for 66AK2E0x 81
Submit Documentation Feedback
Product Folder Links: 66AK2E05 66AK2E02
l TEXAS
INSTRUMENTS
66AK2E05, 66AK2E02
SPRS865D –NOVEMBER 2012–REVISED MARCH 2015
www.ti.com
Table 7-18. Programmable Range nMemory Protection Page Attribute Register Field Descriptions
(continued)
Bits Name Description
12 AID2 Controls access from ID = 2
• 0 = Access is not checked for permissions
• 1 = Access is checked for permissions
11 AID1 Controls access from ID = 1
• 0 = Access is not checked for permissions
• 1 = Access is checked for permissions
10 AID0 Controls access from ID = 0
• 0 = Access is not checked for permissions
• 1 = Access is checked for permissions
9 AIDX Controls access from ID > 15
• 0 = Access is not checked for permissions
• 1 = Access is checked for permissions
8 Reserved Reserved. Always reads as 0.
7 NS Non-secure access permission
• 0 = Only secure access allowed
• 1 = Non-secure access allowed
6 EMU Emulation (debug) access permission. This bit is ignored if NS = 1
• 0 = Debug access not allowed
• 1 = Debug access allowed
5 SR Supervisor Read permission
• 0 = Access not allowed
• 1 = Access allowed
4 SW Supervisor Write permission
• 0 = Access not allowed
• 1 = Access allowed
3 SX Supervisor Execute permission
• 0 = Access not allowed
• 1 = Access allowed
2 UR User Read permission
• 0 = Access not allowed
• 1 = Access allowed
1 UW User Write permission
• 0 = Access not allowed
• 1 = Access allowed
0 UX User Execute permission
• 0 = Access not allowed
• 1 = Access allowed
Table 7-19. MPU0-MPU5 Programmable Range nMemory Protection Page Attribute Register
(PROGn_MPPAR) Reset Values
REGISTER MPU0 MPU1 MPU2 MPU3 MPU4 MPU5
PROG0_MPPAR 0x03FF_FCB6 0x03FF_FCB6 0x03FF_FCB6 Reserved Reserved 0x03FF_FCB4
PROG1_MPPAR 0x03FF_FCB6 0x03FF_FCB4 0x03FF_FCB4 Reserved Reserved 0x03FF_FCB4
PROG2_MPPAR 0x03FF_FCB6 0x03FF_FCA4 0x03FF_FCA4 Reserved Reserved 0x03FF_FCA4
PROG3_MPPAR 0x03FF_FCB6 0x03FF_FCB4 0x03FF_FCB4 Reserved Reserved 0x03FF_FCF4
PROG4_MPPAR 0x03FF_FCB6 0x03FF_FCF4 0x03FF_FCF4 Reserved Reserved 0x03FF_FCB4
PROG5_MPPAR 0x03FF_FCB6 0x03FF_FCB4 0x03FF_FCB4 Reserved Reserved 0x03FF_FCB4
PROG6_MPPAR 0x03FF_FCB6 0x03FF_FCB4 0x03FF_FCB4 Reserved Reserved 0x03FF_FCB4
PROG7_MPPAR 0x03FF_FCB6 0x03FF_FCB4 0x03FF_FCB4 Reserved Reserved 0x03FF_FCB4
PROG8_MPPAR 0x03FF_FCB6 0x03FF_FCB4 0x03FF_FCB4 Reserved Reserved 0x03FF_FCF4
82 Memory, Interrupts, and EDMA for 66AK2E0x Copyright © 2012–2015, Texas Instruments Incorporated
Submit Documentation Feedback
Product Folder Links: 66AK2E05 66AK2E02
l TEXAS
INSTRUMENTS
66AK2E05, 66AK2E02
www.ti.com
SPRS865D –NOVEMBER 2012–REVISED MARCH 2015
Table 7-19. MPU0-MPU5 Programmable Range nMemory Protection Page Attribute Register
(PROGn_MPPAR) Reset Values (continued)
REGISTER MPU0 MPU1 MPU2 MPU3 MPU4 MPU5
PROG9_MPPAR 0x03FF_FCB6 0x03FF_FCF4 0x03FF_FCF4 Reserved Reserved 0x03FF_FCB4
PROG10_MPPAR 0x03FF_FCB6 0x03FF_FCB4 0x03FF_FCB4 Reserved Reserved 0x03FF_FCF4
PROG11_MPPAR 0x03FF_FCB6 0x03FF_FCF4 0x03FF_FCF4 Reserved Reserved 0x03FF_FCF4
PROG12_MPPAR 0x03FF_FCB4 0x03FF_FCA4 0x03FF_FCA4 Reserved Reserved 0x03FF_FCA4
PROG13_MPPAR 0x03FF_FCB6 0x03FF_FCB6 0x03FF_FCB6 Reserved Reserved 0x03FF_FCB6
PROG14_MPPAR 0x03FF_FCB0 0x03FF_FCA4 0x03FF_FCB6 Reserved Reserved 0x03FF_FCA4
PROG15_MPPAR 0x03FF_FCB6 0x03FF_FCA4 0x03FF_FCB6 Reserved Reserved 0x03FF_FCA4
Table 7-20. MPU6-MPU11 Programmable Range nMemory Protection Page Attribute Register
(PROGn_MPPAR) Reset Values
REGISTER MPU6 MPU7 MPU8 MPU9 MPU10 MPU11
PROG0_MPPAR Reserved 0x03FF_FCB6 0x03FF_FCBF 0x03FF_FCB6 0x03FF_FCB6 0x03FF_FCB6
PROG1_MPPAR Reserved 0x03FF_FCBF 0x03FF_FCBF 0x03FF_FCB6 0x03FF_FCB6 0x03FF_FCB0
PROG2_MPPAR Reserved 0x03FF_FCBF 0x03FF_FCBF 0x03FF_FCB6 N/A 0x03FF_FCB6
PROG3_MPPAR Reserved 0x03FF_FCBF 0x03FF_FCBF 0x03FF_FCB6 N/A 0x03FF_FCB0
PROG4_MPPAR Reserved 0x03FF_FCBF 0x03FF_FCBF 0x03FF_FCB6 N/A 0x03FF_FCB0
PROG5_MPPAR Reserved 0x03FF_FCBF 0x03FF_FCBF 0x03FF_FCB6 N/A 0x03FF_FCB6
PROG6_MPPAR Reserved 0x03FF_FCBF 0x03FF_FCBF 0x03FF_FCB6 N/A 0x03FF_FCB6
PROG7_MPPAR Reserved 0x03FF_FCBF 0x03FF_FCB6 0x03FF_FCB6 N/A 0x03FF_FCB0
PROG8_MPPAR Reserved 0x03FF_FCBF N/A 0x03FF_FCB6 N/A 0x03FF_FCB0
PROG9_MPPAR Reserved 0x03FF_FCBF N/A 0x03FF_FCB6 N/A 0x03FF_FCB6
PROG10_MPPAR Reserved 0x03FF_FCBF N/A 0x03FF_FCB6 N/A 0x03FF_FCB6
PROG11_MPPAR Reserved 0x03FF_FCBF N/A 0x03FF_FCB6 N/A 0x03FF_FCB6
PROG12_MPPAR Reserved 0x03FF_FCBF N/A 0x03FF_FCB6 N/A 0x03FF_FCB0
PROG13_MPPAR Reserved 0x03FF_FCBF N/A 0x03FF_FCB6 N/A 0x03FF_FCB6
PROG14_MPPAR Reserved 0x03FF_FCBF N/A 0x03FF_FCB6 N/A 0x03FF_FCB0
PROG15_MPPAR Reserved 0x03FF_FCBF N/A 0x03FF_FCB6 N/A 0x03FF_FCB6
Table 7-21. MPU12-MPU15 Programmable Range nMemory Protection Page Attribute Register
(PROGn_MPPAR) Reset Values
REGISTER MPU12 MPU13 MPU14 MPU15
PROG0_MPPAR 0x03FF_FCB6 0x03FF_FCB6 0x03FF_FCB6 0x03FF_FCB6
PROG1_MPPAR 0x03FF_FCBF 0x03FF_FCBF 0x03FF_FCBF 0x03FF_FCB6
PROG2_MPPAR N/A N/A N/A 0x03FF_FCB6
PROG3_MPPAR N/A N/A N/A 0x03FF_FCB6
PROG4_MPPAR N/A N/A N/A 0x03FF_FCB6
PROG5_MPPAR N/A N/A N/A 0x03FF_FCB6
PROG6_MPPAR N/A N/A N/A 0x03FF_FCB6
PROG7_MPPAR N/A N/A N/A 0x03FF_FCB6
PROG8_MPPAR N/A N/A N/A N/A
PROG9_MPPAR N/A N/A N/A N/A
PROG10_MPPAR N/A N/A N/A N/A
PROG11_MPPAR N/A N/A N/A N/A
PROG12_MPPAR N/A N/A N/A N/A
PROG13_MPPAR N/A N/A N/A N/A
PROG14_MPPAR N/A N/A N/A N/A
Copyright © 2012–2015, Texas Instruments Incorporated Memory, Interrupts, and EDMA for 66AK2E0x 83
Submit Documentation Feedback
Product Folder Links: 66AK2E05 66AK2E02
l TEXAS
INSTRUMENTS
66AK2E05, 66AK2E02
SPRS865D –NOVEMBER 2012–REVISED MARCH 2015
www.ti.com
Table 7-21. MPU12-MPU15 Programmable Range nMemory Protection Page Attribute Register
(PROGn_MPPAR) Reset Values (continued)
REGISTER MPU12 MPU13 MPU14 MPU15
PROG15_MPPAR N/A N/A N/A N/A
7.3 Interrupts for 66AK2E0x
This section discusses the interrupt sources, controller, and topology. Also provided are tables describing
the interrupt events.
7.3.1 Interrupt Sources and Interrupt Controller
The ARM CorePac interrupts on the 66AK2E0x device are configured through the ARM CorePac Interrupt
Controller. It allows for up to 480 system events to be programmed to any of the ARM core’s IRQ/FIQ
interrupts. In addition error-class events or infrequently used events are also routed through the system
event router to offload the ARM CorePac interrupt controller. This is accomplished through the CorePac
Interrupt Controller block CIC2. Further, CIC2 provides 8 events each to EDMA3CC0, EDMA3CC1,
EDMA3C2, EDMA3CC3, EDMA3CC4, and Hyperlink.
The DSP CorePac interrupts on the 66AK2E0x device are configured through the C66x CorePac Interrupt
Controller. The Interrupt Controller allows for up to 128 system events to be programmed to any of the 12
CPU interrupt inputs (CPUINT4 - CPUINT15), the CPU exception input (EXCEP), or the advanced
emulation logic. The 128 system events consist of both internally-generated events (within the CorePac)
and chip-level events. In addition, error-class events or infrequently used events are also routed through
the system event router to offload the C66x CorePac interrupt selector. This is accomplished through the
CorePac Interuupt Controller blocks, CIC2 and CIC0. This is clocked using CPU/6.
Modules such as CP_MPU, BOOT_CFG, and CP_Tracer have level interrupts and EOI handshaking
interface. The EOI value is 0 for CP_MPU, BOOT_CFG, and CP_Tracer.
Figure 7-4 shows the 66AK2E0x interrupt topology.
84 Memory, Interrupts, and EDMA for 66AK2E0x Copyright © 2012–2015, Texas Instruments Incorporated
Submit Documentation Feedback
Product Folder Links: 66AK2E05 66AK2E02
l TEXAS
INSTRUMENTS
'1'1'1'1'1'1'1"1
11111111111111 111
56 Primary Events
8 Secondary Events †
EDMA3
CC0
CIC0
ARM
INTC
56 Primary Events
8 Secondary Events HyperLink
56 Primary Events EDMA3
CC1
56 Primary Events EDMA3
CC2
56 Primary Events EDMA3
CC3
C66x
CorePac
38 Secondary Events
57 Primary Events
448 Primary Events
56 Primary Events EDMA3
CC4
474 Events
8 Secondary Events †
8 Secondary Events †
8 Secondary Events †
8 Secondary Events †
† ARM shares two secondary events with every instance of EDMA.
4 Secondary Events
479 Events
32 Secondary Events †
CIC2
66AK2E
66AK2E05, 66AK2E02
www.ti.com
SPRS865D –NOVEMBER 2012–REVISED MARCH 2015
Figure 7-4. Interrupt Topology
Table 7-22 shows the mapping of primary events to C66x Corepac
Table 7-22. System Event Mapping — C66x CorePac Primary Interrupts
EVENT NO. EVENT NAME DESCRIPTION
0 EVT0 Event combiner 0 output
1 EVT1 Event combiner 1 output
2 EVT2 Event combiner 2 output
3 EVT3 Event combiner 3 output
4 TETB_HFULLINT0 TETB is half full
5 TETB_FULLINT0 TETB is full
6 TETB_ACQINT0 TETB acquisition complete interrupt
7 TETB_OVFLINT0 TETB overflow condition interrupt
8 TETB_UNFLINT0 TETB underflow condition interrupt
9 EMU_DTDMA Emulation interrupt for host scan, DTDMA transfer complete and AET
10 MSMC_MPF_ERROR0 Memory protection fault indicators for system master PrivID = 0 (C66x
CorePac)
11 Reserved Reserved
12 Reserved Reserved
13 IDMA0 IDMA channel 0 interrupt
14 IDMA1 IDMA channel 1 interrupt
15 SEM_ERR0 Semaphore error interrupt
16 SEM_INT0 Semaphore interrupt
17 PCIe_0_INT4 PCIe0 MSI interrupt
18 TSIP_RCV_FINT0 TSIP receive frame interrupt for channel 0
19 TSIP_XMT_FINT0 TSIP transmit frame interrupt for channel 0
20 TSIP_RCV_SFINT0 TSIP receive super frame interrupt for channel 0
Copyright © 2012–2015, Texas Instruments Incorporated Memory, Interrupts, and EDMA for 66AK2E0x 85
Submit Documentation Feedback
Product Folder Links: 66AK2E05 66AK2E02
l TEXAS
INSTRUMENTS
66AK2E05, 66AK2E02
SPRS865D –NOVEMBER 2012–REVISED MARCH 2015
www.ti.com
Table 7-22. System Event Mapping — C66x CorePac Primary Interrupts (continued)
EVENT NO. EVENT NAME DESCRIPTION
21 TSIP_XMT_SFINT0 TSIP transmit super frame interrupt for channel 0
22 TSIP_EINT0 TSIP error interrupt for channel 0
23 CIC_0_OUT35 C66x CorePac Interrupt Controller output
24 CIC_2_OUT102 C66x CorePac Interrupt Controller output
25 CIC_2_OUT94 C66x CorePac Interrupt Controller output
26 CIC_0_OUT68 C66x CorePac Interrupt Controller output
27 CIC_0_OUT69 C66x CorePac Interrupt Controller output
28 CIC_0_OUT70 C66x CorePac Interrupt Controller output
29 CIC_0_OUT71 C66x CorePac Interrupt Controller output
30 CIC_0_OUT72 C66x CorePac Interrupt Controller output
31 CIC_0_OUT73 C66x CorePac Interrupt Controller output
32 CIC_0_OUT16 C66x CorePac Interrupt Controller output
33 CIC_0_OUT17 C66x CorePac Interrupt Controller output
34 CIC_0_OUT18 C66x CorePac Interrupt Controller output
35 CIC_0_OUT19 C66x CorePac Interrupt Controller output
36 CIC_0_OUT20 C66x CorePac Interrupt Controller output
37 CIC_0_OUT21 C66x CorePac Interrupt Controller output
38 CIC_0_OUT22 C66x CorePac Interrupt Controller output
39 CIC_0_OUT23 C66x CorePac Interrupt Controller output
40 CIC_0_OUT32 C66x CorePac Interrupt Controller output
41 CIC_0_OUT33 C66x CorePac Interrupt Controller output
42 CIC_0_OUT13 C66x CorePac Interrupt Controller output
43 CIC_0_OUT14 C66x CorePac Interrupt Controller output
44 CIC_0_OUT15 C66x CorePac Interrupt Controller output
45 CIC_0_OUT64 C66x CorePac Interrupt Controller output
46 CIC_0_OUT65 C66x CorePac Interrupt Controller output
47 CIC_0_OUT66 C66x CorePac Interrupt Controller output
48 QMSS_INTD_1_HIGH_0 Navigator INTD1 accumulated hi-priority interrupt 0
49 QMSS_INTD_1_HIGH_8 Navigator INTD1 accumulated hi-priority interrupt 8
50 QMSS_INTD_1_HIGH_16 Navigator INTD1 accumulated hi-priority interrupt 16
51 QMSS_INTD_1_HIGH_24 Navigator INTD1 accumulated hi-priority interrupt 32
52 QMSS_INTD_2_HIGH_0 Navigator INTD2 accumulated hi-priority interrupt 0
53 QMSS_INTD_2_HIGH_8 Navigator INTD2 accumulated hi-priority interrupt 8
54 QMSS_INTD_2_HIGH_16 Navigator INTD2 accumulated hi-priority interrupt 16
55 QMSS_INTD_2_HIGH_24 Navigator INTD2 accumulated hi-priority interrupt 32
56 CIC_0_OUT0 C66x CorePac Interrupt Controller output
57 CIC_0_OUT1 C66x CorePac Interrupt Controller output
58 CIC_0_OUT2 C66x CorePac Interrupt Controller output
59 CIC_0_OUT3 C66x CorePac Interrupt Controller output
60 CIC_0_OUT4 C66x CorePac Interrupt Controller output
61 CIC_0_OUT5 C66x CorePac Interrupt Controller output
62 CIC_0_OUT6 C66x CorePac Interrupt Controller output
63 CIC_0_OUT7 C66x CorePac Interrupt Controller output
64 TIMER_0_INTL Local timer interrupt low
65 TIMER_0_INTH Local timer interrupt high
66 TIMER_8_INTL Timer interrupt low
67 TIMER_8_INTH Timer interrupt high
86 Memory, Interrupts, and EDMA for 66AK2E0x Copyright © 2012–2015, Texas Instruments Incorporated
Submit Documentation Feedback
Product Folder Links: 66AK2E05 66AK2E02
l TEXAS
INSTRUMENTS
66AK2E05, 66AK2E02
www.ti.com
SPRS865D –NOVEMBER 2012–REVISED MARCH 2015
Table 7-22. System Event Mapping — C66x CorePac Primary Interrupts (continued)
EVENT NO. EVENT NAME DESCRIPTION
68 TIMER_9_INTL Timer interrupt low
69 TIMER_9_INTH Timer interrupt high
70 TIMER_10_INTL Timer interrupt low
71 TIMER_10_INTH Timer interrupt high
72 TIMER_11_INTL Timer interrupt low
73 TIMER_11_INTH Timer interrupt high
74 CIC_0_OUT8 C66x CorePac Interrupt Controller output
75 CIC_0_OUT9 C66x CorePac Interrupt Controller output
76 CIC_0_OUT10 C66x CorePac Interrupt Controller output
77 CIC_0_OUT11 C66x CorePac Interrupt Controller output
78 TIMER_14_INTL Timer interrupt low
79 TIMER_14_INTH Timer interrupt high
80 TIMER_15_INTL Timer interrupt low
81 TIMER_15_INTH Timer interrupt high
82 GPIO_INT8 Local GPIO interrupt
83 GPIO_INT9 Local GPIO interrupt
84 GPIO_INT10 Local GPIO interrupt
85 GPIO_INT11 Local GPIO interrupt
86 GPIO_INT12 Local GPIO interrupt
87 TSIP_RCV_FINT1 TSIP receive frame interrupt for channel 1
88 TSIP_XMT_FINT1 TSIP transmit frame interrupt for channel 1
89 TSIP_RCV_SFINT1 TSIP receive super frame interrupt for channel 1
90 TSIP_XMT_SFINT1 TSIP transmit super frame interrupt for channel 1
91 TSIP_EINT1 TSIP error interrupt for channel 1
92 PCIe_1_INT4 PCIe1 MSI interrupt
93 TIMER_12_INTL Timer interrupt low
94 TIMER_12_INTH Timer interrupt high
95 CIC_0_OUT67 C66x CorePac Interrupt Controller output
96 INTERR Dropped C66x CorePac interrupt event
97 EMC_IDMAERR Invalid IDMA parameters
98 Reserved Reserved
99 CIC_2_OUT68 C66x CorePac Interrupt Controller output
100 EFIINT0 EFI interrupt from side A
101 EFIINT1 EFI interrupt from side B
102 GPIO_INT13 Local GPIO interrupt
103 GPIO_INT14 Local GPIO interrupt
104 GPIO_INT15 Local GPIO interrupt
105 IPC_GR0 Boot CFG
106 GPIO_INT0 GPIO interrupt
107 CIC_0_OUT12 C66x CorePac Interrupt Controller output
108 CIC_0_OUT34 C66x CorePac Interrupt Controller output
109 CIC_2_OUT13 C66x CorePac Interrupt Controller output
110 MDMAERREVT VbusM error event
111 Reserved Reserved
112 EDMACC_0_4_TC_AET_INT EDMA3CC0 AET event
113 PMC_ED Single bit error detected during DMA read
114 EDMACC_1_TC_AET_INT EDMA3CC1_2 AET event
Copyright © 2012–2015, Texas Instruments Incorporated Memory, Interrupts, and EDMA for 66AK2E0x 87
Submit Documentation Feedback
Product Folder Links: 66AK2E05 66AK2E02
l TEXAS
INSTRUMENTS
66AK2E05, 66AK2E02
SPRS865D –NOVEMBER 2012–REVISED MARCH 2015
www.ti.com
Table 7-22. System Event Mapping — C66x CorePac Primary Interrupts (continued)
EVENT NO. EVENT NAME DESCRIPTION
115 EDMACC_1_3_TC_AET_INT EDMA3CC3_4 AET event
116 UMC_ED1 Corrected bit error detected
117 UMC_ED2 Uncorrected bit error detected
118 PDC_INT Power down sleep interrupt
119 SYS_CMPA SYS CPU MP fault event
120 PMC_CMPA CPU memory protection fault
121 PMC_DMPA DMA memory protection fault
122 DMC_CMPA CPU memory protection fault
123 DMC_DMPA DMA memory protection fault
124 UMC_CMPA CPU memory protection fault
125 UMC_DMPA DMA memory protection fault
126 EMC_CMPA CPU memory protection fault
127 EMC_BUSERR Bus error interrupt
Table 7-23 lists the ARM CorePac event inputs
Table 7-23. System Event Mapping — ARM CorePac Interrupts
EVENT NO. EVENT NAME DESCRIPTION
0 RSTMUX_INT8 Boot config watchdog timer expiration (timer 16) event for ARM core 0
1 RSTMUX_INT9 Boot config watchdog timer expiration (timer 17) event for ARM core 1
2 RSTMUX_INT10 Boot config watchdog timer expiration (timer 18) event for ARM core 2
3 RSTMUX_INT11 Boot config watchdog timer expiration (timer 19) event for ARM core 3
4 IPC_GR8 Boot config IPCG
5 IPC_GR9 Boot config IPCG
6 IPC_GR10 Boot config IPCG
7 IPC_GR11 Boot config IPCG
8 SEM_INT8 Semaphore interrupt
9 SEM_INT9 Semaphore interrupt
10 SEM_INT10 Semaphore interrupt
11 SEM_INT11 Semaphore interrupt
12 SEM_ERR8 Semaphore error interrupt
13 SEM_ERR9 Semaphore error interrupt
14 SEM_ERR10 Semaphore error interrupt
15 SEM_ERR11 Semaphore error interrupt
16 MSMC_MPF_ERROR8 Memory protection fault indicators for system master PrivID = 8
17 MSMC_MPF_ERROR9 Memory protection fault indicators for system master PrivID = 9
18 MSMC_MPF_ERROR10 Memory protection fault indicators for system master PrivID = 10
19 MSMC_MPF_ERROR11 Memory protection fault indicators for system master PrivID = 11
20 ARM_NPMUIRQ0 ARM performance monitoring unit interrupt request
21 ARM_NPMUIRQ1 ARM performance monitoring unit interrupt request
22 ARM_NPMUIRQ2 ARM performance monitoring unit interrupt request
23 ARM_NPMUIRQ3 ARM performance monitoring unit interrupt request
24 ARM_NINTERRIRQ ARM internal memory ECC error interrupt request
25 ARM_NAXIERRIRQ ARM bus error interrupt request
26 PCIE_0_INT0 PCIE0 legacy INTA interrupt
27 PCIE_0_INT1 PCIE0 legacy INTB interrupt
28 PCIE_0_INT2 PCIE0 legacy INTC interrupt
29 PCIE_0_INT3 PCIE0 legacy INTD interrupt
88 Memory, Interrupts, and EDMA for 66AK2E0x Copyright © 2012–2015, Texas Instruments Incorporated
Submit Documentation Feedback
Product Folder Links: 66AK2E05 66AK2E02
l TEXAS
INSTRUMENTS
66AK2E05, 66AK2E02
www.ti.com
SPRS865D –NOVEMBER 2012–REVISED MARCH 2015
Table 7-23. System Event Mapping — ARM CorePac Interrupts (continued)
EVENT NO. EVENT NAME DESCRIPTION
30 PCIE_0_INT4 PCIE0 MSI interrupt
31 PCIE_0_INT5 PCIE0 MSI interrupt
32 PCIE_0_INT6 PCIE0 MSI interrupt
33 PCIE_0_INT7 PCIE0 MSI interrupt
34 PCIE_0_INT8 PCIE0 MSI interrupt
35 PCIE_0_INT9 PCIE0 MSI interrupt
36 PCIE_0_INT10 PCIE0 MSI interrupt
37 PCIE_0_INT11 PCIE0 MSI interrupt
38 PCIE_0_INT12 PCIE0 error interrupt
39 PCIE_0_INT13 PCIE0 power management interrupt
40 QMSS_QUE_PEND_658 Navigator transmit queue pending event for indicated queue
41 QMSS_QUE_PEND_659 Navigator transmit queue pending event for indicated queue
42 QMSS_QUE_PEND_660 Navigator transmit queue pending event for indicated queue
43 QMSS_QUE_PEND_661 Navigator transmit queue pending event for indicated queue
44 QMSS_QUE_PEND_662 Navigator transmit queue pending event for indicated queue
45 QMSS_QUE_PEND_663 Navigator transmit queue pending event for indicated queue
46 QMSS_QUE_PEND_664 Navigator transmit queue pending event for indicated queue
47 QMSS_QUE_PEND_665 Navigator transmit queue pending event for indicated queue
48 QMSS_QUE_PEND_528 Navigator transmit queue pending event for indicated queue
49 QMSS_QUE_PEND_529 Navigator transmit queue pending event for indicated queue
50 QMSS_QUE_PEND_530 Navigator transmit queue pending event for indicated queue
51 QMSS_QUE_PEND_531 Navigator transmit queue pending event for indicated queue
52 QMSS_QUE_PEND_532 Navigator transmit queue pending event for indicated queue
53 QMSS_QUE_PEND_533 Navigator transmit queue pending event for indicated queue
54 QMSS_QUE_PEND_534 Navigator transmit queue pending event for indicated queue
55 QMSS_QUE_PEND_535 Navigator transmit queue pending event for indicated queue
56 QMSS_QUE_PEND_536 Navigator transmit queue pending event for indicated queue
57 QMSS_QUE_PEND_537 Navigator transmit queue pending event for indicated queue
58 QMSS_QUE_PEND_538 Navigator transmit queue pending event for indicated queue
59 QMSS_QUE_PEND_539 Navigator transmit queue pending event for indicated queue
60 QMSS_QUE_PEND_540 Navigator transmit queue pending event for indicated queue
61 QMSS_QUE_PEND_541 Navigator transmit queue pending event for indicated queue
62 QMSS_QUE_PEND_542 Navigator transmit queue pending event for indicated queue
63 QMSS_QUE_PEND_543 Navigator transmit queue pending event for indicated queue
64 QMSS_QUE_PEND_544 Navigator transmit queue pending event for indicated queue
65 QMSS_QUE_PEND_545 Navigator transmit queue pending event for indicated queue
66 QMSS_QUE_PEND_546 Navigator transmit queue pending event for indicated queue
67 QMSS_QUE_PEND_547 Navigator transmit queue pending event for indicated queue
68 QMSS_QUE_PEND_548 Navigator transmit queue pending event for indicated queue
69 QMSS_QUE_PEND_549 Navigator transmit queue pending event for indicated queue
70 QMSS_QUE_PEND_550 Navigator transmit queue pending event for indicated queue
71 QMSS_QUE_PEND_551 Navigator transmit queue pending event for indicated queue
72 QMSS_QUE_PEND_552 Navigator transmit queue pending event for indicated queue
73 QMSS_QUE_PEND_553 Navigator transmit queue pending event for indicated queue
74 QMSS_QUE_PEND_554 Navigator transmit queue pending event for indicated queue
75 QMSS_QUE_PEND_555 Navigator transmit queue pending event for indicated queue
76 QMSS_QUE_PEND_556 Navigator transmit queue pending event for indicated queue
Copyright © 2012–2015, Texas Instruments Incorporated Memory, Interrupts, and EDMA for 66AK2E0x 89
Submit Documentation Feedback
Product Folder Links: 66AK2E05 66AK2E02
l TEXAS
INSTRUMENTS
66AK2E05, 66AK2E02
SPRS865D –NOVEMBER 2012–REVISED MARCH 2015
www.ti.com
Table 7-23. System Event Mapping — ARM CorePac Interrupts (continued)
EVENT NO. EVENT NAME DESCRIPTION
77 QMSS_QUE_PEND_557 Navigator transmit queue pending event for indicated queue
78 QMSS_QUE_PEND_558 Navigator transmit queue pending event for indicated queue
79 QMSS_QUE_PEND_559 Navigator transmit queue pending event for indicated queue
80 TIMER_0_INTL Timer interrupt low
81 TIMER_0_INTH Timer interrupt high
82 USIM_PONIRQ USIM interrupt
83 USIM_RREQ USIM read DMA event
84 USIM_WREQ USIM write DMA event
85 TSIP_RCV_FINT0 TSIP receive frame interrupt for channel 0
86 TSIP_XMT_FINT0 TSIP transmit frame interrupt for channel 0
87 TSIP_RCV_SFINT0 TSIP receive super frame interrupt for channel 0
88 TSIP_XMT_SFINT0 TSIP transmit super frame interrupt for channel 0
89 TSIP_EINT0 TSIP error interrupt for channel 0
90 TSIP_RCV_FINT1 TSIP receive frame interrupt for channel 1
91 TSIP_XMT_FINT1 TSIP transmit frame interrupt for channel 1
92 TSIP_RCV_SFINT1 TSIP receive super frame interrupt for channel 1
93 TSIP_XMT_SFINT1 TSIP transmit super frame interrupt for channel 1
94 TSIP_EINT1 TSIP error interrupt for channel 1
95 Reserved Reserved
96 TIMER_8_INTL Timer interrupt low
97 TIMER_8_INTH Timer interrupt high
98 TIMER_9_INTL Timer interrupt low
99 TIMER_9_INTH Timer interrupt high
100 TIMER_10_INTL Timer interrupt low
101 TIMER_10_INTH Timer interrupt high
102 TIMER_11_INTL Timer interrupt low
103 TIMER_11_INTH Timer interrupt high
104 TIMER_12_INTL Timer interrupt low
105 TIMER_12_INTH Timer interrupt high
106 TIMER_13_INTL Timer interrupt low
107 TIMER_13_INTH Timer interrupt high
108 TIMER_14_INTL Timer interrupt low
109 TIMER_14_INTH Timer interrupt high
110 TIMER_15_INTL Timer interrupt low
111 TIMER_15_INTH Timer interrupt high
112 TIMER_16_INTL Timer interrupt low
113 TIMER_16_INTH Timer interrupt high
114 TIMER_17_INTL Timer interrupt low
115 TIMER_17_INTH Timer interrupt high
116 TIMER_18_INTL Timer interrupt low
117 TIMER_18_INTH Timer interrupt high
118 TIMER_19_INTL Timer interrupt low
119 TIMER_19_INTH Timer interrupt high
120 GPIO_INT0 GPIO interrupt
121 GPIO_INT1 GPIO interrupt
122 GPIO_INT2 GPIO interrupt
123 GPIO_INT3 GPIO interrupt
90 Memory, Interrupts, and EDMA for 66AK2E0x Copyright © 2012–2015, Texas Instruments Incorporated
Submit Documentation Feedback
Product Folder Links: 66AK2E05 66AK2E02
l TEXAS
INSTRUMENTS
66AK2E05, 66AK2E02
www.ti.com
SPRS865D –NOVEMBER 2012–REVISED MARCH 2015
Table 7-23. System Event Mapping — ARM CorePac Interrupts (continued)
EVENT NO. EVENT NAME DESCRIPTION
124 GPIO_INT4 GPIO interrupt
125 GPIO_INT5 GPIO interrupt
126 GPIO_INT6 GPIO interrupt
127 GPIO_INT7 GPIO interrupt
128 GPIO_INT8 GPIO interrupt
129 GPIO_INT9 GPIO interrupt
130 GPIO_INT10 GPIO interrupt
131 GPIO_INT11 GPIO interrupt
132 GPIO_INT12 GPIO interrupt
133 GPIO_INT13 GPIO interrupt
134 GPIO_INT14 GPIO interrupt
135 GPIO_INT15 GPIO interrupt
136 GPIO_INT16 GPIO interrupt
137 GPIO_INT17 GPIO interrupt
138 GPIO_INT18 GPIO interrupt
139 GPIO_INT19 GPIO interrupt
140 GPIO_INT20 GPIO interrupt
141 GPIO_INT21 GPIO interrupt
142 GPIO_INT22 GPIO interrupt
143 GPIO_INT23 GPIO interrupt
144 GPIO_INT24 GPIO interrupt
145 GPIO_INT25 GPIO interrupt
146 GPIO_INT26 GPIO interrupt
147 GPIO_INT27 GPIO interrupt
148 GPIO_INT28 GPIO interrupt
149 GPIO_INT29 GPIO interrupt
150 GPIO_INT30 GPIO interrupt
151 GPIO_INT31 GPIO interrupt
152 USB_0_INT00 USB 0 event ring 0 interrupt
153 USB_0_INT01 USB 0 event ring 1 interrupt
154 USB_0_INT02 USB 0 event ring 2 interrupt
155 USB_0_INT03 USB 0 event ring 3 interrupt
156 USB_0_INT04 USB 0 event ring 4 interrupt
157 USB_0_INT05 USB 0 event ring 5 interrupt
158 USB_0_INT06 USB 0 event ring 6 interrupt
159 USB_0_INT07 USB 0 event ring 7 interrupt
160 USB_0_INT08 USB 0 event ring 8 interrupt
161 USB_0_INT09 USB 0 event ring 9 interrupt
162 USB_0_INT10 USB 0 event ring 10 interrupt
163 USB_0_INT11 USB 0 event ring 11 interrupt
164 USB_0_INT12 USB 0 event ring 12 interrupt
165 USB_0_INT13 USB 0 event ring 13 interrupt
166 USB_0_INT14 USB 0 event ring 14 interrupt
167 USB_0_INT15 USB 0 event ring 15 interrupt
168 USB_0_OABSINT USB 0 OABS interrupt
169 USB_0_MISCINT USB0_misc_int
170 MSMC_DEDC_CERROR MSMC interrupt
Copyright © 2012–2015, Texas Instruments Incorporated Memory, Interrupts, and EDMA for 66AK2E0x 91
Submit Documentation Feedback
Product Folder Links: 66AK2E05 66AK2E02
l TEXAS
INSTRUMENTS
66AK2E05, 66AK2E02
SPRS865D –NOVEMBER 2012–REVISED MARCH 2015
www.ti.com
Table 7-23. System Event Mapping — ARM CorePac Interrupts (continued)
EVENT NO. EVENT NAME DESCRIPTION
171 MSMC_DEDC_NC_ERROR MSMC interrupt
172 MSMC_DEDC_SCRUB_CERROR MSMC interrupt
173 MSMC_DEDC_SCRUB_NC_ERROR MSMC interrupt
174 Reserved Reserved
175 Reserved Reserved
176 QMSS1_ECC_INTR Navigator ECC error interrupt
177 QMSS_INTD_1_PKTDMA_0 Navigator interrupt for Packet DMA starvation
178 QMSS_INTD_1_PKTDMA_1 Navigator interrupt for Packet DMA starvation
179 QMSS_INTD_1_HIGH_0 Navigator hi interrupt
180 QMSS_INTD_1_HIGH_1 Navigator hi interrupt
181 QMSS_INTD_1_HIGH_2 Navigator hi interrupt
182 QMSS_INTD_1_HIGH_3 Navigator hi interrupt
183 QMSS_INTD_1_HIGH_4 Navigator hi interrupt
184 QMSS_INTD_1_HIGH_5 Navigator hi interrupt
185 QMSS_INTD_1_HIGH_6 Navigator hi interrupt
186 QMSS_INTD_1_HIGH_7 Navigator hi interrupt
187 QMSS_INTD_1_HIGH_8 Navigator hi interrupt
188 QMSS_INTD_1_HIGH_9 Navigator hi interrupt
189 QMSS_INTD_1_HIGH_10 Navigator hi interrupt
190 QMSS_INTD_1_HIGH_11 Navigator hi interrupt
191 QMSS_INTD_1_HIGH_12 Navigator hi interrupt
192 QMSS_INTD_1_HIGH_13 Navigator hi interrupt
193 QMSS_INTD_1_HIGH_14 Navigator hi interrupt
194 QMSS_INTD_1_HIGH_15 Navigator hi interrupt
195 QMSS_INTD_1_HIGH_16 Navigator hi interrupt
196 QMSS_INTD_1_HIGH_17 Navigator hi interrupt
197 QMSS_INTD_1_HIGH_18 Navigator hi interrupt
198 QMSS_INTD_1_HIGH_19 Navigator hi interrupt
199 QMSS_INTD_1_HIGH_20 Navigator hi interrupt
200 QMSS_INTD_1_HIGH_21 Navigator hi interrupt
201 QMSS_INTD_1_HIGH_22 Navigator hi interrupt
202 QMSS_INTD_1_HIGH_23 Navigator hi interrupt
203 QMSS_INTD_1_HIGH_24 Navigator hi interrupt
204 QMSS_INTD_1_HIGH_25 Navigator hi interrupt
205 QMSS_INTD_1_HIGH_26 Navigator hi interrupt
206 QMSS_INTD_1_HIGH_27 Navigator hi interrupt
207 QMSS_INTD_1_HIGH_28 Navigator hi interrupt
208 QMSS_INTD_1_HIGH_29 Navigator hi interrupt
209 QMSS_INTD_1_HIGH_30 Navigator hi interrupt
210 QMSS_INTD_1_HIGH_31 Navigator hi interrupt
211 QMSS_INTD_1_LOW_0 Navigator interrupt
212 QMSS_INTD_1_LOW_1 Navigator interrupt
213 QMSS_INTD_1_LOW_2 Navigator interrupt
214 QMSS_INTD_1_LOW_3 Navigator interrupt
215 QMSS_INTD_1_LOW_4 Navigator interrupt
216 QMSS_INTD_1_LOW_5 Navigator interrupt
217 QMSS_INTD_1_LOW_6 Navigator interrupt
92 Memory, Interrupts, and EDMA for 66AK2E0x Copyright © 2012–2015, Texas Instruments Incorporated
Submit Documentation Feedback
Product Folder Links: 66AK2E05 66AK2E02
l TEXAS
INSTRUMENTS
66AK2E05, 66AK2E02
www.ti.com
SPRS865D –NOVEMBER 2012–REVISED MARCH 2015
Table 7-23. System Event Mapping — ARM CorePac Interrupts (continued)
EVENT NO. EVENT NAME DESCRIPTION
218 QMSS_INTD_1_LOW_7 Navigator interrupt
219 QMSS_INTD_1_LOW_8 Navigator interrupt
220 QMSS_INTD_1_LOW_9 Navigator interrupt
221 QMSS_INTD_1_LOW_10 Navigator interrupt
222 QMSS_INTD_1_LOW_11 Navigator interrupt
223 QMSS_INTD_1_LOW_12 Navigator interrupt
224 QMSS_INTD_1_LOW_13 Navigator interrupt
225 QMSS_INTD_1_LOW_14 Navigator interrupt
226 QMSS_INTD_1_LOW_15 Navigator interrupt
227 Reserved Reserved
228 Reserved Reserved
229 QMSS_INTD_2_HIGH_0 Navigator second hi interrupt
230 QMSS_INTD_2_HIGH_1 Navigator second hi interrupt
231 QMSS_INTD_2_HIGH_2 Navigator second hi interrupt
232 QMSS_INTD_2_HIGH_3 Navigator second hi interrupt
233 QMSS_INTD_2_HIGH_4 Navigator second hi interrupt
234 QMSS_INTD_2_HIGH_5 Navigator second hi interrupt
235 QMSS_INTD_2_HIGH_6 Navigator second hi interrupt
236 QMSS_INTD_2_HIGH_7 Navigator second hi interrupt
237 QMSS_INTD_2_HIGH_8 Navigator second hi interrupt
238 QMSS_INTD_2_HIGH_9 Navigator second hi interrupt
239 QMSS_INTD_2_HIGH_10 Navigator second hi interrupt
240 QMSS_INTD_2_HIGH_11 Navigator second hi interrupt
241 QMSS_INTD_2_HIGH_12 Navigator second hi interrupt
242 QMSS_INTD_2_HIGH_13 Navigator second hi interrupt
243 QMSS_INTD_2_HIGH_14 Navigator second hi interrupt
244 QMSS_INTD_2_HIGH_15 Navigator second hi interrupt
245 QMSS_INTD_2_HIGH_16 Navigator second hi interrupt
246 QMSS_INTD_2_HIGH_17 Navigator second hi interrupt
247 QMSS_INTD_2_HIGH_18 Navigator second hi interrupt
248 QMSS_INTD_2_HIGH_19 Navigator second hi interrupt
249 QMSS_INTD_2_HIGH_20 Navigator second hi interrupt
250 QMSS_INTD_2_HIGH_21 Navigator second hi interrupt
251 QMSS_INTD_2_HIGH_22 Navigator second hi interrupt
252 QMSS_INTD_2_HIGH_23 Navigator second hi interrupt
253 QMSS_INTD_2_HIGH_24 Navigator second hi interrupt
254 QMSS_INTD_2_HIGH_25 Navigator second hi interrupt
255 QMSS_INTD_2_HIGH_26 Navigator second hi interrupt
256 QMSS_INTD_2_HIGH_27 Navigator second hi interrupt
257 QMSS_INTD_2_HIGH_28 Navigator second hi interrupt
258 QMSS_INTD_2_HIGH_29 Navigator second hi interrupt
259 QMSS_INTD_2_HIGH_30 Navigator second hi interrupt
260 QMSS_INTD_2_HIGH_31 Navigator second hi interrupt
261 QMSS_INTD_2_LOW_0 Navigator second interrupt
262 QMSS_INTD_2_LOW_1 Navigator second interrupt
263 QMSS_INTD_2_LOW_2 Navigator second interrupt
264 QMSS_INTD_2_LOW_3 Navigator second interrupt
Copyright © 2012–2015, Texas Instruments Incorporated Memory, Interrupts, and EDMA for 66AK2E0x 93
Submit Documentation Feedback
Product Folder Links: 66AK2E05 66AK2E02
l TEXAS
INSTRUMENTS
66AK2E05, 66AK2E02
SPRS865D –NOVEMBER 2012–REVISED MARCH 2015
www.ti.com
Table 7-23. System Event Mapping — ARM CorePac Interrupts (continued)
EVENT NO. EVENT NAME DESCRIPTION
265 QMSS_INTD_2_LOW_4 Navigator second interrupt
266 QMSS_INTD_2_LOW_5 Navigator second interrupt
267 QMSS_INTD_2_LOW_6 Navigator second interrupt
268 QMSS_INTD_2_LOW_7 Navigator second interrupt
269 QMSS_INTD_2_LOW_8 Navigator second interrupt
270 QMSS_INTD_2_LOW_9 Navigator second interrupt
271 QMSS_INTD_2_LOW_10 Navigator second interrupt
272 QMSS_INTD_2_LOW_11 Navigator second interrupt
273 QMSS_INTD_2_LOW_12 Navigator second interrupt
274 QMSS_INTD_2_LOW_13 Navigator second interrupt
275 QMSS_INTD_2_LOW_14 Navigator second interrupt
276 QMSS_INTD_2_LOW_15 Navigator second interrupt
277 UART_0_UARTINT UART0 interrupt
278 UART_0_URXEVT UART0 receive event
279 UART_0_UTXEVT UART0 transmit event
280 UART_1_UARTINT UART1 interrupt
281 UART_1_URXEVT UART1 receive event
282 UART_1_UTXEVT UART1 transmit event
283 I2C_0_INT I2C interrupt
284 I2C_0_REVT I2C receive event
285 I2C_0_XEVT I2C transmit event
286 I2C_1_INT I2C interrupt
287 I2C_1_REVT I2C receive event
288 I2C_1_XEVT I2C transmit event
289 I2C_2_INT I2C interrupt
290 I2C_2_REVT I2C receive event
291 I2C_2_XEVT I2C transmit event
292 SPI_0_INT0 SPI interrupt
293 SPI_0_INT1 SPI interrupt
294 SPI_0_XEVT SPI DMA TX event
295 SPI_0_REVT SPI DMA RX event
296 SPI_1_INT0 SPI interrupt
297 SPI_1_INT1 SPI interrupt
298 SPI_1_XEVT SPI DMA TX event
299 SPI_1_REVT SPI DMA RX event
300 SPI_2_INT0 SPI interrupt
301 SPI_2_INT1 SPI interrupt
302 SPI_2_XEVT SPI DMA TX event
303 SPI_2_REVT SPI DMA RX event
304 DBGTBR_DMAINT Debug trace buffer (TBR) DMA event
305 DBGTBR_ACQCOMP Debug Trace buffer (TBR) acquisition has been completed
306 ARM_TBR_DMA ARM Trace Buffer (TBR) DMA event
307 ARM_TBR_ACQ ARM Trace Buffer (TBR) Acquisition has been completed
308 NETCP_MDIO_LINK_INT0 Packet Accelerator 1subsystem MDIO interrupt
309 NETCP_MDIO_LINK_INT1 Packet Accelerator 1subsystem MDIO interrupt
310 NETCP_MDIO_USER_INT0 Packet Accelerator 1subsystem MDIO interrupt
311 NETCP_MDIO_USER_INT1 Packet Accelerator 1subsystem MDIO interrupt
94 Memory, Interrupts, and EDMA for 66AK2E0x Copyright © 2012–2015, Texas Instruments Incorporated
Submit Documentation Feedback
Product Folder Links: 66AK2E05 66AK2E02
l TEXAS
INSTRUMENTS
66AK2E05, 66AK2E02
www.ti.com
SPRS865D –NOVEMBER 2012–REVISED MARCH 2015
Table 7-23. System Event Mapping — ARM CorePac Interrupts (continued)
EVENT NO. EVENT NAME DESCRIPTION
312 NETCP_MISC_INT Packet Accelerator 1subsystem MDIO interrupt
313 Reserved
314 EDMACC_0_GINT EDMA3CC0 global completion interrupt
315 EDMACC_0_TC_0_INT EDMA3CC0 individual completion interrupt
316 EDMACC_0_TC_1_INT EDMA3CC0 individual completion interrupt
317 EDMACC_0_TC_2_INT EDMA3CC0 individual completion interrupt
318 EDMACC_0_TC_3_INT EDMA3CC0 individual completion interrupt
319 EDMACC_0_TC_4_INT EDMA3CC0 individual completion interrupt
320 EDMACC_0_TC_5_INT EDMA3CC0 individual completion interrupt
321 EDMACC_0_TC_6_INT EDMA3CC0 individual completion interrupt
322 EDMACC_0_TC_7_INT EDMA3CC0 individual completion interrupt
323 EDMACC_1_GINT EDMA3CC1 global completion interrupt
324 EDMACC_1_TC_0_INT EDMA3CC1 individual completion interrupt
325 EDMACC_1_TC_1_INT EDMA3CC1 individual completion interrupt
326 EDMACC_1_TC_2_INT EDMA3CC1 individual completion interrupt
327 EDMACC_1_TC_3_INT EDMA3CC1 individual completion interrupt
328 EDMACC_1_TC_4_INT EDMA3CC1 individual completion interrupt
329 EDMACC_1_TC_5_INT EDMA3CC1 individual completion interrupt
330 EDMACC_1_TC_6_INT EDMA3CC1 individual completion interrupt
331 EDMACC_1_TC_7_INT EDMA3CC1 individual completion interrupt
332 EDMACC_2_GINT EDMA3CC2 global completion interrupt
333 EDMACC_2_TC_0_INT EDMA3CC2 individual completion interrupt
334 EDMACC_2_TC_1_INT EDMA3CC2 individual completion interrupt
335 EDMACC_2_TC_2_INT EDMA3CC2 individual completion interrupt
336 EDMACC_2_TC_3_INT EDMA3CC2 individual completion interrupt
337 EDMACC_2_TC_4_INT EDMA3CC2 individual completion interrupt
338 EDMACC_2_TC_5_INT EDMA3CC2 individual completion interrupt
339 EDMACC_2_TC_6_INT EDMA3CC2 individual completion interrupt
340 EDMACC_2_TC_7_INT EDMA3CC2 individual completion interrupt
341 EDMACC_3_GINT EDMA3CC3 global completion interrupt
342 EDMACC_3_TC_0_INT EDMA3CC3 individual completion interrupt
343 EDMACC_3_TC_1_INT EDMA3CC3 individual completion interrupt
344 EDMACC_3_TC_2_INT EDMA3CC3 individual completion interrupt
345 EDMACC_3_TC_3_INT EDMA3CC3 individual completion interrupt
346 EDMACC_3_TC_4_INT EDMA3CC3 individual completion interrupt
347 EDMACC_3_TC_5_INT EDMA3CC3 individual completion interrupt
348 EDMACC_3_TC_6_INT EDMA3CC3 individual completion interrupt
349 EDMACC_3_TC_7_INT EDMA3CC3 individual completion interrupt
350 EDMACC_4_GINT EDMA3CC4 global completion interrupt
351 EDMACC_4_TC_0_INT EDMA3CC4 individual completion interrupt
352 EDMACC_4_TC_1_INT EDMA3CC4 individual completion interrupt
353 EDMACC_4_TC_2_INT EDMA3CC4 individual completion interrupt
354 EDMACC_4_TC_3_INT EDMA3CC4 individual completion interrupt
355 EDMACC_4_TC_4_INT EDMA3CC4 individual completion interrupt
356 EDMACC_4_TC_5_INT EDMA3CC4 individual completion interrupt
357 EDMACC_4_TC_6_INT EDMA3CC4 individual completion interrupt
358 EDMACC_4_TC_7_INT EDMA3CC4 individual completion interrupt
Copyright © 2012–2015, Texas Instruments Incorporated Memory, Interrupts, and EDMA for 66AK2E0x 95
Submit Documentation Feedback
Product Folder Links: 66AK2E05 66AK2E02
l TEXAS
INSTRUMENTS
66AK2E05, 66AK2E02
SPRS865D –NOVEMBER 2012–REVISED MARCH 2015
www.ti.com
Table 7-23. System Event Mapping — ARM CorePac Interrupts (continued)
EVENT NO. EVENT NAME DESCRIPTION
359 SR_0_PO_VCON_SMPSERR_INT SmartReflex SMPS error interrupt
360 SR_0_SMARTREFLEX_INTREQ0 SmartReflex controller interrupt
361 SR_0_SMARTREFLEX_INTREQ1 SmartReflex controller interrupt
362 SR_0_SMARTREFLEX_INTREQ2 SmartReflex controller interrupt
363 SR_0_SMARTREFLEX_INTREQ3 SmartReflex controller interrupt
364 SR_0_VPNOSMPSACK SmartReflex VPVOLTUPDATE has been asserted, but SMPS has not been
responded to in a defined time interval
365 SR_0_VPEQVALUE SmartReflex SRSINTERUPT is asserted, but the new voltage is not different
from the current SMPS voltage
366 SR_0_VPMAXVDD SmartReflex. The new voltage required is equal to or greater than MaxVdd
367 SR_0_VPMINVDD SmartReflex. The new voltage required is equal to or less than MinVdd
368 SR_0_VPINIDLE SmartReflex indicating that the FSM of voltage processor is in idle
369 SR_0_VPOPPCHANGEDONE SmartReflex indicating that the average frequency error is within the desired
limit
370 SR_0_VPSMPSACK SmartReflex VPVOLTUPDATE asserted and SMPS has acknowledged in a
defined time interval
371 SR_0_SR_TEMPSENSOR SmartReflex temperature threshold crossing interrupt
372 SR_0_SR_TIMERINT SmartReflex internal timer expiration interrupt
373 PCIE_1_INT0 PCIE1 legacy INTA interrupt
374 PCIE_1_INT1 PCIE1 legacy INTB interrupt
375 PCIE_1_INT2 PCIE1 legacy INTC interrupt
376 PCIE_1_INT3 PCIE1 legacy INTD interrupt
377 PCIE_1_INT4 PCIE1 MSI interrupt
378 PCIE_1_INT5 PCIE1 MSI interrupt
379 PCIE_1_INT6 PCIE1 MSI interrupt
380 PCIE_1_INT7 PCIE1 MSI interrupt
381 PCIE_1_INT8 PCIE1 MSI interrupt
382 PCIE_1_INT9 PCIE1 MSI interrupt
383 PCIE_1_INT10 PCIE1 MSI interrupt
384 PCIE_1_INT11 PCIE1 MSI interrupt
385 PCIE_1_INT12 PCIE1 error interrupt
386 PCIE_1_INT13 PCIE1 power management interrupt
387 HYPERLINK_0_INT HyperLink interrupt
388 DDR3_ERR DDR3 interrupt
389 ARM_NCTIIRQ0 ARM cross trigger (CTI) IRQ interrupt
390 ARM_NCTIIRQ1 ARM cross trigger (CTI) IRQ interrupt
391 ARM_NCTIIRQ2 ARM cross trigger (CTI) IRQ interrupt
392 ARM_NCTIIRQ3 ARM cross trigger (CTI) IRQ interrupt
393 Reserved Reserved
394 Reserved Reserved
395 Reserved Reserved
396 Reserved Reserved
397 Reserved Reserved
398 Reserved Reserved
399 Reserved Reserved
400 Reserved Reserved
401 Reserved Reserved
402 10GbE_LINK_INT0 10 Gigabit Ethernet subsystem MDIO interrupt
96 Memory, Interrupts, and EDMA for 66AK2E0x Copyright © 2012–2015, Texas Instruments Incorporated
Submit Documentation Feedback
Product Folder Links: 66AK2E05 66AK2E02
l TEXAS
INSTRUMENTS
66AK2E05, 66AK2E02
www.ti.com
SPRS865D –NOVEMBER 2012–REVISED MARCH 2015
Table 7-23. System Event Mapping — ARM CorePac Interrupts (continued)
EVENT NO. EVENT NAME DESCRIPTION
403 10GbE_USER_INT0 10 Gigabit Ethernet subsystem MDIO interrupt
404 10GbE_LINK_INT1 10 Gigabit Ethernet subsystem MDIO interrupt
405 10GbE_USER_INT1 10 Gigabit Ethernet subsystem MDIO interrupt
406 10GbE_MISC_INT 10 Gigabit Ethernet subsystem MDIO interrupt
407 10GbE_INT_PKTDMA_0 10 Gigabit Ethernet Packet DMA starvation interrupt
408 Reserved
409 Reserved
410 Reserved
411 Reserved
412 Reserved
413 Reserved
414 USB_1_INT00 USB 1 event ring 0 interrupt
415 USB_1_INT01 USB 1 event ring 1 interrupt
416 USB_1_INT02 USB 1 event ring 2 interrupt
417 USB_1_INT03 USB 1 event ring 3 interrupt
418 USB_1_INT04 USB 1 event ring 4 interrupt
419 USB_1_INT05 USB 1 event ring 5 interrupt
420 USB_1_INT06 USB 1 event ring 6 interrupt
421 USB_1_INT07 USB 1 event ring 7 interrupt
422 USB_1_INT08 USB 1 event ring 8 interrupt
423 USB_1_INT09 USB 1 event ring 9 interrupt
424 USB_1_INT10 USB 1 event ring 10 interrupt
425 USB_1_INT11 USB 1 event ring 11 interrupt
426 USB_1_INT12 USB 1 event ring 12 interrupt
427 USB_1_INT13 USB 1 event ring 13 interrupt
428 USB_1_INT14 USB 1 event ring 14 interrupt
429 USB_1_INT15 USB 1 event ring 15 interrupt
430 USB_1_OABSINT USB 1 OABS interrupt
431 USB_1_MISCINT USB 1 miscellaneous interrupt
432 NETCP_GLOBAL_STARVE NETCP GLOBAL interrupt
433 NETCP_LOCAL_STARVE NETCP LOCAL interrupt
434 NETCP_PA_ECC_INT NETCP PA ECC interrupt
435 NETCP_SA_ECC_INT NETCP SA ECC interrupt
436 NETCP_SWITCH_ECC_INT NETCP SWITCH ECC interrupt
437 NETCP_SWITCH_STAT_INT0 NETCP SWITCH STAT interrupt
438 NETCP_SWITCH_STAT_INT1 NETCP SWITCH STAT interrupt
439 NETCP_SWITCH_STAT_INT2 NETCP SWITCH STAT interrupt
440 NETCP_SWITCH_STAT_INT3 NETCP SWITCH STAT interrupt
441 NETCP_SWITCH_STAT_INT4 NETCP SWITCH STAT interrupt
442 NETCP_SWITCH_STAT_INT5 NETCP SWITCH STAT interrupt
443 NETCP_SWITCH_STAT_INT6 NETCP SWITCH STAT interrupt
444 NETCP_SWITCH_STAT_INT7 NETCP SWITCH STAT interrupt
445 NETCP_SWITCH_INT NETCP SWITCH interrupt
446 NETCP_SWITCH_STAT_INT0 NETCP SWITCH STAT interrupt
447 Reserved Reserved
448 CIC_2_OUT29 CIC2 interrupt
449 CIC_2_OUT30 CIC2 interrupt
Copyright © 2012–2015, Texas Instruments Incorporated Memory, Interrupts, and EDMA for 66AK2E0x 97
Submit Documentation Feedback
Product Folder Links: 66AK2E05 66AK2E02
l TEXAS
INSTRUMENTS
66AK2E05, 66AK2E02
SPRS865D –NOVEMBER 2012–REVISED MARCH 2015
www.ti.com
Table 7-23. System Event Mapping — ARM CorePac Interrupts (continued)
EVENT NO. EVENT NAME DESCRIPTION
450 CIC_2_OUT31 CIC2 interrupt
451 CIC_2_OUT32 CIC2 interrupt
452 CIC_2_OUT33 CIC2 interrupt
453 CIC_2_OUT34 CIC2 interrupt
454 CIC_2_OUT35 CIC2 interrupt
455 CIC_2_OUT36 CIC2 interrupt
456 CIC_2_OUT37 CIC2 interrupt
457 CIC_2_OUT38 CIC2 interrupt
458 CIC_2_OUT39 CIC2 interrupt
459 CIC_2_OUT40 CIC2 interrupt
460 CIC_2_OUT41 CIC2 interrupt
461 CIC_2_OUT42 CIC2 interrupt
462 CIC_2_OUT43 CIC2 interrupt
463 CIC_2_OUT44 CIC2 interrupt
464 CIC_2_OUT45 CIC2 interrupt
465 CIC_2_OUT46 CIC2 interrupt
466 CIC_2_OUT47 CIC2 interrupt
467 CIC_2_OUT18 CIC2 interrupt
468 CIC_2_OUT19 CIC2 interrupt
469 CIC_2_OUT22 CIC2 interrupt
470 CIC_2_OUT23 CIC2 interrupt
471 CIC_2_OUT50 CIC2 interrupt
472 CIC_2_OUT51 CIC2 interrupt
473 CIC_2_OUT66 CIC2 interrupt
474 CIC_2_OUT67 CIC2 interrupt
475 CIC_2_OUT88 CIC2 interrupt
476 CIC_2_OUT89 CIC2 interrupt
477 CIC_2_OUT90 CIC2 interrupt
478 CIC_2_OUT91 CIC2 interrupt
479 CIC_2_OUT92 CIC2 interrupt
Table 7-24 lists the CIC0 event inputs.
Table 7-24. CIC0 Event Inputs — C66x CorePac Secondary Interrupts
EVENT NO. EVENT NAME DESCRIPTION
0 EDMACC_1_ERRINT EDMA3CC1 error interrupt
1 EDMACC_1_MPINT EDMA3CC1 memory protection interrupt
2 EDMACC_1_TC_0_ERRINT EDMA3CC1 TPTC0 error interrupt
3 EDMACC_1_TC_1_ERRINT EDMA3CC1 TPTC1 error interrupt
4 EDMACC_1_TC_2_ERRINT EDMA3CC1 TPTC2 error interrupt
5 EDMACC_1_TC_3_ERRINT EDMA3CC1 TPTC3 error interrupt
6 EDMACC_1_GINT EDMA3CC1 GINT
7 Reserved Reserved
8 EDMACC_1_TC_0_INT EDMA3CC1 individual completion interrupt
9 EDMACC_1_TC_1_INT EDMA3CC1 individual completion interrupt
10 EDMACC_1_TC_2_INT EDMA3CC1 individual completion interrupt
11 EDMACC_1_TC_3_INT EDMA3CC1 individual completion interrupt
12 EDMACC_1_TC_4_INT EDMA3CC1 individual completion interrupt
98 Memory, Interrupts, and EDMA for 66AK2E0x Copyright © 2012–2015, Texas Instruments Incorporated
Submit Documentation Feedback
Product Folder Links: 66AK2E05 66AK2E02
l TEXAS
INSTRUMENTS
66AK2E05, 66AK2E02
www.ti.com
SPRS865D –NOVEMBER 2012–REVISED MARCH 2015
Table 7-24. CIC0 Event Inputs — C66x CorePac Secondary Interrupts (continued)
EVENT NO. EVENT NAME DESCRIPTION
13 EDMACC_1_TC_5_INT EDMA3CC1 individual completion interrupt
14 EDMACC_1_TC_6_INT EDMA3CC1 individual completion interrupt
15 EDMACC_1_TC_7_INT EDMA3CC1 individual completion interrupt
16 EDMACC_2_ERRINT EDMA3CC2 error interrupt
17 EDMACC_2_MPINT EDMA3CC2 memory protection interrupt
18 EDMACC_2_TC_0_ERRINT EDMA3CC2 TPTC0 error interrupt
19 EDMACC_2_TC_1_ERRINT EDMA3CC2 TPTC1 error interrupt
20 EDMACC_2_TC_2_ERRINT EDMA3CC2 TPTC2 error interrupt
21 EDMACC_2_TC_3_ERRINT EDMA3CC2 TPTC3 error interrupt
22 EDMACC_2_GINT EDMA3CC2 GINT
23 Reserved Reserved
24 EDMACC_2_TC_0_INT EDMA3CC2 individual completion interrupt
25 EDMACC_2_TC_1_INT EDMA3CC2 individual completion interrupt
26 EDMACC_2_TC_2_INT EDMA3CC2 individual completion interrupt
27 EDMACC_2_TC_3_INT EDMA3CC2 individual completion interrupt
28 EDMACC_2_TC_4_INT EDMA3CC2 individual completion interrupt
29 EDMACC_2_TC_5_INT EDMA3CC2 individual completion interrupt
30 EDMACC_2_TC_6_INT EDMA3CC2 individual completion interrupt
31 EDMACC_2_TC_7_INT EDMA3CC2 individual completion interrupt
32 EDMACC_0_ERRINT EDMA3CC0 error interrupt
33 EDMACC_0_MPINT EDMA3CC0 memory protection interrupt
34 EDMACC_0_TC_0_ERRINT EDMA3CC0 TPTC0 error interrupt
35 EDMACC_0_TC_1_ERRINT EDMA3CC0 TPTC1 error interrupt
36 EDMACC_0_GINT EDMA3CC0 global completion interrupt
37 Reserved Reserved
38 EDMACC_0_TC_0_INT EDMA3CC0 individual completion interrupt
39 EDMACC_0_TC_1_INT EDMA3CC0 individual completion interrupt
40 EDMACC_0_TC_2_INT EDMA3CC0 individual completion interrupt
41 EDMACC_0_TC_3_INT EDMA3CC0 individual completion interrupt
42 EDMACC_0_TC_4_INT EDMA3CC0 individual completion interrupt
43 EDMACC_0_TC_5_INT EDMA3CC0 individual completion interrupt
44 EDMACC_0_TC_6_INT EDMA3CC0 individual completion interrupt
45 EDMACC_0_TC_7_INT EDMA3CC0 individual completion interrupt
46 Reserved Reserved
47 QMSS_QUE_PEND_652 Navigator transmit queue pending event for indicated queue
48 PCIE_0_INT12 PCIE0 protocol error interrupt
49 PCIE_0_INT13 PCIE0 power management interrupt
50 PCIE_0_INT0 PCIE0 legacy INTA interrupt
51 PCIE_0_INT1 PCIE0 legacy INTB interrupt
52 PCIE_0_INT2 PCIE0 legacy INTC interrupt
53 PCIE_0_INT3 PCIE0 legacy INTD interrupt
54 SPI_0_INT0 SPI0 interrupt0
55 SPI_0_INT1 SPI0 interrupt1
56 SPI_0_XEVT SPI0 transmit event
57 SPI_0_REVT SPI0 receive event
58 I2C_0_INT I2C0 interrupt
59 I2C_0_REVT I2C0 receive event
Copyright © 2012–2015, Texas Instruments Incorporated Memory, Interrupts, and EDMA for 66AK2E0x 99
Submit Documentation Feedback
Product Folder Links: 66AK2E05 66AK2E02
l TEXAS
INSTRUMENTS
66AK2E05, 66AK2E02
SPRS865D –NOVEMBER 2012–REVISED MARCH 2015
www.ti.com
Table 7-24. CIC0 Event Inputs — C66x CorePac Secondary Interrupts (continued)
EVENT NO. EVENT NAME DESCRIPTION
60 I2C_0_XEVT I2C0 transmit event
61 Reserved Reserved
62 Reserved Reserved
63 DBGTBR_DMAINT Debug trace buffer (TBR) DMA event
64 MPU_12_INT MPU12 addressing violation interrupt and protection violation interrupt.
65 DBGTBR_ACQCOMP Debug trace buffer (TBR) acquisition has been completed
66 MPU_13_INT MPU13 addressing violation interrupt and protection violation interrupt.
67 MPU_14_INT MPU14 addressing violation interrupt and protection violation interrupt.
68 NETCP_MDIO_LINK_INT0 Packet Accelerator 0 subsystem MDIO interrupt
69 NETCP_MDIO_LINK_INT1 Packet Accelerator 0 subsystem MDIO interrupt
70 NETCP_MDIO_USER_INT0 Packet Accelerator 0 subsystem MDIO interrupt
71 NETCP_MDIO_USER_INT1 Packet Accelerator 0 subsystem MDIO interrupt
72 NETCP_MISC_INT Packet Accelerator 0 subsystem misc interrupt
73 TRACER_CORE_0_INT Tracer sliding time window interrupt for DSP0 L2
74 Reserved Reserved
75 Reserved Reserved
76 Reserved Reserved
77 TRACER_DDR_INT Tracer sliding time window interrupt for MSMC-DDR3
78 TRACER_MSMC_0_INT Tracer sliding time window interrupt for MSMC SRAM bank0
79 TRACER_MSMC_1_INT Tracer sliding time window interrupt for MSMC SRAM bank1
80 TRACER_MSMC_2_INT Tracer sliding time window interrupt for MSMC SRAM bank2
81 TRACER_MSMC_3_INT Tracer sliding time window interrupt for MSMC SRAM bank3
82 TRACER_CFG_INT Tracer sliding time window interrupt for CFG0 TeraNet
83 TRACER_QMSS_QM_CFG1_INT Tracer sliding time window interrupt for Navigator CFG1 slave port
84 TRACER_QMSS_DMA_INT Tracer sliding time window interrupt for Navigator VBUSM slave port
85 TRACER_SEM_INT Tracer sliding time window interrupt for Semaphore
86 PSC_ALLINT Power & Sleep Controller interrupt
87 MSMC_SCRUB_CERROR Correctable (1-bit) soft error detected during scrub cycle
88 BOOTCFG_INT Chip-level MMR Error Register
89 SR_0_PO_VCON_SMPSERR_INT SmartReflex SMPS error interrupt
90 MPU_0_INT MPU0 addressing violation interrupt and protection violation interrupt.
91 QMSS_QUE_PEND_653 Navigator transmit queue pending event for indicated queue
92 MPU_1_INT MPU1 addressing violation interrupt and protection violation interrupt.
93 QMSS_QUE_PEND_654 Navigator transmit queue pending event for indicated queue
94 MPU_2_INT MPU2 addressing violation interrupt and protection violation interrupt.
95 QMSS_QUE_PEND_655 Navigator transmit queue pending event for indicated queue
96 MPU_3_INT MPU3 addressing violation interrupt and protection violation interrupt.
97 QMSS_QUE_PEND_656 Navigator transmit queue pending event for indicated queue
98 MSMC_DEDC_CERROR Correctable (1-bit) soft error detected on SRAM read
99 MSMC_DEDC_NC_ERROR Non-correctable (2-bit) soft error detected on SRAM read
100 MSMC_SCRUB_NC_ERROR Non-correctable (2-bit) soft error detected during scrub cycle
101 MSMC_MPF_ERROR0 Memory protection fault indicators for system master PrivID = 0
102 MSMC_MPF_ERROR8 Memory protection fault indicators for system master PrivID = 8
103 MSMC_MPF_ERROR9 Memory protection fault indicators for system master PrivID = 9
104 MSMC_MPF_ERROR10 Memory protection fault indicators for system master PrivID = 10
105 MSMC_MPF_ERROR11 Memory protection fault indicators for system master PrivID = 11
106 MSMC_MPF_ERROR12 Memory protection fault indicators for system master PrivID = 12
100 Memory, Interrupts, and EDMA for 66AK2E0x Copyright © 2012–2015, Texas Instruments Incorporated
Submit Documentation Feedback
Product Folder Links: 66AK2E05 66AK2E02
l TEXAS
INSTRUMENTS
66AK2E05, 66AK2E02
www.ti.com
SPRS865D –NOVEMBER 2012–REVISED MARCH 2015
Table 7-24. CIC0 Event Inputs — C66x CorePac Secondary Interrupts (continued)
EVENT NO. EVENT NAME DESCRIPTION
107 MSMC_MPF_ERROR13 Memory protection fault indicators for system master PrivID = 13
108 MSMC_MPF_ERROR14 Memory protection fault indicators for system master PrivID = 14
109 MSMC_MPF_ERROR15 Memory protection fault indicators for system master PrivID = 15
110 DDR3_0_ERR DDR3_EMIF Error interrupt
111 HYPERLINK_0_INT HyperLink interrupt
112 NETCP_GLOBAL_STARVE NETCP GLOBAL interrupt
113 NETCP_LOCAL_STARVE NETCP LOCAL interrupt
114 NETCP_PA_ECC_INT NETCP PA ECC interrupt
115 NETCP_SA_ECC_INT NETCP SA ECC interrupt
116 NETCP_SWITCH_ECC_INT NETCP SWITCH ECC interrupt
117 NETCP_SWITCH_STAT_INT0 NETCP SWITCH STAT interrupt
118 NETCP_SWITCH_STAT_INT1 NETCP SWITCH STAT interrupt
119 NETCP_SWITCH_STAT_INT2 NETCP SWITCH STAT interrupt
120 NETCP_SWITCH_STAT_INT3 NETCP SWITCH STAT interrupt
121 NETCP_SWITCH_STAT_INT4 NETCP SWITCH STAT interrupt
122 NETCP_SWITCH_STAT_INT5 NETCP SWITCH STAT interrupt
123 NETCP_SWITCH_STAT_INT6 NETCP SWITCH STAT interrupt
124 NETCP_SWITCH_STAT_INT7 NETCP SWITCH STAT interrupt
125 NETCP_SWITCH_STAT_INT8 NETCP SWITCH STAT interrupt
126 NETCP_SWITCH_INT NETCP SWITCH interrupt
127 Reserved Reserved
128 AEMIF_EASYNCERR Asynchronous EMIF16 error interrupt
129 Reserved Reserved
130 Reserved Reserved
131 Reserved Reserved
132 Reserved Reserved
133 QMSS_INTD_1_PKTDMA_0 Navigator interrupt for Packet DMA starvation
134 QMSS_INTD_1_PKTDMA_1 Navigator interrupt for Packet DMA starvation
135 IPC_GR0 IPC interrupt generation
136 NETCP_0_PKTDMA_INT0 Packet Accelerator0 Packet DMA starvation interrupt
137 SR_0_SMARTREFLEX_INTREQ0 SmartReflex controller interrupt
138 SR_0_SMARTREFLEX_INTREQ1 SmartReflex controller interrupt
139 SR_0_SMARTREFLEX_INTREQ2 SmartReflex controller interrupt
140 SR_0_SMARTREFLEX_INTREQ3 SmartReflex controller interrupt
141 SR_0_VPNOSMPSACK SmartReflex VPVOLTUPDATE has been asserted but SMPS has not been
responded to in a defined time interval
142 SR_0_VPEQVALUE SmartReflex SRSINTERUPT is asserted, but the new voltage is not different
from the current SMPS voltage
143 SR_0_VPMAXVDD SmartReflex The new voltage required is equal to or greater than MaxVdd
144 SR_0_VPMINVDD SmartReflex The new voltage required is equal to or less than MinVdd
145 SR_0_VPINIDLE SmartReflex. Indicating that the FSM of voltage processor is in idle
146 SR_0_VPOPPCHANGEDONE SmartReflex Indicating that the average frequency error is within the desired
limit
147 Reserved Reserved
148 UART_0_UARTINT UART0 interrupt
149 UART_0_URXEVT UART0 receive event
150 UART_0_UTXEVT UART0 transmit event
151 QMSS_QUE_PEND_657 Navigator transmit queue pending event for indicated queue
Copyright © 2012–2015, Texas Instruments Incorporated Memory, Interrupts, and EDMA for 66AK2E0x 101
Submit Documentation Feedback
Product Folder Links: 66AK2E05 66AK2E02
l TEXAS
INSTRUMENTS
66AK2E05, 66AK2E02
SPRS865D –NOVEMBER 2012–REVISED MARCH 2015
www.ti.com
Table 7-24. CIC0 Event Inputs — C66x CorePac Secondary Interrupts (continued)
EVENT NO. EVENT NAME DESCRIPTION
152 QMSS_QUE_PEND_658 Navigator transmit queue pending event for indicated queue
153 QMSS_QUE_PEND_659 Navigator transmit queue pending event for indicated queue
154 QMSS_QUE_PEND_660 Navigator transmit queue pending event for indicated queue
155 QMSS_QUE_PEND_661 Navigator transmit queue pending event for indicated queue
156 QMSS_QUE_PEND_662 Navigator transmit queue pending event for indicated queue
157 QMSS_QUE_PEND_663 Navigator transmit queue pending event for indicated queue
158 QMSS_QUE_PEND_664 Navigator transmit queue pending event for indicated queue
159 QMSS_QUE_PEND_665 Navigator transmit queue pending event for indicated queue
160 SR_0_VPSMPSACK SmartReflex VPVOLTUPDATE asserted and SMPS has acknowledged in a
defined time interval
161 ARM_TBR_DMA ARM trace buffer (TBR) DMA event
162 ARM_TBR_ACQ ARM trace buffer (TBR) acquisition has been completed
163 ARM_NINTERRIRQ ARM internal memory ECC Error interrupt request
164 ARM_NAXIERRIRQ ARM bus error interrupt request
165 SR_0_SR_TEMPSENSOR SmartReflex temperature threshold crossing interrupt
166 SR_0_SR_TIMERINT SmartReflex internal timer expiration interrupt
167 PCIE_1_INT0 PCIE1 legacy INTA interrupt
168 PCIE_1_INT1 PCIE1 legacy INTB interrupt
169 PCIE_1_INT2 PCIE1 legacy INTC interrupt
170 PCIE_1_INT3 PCIE1 legacy INTD interrupt
171 PCIE_1_INT4 PCIE1 MSI interrupt
172 PCIE_1_INT5 PCIE1 MSI interrupt
173 PCIE_1_INT6 PCIE1 MSI interrupt
174 PCIE_1_INT7 PCIE1 MSI interrupt
175 PCIE_1_INT8 PCIE1 MSI interrupt
176 PCIE_1_INT9 PCIE1 MSI interrupt
177 PCIE_1_INT10 PCIE1 MSI interrupt
178 PCIE_1_INT11 PCIE1 MSI interrupt
179 PCIE_1_INT12 PCIE1 error interrupt
180 PCIE_1_INT13 PCIE1 power management interrupt
181 USB_1_INT0 USB_1 interrupt
182 USB_1_INT4 USB_1 interrupt
183 USB_1_MISCINT USB_1 interrupt
184 USB_1_OABSINT USB_1 interrupt
185 USB_0_INT0 USB_0 interrupt
186 USB_0_INT4 USB_0 interrupt
187 USB_0_MISCINT USB_0 interrupt
188 USB_0_OABSINT USB_0 interrupt
189 TIMER_0_INTL Timer interrupt low
190 TIMER_0_INTH Timer interrupt high
191 TIMER_8_INTL Timer interrupt low
192 TIMER_8_INTH Timer interrupt high
193 TIMER_9_INTL Timer interrupt low
194 TIMER_9_INTH Timer interrupt High
195 TIMER_10_INTL Timer interrupt low
196 TIMER_10_INTH Timer interrupt high
197 TIMER_11_INTL Timer interrupt low
198 TIMER_11_INTH Timer interrupt high
102 Memory, Interrupts, and EDMA for 66AK2E0x Copyright © 2012–2015, Texas Instruments Incorporated
Submit Documentation Feedback
Product Folder Links: 66AK2E05 66AK2E02
l TEXAS
INSTRUMENTS
66AK2E05, 66AK2E02
www.ti.com
SPRS865D –NOVEMBER 2012–REVISED MARCH 2015
Table 7-24. CIC0 Event Inputs — C66x CorePac Secondary Interrupts (continued)
EVENT NO. EVENT NAME DESCRIPTION
199 TIMER_16_INTH Timer interrupt high
200 TIMER_17_INTH Timer interrupt high
201 TIMER_18_INTH Timer interrupt high
202 TIMER_19_INTH Timer interrupt High
203 SEM_INT0 Semaphore interrupt
204 SEM_ERR0 Semaphore error interrupt
205 MPU_15_INT MPU5 addressing violation interrupt and protection violation interrupt.
206 TRACER_USB11_INT Tracer sliding time window interrupt for USB1 CFG port tracer
207 EDMACC_4_ERRINT EDMA3CC4 error interrupt
208 EDMACC_4_MPINT EDMA3CC4 memory protection interrupt
209 EDMACC_4_TC_0_ERRINT EDMA3CC4 TPTC0 error interrupt
210 EDMACC_4_TC_1_ERRINT EDMA3CC4 TPTC1 error interrupt
211 EDMACC_4_GINT EDMA3CC4 GINT
212 EDMACC_4_TC_0_INT EDMA3CC4 individual completion interrupt
213 EDMACC_4_TC_1_INT EDMA3CC4 individual completion interrupt
214 EDMACC_4_TC_2_INT EDMA3CC4 individual completion interrupt
215 EDMACC_4_TC_3_INT EDMA3CC4 individual completion interrupt
216 EDMACC_4_TC_4_INT EDMA3CC4 individual completion interrupt
217 EDMACC_4_TC_5_INT EDMA3CC4 individual completion interrupt
218 EDMACC_4_TC_6_INT EDMA3CC4 individual completion interrupt
219 EDMACC_4_TC_7_INT EDMA3CC4 individual completion interrupt
220 EDMACC_3_ERRINT EDMA3CC3 error interrupt
221 EDMACC_3_MPINT EDMA3CC3 memory protection interrupt
222 EDMACC_3_TC_0_ERRINT EDMA3CC3 TPTC0 error interrupt
223 EDMACC_3_TC_1_ERRINT EDMA3CC3 TPTC1 error interrupt
224 EDMACC_3_GINT EDMA3CC3 GINT
225 EDMACC_3_TC_0_INT EDMA3CC3 individual completion interrupt
226 EDMACC_3_TC_1_INT EDMA3CC3 individual completion interrupt
227 EDMACC_3_TC_2_INT EDMA3CC3 individual completion interrupt
228 EDMACC_3_TC_3_INT EDMA3CC3 individual completion interrupt
229 EDMACC_3_TC_4_INT EDMA3CC3 individual completion interrupt
230 EDMACC_3_TC_5_INT EDMA3CC3 individual completion interrupt
231 EDMACC_3_TC_6_INT EDMA3CC3 individual completion interrupt
232 EDMACC_3_TC_7_INT EDMA3CC3 individual completion interrupt
233 UART_1_UARTINT UART1 interrupt
234 UART_1_URXEVT UART1 receive event
235 UART_1_UTXEVT UART1 transmit event
236 I2C_1_INT I2C1 interrupt
237 I2C_1_REVT I2C1 receive event
238 I2C_1_XEVT I2C1 transmit event
239 SPI_1_INT0 SPI1 interrupt0
240 SPI_1_INT1 SPI1 interrupt1
241 SPI_1_XEVT SPI1 transmit event
242 SPI_1_REVT SPI1 receive event
243 MPU_5_INT MPU5 addressing violation interrupt and protection violation interrupt
244 MPU_8_INT MPU8 addressing violation interrupt and protection violation interrupt
245 MPU_9_INT MPU9 addressing violation interrupt and protection violation interrupt
Copyright © 2012–2015, Texas Instruments Incorporated Memory, Interrupts, and EDMA for 66AK2E0x 103
Submit Documentation Feedback
Product Folder Links: 66AK2E05 66AK2E02
l TEXAS
INSTRUMENTS
66AK2E05, 66AK2E02
SPRS865D –NOVEMBER 2012–REVISED MARCH 2015
www.ti.com
Table 7-24. CIC0 Event Inputs — C66x CorePac Secondary Interrupts (continued)
EVENT NO. EVENT NAME DESCRIPTION
246 MPU_11_INT MPU11 addressing violation interrupt and protection violation interrupt
247 Reserved Reserved
248 Reserved Reserved
249 MPU_7_INT MPU7 addressing violation interrupt and protection violation interrupt
250 MPU_10_INT MPU10 addressing violation interrupt and protection violation interrupt
251 SPI_2_INT0 SPI2 interrupt0
252 SPI_2_INT1 SPI2 interrupt1
253 SPI_2_XEVT SPI2 transmit event
254 SPI_2_REVT SPI2 receive event
255 I2C_2_INT I2C2 interrupt
256 I2C_2_REVT I2C2 receive event
257 I2C_2_XEVT I2C2 transmit event
258 10GbE_LINK_INT0 10 Gigabit Ethernet subsystem MDIO interrupt
259 10GbE_LINK_INT1 10 Gigabit Ethernet subsystem MDIO interrupt
260 10GbE_USER_INT0 10 Gigabit Ethernet subsystem MDIO interrupt
261 10GbE_USER_INT1 10 Gigabit Ethernet subsystem MDIO interrupt
262 10GbE_MISC_INT 10 Gigabit Ethernet subsystem MDIO interrupt
263 10GbE_INT_PKTDMA_0 10 Gigabit Ethernet Packet DMA starvation interrupt
264 USIM_PONIRQ USIM interrupt
265 USIM_RREQ USIM read DMA event
266 USIM_WREQ USIM write DMA event
267 GPIO_INT0 GPIO interrupt
268 GPIO_INT1 GPIO interrupt
269 GPIO_INT2 GPIO interrupt
270 GPIO_INT3 GPIO interrupt
271 GPIO_INT4 GPIO interrupt
272 GPIO_INT5 GPIO interrupt
273 GPIO_INT6 GPIO interrupt
274 GPIO_INT7 GPIO interrupt
275 GPIO_INT8 GPIO interrupt
276 GPIO_INT9 GPIO interrupt
277 GPIO_INT10 GPIO interrupt
278 GPIO_INT11 GPIO interrupt
279 GPIO_INT12 GPIO interrupt
280 GPIO_INT13 GPIO interrupt
281 GPIO_INT14 GPIO interrupt
282 GPIO_INT15 GPIO interrupt
283 Reserved Reserved
284 Reserved Reserved
285 Reserved Reserved
286 Reserved Reserved
287 Reserved Reserved
288 Reserved Reserved
289 Reserved Reserved
290 Reserved Reserved
291 Reserved Reserved
292 QMSS_QUE_PEND_666 Navigator transmit queue pending event for indicated queue
104 Memory, Interrupts, and EDMA for 66AK2E0x Copyright © 2012–2015, Texas Instruments Incorporated
Submit Documentation Feedback
Product Folder Links: 66AK2E05 66AK2E02
l TEXAS
INSTRUMENTS
66AK2E05, 66AK2E02
www.ti.com
SPRS865D –NOVEMBER 2012–REVISED MARCH 2015
Table 7-24. CIC0 Event Inputs — C66x CorePac Secondary Interrupts (continued)
EVENT NO. EVENT NAME DESCRIPTION
293 QMSS_QUE_PEND_667 Navigator transmit queue pending event for indicated queue
294 QMSS_QUE_PEND_668 Navigator transmit queue pending event for indicated queue
295 QMSS_QUE_PEND_669 Navigator transmit queue pending event for indicated queue
296 QMSS_QUE_PEND_670 Navigator transmit queue pending event for indicated queue
297 QMSS_QUE_PEND_671 Navigator transmit queue pending event for indicated queue
298 QMSS_QUE_PEND_672 Navigator transmit queue pending event for indicated queue
299 QMSS_QUE_PEND_673 Navigator transmit queue pending event for indicated queue
300 QMSS_QUE_PEND_674 Navigator transmit queue pending event for indicated queue
301 QMSS_QUE_PEND_675 Navigator transmit queue pending event for indicated queue
302 QMSS_QUE_PEND_676 Navigator transmit queue pending event for indicated queue
303 QMSS_QUE_PEND_677 Navigator transmit queue pending event for indicated queue
304 QMSS_QUE_PEND_678 Navigator transmit queue pending event for indicated queue
305 QMSS_QUE_PEND_679 Navigator transmit queue pending event for indicated queue
306 QMSS_QUE_PEND_680 Navigator transmit queue pending event for indicated queue
307 QMSS_QUE_PEND_681 Navigator transmit queue pending event for indicated queue
308 QMSS_QUE_PEND_682 Navigator transmit queue pending event for indicated queue
309 QMSS_QUE_PEND_683 Navigator transmit queue pending event for indicated queue
310 QMSS_QUE_PEND_684 Navigator transmit queue pending event for indicated queue
311 QMSS_QUE_PEND_685 Navigator transmit queue pending event for indicated queue
312 QMSS_QUE_PEND_686 Navigator transmit queue pending event for indicated queue
313 QMSS_QUE_PEND_687 Navigator transmit queue pending event for indicated queue
314 QMSS_QUE_PEND_688 Navigator transmit queue pending event for indicated queue
315 QMSS_QUE_PEND_689 Navigator transmit queue pending event for indicated queue
316 QMSS_QUE_PEND_690 Navigator transmit queue pending event for indicated queue
317 QMSS_QUE_PEND_691 Navigator transmit queue pending event for indicated queue
318 Reserved Reserved
319 QMSS1_ECC_INTR Navigator ECC error interrupt
320 QMSS_INTD_1_LOW_0 Navigator interrupt
321 QMSS_INTD_1_LOW_1 Navigator interrupt
322 QMSS_INTD_1_LOW_2 Navigator interrupt
323 QMSS_INTD_1_LOW_3 Navigator interrupt
324 QMSS_INTD_1_LOW_4 Navigator interrupt
325 QMSS_INTD_1_LOW_5 Navigator interrupt
326 QMSS_INTD_1_LOW_6 Navigator interrupt
327 QMSS_INTD_1_LOW_7 Navigator interrupt
328 QMSS_INTD_1_LOW_8 Navigator interrupt
329 QMSS_INTD_1_LOW_9 Navigator interrupt
330 QMSS_INTD_1_LOW_10 Navigator interrupt
331 QMSS_INTD_1_LOW_11 Navigator interrupt
332 QMSS_INTD_1_LOW_12 Navigator interrupt
333 QMSS_INTD_1_LOW_13 Navigator interrupt
334 QMSS_INTD_1_LOW_14 Navigator interrupt
335 QMSS_INTD_1_LOW_15 Navigator interrupt
336 QMSS_INTD_2_LOW_0 Navigator second interrupt
337 QMSS_INTD_2_LOW_1 Navigator second interrupt
338 QMSS_INTD_2_LOW_2 Navigator second interrupt
339 QMSS_INTD_2_LOW_3 Navigator second interrupt
Copyright © 2012–2015, Texas Instruments Incorporated Memory, Interrupts, and EDMA for 66AK2E0x 105
Submit Documentation Feedback
Product Folder Links: 66AK2E05 66AK2E02
l TEXAS
INSTRUMENTS
66AK2E05, 66AK2E02
SPRS865D –NOVEMBER 2012–REVISED MARCH 2015
www.ti.com
Table 7-24. CIC0 Event Inputs — C66x CorePac Secondary Interrupts (continued)
EVENT NO. EVENT NAME DESCRIPTION
340 QMSS_INTD_2_LOW_4 Navigator second interrupt
341 QMSS_INTD_2_LOW_5 Navigator second interrupt
342 QMSS_INTD_2_LOW_6 Navigator second interrupt
343 QMSS_INTD_2_LOW_7 Navigator second interrupt
344 QMSS_INTD_2_LOW_8 Navigator second interrupt
345 QMSS_INTD_2_LOW_9 Navigator second interrupt
346 QMSS_INTD_2_LOW_10 Navigator second interrupt
347 QMSS_INTD_2_LOW_11 Navigator second interrupt
348 QMSS_INTD_2_LOW_12 Navigator second interrupt
349 QMSS_INTD_2_LOW_13 Navigator second interrupt
350 QMSS_INTD_2_LOW_14 Navigator second interrupt
351 QMSS_INTD_2_LOW_15 Navigator second interrupt
352 TRACER_EDMACC_0 Tracer sliding time window interrupt for EDMA3CC0
353 TRACER_EDMACC_123_INT Tracer sliding time window interrupt for EDMA3CC1, EDMA3CC2, and
EDMA3CC3
354 TRACER_CIC_INT Tracer sliding time window interrupt for interrupt controllers (CIC)
355 TRACER_MSMC_4_INT Tracer sliding time window interrupt for MSMC SRAM bank4
356 TRACER_MSMC_5_INT Tracer sliding time window interrupt for MSMC SRAM bank5
357 TRACER_MSMC_6_INT Tracer sliding time window interrupt for MSMC SRAM bank6
358 TRACER_MSMC_7_INT Tracer sliding time window interrupt for MSMC SRAM bank7
359 TRACER_SPI_ROM_EMIF_INT Tracer sliding time window interrupt for SPI/ROM/EMIF16 modules
360 TRACER_QMSS_QM_CFG2_INT Tracer sliding time window interrupt for QM2
361 Reserved Reserved
362 Reserved Reserved
363 TRACER_PCIE1_INT Tracer sliding time window interrupt for PCIE1
364 Reserved Reserved
365 Reserved Reserved
366 QMSS_INTD_1_HIGH_0 Navigator hi interrupt
367 QMSS_INTD_1_HIGH_1 Navigator hi interrupt
368 QMSS_INTD_1_HIGH_2 Navigator hi interrupt
369 QMSS_INTD_1_HIGH_3 Navigator hi interrupt
370 QMSS_INTD_1_HIGH_4 Navigator hi interrupt
371 QMSS_INTD_1_HIGH_5 Navigator hi interrupt
372 QMSS_INTD_1_HIGH_6 Navigator hi interrupt
373 QMSS_INTD_1_HIGH_7 Navigator hi interrupt
374 QMSS_INTD_1_HIGH_8 Navigator hi interrupt
375 QMSS_INTD_1_HIGH_9 Navigator hi interrupt
376 QMSS_INTD_1_HIGH_10 Navigator hi interrupt
377 QMSS_INTD_1_HIGH_11 Navigator hi interrupt
378 QMSS_INTD_1_HIGH_12 Navigator hi interrupt
379 QMSS_INTD_1_HIGH_13 Navigator hi interrupt
380 QMSS_INTD_1_HIGH_14 Navigator hi interrupt
381 QMSS_INTD_1_HIGH_15 Navigator hi interrupt
382 QMSS_INTD_1_HIGH_16 Navigator hi interrupt
383 QMSS_INTD_1_HIGH_17 Navigator hi interrupt
384 QMSS_INTD_1_HIGH_18 Navigator hi interrupt
385 QMSS_INTD_1_HIGH_19 Navigator hi interrupt
386 QMSS_INTD_1_HIGH_20 Navigator hi interrupt
106 Memory, Interrupts, and EDMA for 66AK2E0x Copyright © 2012–2015, Texas Instruments Incorporated
Submit Documentation Feedback
Product Folder Links: 66AK2E05 66AK2E02
l TEXAS
INSTRUMENTS
66AK2E05, 66AK2E02
www.ti.com
SPRS865D –NOVEMBER 2012–REVISED MARCH 2015
Table 7-24. CIC0 Event Inputs — C66x CorePac Secondary Interrupts (continued)
EVENT NO. EVENT NAME DESCRIPTION
387 QMSS_INTD_1_HIGH_21 Navigator hi interrupt
388 QMSS_INTD_1_HIGH_22 Navigator hi interrupt
389 QMSS_INTD_1_HIGH_23 Navigator hi interrupt
390 QMSS_INTD_1_HIGH_24 Navigator hi interrupt
391 QMSS_INTD_1_HIGH_25 Navigator hi interrupt
392 QMSS_INTD_1_HIGH_26 Navigator hi interrupt
393 QMSS_INTD_1_HIGH_27 Navigator hi interrupt
394 QMSS_INTD_1_HIGH_28 Navigator hi interrupt
395 QMSS_INTD_1_HIGH_29 Navigator hi interrupt
396 QMSS_INTD_1_HIGH_30 Navigator hi interrupt
397 QMSS_INTD_1_HIGH_31 Navigator hi interrupt
398 QMSS_INTD_2_HIGH_0 Navigator second hi interrupt
399 QMSS_INTD_2_HIGH_1 Navigator second hi interrupt
400 QMSS_INTD_2_HIGH_2 Navigator second hi interrupt
401 QMSS_INTD_2_HIGH_3 Navigator second hi interrupt
402 QMSS_INTD_2_HIGH_4 Navigator second hi interrupt
403 QMSS_INTD_2_HIGH_5 Navigator second hi interrupt
404 QMSS_INTD_2_HIGH_6 Navigator second hi interrupt
405 QMSS_INTD_2_HIGH_7 Navigator second hi interrupt
406 QMSS_INTD_2_HIGH_8 Navigator second hi interrupt
407 QMSS_INTD_2_HIGH_9 Navigator second hi interrupt
408 QMSS_INTD_2_HIGH_10 Navigator second hi interrupt
409 QMSS_INTD_2_HIGH_11 Navigator second hi interrupt
410 QMSS_INTD_2_HIGH_12 Navigator second hi interrupt
411 QMSS_INTD_2_HIGH_13 Navigator second hi interrupt
412 QMSS_INTD_2_HIGH_14 Navigator second hi interrupt
413 QMSS_INTD_2_HIGH_15 Navigator second hi interrupt
414 QMSS_INTD_2_HIGH_16 Navigator second hi interrupt
415 QMSS_INTD_2_HIGH_17 Navigator second hi interrupt
416 QMSS_INTD_2_HIGH_18 Navigator second hi interrupt
417 QMSS_INTD_2_HIGH_19 Navigator second hi interrupt
418 QMSS_INTD_2_HIGH_20 Navigator second hi interrupt
419 QMSS_INTD_2_HIGH_21 Navigator second hi interrupt
420 QMSS_INTD_2_HIGH_22 Navigator second hi interrupt
421 QMSS_INTD_2_HIGH_23 Navigator second hi interrupt
422 QMSS_INTD_2_HIGH_24 Navigator second hi interrupt
423 QMSS_INTD_2_HIGH_25 Navigator second hi interrupt
424 QMSS_INTD_2_HIGH_26 Navigator second hi interrupt
425 QMSS_INTD_2_HIGH_27 Navigator second hi interrupt
426 QMSS_INTD_2_HIGH_28 Navigator second hi interrupt
427 QMSS_INTD_2_HIGH_29 Navigator second hi interrupt
428 QMSS_INTD_2_HIGH_30 Navigator second hi interrupt
429 QMSS_INTD_2_HIGH_31 Navigator second hi interrupt
430 Reserved Reserved
431 Reserved Reserved
432 Reserved Reserved
433 TIMER_12_INTL Timer interrupt low
Copyright © 2012–2015, Texas Instruments Incorporated Memory, Interrupts, and EDMA for 66AK2E0x 107
Submit Documentation Feedback
Product Folder Links: 66AK2E05 66AK2E02
l TEXAS
INSTRUMENTS
66AK2E05, 66AK2E02
SPRS865D –NOVEMBER 2012–REVISED MARCH 2015
www.ti.com
Table 7-24. CIC0 Event Inputs — C66x CorePac Secondary Interrupts (continued)
EVENT NO. EVENT NAME DESCRIPTION
434 TIMER_12_INTH Timer interrupt high
435 TIMER_13_INTL Timer interrupt low
436 TIMER_13_INTH Timer interrupt high
437 TIMER_14_INTL Timer interrupt low
438 TIMER_14_INTH Timer interrupt high
439 TIMER_15_INTL Timer interrupt low
440 TIMER_15_INTH Timer interrupt high
441 Reserved Reserved
442 Reserved Reserved
443 Reserved Reserved
444 Reserved Reserved
445 Reserved Reserved
446 GPIO_INT16 GPIO interrupt
447 GPIO_INT17 GPIO interrupt
448 GPIO_INT18 GPIO interrupt
449 GPIO_INT19 GPIO interrupt
450 GPIO_INT20 GPIO interrupt
451 GPIO_INT21 GPIO interrupt
452 GPIO_INT22 GPIO interrupt
453 GPIO_INT23 GPIO interrupt
454 GPIO_INT24 GPIO interrupt
455 GPIO_INT25 GPIO interrupt
456 GPIO_INT26 GPIO interrupt
457 GPIO_INT27 GPIO interrupt
458 GPIO_INT28 GPIO interrupt
459 GPIO_INT29 GPIO interrupt
460 GPIO_INT30 GPIO interrupt
461 GPIO_INT31 GPIO interrupt
462 PCIE_0_INT8 PCIE0 MSI interrupt
463 PCIE_0_INT9 PCIE0 MSI interrupt
464 PCIE_0_INT10 PCIE0 MSI interrupt
465 PCIE_0_INT11 PCIE0 MSI interrupt
466 PCIE_0_INT4 PCIE0 MSI interrupt
467 PCIE_0_INT5 PCIE0 MSI interrupt
468 PCIE_0_INT6 PCIE0 MSI interrupt
469 PCIE_0_INT7 PCIE0 MSI interrupt
470 SEM_INT12 Semaphore interrupt
471 Reserved Reserved
472 SEM_ERR12 Semaphore error interrupt
473 Reserved Reserved
Table 7-25 lists the CIC2 event inputs.
Table 7-25. CIC2 Event Inputs (Secondary Events for EDMA3CC and Hyperlink)
EVENT NO. EVENT NAME DESCRIPTION
0 GPIO_INT8 GPIO interrupt
1 GPIO_INT9 GPIO interrupt
2 GPIO_INT10 GPIO interrupt
108 Memory, Interrupts, and EDMA for 66AK2E0x Copyright © 2012–2015, Texas Instruments Incorporated
Submit Documentation Feedback
Product Folder Links: 66AK2E05 66AK2E02
l TEXAS
INSTRUMENTS
66AK2E05, 66AK2E02
www.ti.com
SPRS865D –NOVEMBER 2012–REVISED MARCH 2015
Table 7-25. CIC2 Event Inputs (Secondary Events for EDMA3CC and Hyperlink) (continued)
EVENT NO. EVENT NAME DESCRIPTION
3 GPIO_INT11 GPIO interrupt
4 GPIO_INT12 GPIO interrupt
5 GPIO_INT13 GPIO interrupt
6 GPIO_INT14 GPIO interrupt
7 GPIO_INT15 GPIO interrupt
8 DBGTBR_DMAINT Debug trace buffer (TBR) DMA event
9 Reserved Reserved
10 Reserved Reserved
11 TETB_FULLINT0 TETB0 is full
12 TETB_HFULLINT0 TETB0 is half full
13 TETB_ACQINT0 TETB0 acquisition has been completed
14 Reserved Reserved
15 Reserved Reserved
16 Reserved Reserved
17 Reserved Reserved
18 Reserved Reserved
19 Reserved Reserved
20 Reserved Reserved
21 Reserved Reserved
22 Reserved Reserved
23 DFT_PBIST_CPU_INT Reserved
24 QMSS_INTD_1_HIGH_16 Navigator interrupt
25 QMSS_INTD_1_HIGH_17 Navigator interrupt
26 QMSS_INTD_1_HIGH_18 Navigator interrupt
27 QMSS_INTD_1_HIGH_19 Navigator interrupt
28 QMSS_INTD_1_HIGH_20 Navigator interrupt
29 QMSS_INTD_1_HIGH_21 Navigator interrupt
30 QMSS_INTD_1_HIGH_22 Navigator interrupt
31 QMSS_INTD_1_HIGH_23 Navigator interrupt
32 QMSS_INTD_1_HIGH_24 Navigator interrupt
33 QMSS_INTD_1_HIGH_25 Navigator interrupt
34 QMSS_INTD_1_HIGH_26 Navigator interrupt
35 QMSS_INTD_1_HIGH_27 Navigator interrupt
36 QMSS_INTD_1_HIGH_28 Navigator interrupt
37 QMSS_INTD_1_HIGH_29 Navigator interrupt
38 QMSS_INTD_1_HIGH_30 Navigator interrupt
39 QMSS_INTD_1_HIGH_31 Navigator interrupt
40 Reserved Reserved
41 Reserved Reserved
42 Reserved Reserved
43 Reserved Reserved
44 Reserved Reserved
45 TRACER_CORE_0_INT Tracer sliding time window interrupt for DSP0 L2
46 Reserved Reserved
47 Reserved Reserved
48 Reserved Reserved
49 TRACER_DDR_INT Tracer sliding time window interrupt for MSMC-DDR3
Copyright © 2012–2015, Texas Instruments Incorporated Memory, Interrupts, and EDMA for 66AK2E0x 109
Submit Documentation Feedback
Product Folder Links: 66AK2E05 66AK2E02
l TEXAS
INSTRUMENTS
66AK2E05, 66AK2E02
SPRS865D –NOVEMBER 2012–REVISED MARCH 2015
www.ti.com
Table 7-25. CIC2 Event Inputs (Secondary Events for EDMA3CC and Hyperlink) (continued)
EVENT NO. EVENT NAME DESCRIPTION
50 TRACER_MSMC_0_INT Tracer sliding time window interrupt for MSMC SRAM bank0
51 TRACER_MSMC_1_INT Tracer sliding time window interrupt for MSMC SRAM bank1
52 TRACER_MSMC_2_INT Tracer sliding time window interrupt for MSMC SRAM bank2
53 TRACER_MSMC_3_INT Tracer sliding time window interrupt for MSMC SRAM bank3
54 TRACER_CFG_INT Tracer sliding time window interrupt for TeraNet CFG
55 TRACER_QMSS_QM_CFG1_INT Tracer sliding time window interrupt for Navigator CFG1 slave port
56 TRACER_QMSS_DMA_INT Tracer sliding time window interrupt for Navigator VBUSM slave port
57 TRACER_SEM_INT Tracer sliding time window interrupt for Semaphore interrupt
58 SEM_ERR0 Semaphore error interrupt
59 Reserved Reserved
60 Reserved Reserved
61 Reserved Reserved
62 BOOTCFG_INT BOOTCFG error interrupt
63 NETCP_0_PKTDMA_INT0 Packet Accelerator0 Packet DMA starvation interrupt
64 MPU_0_INT MPU0 interrupt
65 MSMC_SCRUB_CERROR MSMC error interrupt
66 MPU_1_INT MPU1 interrupt
67 Reserved Reserved
68 MPU_2_INT MPU2 interrupt
69 QMSS_INTD_1_PKTDMA_0 Navigator Packet DMA interrupt
70 Reserved Reserved
71 QMSS_INTD_1_PKTDMA_1 Navigator Packet DMA interrupt
72 MSMC_DEDC_CERROR MSMC error interrupt
73 MSMC_DEDC_NC_ERROR MSMC error interrupt
74 MSMC_SCRUB_NC_ERROR MSMC error interrupt
75 Reserved Reserved
76 MSMC_MPF_ERROR0 Memory protection fault indicators for system master PrivID = 0
77 Reserved Reserved
78 Reserved Reserved
79 Reserved Reserved
80 Reserved Reserved
81 Reserved Reserved
82 Reserved Reserved
83 Reserved Reserved
84 MSMC_MPF_ERROR8 Memory protection fault indicators for system master PrivID = 8
85 MSMC_MPF_ERROR9 Memory protection fault indicators for system master PrivID = 9
86 MSMC_MPF_ERROR10 Memory protection fault indicators for system master PrivID = 10
87 MSMC_MPF_ERROR11 Memory protection fault indicators for system master PrivID = 11
88 MSMC_MPF_ERROR12 Memory protection fault indicators for system master PrivID = 12
89 MSMC_MPF_ERROR13 Memory protection fault indicators for system master PrivID = 13
90 MSMC_MPF_ERROR14 Memory protection fault indicators for system master PrivID = 14
91 MSMC_MPF_ERROR15 Memory protection fault indicators for system master PrivID = 15
92 Reserved Reserved
93 GPIO_INT16 GPIO interrupt
94 GPIO_INT17 GPIO interrupt
95 GPIO_INT18 GPIO interrupt
96 GPIO_INT19 GPIO interrupt
110 Memory, Interrupts, and EDMA for 66AK2E0x Copyright © 2012–2015, Texas Instruments Incorporated
Submit Documentation Feedback
Product Folder Links: 66AK2E05 66AK2E02
l TEXAS
INSTRUMENTS
66AK2E05, 66AK2E02
www.ti.com
SPRS865D –NOVEMBER 2012–REVISED MARCH 2015
Table 7-25. CIC2 Event Inputs (Secondary Events for EDMA3CC and Hyperlink) (continued)
EVENT NO. EVENT NAME DESCRIPTION
97 GPIO_INT20 GPIO interrupt
98 GPIO_INT21 GPIO interrupt
99 GPIO_INT22 GPIO interrupt
100 GPIO_INT23 GPIO interrupt
101 GPIO_INT24 GPIO interrupt
102 GPIO_INT25 GPIO interrupt
103 GPIO_INT26 GPIO interrupt
104 GPIO_INT27 GPIO interrupt
105 GPIO_INT28 GPIO interrupt
106 GPIO_INT29 GPIO interrupt
107 GPIO_INT30 GPIO interrupt
108 GPIO_INT31 GPIO interrupt
109 Reserved Reserved
110 Reserved Reserved
111 Reserved Reserved
112 Reserved Reserved
113 Reserved Reserved
114 Reserved Reserved
115 Reserved Reserved
116 Reserved Reserved
117 AEMIF_EASYNCERR Asynchronous EMIF16 error interrupt
118 Reserved Reserved
119 Reserved Reserved
120 Reserved Reserved
121 Reserved Reserved
122 Reserved Reserved
123 Reserved Reserved
124 Reserved Reserved
125 Reserved Reserved
126 Reserved Reserved
127 Reserved Reserved
128 Reserved Reserved
129 Reserved Reserved
130 Reserved Reserved
131 Reserved Reserved
132 Reserved Reserved
133 Reserved Reserved
134 Reserved Reserved
135 Reserved Reserved
136 Reserved Reserved
137 Reserved Reserved
138 QMSS_INTD_1_HIGH_0 Navigator hi interrupt
139 QMSS_INTD_1_HIGH_1 Navigator hi interrupt
140 QMSS_INTD_1_HIGH_2 Navigator hi interrupt
141 QMSS_INTD_1_HIGH_3 Navigator hi interrupt
142 QMSS_INTD_1_HIGH_4 Navigator hi interrupt
143 QMSS_INTD_1_HIGH_5 Navigator hi interrupt
Copyright © 2012–2015, Texas Instruments Incorporated Memory, Interrupts, and EDMA for 66AK2E0x 111
Submit Documentation Feedback
Product Folder Links: 66AK2E05 66AK2E02
l TEXAS
INSTRUMENTS
66AK2E05, 66AK2E02
SPRS865D –NOVEMBER 2012–REVISED MARCH 2015
www.ti.com
Table 7-25. CIC2 Event Inputs (Secondary Events for EDMA3CC and Hyperlink) (continued)
EVENT NO. EVENT NAME DESCRIPTION
144 QMSS_INTD_1_HIGH_6 Navigator hi interrupt
145 QMSS_INTD_1_HIGH_7 Navigator hi interrupt
146 QMSS_INTD_1_HIGH_8 Navigator hi interrupt
147 QMSS_INTD_1_HIGH_9 Navigator hi interrupt
148 QMSS_INTD_1_HIGH_10 Navigator hi interrupt
149 QMSS_INTD_1_HIGH_11 Navigator hi interrupt
150 QMSS_INTD_1_HIGH_12 Navigator hi interrupt
151 QMSS_INTD_1_HIGH_13 Navigator hi interrupt
152 QMSS_INTD_1_HIGH_14 Navigator hi interrupt
153 QMSS_INTD_1_HIGH_15 Navigator hi interrupt
154 QMSS_INTD_2_HIGH_0 Navigator second hi interrupt
155 QMSS_INTD_2_HIGH_1 Navigator second hi interrupt
156 QMSS_INTD_2_HIGH_2 Navigator second hi interrupt
157 QMSS_INTD_2_HIGH_3 Navigator second hi interrupt
158 QMSS_INTD_2_HIGH_4 Navigator second hi interrupt
159 QMSS_INTD_2_HIGH_5 Navigator second hi interrupt
160 QMSS_INTD_2_HIGH_6 Navigator second hi interrupt
161 QMSS_INTD_2_HIGH_7 Navigator second hi interrupt
162 QMSS_INTD_2_HIGH_8 Navigator second hi interrupt
163 QMSS_INTD_2_HIGH_9 Navigator second hi interrupt
164 QMSS_INTD_2_HIGH_10 Navigator second hi interrupt
165 QMSS_INTD_2_HIGH_11 Navigator second hi interrupt
166 QMSS_INTD_2_HIGH_12 Navigator second hi interrupt
167 QMSS_INTD_2_HIGH_13 Navigator second hi interrupt
168 QMSS_INTD_2_HIGH_14 Navigator second hi interrupt
169 QMSS_INTD_2_HIGH_15 Navigator second hi interrupt
170 QMSS_INTD_2_HIGH_16 Navigator second hi interrupt
171 QMSS_INTD_2_HIGH_17 Navigator second hi interrupt
172 QMSS_INTD_2_HIGH_18 Navigator second hi interrupt
173 QMSS_INTD_2_HIGH_19 Navigator second hi interrupt
174 QMSS_INTD_2_HIGH_20 Navigator second hi interrupt
175 QMSS_INTD_2_HIGH_21 Navigator second hi interrupt
176 QMSS_INTD_2_HIGH_22 Navigator second hi interrupt
177 QMSS_INTD_2_HIGH_23 Navigator second hi interrupt
178 QMSS_INTD_2_HIGH_24 Navigator second hi interrupt
179 QMSS_INTD_2_HIGH_25 Navigator second hi interrupt
180 QMSS_INTD_2_HIGH_26 Navigator second hi interrupt
181 QMSS_INTD_2_HIGH_27 Navigator second hi interrupt
182 QMSS_INTD_2_HIGH_28 Navigator second hi interrupt
183 QMSS_INTD_2_HIGH_29 Navigator second hi interrupt
184 QMSS_INTD_2_HIGH_30 Navigator second hi interrupt
185 QMSS_INTD_2_HIGH_31 Navigator second hi interrupt
186 MPU_12_INT MPU12 addressing violation interrupt and protection violation interrupt
187 MPU_13_INT MPU13 addressing violation interrupt and protection violation interrupt
188 MPU_14_INT MPU14 addressing violation interrupt and protection violation interrupt
189 MPU_15_INT MPU15 addressing violation interrupt and protection violation interrupt
190 Reserved Reserved
112 Memory, Interrupts, and EDMA for 66AK2E0x Copyright © 2012–2015, Texas Instruments Incorporated
Submit Documentation Feedback
Product Folder Links: 66AK2E05 66AK2E02
l TEXAS
INSTRUMENTS
66AK2E05, 66AK2E02
www.ti.com
SPRS865D –NOVEMBER 2012–REVISED MARCH 2015
Table 7-25. CIC2 Event Inputs (Secondary Events for EDMA3CC and Hyperlink) (continued)
EVENT NO. EVENT NAME DESCRIPTION
191 Reserved Reserved
192 Reserved Reserved
193 Reserved Reserved
194 Reserved Reserved
195 Reserved Reserved
196 Reserved Reserved
197 Reserved Reserved
198 Reserved Reserved
199 TRACER_QMSS_QM_CFG2_INT Tracer sliding time window interrupt for Navigator CFG2 slave port
200 TRACER_EDMACC_0 Tracer sliding time window interrupt foR EDMA3CC0
201 TRACER_EDMACC_123_INT Tracer sliding time window interrupt for EDMA3CC1, EDMA3CC2, and
EDMA3CC3
202 TRACER_CIC_INT Tracer sliding time window interrupt for interrupt controllers (CIC)
203 Reserved Reserved
204 MPU_5_INT MPU5 addressing violation interrupt and protection violation interrupt
205 Reserved Reserved
206 MPU_7_INT MPU7 addressing violation interrupt and protection violation interrupt
207 MPU_8_INT MPU8 addressing violation interrupt and protection violation interrupt
208 Reserved Reserved
209 Reserved Reserved
210 Reserved Reserved
211 DDR3_0_ERR DDR3 error interrupt
212 HYPERLINK_0_INT HyperLink interrupt
213 EDMACC_0_ERRINT EDMA3CC0 error interrupt
214 EDMACC_0_MPINT EDMA3CC0 memory protection interrupt
215 EDMACC_0_TC_0_ERRINT EDMA3CC0 TPTC0 error interrupt
216 EDMACC_0_TC_1_ERRINT EDMA3CC0 TPTC1 error interrupt
217 EDMACC_1_ERRINT EDMA3CC1 error interrupt
218 EDMACC_1_MPINT EDMA3CC1 memory protection interrupt
219 EDMACC_1_TC_0_ERRINT EDMA3CC1 TPTC0 error interrupt
220 EDMACC_1_TC_1_ERRINT EDMA3CC1 TPTC1 error interrupt
221 EDMACC_1_TC_2_ERRINT EDMA3CC1 TPTC2 error interrupt
222 EDMACC_1_TC_3_ERRINT EDMA3CC1 TPTC3 error interrupt
223 EDMACC_2_ERRINT EDMA3CC2 error interrupt
224 EDMACC_2_MPINT EDMA3CC2 memory protection interrupt
225 EDMACC_2_TC_0_ERRINT EDMA3CC2 TPTC0 error interrupt
226 EDMACC_2_TC_1_ERRINT EDMA3CC2 TPTC1 error interrupt
227 EDMACC_2_TC_2_ERRINT EDMA3CC2 TPTC2 error interrupt
228 EDMACC_2_TC_3_ERRINT EDMA3CC2 TPTC3 error interrupt
229 EDMACC_3_ERRINT EDMA3CC3 error interrupt
230 EDMACC_3_MPINT EDMA3CC3 memory protection interrupt
231 EDMACC_3_TC_0_ERRINT EDMA3CC3 TPTC0 error interrupt
232 EDMACC_3_TC_1_ERRINT EDMA3CC3 TPTC1 error interrupt
233 EDMACC_4_ERRINT EDMA3CC4 error interrupt
234 EDMACC_4_MPINT EDMA3CC4 memory protection interrupt
235 EDMACC_4_TC_0_ERRINT EDMA3CC4 TPTC0 error interrupt
236 EDMACC_4_TC_1_ERRINT EDMA3CC4 TPTC1 error interrupt
237 QMSS_QUE_PEND_652 Navigator transmit queue pending event for indicated queue
Copyright © 2012–2015, Texas Instruments Incorporated Memory, Interrupts, and EDMA for 66AK2E0x 113
Submit Documentation Feedback
Product Folder Links: 66AK2E05 66AK2E02
l TEXAS
INSTRUMENTS
66AK2E05, 66AK2E02
SPRS865D –NOVEMBER 2012–REVISED MARCH 2015
www.ti.com
Table 7-25. CIC2 Event Inputs (Secondary Events for EDMA3CC and Hyperlink) (continued)
EVENT NO. EVENT NAME DESCRIPTION
238 QMSS_QUE_PEND_653 Navigator transmit queue pending event for indicated queue
239 QMSS_QUE_PEND_654 Navigator transmit queue pending event for indicated queue
240 QMSS_QUE_PEND_655 Navigator transmit queue pending event for indicated queue
241 QMSS_QUE_PEND_656 Navigator transmit queue pending event for indicated queue
242 QMSS_QUE_PEND_657 Navigator transmit queue pending event for indicated queue
243 QMSS_QUE_PEND_658 Navigator transmit queue pending event for indicated queue
244 QMSS_QUE_PEND_659 Navigator transmit queue pending event for indicated queue
245 QMSS_QUE_PEND_660 Navigator transmit queue pending event for indicated queue
246 QMSS_QUE_PEND_661 Navigator transmit queue pending event for indicated queue
247 QMSS_QUE_PEND_662 Navigator transmit queue pending event for indicated queue
248 QMSS_QUE_PEND_663 Navigator transmit queue pending event for indicated queue
249 QMSS_QUE_PEND_664 Navigator transmit queue pending event for indicated queue
250 QMSS_QUE_PEND_665 Navigator transmit queue pending event for indicated queue
251 QMSS_QUE_PEND_666 Navigator transmit queue pending event for indicated queue
252 QMSS_QUE_PEND_667 Navigator transmit queue pending event for indicated queue
253 QMSS_QUE_PEND_668 Navigator transmit queue pending event for indicated queue
254 QMSS_QUE_PEND_669 Navigator transmit queue pending event for indicated queue
255 QMSS_QUE_PEND_670 Navigator transmit queue pending event for indicated queue
256 QMSS_QUE_PEND_671 Navigator transmit queue pending event for indicated queue
257 QMSS_QUE_PEND_672 Navigator transmit queue pending event for indicated queue
258 QMSS_QUE_PEND_673 Navigator transmit queue pending event for indicated queue
259 QMSS_QUE_PEND_674 Navigator transmit queue pending event for indicated queue
260 QMSS_QUE_PEND_675 Navigator transmit queue pending event for indicated queue
261 QMSS_QUE_PEND_676 Navigator transmit queue pending event for indicated queue
262 QMSS_QUE_PEND_677 Navigator transmit queue pending event for indicated queue
263 QMSS_QUE_PEND_678 Navigator transmit queue pending event for indicated queue
264 QMSS_QUE_PEND_679 Navigator transmit queue pending event for indicated queue
265 QMSS_QUE_PEND_680 Navigator transmit queue pending event for indicated queue
266 QMSS_QUE_PEND_681 Navigator transmit queue pending event for indicated queue
267 QMSS_QUE_PEND_682 Navigator transmit queue pending event for indicated queue
268 QMSS_QUE_PEND_683 Navigator transmit queue pending event for indicated queue
269 QMSS_QUE_PEND_684 Navigator transmit queue pending event for indicated queue
270 QMSS_QUE_PEND_685 Navigator transmit queue pending event for indicated queue
271 QMSS_QUE_PEND_686 Navigator transmit queue pending event for indicated queue
272 QMSS_QUE_PEND_687 Navigator transmit queue pending event for indicated queue
273 QMSS_QUE_PEND_688 Navigator transmit queue pending event for indicated queue
274 QMSS_QUE_PEND_689 Navigator transmit queue pending event for indicated queue
275 QMSS_QUE_PEND_690 Navigator transmit queue pending event for indicated queue
276 QMSS_QUE_PEND_691 Navigator transmit queue pending event for indicated queue
277 10GbE_LINK_INT0 10 Gigabit Ethernet subsystem MDIO interrupt
278 10GbE_LINK_INT1 10 Gigabit Ethernet subsystem MDIO interrupt
279 10GbE_USER_INT0 10 Gigabit Ethernet subsystem MDIO interrupt
280 10GbE_USER_INT1 10 Gigabit Ethernet subsystem MDIO interrupt
281 10GbE_MISC_INT 10 Gigabit Ethernet subsystem MDIO interrupt
282 10GbE_INT_PKTDMA_0 10 Gigabit Ethernet Packet DMA starvation interrupt
283 SEM_INT0 Semaphore interrupt
284 Reserved Reserved
114 Memory, Interrupts, and EDMA for 66AK2E0x Copyright © 2012–2015, Texas Instruments Incorporated
Submit Documentation Feedback
Product Folder Links: 66AK2E05 66AK2E02
l TEXAS
INSTRUMENTS
66AK2E05, 66AK2E02
www.ti.com
SPRS865D –NOVEMBER 2012–REVISED MARCH 2015
Table 7-25. CIC2 Event Inputs (Secondary Events for EDMA3CC and Hyperlink) (continued)
EVENT NO. EVENT NAME DESCRIPTION
285 Reserved Reserved
286 Reserved Reserved
287 Reserved Reserved
288 Reserved Reserved
289 Reserved Reserved
290 Reserved Reserved
291 SEM_INT8 Semaphore interrupt
292 SEM_INT9 Semaphore interrupt
293 SEM_INT10 Semaphore interrupt
294 SEM_INT11 Semaphore interrupt
295 SEM_INT12 Semaphore interrupt
296 Reserved Reserved
297 Reserved Reserved
298 Reserved Reserved
299 SEM_ERR8 Semaphore error interrupt
300 SEM_ERR9 Semaphore error interrupt
301 SEM_ERR10 Semaphore error interrupt
302 SEM_ERR11 Semaphore error interrupt
303 SEM_ERR12 Semaphore error interrupt
304 QMSS1_ECC_INTR Navigator ECC error interrupt
305 QMSS_INTD_1_LOW_0 Navigator interrupt
306 QMSS_INTD_1_LOW_1 Navigator interrupt
307 QMSS_INTD_1_LOW_2 Navigator interrupt
308 QMSS_INTD_1_LOW_3 Navigator interrupt
309 QMSS_INTD_1_LOW_4 Navigator interrupt
310 QMSS_INTD_1_LOW_5 Navigator interrupt
311 QMSS_INTD_1_LOW_6 Navigator interrupt
312 QMSS_INTD_1_LOW_7 Navigator interrupt
313 QMSS_INTD_1_LOW_8 Navigator interrupt
314 QMSS_INTD_1_LOW_9 Navigator interrupt
315 QMSS_INTD_1_LOW_10 Navigator interrupt
316 QMSS_INTD_1_LOW_11 Navigator interrupt
317 QMSS_INTD_1_LOW_12 Navigator interrupt
318 QMSS_INTD_1_LOW_13 Navigator interrupt
319 QMSS_INTD_1_LOW_14 Navigator interrupt
320 QMSS_INTD_1_LOW_15 Navigator interrupt
321 QMSS_INTD_2_LOW_0 Navigator second interrupt
322 QMSS_INTD_2_LOW_1 Navigator second interrupt
323 QMSS_INTD_2_LOW_2 Navigator second interrupt
324 QMSS_INTD_2_LOW_3 Navigator second interrupt
325 QMSS_INTD_2_LOW_4 Navigator second interrupt
326 QMSS_INTD_2_LOW_5 Navigator second interrupt
327 QMSS_INTD_2_LOW_6 Navigator second interrupt
328 QMSS_INTD_2_LOW_7 Navigator second interrupt
329 QMSS_INTD_2_LOW_8 Navigator second interrupt
330 QMSS_INTD_2_LOW_9 Navigator second interrupt
331 QMSS_INTD_2_LOW_10 Navigator second interrupt
Copyright © 2012–2015, Texas Instruments Incorporated Memory, Interrupts, and EDMA for 66AK2E0x 115
Submit Documentation Feedback
Product Folder Links: 66AK2E05 66AK2E02
l TEXAS
INSTRUMENTS
66AK2E05, 66AK2E02
SPRS865D –NOVEMBER 2012–REVISED MARCH 2015
www.ti.com
Table 7-25. CIC2 Event Inputs (Secondary Events for EDMA3CC and Hyperlink) (continued)
EVENT NO. EVENT NAME DESCRIPTION
332 QMSS_INTD_2_LOW_11 Navigator second interrupt
333 QMSS_INTD_2_LOW_12 Navigator second interrupt
334 QMSS_INTD_2_LOW_13 Navigator second interrupt
335 QMSS_INTD_2_LOW_14 Navigator second interrupt
336 QMSS_INTD_2_LOW_15 Navigator interrupt
337 NETCP_MDIO_LINK_INT0 Packet Accelerator subsystem MDIO interrupt
338 NETCP_MDIO_LINK_INT1 Packet Accelerator subsystem MDIO interrupt
339 NETCP_MDIO_USER_INT0 Packet Accelerator subsystem MDIO interrupt
340 NETCP_MDIO_USER_INT1 Packet Accelerator subsystem MDIO interrupt
341 NETCP_MISC_INT Packet Accelerator subsystem MDIO interrupt
342 NETCP_GLOBAL_STARVE_INT Packet Accelerator interrupt
343 NETCP_LOCAL_STARVE_INT Packet Accelerator interrupt
344 NETCP_PA_ECC_INT Packet Accelerator interrupt
345 NETCP_SA_ECC_INT Packet Accelerator interrupt
346 NETCP_SWITCH_ECC_INT NETCP SWITCH ECC interrupt
347 NETCP_SWITCH_STAT_INT0 NETCP SWITCH STAT interrupt
348 NETCP_SWITCH_STAT_INT1 NETCP SWITCH STAT interrupt
349 NETCP_SWITCH_STAT_INT2 NETCP SWITCH STAT interrupt
350 NETCP_SWITCH_STAT_INT3 NETCP SWITCH STAT interrupt
351 NETCP_SWITCH_STAT_INT4 NETCP SWITCH STAT interrupt
352 NETCP_SWITCH_STAT_INT5 NETCP SWITCH STAT interrupt
353 NETCP_SWITCH_STAT_INT6 NETCP SWITCH STAT interrupt
354 NETCP_SWITCH_STAT_INT7 NETCP SWITCH STAT interrupt
355 NETCP_SWITCH_STAT_INT8 NETCP SWITCH STAT interrupt
356 NETCP_SWITCH_INT NETCP SWITCH interrupt
357 Reserved Reserved
358 Reserved Reserved
359 Reserved Reserved
360 Reserved Reserved
361 Reserved Reserved
362 PSC_ALLINT PSC interrupt
363 Reserved Reserved
364 Reserved Reserved
365 Reserved Reserved
366 Reserved Reserved
367 Reserved Reserved
368 Reserved Reserved
369 Reserved Reserved
370 Reserved Reserved
371 Reserved Reserved
372 MPU_9_INT MPU9 addressing violation interrupt and protection violation interrupt
373 MPU_10_INT MPU10 addressing violation interrupt and protection violation interrupt
374 MPU_11_INT MPU11 addressing violation interrupt and protection violation interrupt
375 TRACER_MSMC_4_INT Tracer sliding time window interrupt for MSMC SRAM bank 4
376 TRACER_MSMC_5_INT Tracer sliding time window interrupt for MSMC SRAM bank 4
377 TRACER_MSMC_6_INT Tracer sliding time window interrupt for MSMC SRAM bank 4
378 TRACER_MSMC_7_INT Tracer sliding time window interrupt for MSMC SRAM bank 4
116 Memory, Interrupts, and EDMA for 66AK2E0x Copyright © 2012–2015, Texas Instruments Incorporated
Submit Documentation Feedback
Product Folder Links: 66AK2E05 66AK2E02
l TEXAS
INSTRUMENTS
66AK2E05, 66AK2E02
www.ti.com
SPRS865D –NOVEMBER 2012–REVISED MARCH 2015
Table 7-25. CIC2 Event Inputs (Secondary Events for EDMA3CC and Hyperlink) (continued)
EVENT NO. EVENT NAME DESCRIPTION
379 TRACER_PCIE1_INT Tracer sliding time window interrupt for PCIE1
380 Reserved Reserved
381 Reserved Reserved
382 Reserved Reserved
383 Reserved Reserved
384 TRACER_SPI_ROM_EMIF_INT Tracer sliding time window interrupt for SPI/ROM/EMIF16 modules
385 Reserved Reserved
386 TRACER_USB1_INT Tracer sliding time window interrupt for USB1 CFG port tracer
387 TIMER_8_INTL Timer interrupt low
388 TIMER_8_INTH Timer interrupt high
389 TIMER_9_INTL Timer interrupt low
390 TIMER_9_INTH Timer interrupt high
391 TIMER_10_INTL Timer interrupt low
392 TIMER_10_INTH Timer interrupt high
393 TIMER_11_INTL Timer interrupt low
394 TIMER_11_INTH Timer interrupt high
395 TIMER_14_INTL Timer interrupt low
396 TIMER_14_INTH Timer interrupt high
397 TIMER_15_INTL Timer interrupt low
398 TIMER_15_INTH Timer interrupt high
399 USB_0_INT00 USB 0 event ring 0 interrupt
400 USB_0_INT01 USB 0 event ring 1 interrupt
401 USB_0_INT02 USB 0 event ring 2 interrupt
402 USB_0_INT03 USB 0 event ring 3 interrupt
403 USB_0_INT04 USB 0 event ring 4 interrupt
404 USB_0_INT05 USB 0 event ring 5 interrupt
405 USB_0_INT06 USB 0 event ring 6 interrupt
406 USB_0_INT07 USB 0 event ring 7 interrupt
407 USB_0_INT08 USB 0 event ring 8 interrupt
408 USB_0_INT09 USB 0 event ring 9 interrupt
409 USB_0_INT10 USB 0 event ring 10 interrupt
410 USB_0_INT11 USB 0 event ring 11 interrupt
411 USB_0_INT12 USB 0 event ring 12 interrupt
412 USB_0_INT13 USB 0 event ring 13 interrupt
413 USB_0_INT14 USB 0 event ring 14 interrupt
414 USB_0_INT15 USB 0 event ring 15 interrupt
415 USB_0_MISCINT USB 0 Miscellaneous interrupt
416 USB_0_OABSINT USB 0 OABS interrupt
417 Reserved Reserved
418 USB_1_INT00 USB 1 event ring 0 interrupt
419 USB_1_INT01 USB 1 event ring 1 interrupt
420 USB_1_INT02 USB 1 event ring 2 interrupt
421 USB_1_INT03 USB 1 event ring 3 interrupt
422 USB_1_INT04 USB 1 event ring 4 interrupt
423 USB_1_INT05 USB 1 event ring 5 interrupt
424 USB_1_INT06 USB 1 event ring 6 interrupt
425 USB_1_INT07 USB 1 event ring 7 interrupt
Copyright © 2012–2015, Texas Instruments Incorporated Memory, Interrupts, and EDMA for 66AK2E0x 117
Submit Documentation Feedback
Product Folder Links: 66AK2E05 66AK2E02
l TEXAS
INSTRUMENTS
66AK2E05, 66AK2E02
SPRS865D –NOVEMBER 2012–REVISED MARCH 2015
www.ti.com
Table 7-25. CIC2 Event Inputs (Secondary Events for EDMA3CC and Hyperlink) (continued)
EVENT NO. EVENT NAME DESCRIPTION
426 USB_1_INT08 USB 1 event ring 8 interrupt
427 USB_1_INT09 USB 1 event ring 9 interrupt
428 USB_1_INT10 USB 1 event ring 10 interrupt
429 USB_1_INT11 USB 1 event ring 11 interrupt
430 USB_1_INT12 USB 1 event ring 12 interrupt
431 USB_1_INT13 USB 1 event ring 13 interrupt
432 USB_1_INT14 USB 1 event ring 14 interrupt
433 USB_1_INT15 USB 1 event ring 15 interrupt
434 USB_1_MISCINT USB 1 miscellaneous interrupt
435 USB_1_OABSINT USB 1 OABS interrupt
436 Reserved Reserved
437 Reserved Reserved
438 Reserved Reserved
439 Reserved Reserved
440 Reserved Reserved
441 Reserved Reserved
442 TETB_OVFLINT0 ETB0 overflow (emulation trace buffer)
443 TETB_UNFLINT0 ETB0 underflow
444 TIMER_0_INTL Timer interrupt low
445 TIMER_0_INTH Timer interrupt high
446 TIMER_12_INTL Timer interrupt low
447 TIMER_12_INTH Timer interrupt high
448 TIMER_13_INTL Timer interrupt low
449 TIMER_13_INTH Timer interrupt high
450 TIMER_16_INTL Timer interrupt low
451 TIMER_16_INTH Timer interrupt high
452 TIMER_17_INTL Timer interrupt low
453 TIMER_17_INTH Timer interrupt high
454 TIMER_18_INTL Timer interrupt low
455 TIMER_18_INTH Timer interrupt high
456 TIMER_19_INTL Timer interrupt low
457 TIMER_19_INTH Timer interrupt high
458 Reserved Reserved
459 RSTMUX_INT8 Boot config watchdog timer expiration event for ARM Core 0
460 RSTMUX_INT9 Boot config watchdog timer expiration event for ARM Core 1
461 RSTMUX_INT10 Boot config watchdog timer expiration event for ARM Core 2
462 RSTMUX_INT11 Boot config watchdog timer expiration event for ARM Core 3
463 GPIO_INT0 GPIO interrupt
464 GPIO_INT1 GPIO interrupt
465 GPIO_INT2 GPIO interrupt
466 GPIO_INT3 GPIO interrupt
467 GPIO_INT4 GPIO interrupt
468 GPIO_INT5 GPIO interrupt
469 GPIO_INT6 GPIO interrupt
470 GPIO_INT7 GPIO interrupt
471 IPC_GR0 IPC interrupt generation
472 Reserved Reserved
118 Memory, Interrupts, and EDMA for 66AK2E0x Copyright © 2012–2015, Texas Instruments Incorporated
Submit Documentation Feedback
Product Folder Links: 66AK2E05 66AK2E02
l TEXAS
INSTRUMENTS
66AK2E05, 66AK2E02
www.ti.com
SPRS865D –NOVEMBER 2012–REVISED MARCH 2015
Table 7-25. CIC2 Event Inputs (Secondary Events for EDMA3CC and Hyperlink) (continued)
EVENT NO. EVENT NAME DESCRIPTION
473 Reserved Reserved
474 Reserved Reserved
475 Reserved Reserved
476 Reserved Reserved
477 Reserved Reserved
478 Reserved Reserved
7.3.2 CIC Registers
This section includes the CIC memory map information and registers.
7.3.2.1 CIC0 Register Map
Table 7-26. CIC0 Registers
ADDRESS
OFFSET REGISTER MNEMONIC REGISTER NAME
0x0 REVISION_REG Revision Register
0x4 CONTROL_REG Control Register
0xC HOST_CONTROL_REG Host Control Register
0x10 GLOBAL_ENABLE_HINT_REG Global Host Int Enable Register
0x20 STATUS_SET_INDEX_REG Status Set Index Register
0x24 STATUS_CLR_INDEX_REG Status Clear Index Register
0x28 ENABLE_SET_INDEX_REG Enable Set Index Register
0x2C ENABLE_CLR_INDEX_REG Enable Clear Index Register
0x34 HINT_ENABLE_SET_INDEX_REG Host Int Enable Set Index Register
0x38 HINT_ENABLE_CLR_INDEX_REG Host Int Enable Clear Index Register
0x200 RAW_STATUS_REG0 Raw Status Register 0
0x204 RAW_STATUS_REG1 Raw Status Register 1
0x208 RAW_STATUS_REG2 Raw Status Register 2
0x20C RAW_STATUS_REG3 Raw Status Register 3
0x210 RAW_STATUS_REG4 Raw Status Register 4
0x214 RAW_STATUS_REG5 Raw Status Register 5
0x218 RAW_STATUS_REG6 Raw Status Register 6
0x21C RAW_STATUS_REG7 Raw Status Register 7
0x220 RAW_STATUS_REG8 Raw Status Register 8
0x224 RAW_STATUS_REG9 Raw Status Register 9
0x228 RAW_STATUS_REG10 Raw Status Register 10
0x22C RAW_STATUS_REG11 Raw Status Register 11
0x230 RAW_STATUS_REG12 Raw Status Register 12
0x234 RAW_STATUS_REG13 Raw Status Register 13
0x238 RAW_STATUS_REG14 Raw Status Register 14
0x23C RAW_STATUS_REG15 Raw Status Register 15
0x280 ENA_STATUS_REG0 Enabled Status Register 0
0x284 ENA_STATUS_REG1 Enabled Status Register 1
0x288 ENA_STATUS_REG2 Enabled Status Register 2
0x28C ENA_STATUS_REG3 Enabled Status Register 3
0x290 ENA_STATUS_REG4 Enabled Status Register 4
0x294 ENA_STATUS_REG5 Enabled Status Register 5
Copyright © 2012–2015, Texas Instruments Incorporated Memory, Interrupts, and EDMA for 66AK2E0x 119
Submit Documentation Feedback
Product Folder Links: 66AK2E05 66AK2E02
l TEXAS
INSTRUMENTS
66AK2E05, 66AK2E02
SPRS865D –NOVEMBER 2012–REVISED MARCH 2015
www.ti.com
Table 7-26. CIC0 Registers (continued)
ADDRESS
OFFSET REGISTER MNEMONIC REGISTER NAME
0x298 ENA_STATUS_REG6 Enabled Status Register 6
0x29C ENA_STATUS_REG7 Enabled Status Register 7
0x2A0 ENA_STATUS_REG8 Enabled Status Register 8
0x2A4 ENA_STATUS_REG9 Enabled Status Register 9
0x2A8 ENA_STATUS_REG10 Enabled Status Register10
0x2AC ENA_STATUS_REG11 Enabled Status Register 11
0x2B0 ENA_STATUS_REG12 Enabled Status Register 12
0x2B4 ENA_STATUS_REG13 Enabled Status Register 13
0x2B8 ENA_STATUS_REG14 Enabled Status Register 14
0x2BC ENA_STATUS_REG15 Enabled Status Register 15
0x300 ENABLE_REG0 Enable Register 0
0x304 ENABLE_REG1 Enable Register 1
0x308 ENABLE_REG2 Enable Register 2
0x30C ENABLE_REG3 Enable Register 3
0x310 ENABLE_REG4 Enable Register 4
0x314 ENABLE_REG5 Enable Register 5
0x318 ENABLE_REG6 Enable Register 6
0x31C ENABLE_REG7 Enable Register 7
0x320 ENABLE_REG8 Enable Register 8
0x324 ENABLE_REG9 Enable Register 9
0x328 ENABLE_REG10 Enable Register 10
0x32C ENABLE_REG11 Enable Register 11
0x330 ENABLE_REG12 Enable Register 12
0x334 ENABLE_REG13 Enable Register 13
0x338 ENABLE_REG14 Enable Register 14
0x33C ENABLE_REG15 Enable Register 15
0x380 ENABLE_CLR_REG0 Enable Clear Register 0
0x384 ENABLE_CLR_REG1 Enable Clear Register 1
0x388 ENABLE_CLR_REG2 Enable Clear Register 2
0x38C ENABLE_CLR_REG3 Enable Clear Register 3
0x390 ENABLE_CLR_REG4 Enable Clear Register 4
0x394 ENABLE_CLR_REG5 Enable Clear Register 5
0x398 ENABLE_CLR_REG6 Enable Clear Register 6
0x39C ENABLE_CLR_REG7 Enable Clear Register 7
0x3A0 ENABLE_CLR_REG8 Enable Clear Register 8
0x3A4 ENABLE_CLR_REG9 Enable Clear Register 9
0x3A8 ENABLE_CLR_REG10 Enable Clear Register 10
0x3AC ENABLE_CLR_REG11 Enable Clear Register 11
0x3B0 ENABLE_CLR_REG12 Enable Clear Register 12
0x3B4 ENABLE_CLR_REG13 Enable Clear Register 13
0x3B8 ENABLE_CLR_REG14 Enable Clear Register 14
0x38C ENABLE_CLR_REG15 Enable Clear Register 15
0x400 CH_MAP_REG0 Interrupt Channel Map Register for 0 to 0+3
0x404 CH_MAP_REG1 Interrupt Channel Map Register for 4 to 4+3
0x408 CH_MAP_REG2 Interrupt Channel Map Register for 8 to 8+3
0x40C CH_MAP_REG3 Interrupt Channel Map Register for 12 to 12+3
0x410 CH_MAP_REG4 Interrupt Channel Map Register for 16 to 16+3
120 Memory, Interrupts, and EDMA for 66AK2E0x Copyright © 2012–2015, Texas Instruments Incorporated
Submit Documentation Feedback
Product Folder Links: 66AK2E05 66AK2E02
l TEXAS
INSTRUMENTS
66AK2E05, 66AK2E02
www.ti.com
SPRS865D –NOVEMBER 2012–REVISED MARCH 2015
Table 7-26. CIC0 Registers (continued)
ADDRESS
OFFSET REGISTER MNEMONIC REGISTER NAME
0x414 CH_MAP_REG5 Interrupt Channel Map Register for 20 to 20+3
0x418 CH_MAP_REG6 Interrupt Channel Map Register for 24 to 24+3
0x41C CH_MAP_REG7 Interrupt Channel Map Register for 28 to 28+3
0x420 CH_MAP_REG8 Interrupt Channel Map Register for 32 to 32+3
0x424 CH_MAP_REG9 Interrupt Channel Map Register for 36 to 36+3
0x428 CH_MAP_REG10 Interrupt Channel Map Register for 40 to 40+3
0x42C CH_MAP_REG11 Interrupt Channel Map Register for 44 to 44+3
0x430 CH_MAP_REG12 Interrupt Channel Map Register for 48 to 48+3
0x434 CH_MAP_REG13 Interrupt Channel Map Register for 52 to 52+3
0x438 CH_MAP_REG14 Interrupt Channel Map Register for 56 to 56+3
0x43C CH_MAP_REG15 Interrupt Channel Map Register for 60 to 60+3
0x440 CH_MAP_REG16 Interrupt Channel Map Register for 64 to 64+3
0x444 CH_MAP_REG17 Interrupt Channel Map Register for 68 to 68+3
0x448 CH_MAP_REG18 Interrupt Channel Map Register for 72 to 72+3
0x44C CH_MAP_REG19 Interrupt Channel Map Register for 76 to 76+3
0x450 CH_MAP_REG20 Interrupt Channel Map Register for 80 to 80+3
0x454 CH_MAP_REG21 Interrupt Channel Map Register for 84 to 84+3
0x458 CH_MAP_REG22 Interrupt Channel Map Register for 88 to 88+3
0x45C CH_MAP_REG23 Interrupt Channel Map Register for 92 to 92+3
0x460 CH_MAP_REG24 Interrupt Channel Map Register for 96 to 96+3
0x464 CH_MAP_REG25 Interrupt Channel Map Register for 100 to 100+3
0x468 CH_MAP_REG26 Interrupt Channel Map Register for 104 to 104+3
0x46C CH_MAP_REG27 Interrupt Channel Map Register for 108 to 108+3
0x470 CH_MAP_REG28 Interrupt Channel Map Register for 112 to 112+3
0x474 CH_MAP_REG29 Interrupt Channel Map Register for 116 to 116+3
0x478 CH_MAP_REG30 Interrupt Channel Map Register for 120 to 120+3
0x47C CH_MAP_REG31 Interrupt Channel Map Register for 124 to 124+3
0x480 CH_MAP_REG32 Interrupt Channel Map Register for 128 to 128+3
0x484 CH_MAP_REG33 Interrupt Channel Map Register for 132 to 132+3
0x488 CH_MAP_REG34 Interrupt Channel Map Register for 136 to 136+3
0x48C CH_MAP_REG35 Interrupt Channel Map Register for 140 to 140+3
0x490 CH_MAP_REG36 Interrupt Channel Map Register for 144 to 144+3
0x494 CH_MAP_REG37 Interrupt Channel Map Register for 148 to 148+3
0x498 CH_MAP_REG38 Interrupt Channel Map Register for 152 to 152+3
0x49C CH_MAP_REG39 Interrupt Channel Map Register for 156 to 156+3
0x4a0 CH_MAP_REG40 Interrupt Channel Map Register for 160 to 160+3
0x4a4 CH_MAP_REG41 Interrupt Channel Map Register for 164 to 164+3
0x4a8 CH_MAP_REG42 Interrupt Channel Map Register for 168 to 168+3
0x4AC CH_MAP_REG43 Interrupt Channel Map Register for 172 to 172+3
0x4b0 CH_MAP_REG44 Interrupt Channel Map Register for 176 to 176+3
0x4b4 CH_MAP_REG45 Interrupt Channel Map Register for 180 to 180+3
0x4b8 CH_MAP_REG46 Interrupt Channel Map Register for 184 to 184+3
0x4BC CH_MAP_REG47 Interrupt Channel Map Register for 188 to 188+3
0x4C0 CH_MAP_REG48 Interrupt Channel Map Register for 192 to 192+3
0x4C4 CH_MAP_REG49 Interrupt Channel Map Register for 196 to 196+3
0x4C8 CH_MAP_REG50 Interrupt Channel Map Register for 200 to 200+3
0x4CC CH_MAP_REG51 Interrupt Channel Map Register for 204 to 204+3
Copyright © 2012–2015, Texas Instruments Incorporated Memory, Interrupts, and EDMA for 66AK2E0x 121
Submit Documentation Feedback
Product Folder Links: 66AK2E05 66AK2E02
l TEXAS
INSTRUMENTS
66AK2E05, 66AK2E02
SPRS865D –NOVEMBER 2012–REVISED MARCH 2015
www.ti.com
Table 7-26. CIC0 Registers (continued)
ADDRESS
OFFSET REGISTER MNEMONIC REGISTER NAME
0X4D0 CH_MAP_REG52 Interrupt Channel Map Register for 208 to 208+3
0X4D4 CH_MAP_REG53 Interrupt Channel Map Register for 212 to 212+3
0X4D8 CH_MAP_REG54 Interrupt Channel Map Register for 216 to 216+3
0X4DC CH_MAP_REG55 Interrupt Channel Map Register for 220 to 220+3
0X4E0 CH_MAP_REG56 Interrupt Channel Map Register for 224 to 224+3
0X4E4 CH_MAP_REG57 Interrupt Channel Map Register for 228 to 228+3
0X4E8 CH_MAP_REG58 Interrupt Channel Map Register for 232 to 232+3
0X4FC CH_MAP_REG59 Interrupt Channel Map Register for 236 to 236+3
0X4F0 CH_MAP_REG60 Interrupt Channel Map Register for 240 to 240+3
0X4F4 CH_MAP_REG61 Interrupt Channel Map Register for 244 to 244+3
0X4F8 CH_MAP_REG62 Interrupt Channel Map Register for 248 to 248+3
0X4FC CH_MAP_REG63 Interrupt Channel Map Register for 252 to 252+3
0X500 CH_MAP_REG64 Interrupt Channel Map Register for 256 to 256+3
0X504 CH_MAP_REG65 Interrupt Channel Map Register for 260 to 260+3
0X508 CH_MAP_REG66 Interrupt Channel Map Register for 264 to 264+3
0X50C CH_MAP_REG67 Interrupt Channel Map Register for 268 to 268+3
0X510 CH_MAP_REG68 Interrupt Channel Map Register for 272 to 272+3
0X514 CH_MAP_REG69 Interrupt Channel Map Register for 276 to 276+3
0X518 CH_MAP_REG70 Interrupt Channel Map Register for 280 to 280+3
0X51C CH_MAP_REG71 Interrupt Channel Map Register for 284 to 284+3
0X520 CH_MAP_REG72 Interrupt Channel Map Register for 288 to 288+3
0X524 CH_MAP_REG73 Interrupt Channel Map Register for 292 to 292+3
0X528 CH_MAP_REG74 Interrupt Channel Map Register for 296 to 296+3
0X52C CH_MAP_REG75 Interrupt Channel Map Register for 300 to 300+3
0X520 CH_MAP_REG76 Interrupt Channel Map Register for 304 to 304+3
0X524 CH_MAP_REG77 Interrupt Channel Map Register for 308 to 308+3
0X528 CH_MAP_REG78 Interrupt Channel Map Register for 312 to 312+3
0x52C CH_MAP_REG79 Interrupt Channel Map Register for 316 to 316+3
0x530 CH_MAP_REG80 Interrupt Channel Map Register for 320 to 320+3
0x534 CH_MAP_REG81 Interrupt Channel Map Register for 324 to 324+3
0x538 CH_MAP_REG82 Interrupt Channel Map Register for 328 to 328+3
0x53C CH_MAP_REG83 Interrupt Channel Map Register for 332 to332+3
0x540 CH_MAP_REG84 Interrupt Channel Map Register for336 to 336+3
0x544 CH_MAP_REG85 Interrupt Channel Map Register for 340 to 340+3
0x548 CH_MAP_REG86 Interrupt Channel Map Register for 344 to 344+3
0x54C CH_MAP_REG87 Interrupt Channel Map Register for 348 to 348+3
0x550 CH_MAP_REG88 Interrupt Channel Map Register for 352 to 352+3
0x554 CH_MAP_REG89 Interrupt Channel Map Register for 356 to 356+3
0x558 CH_MAP_REG90 Interrupt Channel Map Register for 360 to 360+3
0x55C CH_MAP_REG91 Interrupt Channel Map Register for 364 to 364+3
0x560 CH_MAP_REG92 Interrupt Channel Map Register for 368 to 368+3
0x564 CH_MAP_REG93 Interrupt Channel Map Register for372 to 372+3
0x568 CH_MAP_REG94 Interrupt Channel Map Register for 376 to 376+3
0x56C CH_MAP_REG95 Interrupt Channel Map Register for 380 to 380+3
0x570 CH_MAP_REG96 Interrupt Channel Map Register for 384 to 384+3
0x574 CH_MAP_REG97 Interrupt Channel Map Register for 388 to 388+3
0x578 CH_MAP_REG98 Interrupt Channel Map Register for 392 to 392+3
122 Memory, Interrupts, and EDMA for 66AK2E0x Copyright © 2012–2015, Texas Instruments Incorporated
Submit Documentation Feedback
Product Folder Links: 66AK2E05 66AK2E02
l TEXAS
INSTRUMENTS
66AK2E05, 66AK2E02
www.ti.com
SPRS865D –NOVEMBER 2012–REVISED MARCH 2015
Table 7-26. CIC0 Registers (continued)
ADDRESS
OFFSET REGISTER MNEMONIC REGISTER NAME
0x57C CH_MAP_REG99 Interrupt Channel Map Register for 396 to 396+3
0x580 CH_MAP_REG100 Interrupt Channel Map Register for 400 to 400+3
0x584 CH_MAP_REG101 Interrupt Channel Map Register for 404 to 404+3
0x588 CH_MAP_REG102 Interrupt Channel Map Register for 408 to 408+3
0x58C CH_MAP_REG103 Interrupt Channel Map Register for 412 to412+3
0x590 CH_MAP_REG104 Interrupt Channel Map Register for 416 to 416+3
0x594 CH_MAP_REG105 Interrupt Channel Map Register for 420 to 420+3
0x598 CH_MAP_REG106 Interrupt Channel Map Register for 424 to 424+3
0x59C CH_MAP_REG107 Interrupt Channel Map Register for 428 to 428+3
0x5A0 CH_MAP_REG108 Interrupt Channel Map Register for 432 to 432+3
0x5A4 CH_MAP_REG109 Interrupt Channel Map Register for 436 to 436+3
0x5A8 CH_MAP_REG110 Interrupt Channel Map Register for 440 to 440+3
0x5AC CH_MAP_REG111 Interrupt Channel Map Register for 444 to 444+3
0x5B0 CH_MAP_REG112 Interrupt Channel Map Register for 448 to 448+3
0x5B4 CH_MAP_REG113 Interrupt Channel Map Register for 452 to 452+3
0x5B8 CH_MAP_REG114 Interrupt Channel Map Register for 456 to 456+3
0x5BC CH_MAP_REG115 Interrupt Channel Map Register for 460 to 460+3
0x5C0 CH_MAP_REG116 Interrupt Channel Map Register for 464 to 464+3
0x5C4 CH_MAP_REG117 Interrupt Channel Map Register for 468 to 468+3
0x5C8 CH_MAP_REG118 Interrupt Channel Map Register for 472 to 472+3
0x5CC CH_MAP_REG119 Interrupt Channel Map Register for 476 to 476+3
0x5D0 CH_MAP_REG120 Interrupt Channel Map Register for 480 to 480+3
0x5D4 CH_MAP_REG121 Interrupt Channel Map Register for 484 to 484+3
0x5D8 CH_MAP_REG122 Interrupt Channel Map Register for 488 to 488+3
0x5DC CH_MAP_REG123 Interrupt Channel Map Register for 482 to 492+3
0x5E0 CH_MAP_REG124 Interrupt Channel Map Register for 496 to 496+3
0x5E4 CH_MAP_REG125 Interrupt Channel Map Register for 500 to 500+3
0x5E8 CH_MAP_REG126 Interrupt Channel Map Register for 504 to 504+3
0x5EC CH_MAP_REG127 Interrupt Channel Map Register for 508 to 508+3
0x5F0 CH_MAP_REG128 Interrupt Channel Map Register for 512 to 512+3
0x5F4 CH_MAP_REG129 Interrupt Channel Map Register for 516 to 516+3
0x5F8 CH_MAP_REG130 Interrupt Channel Map Register for 520 to 520+3
0x5FC CH_MAP_REG131 Interrupt Channel Map Register for 524 to 524+3
0x600 CH_MAP_REG132 Interrupt Channel Map Register for 528 to 528+3
0x604 CH_MAP_REG133 Interrupt Channel Map Register for 532 to 532+3
0x608 CH_MAP_REG134 Interrupt Channel Map Register for 536 to 536+3
0x60C CH_MAP_REG135 Interrupt Channel Map Register for 540 to 540+3
0x610 CH_MAP_REG136 Interrupt Channel Map Register for 544 to 544+3
0x614 CH_MAP_REG137 Interrupt Channel Map Register for 548 to 548+3
0x618 CH_MAP_REG138 Interrupt Channel Map Register for 552 to 552+3
0x61C CH_MAP_REG139 Interrupt Channel Map Register for 556 to 556+3
0x620 CH_MAP_REG140 Interrupt Channel Map Register for 560 to 560+3
0x624 CH_MAP_REG141 Interrupt Channel Map Register for 564 to 564+3
0x628 CH_MAP_REG142 Interrupt Channel Map Register for 568 to 568+3
0x62C CH_MAP_REG143 Interrupt Channel Map Register for 572 to 572+3
0x630 CH_MAP_REG144 Interrupt Channel Map Register for 576 to 576+3
0x634 CH_MAP_REG145 Interrupt Channel Map Register for 580 to 580+3
Copyright © 2012–2015, Texas Instruments Incorporated Memory, Interrupts, and EDMA for 66AK2E0x 123
Submit Documentation Feedback
Product Folder Links: 66AK2E05 66AK2E02
l TEXAS
INSTRUMENTS
66AK2E05, 66AK2E02
SPRS865D –NOVEMBER 2012–REVISED MARCH 2015
www.ti.com
Table 7-26. CIC0 Registers (continued)
ADDRESS
OFFSET REGISTER MNEMONIC REGISTER NAME
0x638 CH_MAP_REG146 Interrupt Channel Map Register for 584 to 584+3
0x63C CH_MAP_REG147 Interrupt Channel Map Register for 588 to 588+3
0x640 CH_MAP_REG148 Interrupt Channel Map Register for 592 to 592+3
0x644 CH_MAP_REG149 Interrupt Channel Map Register for 596 to 596+3
0x648 CH_MAP_REG150 Interrupt Channel Map Register for 600 to 600+3
0x64C CH_MAP_REG151 Interrupt Channel Map Register for 604 to 604+3
0x650 CH_MAP_REG152 Interrupt Channel Map Register for 608 to 608+3
0x654 CH_MAP_REG153 Interrupt Channel Map Register for 612 to 612+3
0x658 CH_MAP_REG154 Interrupt Channel Map Register for 616 to 616+3
0x65C CH_MAP_REG155 Interrupt Channel Map Register for 620 to 620+3
0x660 CH_MAP_REG156 Interrupt Channel Map Register for 624 to 624+3
0x664 CH_MAP_REG157 Interrupt Channel Map Register for 628 to 628+3
0x668 CH_MAP_REG158 Interrupt Channel Map Register for 632 to 632+3
0x66C CH_MAP_REG159 Interrupt Channel Map Register for 636 to 636+3
0x670 CH_MAP_REG160 Interrupt Channel Map Register for 640 to 640+3
0x674 CH_MAP_REG161 Interrupt Channel Map Register for 644 to 644+3
0x678 CH_MAP_REG162 Interrupt Channel Map Register for 648 to 648+3
0x67C CH_MAP_REG163 Interrupt Channel Map Register for 652 to 652+3
0x680 CH_MAP_REG164 Interrupt Channel Map Register for 656 to 656+3
0x684 CH_MAP_REG165 Interrupt Channel Map Register for 660 to 660+3
0x688 CH_MAP_REG166 Interrupt Channel Map Register for 664 to 664+3
0x68C CH_MAP_REG167 Interrupt Channel Map Register for 668 to 668+3
0x690 CH_MAP_REG168 Interrupt Channel Map Register for 672 to 672+3
0x694 CH_MAP_REG169 Interrupt Channel Map Register for 676 to 676+3
0x698 CH_MAP_REG170 Interrupt Channel Map Register for 680 to 680+3
0x69C CH_MAP_REG171 Interrupt Channel Map Register for 684 to 684+3
0x800 HINT_MAP_REG0 Host Interrupt Map Register for 0 to 0+3
0x804 HINT_MAP_REG1 Host Interrupt Map Register for 4 to 4+3
0x808 HINT_MAP_REG2 Host Interrupt Map Register for 8 to 8+3
0x80C HINT_MAP_REG3 Host Interrupt Map Register for 12 to 12+3
0x810 HINT_MAP_REG4 Host Interrupt Map Register for 16 to 16+3
0x814 HINT_MAP_REG5 Host Interrupt Map Register for 20 to 20+3
0x818 HINT_MAP_REG6 Host Interrupt Map Register for 24 to 24+3
0x81C HINT_MAP_REG7 Host Interrupt Map Register for 28 to 28+3
0x820 HINT_MAP_REG8 Host Interrupt Map Register for 32 to 32+3
0x824 HINT_MAP_REG9 Host Interrupt Map Register for 36 to 36+3
0x828 HINT_MAP_REG10 Host Interrupt Map Register for 40 to 40+3
0x82C HINT_MAP_REG11 Host Interrupt Map Register for 44 to 44+3
0x830 HINT_MAP_REG12 Host Interrupt Map Register for 48 to 48+3
0x834 HINT_MAP_REG13 Host Interrupt Map Register for 52 to 52+3
0x838 HINT_MAP_REG14 Host Interrupt Map Register for 56 to 56+3
0x83C HINT_MAP_REG15 Host Interrupt Map Register for 60 to 60+3
0x840 HINT_MAP_REG16 Host Interrupt Map Register for 64 to 64+3
0x844 HINT_MAP_REG17 Host Interrupt Map Register for 68 to 68+3
0x848 HINT_MAP_REG18 Host Interrupt Map Register for 72 to 72+3
0x84C HINT_MAP_REG19 Host Interrupt Map Register for 76 to 76+3
0x1500 ENABLE_HINT_REG0 Host Int Enable Register 0
124 Memory, Interrupts, and EDMA for 66AK2E0x Copyright © 2012–2015, Texas Instruments Incorporated
Submit Documentation Feedback
Product Folder Links: 66AK2E05 66AK2E02
l TEXAS
INSTRUMENTS
66AK2E05, 66AK2E02
www.ti.com
SPRS865D –NOVEMBER 2012–REVISED MARCH 2015
Table 7-26. CIC0 Registers (continued)
ADDRESS
OFFSET REGISTER MNEMONIC REGISTER NAME
0x1504 ENABLE_HINT_REG1 Host Int Enable Register 1
0x1508 ENABLE_HINT_REG2 Host Int Enable Register 2
0x150C ENABLE_HINT_REG3 Host Int Enable Register 3
Copyright © 2012–2015, Texas Instruments Incorporated Memory, Interrupts, and EDMA for 66AK2E0x 125
Submit Documentation Feedback
Product Folder Links: 66AK2E05 66AK2E02
l TEXAS
INSTRUMENTS
66AK2E05, 66AK2E02
SPRS865D –NOVEMBER 2012–REVISED MARCH 2015
www.ti.com
7.3.2.2 CIC2 Register Map
Table 7-27. CIC2 Registers
ADDRESS
OFFSET REGISTER MNEMONIC REGISTER NAME
0x0 REVISION_REG Revision Register
0x10 GLOBAL_ENABLE_HINT_REG Global Host Int Enable Register
0x20 STATUS_SET_INDEX_REG Status Set Index Register
0x24 STATUS_CLR_INDEX_REG Status Clear Index Register
0x28 ENABLE_SET_INDEX_REG Enable Set Index Register
0x2C ENABLE_CLR_INDEX_REG Enable Clear Index Register
0x34 HINT_ENABLE_SET_INDEX_REG Host Int Enable Set Index Register
0x38 HINT_ENABLE_CLR_INDEX_REG Host Int Enable Clear Index Register
0x200 RAW_STATUS_REG0 Raw Status Register 0
0x204 RAW_STATUS_REG1 Raw Status Register 1
0x208 RAW_STATUS_REG2 Raw Status Register 2
0x20C RAW_STATUS_REG3 Raw Status Register 3
0x210 RAW_STATUS_REG4 Raw Status Register 4
0x214 RAW_STATUS_REG5 Raw Status Register 5
0x218 RAW_STATUS_REG6 Raw Status Register 6
0x21C RAW_STATUS_REG7 Raw Status Register 7
0x220 RAW_STATUS_REG8 Raw Status Register 8
0x224 RAW_STATUS_REG9 Raw Status Register 9
0x228 RAW_STATUS_REG10 Raw Status Register 10
0x22C RAW_STATUS_REG11 Raw Status Register 11
0x230 RAW_STATUS_REG12 Raw Status Register 12
0x234 RAW_STATUS_REG13 Raw Status Register 13
0x238 RAW_STATUS_REG14 Raw Status Register 14
0x23C RAW_STATUS_REG15 Raw Status Register 15
0x280 ENA_STATUS_REG0 Enabled Status Register 0
0x284 ENA_STATUS_REG1 Enabled Status Register 1
0x288 ENA_STATUS_REG2 Enabled Status Register 2
0x28C ENA_STATUS_REG3 Enabled Status Register 3
0x290 ENA_STATUS_REG4 Enabled Status Register 4
0x294 ENA_STATUS_REG5 Enabled Status Register 5
0x298 ENA_STATUS_REG6 Enabled Status Register 6
0x29C ENA_STATUS_REG7 Enabled Status Register 7
0x2A0 ENA_STATUS_REG8 Enabled Status Register 8
0x2A4 ENA_STATUS_REG9 Enabled Status Register 9
0x2A8 ENA_STATUS_REG10 Enabled Status Register10
0x2AC ENA_STATUS_REG11 Enabled Status Register 11
0x2B0 ENA_STATUS_REG12 Enabled Status Register 12
0x2B4 ENA_STATUS_REG13 Enabled Status Register 13
0x2B8 ENA_STATUS_REG14 Enabled Status Register 14
0x2BC ENA_STATUS_REG15 Enabled Status Register 15
0x300 ENABLE_REG0 Enable Register 0
0x304 ENABLE_REG1 Enable Register 1
0x308 ENABLE_REG2 Enable Register 2
0x30C ENABLE_REG3 Enable Register 3
0x310 ENABLE_REG4 Enable Register 4
126 Memory, Interrupts, and EDMA for 66AK2E0x Copyright © 2012–2015, Texas Instruments Incorporated
Submit Documentation Feedback
Product Folder Links: 66AK2E05 66AK2E02
l TEXAS
INSTRUMENTS
66AK2E05, 66AK2E02
www.ti.com
SPRS865D –NOVEMBER 2012–REVISED MARCH 2015
Table 7-27. CIC2 Registers (continued)
ADDRESS
OFFSET REGISTER MNEMONIC REGISTER NAME
0x314 ENABLE_REG5 Enable Register 5
0x318 ENABLE_REG6 Enable Register 6
0x31C ENABLE_REG7 Enable Register 7
0x320 ENABLE_REG8 Enable Register 8
0x324 ENABLE_REG9 Enable Register 9
0x328 ENABLE_REG10 Enable Register 10
0x32C ENABLE_REG11 Enable Register 11
0x330 ENABLE_REG12 Enable Register 12
0x334 ENABLE_REG13 Enable Register 13
0x338 ENABLE_REG14 Enable Register 14
0x33C ENABLE_REG15 Enable Register 15
0x380 ENABLE_CLR_REG0 Enable Clear Register 0
0x384 ENABLE_CLR_REG1 Enable Clear Register 1
0x388 ENABLE_CLR_REG2 Enable Clear Register 2
0x38C ENABLE_CLR_REG3 Enable Clear Register 3
0x390 ENABLE_CLR_REG4 Enable Clear Register 4
0x394 ENABLE_CLR_REG5 Enable Clear Register 5
0x398 ENABLE_CLR_REG6 Enable Clear Register 6
0x39C ENABLE_CLR_REG7 Enable Clear Register 7
0x3A0 ENABLE_CLR_REG8 Enable Clear Register 8
0x3A4 ENABLE_CLR_REG9 Enable Clear Register 9
0x3A8 ENABLE_CLR_REG10 Enable Clear Register 10
0x3AC ENABLE_CLR_REG11 Enable Clear Register 11
0x3B0 ENABLE_CLR_REG12 Enable Clear Register 12
0x3B4 ENABLE_CLR_REG13 Enable Clear Register 13
0x3B8 ENABLE_CLR_REG14 Enable Clear Register 14
0x38C ENABLE_CLR_REG15 Enable Clear Register 15
0x400 CH_MAP_REG0 Interrupt Channel Map Register for 0 to 0+3
0x404 CH_MAP_REG1 Interrupt Channel Map Register for 4 to 4+3
0x408 CH_MAP_REG2 Interrupt Channel Map Register for 8 to 8+3
0x40C CH_MAP_REG3 Interrupt Channel Map Register for 12 to 12+3
0x410 CH_MAP_REG4 Interrupt Channel Map Register for 16 to 16+3
0x414 CH_MAP_REG5 Interrupt Channel Map Register for 20 to 20+3
0x418 CH_MAP_REG6 Interrupt Channel Map Register for 24 to 24+3
0x41C CH_MAP_REG7 Interrupt Channel Map Register for 28 to 28+3
0x420 CH_MAP_REG8 Interrupt Channel Map Register for 32 to 32+3
0x424 CH_MAP_REG9 Interrupt Channel Map Register for 36 to 36+3
0x428 CH_MAP_REG10 Interrupt Channel Map Register for 40 to 40+3
0x42C CH_MAP_REG11 Interrupt Channel Map Register for 44 to 44+3
0x430 CH_MAP_REG12 Interrupt Channel Map Register for 48 to 48+3
0x434 CH_MAP_REG13 Interrupt Channel Map Register for 52 to 52+3
0x438 CH_MAP_REG14 Interrupt Channel Map Register for 56 to 56+3
0x43C CH_MAP_REG15 Interrupt Channel Map Register for 60 to 60+3
0x5C0 CH_MAP_REG116 Interrupt Channel Map Register for 464 to 464+3
0x5C4 CH_MAP_REG117 Interrupt Channel Map Register for 468 to 468+3
0x5C8 CH_MAP_REG118 Interrupt Channel Map Register for 472 to 472+3
0x5CC CH_MAP_REG119 Interrupt Channel Map Register for 476 to 476+3
Copyright © 2012–2015, Texas Instruments Incorporated Memory, Interrupts, and EDMA for 66AK2E0x 127
Submit Documentation Feedback
Product Folder Links: 66AK2E05 66AK2E02
l TEXAS
INSTRUMENTS
66AK2E05, 66AK2E02
SPRS865D –NOVEMBER 2012–REVISED MARCH 2015
www.ti.com
Table 7-27. CIC2 Registers (continued)
ADDRESS
OFFSET REGISTER MNEMONIC REGISTER NAME
0x5D0 CH_MAP_REG120 Interrupt Channel Map Register for 480 to 480+3
0x5D4 CH_MAP_REG121 Interrupt Channel Map Register for 484 to 484+3
0x5D8 CH_MAP_REG122 Interrupt Channel Map Register for 488 to 488+3
0x5DC CH_MAP_REG123 Interrupt Channel Map Register for 482 to 492+3
0x5E0 CH_MAP_REG124 Interrupt Channel Map Register for 496 to 496+3
0x5E4 CH_MAP_REG125 Interrupt Channel Map Register for 500 to 500+3
0x5E8 CH_MAP_REG126 Interrupt Channel Map Register for 504 to 504+3
0x5EC CH_MAP_REG127 Interrupt Channel Map Register for 508 to 508+3
0x5F0 CH_MAP_REG128 Interrupt Channel Map Register for 512 to 512+3
0x5F4 CH_MAP_REG129 Interrupt Channel Map Register for 516 to 516+3
0x5F8 CH_MAP_REG130 Interrupt Channel Map Register for 520 to 520+3
0x5FC CH_MAP_REG131 Interrupt Channel Map Register for 524 to 524+3
0x600 CH_MAP_REG132 Interrupt Channel Map Register for 528 to 528+3
0x604 CH_MAP_REG133 Interrupt Channel Map Register for 532 to 532+3
0x608 CH_MAP_REG134 Interrupt Channel Map Register for 536 to 536+3
0x60C CH_MAP_REG135 Interrupt Channel Map Register for 540 to 540+3
0x610 CH_MAP_REG136 Interrupt Channel Map Register for 544 to 544+3
0x614 CH_MAP_REG137 Interrupt Channel Map Register for 548 to 548+3
0x618 CH_MAP_REG138 Interrupt Channel Map Register for 552 to 552+3
0x61C CH_MAP_REG139 Interrupt Channel Map Register for 556 to 556+3
0x620 CH_MAP_REG140 Interrupt Channel Map Register for 560 to 560+3
0x624 CH_MAP_REG141 Interrupt Channel Map Register for 564 to 564+3
0x628 CH_MAP_REG142 Interrupt Channel Map Register for 568 to 568+3
0x62C CH_MAP_REG143 Interrupt Channel Map Register for 572 to 572+3
0x630 CH_MAP_REG144 Interrupt Channel Map Register for 576 to 576+3
0x634 CH_MAP_REG145 Interrupt Channel Map Register for 580 to 580+3
0x638 CH_MAP_REG146 Interrupt Channel Map Register for 584 to 584+3
0x63C CH_MAP_REG147 Interrupt Channel Map Register for 588 to 588+3
0x640 CH_MAP_REG148 Interrupt Channel Map Register for 592 to 592+3
0x644 CH_MAP_REG149 Interrupt Channel Map Register for 596 to 596+3
0x648 CH_MAP_REG150 Interrupt Channel Map Register for 600 to 600+3
0x64C CH_MAP_REG151 Interrupt Channel Map Register for 604 to 604+3
0x650 CH_MAP_REG152 Interrupt Channel Map Register for 608 to 608+3
0x654 CH_MAP_REG153 Interrupt Channel Map Register for 612 to 612+3
0x658 CH_MAP_REG154 Interrupt Channel Map Register for 616 to 616+3
0x65C CH_MAP_REG155 Interrupt Channel Map Register for 620 to 620+3
0x660 CH_MAP_REG156 Interrupt Channel Map Register for 624 to 624+3
0x664 CH_MAP_REG157 Interrupt Channel Map Register for 628 to 628+3
0x668 CH_MAP_REG158 Interrupt Channel Map Register for 632 to 632+3
0x66C CH_MAP_REG159 Interrupt Channel Map Register for 636 to 636+3
0x670 CH_MAP_REG160 Interrupt Channel Map Register for 640 to 640+3
0x674 CH_MAP_REG161 Interrupt Channel Map Register for 644 to 644+3
0x678 CH_MAP_REG162 Interrupt Channel Map Register for 648 to 648+3
0x67C CH_MAP_REG163 Interrupt Channel Map Register for 652 to 652+3
0x680 CH_MAP_REG164 Interrupt Channel Map Register for 656 to 656+3
0x684 CH_MAP_REG165 Interrupt Channel Map Register for 660 to 660+3
0x688 CH_MAP_REG166 Interrupt Channel Map Register for 664 to 664+3
128 Memory, Interrupts, and EDMA for 66AK2E0x Copyright © 2012–2015, Texas Instruments Incorporated
Submit Documentation Feedback
Product Folder Links: 66AK2E05 66AK2E02
l TEXAS
INSTRUMENTS
66AK2E05, 66AK2E02
www.ti.com
SPRS865D –NOVEMBER 2012–REVISED MARCH 2015
Table 7-27. CIC2 Registers (continued)
ADDRESS
OFFSET REGISTER MNEMONIC REGISTER NAME
0x68C CH_MAP_REG167 Interrupt Channel Map Register for 668 to 668+3
0x690 CH_MAP_REG168 Interrupt Channel Map Register for 672 to 672+3
0x694 CH_MAP_REG169 Interrupt Channel Map Register for 676 to 676+3
0x698 CH_MAP_REG170 Interrupt Channel Map Register for 680 to 680+3
0x69C CH_MAP_REG171 Interrupt Channel Map Register for 684 to 684+3
0x800 HINT_MAP_REG0 Host Interrupt Map Register for 0 to 0+3
0x804 HINT_MAP_REG1 Host Interrupt Map Register for 4 to 4+3
0x808 HINT_MAP_REG2 Host Interrupt Map Register for 8 to 8+3
0x80C HINT_MAP_REG3 Host Interrupt Map Register for 12 to 12+3
0x810 HINT_MAP_REG4 Host Interrupt Map Register for 16 to 16+3
0x814 HINT_MAP_REG5 Host Interrupt Map Register for 20 to 20+3
0x818 HINT_MAP_REG6 Host Interrupt Map Register for 24 to 24+3
0x81C HINT_MAP_REG7 Host Interrupt Map Register for 28 to 28+3
0x820 HINT_MAP_REG8 Host Interrupt Map Register for 32 to 32+3
0x824 HINT_MAP_REG9 Host Interrupt Map Register for 36 to 36+3
0x828 HINT_MAP_REG10 Host Interrupt Map Register for 40 to 40+3
0x82C HINT_MAP_REG11 Host Interrupt Map Register for 44 to 44+3
0x830 HINT_MAP_REG12 Host Interrupt Map Register for 48 to 48+3
0x834 HINT_MAP_REG13 Host Interrupt Map Register for 52 to 52+3
0x838 HINT_MAP_REG14 Host Interrupt Map Register for 56 to 56+3
0x83C HINT_MAP_REG15 Host Interrupt Map Register for 60 to 60+3
0x840 HINT_MAP_REG16 Host Interrupt Map Register for 63 to 63+3
0x844 HINT_MAP_REG17 Host Interrupt Map Register for 66 to 66+3
0x848 HINT_MAP_REG18 Host Interrupt Map Register for 68 to 68+3
0x84C HINT_MAP_REG19 Host Interrupt Map Register for 72 to 72+3
0x850 HINT_MAP_REG20 Host Interrupt Map Register for 76 to 76+3
0x854 HINT_MAP_REG21 Host Interrupt Map Register for 80 to 80+3
0x858 HINT_MAP_REG22 Host Interrupt Map Register for 84 to 84+3
0x85C HINT_MAP_REG23 Host Interrupt Map Register for 88 to 88+3
0x860 HINT_MAP_REG24 Host Interrupt Map Register for 92 to 92+3
0x864 HINT_MAP_REG25 Host Interrupt Map Register for 94 to 94+3
0x868 HINT_MAP_REG26 Host Interrupt Map Register for 96 to 96+3
0x86C HINT_MAP_REG27 Host Interrupt Map Register for 100 to 100+3
0x1500 ENABLE_HINT_REG0 Host Int Enable Register 0
0x1504 ENABLE_HINT_REG1 Host Int Enable Register 1
0x1508 ENABLE_HINT_REG2 Host Int Enable Register 2
0x150C ENABLE_HINT_REG3 Host Int Enable Register 3
7.4 Enhanced Direct Memory Access (EDMA3) Controller
The primary purpose of the EDMA3 is to service user-programmed data transfers between two memory-
mapped slave endpoints on the device. The EDMA3 services software-driven paging transfers (e.g., data
movement between external memory and internal memory), performs sorting or subframe extraction of
various data structures, services event driven peripherals, and offloads data transfers from the device
C66x DSP CorePac or the ARM CorePac.
There are 5 EDMA channel controllers on the device:
• EDMA3CC0 has two transfer controllers: TPTC0 and TPTC1
Copyright © 2012–2015, Texas Instruments Incorporated Memory, Interrupts, and EDMA for 66AK2E0x 129
Submit Documentation Feedback
Product Folder Links: 66AK2E05 66AK2E02
l TEXAS
INSTRUMENTS
(SPRUGSS
66AK2E05, 66AK2E02
SPRS865D –NOVEMBER 2012–REVISED MARCH 2015
www.ti.com
• EDMA3CC1 has four transfer controllers: TPTC0, TPTC1, TPTC2, and TPTC3
• EDMA3CC2 has four transfer controllers: TPTC0, TPTC1, TPTC2, and TPTC3
• EDMA3CC3 has two transfer controllers: TPTC0 and TPTC1
• EDMA3CC4 has two transfer controllers: TPTC0 and TPTC1
In the context of this document, TPTCx is associated with EDMA3CCy, and is referred to as EDMA3CCy
TPTCx. Each of the transfer controllers has a direct connection to the switch fabric. Section 8.2 lists the
peripherals that can be accessed by the transfer controllers.
EDMA3CC0 is optimized to be used for transfers to/from/within the MSMC and DDR3 subsytems. The
others are used for the remaining traffic.
Each EDMA3 channel controller includes the following features:
• Fully orthogonal transfer description
– 3 transfer dimensions:
• Array (multiple bytes)
• Frame (multiple arrays)
• Block (multiple frames)
– Single event can trigger transfer of array, frame, or entire block
– Independent indexes on source and destination
• Flexible transfer definition:
– Increment or FIFO transfer addressing modes
– Linking mechanism allows for ping-pong buffering, circular buffering, and repetitive/continuous
transfers, all with no CPU intervention
– Chaining allows multiple transfers to execute with one event
• 512 PaRAM entries for all EDMA3CC
– Used to define transfer context for channels
– Each PaRAM entry can be used as a DMA entry, QDMA entry, or link entry
• 64 DMA channels for all EDMA3CC
– Manually triggered (CPU writes to channel controller register)
– External event triggered
– Chain triggered (completion of one transfer triggers another)
• 8 Quick DMA (QDMA) channels per EDMA3CCx
– Used for software-driven transfers
– Triggered upon writing to a single PaRAM set entry
• Two transfer controllers and two event queues with programmable system-level priority for
EDMA3CC0, EDMA3CC3 and EDMA3CC4
• Four transfer controllers and four event queues with programmable system-level priority for each of
EDMA3CC1 and EDMA3CC2
• Interrupt generation for transfer completion and error conditions
• Debug visibility
– Queue watermarking/threshold allows detection of maximum usage of event queues
– Error and status recording to facilitate debug
7.4.1 EDMA3 Device-Specific Information
The EDMA supports two addressing modes: constant addressing and increment addressing mode.
Constant addressing mode is applicable to a very limited set of use cases. For most applications
increment mode can be used. For more information on these two addressing modes, see the KeyStone
Architecture Enhanced Direct Memory Access 3 (EDMA3) User's Guide (SPRUGS5).
130 Memory, Interrupts, and EDMA for 66AK2E0x Copyright © 2012–2015, Texas Instruments Incorporated
Submit Documentation Feedback
Product Folder Links: 66AK2E05 66AK2E02
l TEXAS
INSTRUMENTS
(SPRUGS5)
66AK2E05, 66AK2E02
www.ti.com
SPRS865D –NOVEMBER 2012–REVISED MARCH 2015
For the range of memory addresses that includes EDMA3 channel controller (EDMA3CC) control registers
and EDMA3 transfer controller (TPTC) control registers, see Section Section 7.1. For memory offsets and
other details on EDMA3CC and TPTC Control Register entries, see the KeyStone Architecture Enhanced
Direct Memory Access 3 (EDMA3) User's Guide (SPRUGS5).
7.4.2 EDMA3 Channel Controller Configuration
Table 7-28 shows the configuration for each of the EDMA3 channel controllers present on the device.
Table 7-28. EDMA3 Channel Controller Configuration
DESCRIPTION EDMA3 CC0 EDMA3 CC1 EDMA3 CC2 EDMA3 CC3 EDMA3 CC4
Number of DMA channels in channel controller 64 64 64 64 64
Number of QDMA channels 8 8 8 8 8
Number of interrupt channels 64 64 64 64 64
Number of PaRAM set entries 512 512 512 512 512
Number of event queues 2 4 4 2 2
Number of transfer controllers 2 4 4 2 2
Memory protection existence Yes Yes Yes Yes Yes
Number of memory protection and shadow regions 8 8 8 8 8
7.4.3 EDMA3 Transfer Controller Configuration
Each transfer controller on the device is designed differently based on considerations like performance
requirements, system topology (like main TeraNet bus width, external memory bus width), etc. The
parameters that determine the transfer controller configurations are:
•FIFOSIZE: Determines the size in bytes for the data FIFO that is the temporary buffer for the in-flight
data. The data FIFO is where the read return data read by the TC read controller from the source
endpoint is stored and subsequently written out to the destination endpoint by the TC write controller.
•BUSWIDTH: The width of the read and write data buses in bytes, for the TC read and write controller,
respectively. This is typically equal to the bus width of the main TeraNet interface.
•Default Burst Size (DBS): The DBS is the maximum number of bytes per read/write command issued
by a transfer controller.
•DSTREGDEPTH: This determines the number of destination FIFO register sets. The number of
destination FIFO register sets for a transfer controller determines the maximum number of outstanding
transfer requests.
All four parameters listed above are fixed by the design of the device.
Table 7-29 shows the configuration of each of the EDMA3 transfer controllers present on the device.
Table 7-29. EDMA3 Transfer Controller Configuration
EDMA3 CC0/CC4 EDMA3 CC1 EDMA3 CC2 EDMA3CC3
PARAMETER TC0 TC1 TC0 TC1 TC2 TC3 TC0 TC1 TC2 TC3 TC0 TC1
FIFOSIZE 1024 1024 1024 1024 1024 1024 1024 1024 1024 1024 1024 1024
bytes bytes bytes bytes bytes bytes bytes bytes bytes bytes bytes bytes
BUSWIDTH 32 32 16 16 16 16 16 16 16 16 16 16
bytes bytes bytes bytes bytes bytes bytes bytes bytes bytes bytes bytes
DSTREGDEPTH 4 4 4 4 4 4 4 4 4 4 4 4
entries entries entries entries entries entries entries entries entries entries entries entries
DBS 128 128 128 128 128 128 128 128 128 128 64 64
bytes bytes bytes bytes bytes bytes bytes bytes bytes bytes bytes bytes
Copyright © 2012–2015, Texas Instruments Incorporated Memory, Interrupts, and EDMA for 66AK2E0x 131
Submit Documentation Feedback
Product Folder Links: 66AK2E05 66AK2E02
l TEXAS
INSTRUMENTS
(SPRUGSS
66AK2E05, 66AK2E02
SPRS865D –NOVEMBER 2012–REVISED MARCH 2015
www.ti.com
7.4.4 EDMA3 Channel Synchronization Events
The EDMA3 supports up to 64 DMA channels for all EDMA3CC that can be used to service system
peripherals and to move data between system memories. DMA channels can be triggered by
synchronization events generated by system peripherals. The following tables list the source of the
synchronization event associated with each of the EDMA3CC DMA channels. On the 66AK2E0x, the
association of each synchronization event and DMA channel is fixed and cannot be reprogrammed.
For more detailed information on the EDMA3 module and how EDMA3 events are enabled, captured,
processed, prioritized, linked, chained, and cleared, etc., see the KeyStone Architecture Enhanced Direct
Memory Access 3 (EDMA3) User's Guide (SPRUGS5).
Table 7-30. EDMA3CC0 Events for 66AK2E0x
EVENT NO. EVENT NAME DESCRIPTION
0 TIMER_8_INTL Timer interrupt low
1 TIMER_8_INTH Timer interrupt high
2 TIMER_9_INTL Timer interrupt low
3 TIMER_9_INTH Timer interrupt high
4 TIMER_10_INTL Timer interrupt low
5 TIMER_10_INTH Timer interrupt high
6 TIMER_11_INTL Timer interrupt low
7 TIMER_11_INTH Timer interrupt high
8 CIC_2_OUT66 CIC2 Interrupt Controller output
9 CIC_2_OUT67 CIC2 Interrupt Controller output
10 CIC_2_OUT68 CIC2 Interrupt Controller output
11 CIC_2_OUT69 CIC2 Interrupt Controller output
12 CIC_2_OUT70 CIC2 Interrupt Controller output
13 CIC_2_OUT71 CIC2 Interrupt Controller output
14 CIC_2_OUT72 CIC2 Interrupt Controller output
15 CIC_2_OUT73 CIC2 Interrupt Controller output
16 GPIO_INT8 GPIO interrupt
17 GPIO_INT9 GPIO interrupt
18 GPIO_INT10 GPIO interrupt
19 GPIO_INT11 GPIO interrupt
20 GPIO_INT12 GPIO interrupt
21 GPIO_INT13 GPIO interrupt
22 GPIO_INT14 GPIO interrupt
23 GPIO_INT15 GPIO interrupt
24 TIMER_16_INTL Timer interrupt low
25 TIMER_16_INTH Timer interrupt high
26 TIMER_17_INTL Timer interrupt low
27 TIMER_17_INTH Timer interrupt high
28 TIMER_18_INTL Timer interrupt low
29 TIMER_18_INTH Timer interrupt high
30 TIMER_19_INTL Timer interrupt low
31 TIMER_19_INTH Timer interrupt high
32 GPIO_INT0 GPIO interrupt
33 GPIO_INT1 GPIO interrupt
34 GPIO_INT2 GPIO interrupt
35 GPIO_INT3 GPIO interrupt
36 GPIO_INT4 GPIO interrupt
132 Memory, Interrupts, and EDMA for 66AK2E0x Copyright © 2012–2015, Texas Instruments Incorporated
Submit Documentation Feedback
Product Folder Links: 66AK2E05 66AK2E02
l TEXAS
INSTRUMENTS
66AK2E05, 66AK2E02
www.ti.com
SPRS865D –NOVEMBER 2012–REVISED MARCH 2015
Table 7-30. EDMA3CC0 Events for 66AK2E0x (continued)
EVENT NO. EVENT NAME DESCRIPTION
37 GPIO_INT5 GPIO interrupt
38 GPIO_INT6 GPIO interrupt
39 GPIO_INT7 GPIO interrupt
40 TIMER_0_INTL Timer interrupt low
41 TIMER_0_INTH Timer interrupt high
42 TIMER_12_INTL Timer interrupt low
43 TIMER_12_INTH Timer interrupt high
44 TIMER_13_INTL Timer interrupt low
45 TIMER_13_INTH Timer interrupt high
46 SEM_INT0 Semaphore interrupt
47 SEM_INT8 Semaphore interrupt
48 SEM_INT9 Semaphore interrupt
49 SEM_INT10 Semaphore interrupt
50 SEM_INT11 Semaphore interrupt
51 SEM_INT12 Semaphore interrupt
52 DBGTBR_DMAINT Debug trace buffer (TBR) DMA event
53 ARM_TBR_DMA ARM trace buffer (TBR) DMA event
54 QMSS_QUE_PEND_560 Navigator transmit queue pending event for indicated queue
55 QMSS_QUE_PEND_561 Navigator transmit queue pending event for indicated queue
56 QMSS_QUE_PEND_562 Navigator transmit queue pending event for indicated queue
57 QMSS_QUE_PEND_563 Navigator transmit queue pending event for indicated queue
58 QMSS_QUE_PEND_564 Navigator transmit queue pending event for indicated queue
59 QMSS_QUE_PEND_565 Navigator transmit queue pending event for indicated queue
60 QMSS_QUE_PEND_566 Navigator transmit queue pending event for indicated queue
61 QMSS_QUE_PEND_567 Navigator transmit queue pending event for indicated queue
62 QMSS_QUE_PEND_568 Navigator transmit queue pending event for indicated queue
63 QMSS_QUE_PEND_569 Navigator transmit queue pending event for indicated queue
Table 7-31. EDMA3CC1 Events for 66AK2E0x
EVENT NO. EVENT NAME DESCRIPTION
0 GPIO_INT28 GPIO interrupt
1 GPIO_INT29 GPIO interrupt
2 SPI_0_XEVT SPI0 transmit event
3 SPI_0_REVT SPI0 receive event
4 SEM_INT8 Semaphore interrupt
5 SEM_INT9 Semaphore interrupt
6 GPIO_INT0 GPIO interrupt
7 GPIO_INT1 GPIO interrupt
8 GPIO_INT2 GPIO interrupt
9 GPIO_INT3 GPIO interrupt
10 QMSS_QUE_PEND_570 Navigator transmit queue pending event for indicated queue
11 QMSS_QUE_PEND_571 Navigator transmit queue pending event for indicated queue
12 QMSS_QUE_PEND_572 Navigator transmit queue pending event for indicated queue
13 QMSS_QUE_PEND_573 Navigator transmit queue pending event for indicated queue
14 SEM_INT0 Semaphore interrupt
15 QMSS_QUE_PEND_574 Navigator transmit queue pending event for indicated queue
16 QMSS_QUE_PEND_575 Navigator transmit queue pending event for indicated queue
Copyright © 2012–2015, Texas Instruments Incorporated Memory, Interrupts, and EDMA for 66AK2E0x 133
Submit Documentation Feedback
Product Folder Links: 66AK2E05 66AK2E02
l TEXAS
INSTRUMENTS
66AK2E05, 66AK2E02
SPRS865D –NOVEMBER 2012–REVISED MARCH 2015
www.ti.com
Table 7-31. EDMA3CC1 Events for 66AK2E0x (continued)
EVENT NO. EVENT NAME DESCRIPTION
17 QMSS_QUE_PEND_576 Navigator transmit queue pending event for indicated queue
18 QMSS_QUE_PEND_577 Navigator transmit queue pending event for indicated queue
19 QMSS_QUE_PEND_578 Navigator transmit queue pending event for indicated queue
20 QMSS_QUE_PEND_579 Navigator transmit queue pending event for indicated queue
21 QMSS_QUE_PEND_580 Navigator transmit queue pending event for indicated queue
22 TIMER_8_INTL Timer interrupt low
23 TIMER_8_INTH Timer interrupt high
24 TIMER_9_INTL Timer interrupt low
25 TIMER_9_INTH Timer interrupt high
26 TIMER_10_INTL Timer interrupt low
27 TIMER_10_INTH Timer interrupt high
28 TIMER_11_INTL Timer interrupt low
29 TIMER_11_INTH Timer interrupt high
30 TIMER_12_INTL Timer interrupt low
31 TIMER_12_INTH Timer interrupt high
32 TIMER_13_INTL Timer interrupt low
33 TIMER_13_INTH Timer interrupt high
34 TIMER_14_INTL Timer interrupt low
35 TIMER_14_INTH Timer interrupt high
36 TIMER_15_INTL Timer interrupt low
37 TIMER_15_INTH Timer interrupt high
38 SEM_INT10 Semaphore interrupt
39 SEM_INT11 Semaphore interrupt
40 SEM_INT12 Semaphore interrupt
41 SR_0_SR_TEMPSENSOR SmartReflex temperature threshold crossing interrupt
42 TSIP_RCV_FINT0 TSIP receive frame interrupt for Channel 0
43 TSIP_XMT_FINT0 TSIP transmit frame interrupt for Channel 0
44 TSIP_RCV_SFINT0 TSIP receive super frame interrupt for Channel 0
45 TSIP_XMT_SFINT0 TSIP transmit super frame interrupt for Channel 0
46 TSIP_RCV_FINT1 TSIP receive frame interrupt for Channel 1
47 TSIP_XMT_FINT1 TSIP transmit frame interrupt for Channel 1
48 TSIP_RCV_SFINT1 TSIP receive super frame interrupt for Channel 1
49 TSIP_XMT_SFINT1 TSIP transmit super frame interrupt for Channel 1
50 CIC_2_OUT8 CIC2 Interrupt Controller output
51 GPIO_INT30 GPIO interrupt
52 GPIO_INT31 GPIO interrupt
53 I2C_0_REVT I2C0 receive
54 I2C_0_XEVT I2C0 transmit
55 CIC_2_OUT13 CIC2 Interrupt Controller output
56 CIC_2_OUT14 CIC2 Interrupt Controller output
57 CIC_2_OUT15 CIC2 Interrupt Controller output
58 CIC_2_OUT16 CIC2 Interrupt Controller output
59 CIC_2_OUT17 CIC2 Interrupt Controller output
60 CIC_2_OUT18 CIC2 Interrupt Controller output
61 CIC_2_OUT19 CIC2 Interrupt Controller output
62 Reserved Reserved
63 Reserved Reserved
134 Memory, Interrupts, and EDMA for 66AK2E0x Copyright © 2012–2015, Texas Instruments Incorporated
Submit Documentation Feedback
Product Folder Links: 66AK2E05 66AK2E02
l TEXAS
INSTRUMENTS
66AK2E05, 66AK2E02
www.ti.com
SPRS865D –NOVEMBER 2012–REVISED MARCH 2015
Table 7-32. EDMA3CC2 Events for 66AK2E0x
EVENT NO. EVENT NAME DESCRIPTION
0 UART_1_URXEVT UART1 receive event
1 UART_1_UTXEVT UART1 transmit event
2 SPI_1_XEVT SPI1 receive event
3 SPI_1_REVT SPI1 transmit event
4 SPI_2_XEVT SPI2 receive event
5 SPI_2_REVT SPI2 transmit event
6 DBGTBR_DMAINT Debug trace buffer (TBR) DMA event
7 ARM_TBR_DMA ARM trace buffer (TBR) DMA event
8 TIMER_0_INTL Timer interrupt low
9 TIMER_0_INTH Timer interrupt high
10 I2C_1_REVT I2C1 receive
11 I2C_1_XEVT I2C1 transmit
12 I2C_2_REVT I2C2 receive
13 I2C_2_XEVT I2C2 transmit
14 GPIO_INT16 GPIO interrupt
15 GPIO_INT17 GPIO interrupt
16 GPIO_INT18 GPIO interrupt
17 GPIO_INT19 GPIO interrupt
18 GPIO_INT20 GPIO interrupt
19 GPIO_INT21 GPIO interrupt
20 GPIO_INT22 GPIO interrupt
21 GPIO_INT23 GPIO interrupt
22 GPIO_INT24 GPIO interrupt
23 GPIO_INT25 GPIO interrupt
24 GPIO_INT26 GPIO interrupt
25 GPIO_INT27 GPIO interrupt
26 GPIO_INT0 GPIO interrupt
27 GPIO_INT1 GPIO interrupt
28 GPIO_INT2 GPIO interrupt
29 GPIO_INT3 GPIO interrupt
30 GPIO_INT4 GPIO interrupt
31 GPIO_INT5 GPIO interrupt
32 GPIO_INT6 GPIO interrupt
33 GPIO_INT7 GPIO interrupt
34 ARM_NCNTVIRQ3 ARM virtual timer interrupt for core 3
35 ARM_NCNTVIRQ2 ARM virtual timer interrupt for core 2
36 ARM_NCNTVIRQ1 ARM virtual timer interrupt for core 1
37 ARM_NCNTVIRQ0 ARM virtual timer interrupt for core 0
38 CIC_2_OUT48 CIC2 Interrupt Controller output
39 TETB_FULLINT0 ETB0 full
40 UART_0_URXEVT UART0 receive event
41 UART_0_UTXEVT UART0 transmit event
42 CIC_2_OUT22 CIC2 Interrupt Controller output
43 CIC_2_OUT23 CIC2 Interrupt Controller output
44 CIC_2_OUT24 CIC2 Interrupt Controller output
45 CIC_2_OUT25 CIC2 Interrupt Controller output
46 CIC_2_OUT26 CIC2 Interrupt Controller output
Copyright © 2012–2015, Texas Instruments Incorporated Memory, Interrupts, and EDMA for 66AK2E0x 135
Submit Documentation Feedback
Product Folder Links: 66AK2E05 66AK2E02
l TEXAS
INSTRUMENTS
66AK2E05, 66AK2E02
SPRS865D –NOVEMBER 2012–REVISED MARCH 2015
www.ti.com
Table 7-32. EDMA3CC2 Events for 66AK2E0x (continued)
EVENT NO. EVENT NAME DESCRIPTION
47 CIC_2_OUT27 CIC2 Interrupt Controller output
48 CIC_2_OUT28 CIC2 Interrupt Controller output
49 SPI_0_XEVT SPI0 receive event
50 SPI_0_REVT SPI0 transmit event
51 TETB_HFULLINT0 ETB0 half full
52 ARM_NCNTPNSIRQ3 ARM non secure timer interrupt for Core 3
53 ARM_NCNTPNSIRQ2 ARM non secure timer interrupt for Core 2
54 ARM_NCNTPNSIRQ1 ARM non secure timer interrupt for Core 1
55 ARM_NCNTPNSIRQ0 ARM non secure timer interrupt for Core 0
56 QMSS_QUE_PEND_581 Navigator transmit queue pending event for indicated queue
57 QMSS_QUE_PEND_582 Navigator transmit queue pending event for indicated queue
58 QMSS_QUE_PEND_583 Navigator transmit queue pending event for indicated queue
59 QMSS_QUE_PEND_584 Navigator transmit queue pending event for indicated queue
60 QMSS_QUE_PEND_585 Navigator transmit queue pending event for indicated queue
61 QMSS_QUE_PEND_586 Navigator transmit queue pending event for indicated queue
62 QMSS_QUE_PEND_587 Navigator transmit queue pending event for indicated queue
63 QMSS_QUE_PEND_588 Navigator transmit queue pending event for indicated queue
Table 7-33. EDMA3CC3 Events for 66AK2E0x
EVENT NO. EVENT NAME DESCRIPTION
0 Reserved Reserved
1 Reserved Reserved
2 SPI_2_XEVT SPI2 transmit event
3 SPI_2_REVT SPI2 receive event
4 I2C_2_REVT I2C2 receive
5 I2C_2_XEVT I2C2 transmit
6 UART_1_URXEVT UART1 receive event
7 UART_1_UTXEVT UART1 transmit event
8 TETB_FULLINT0 ETB0 full
9 TETB_HFULLINT0 ETB0 half full
10 SPI_1_XEVT SPI1 transmit event
11 SPI_1_REVT SPI1 receive event
12 I2C_0_REVT I2C0 receive
13 I2C_0_XEVT I2C0 transmit
14 I2C_1_REVT I2C1 receive
15 I2C_1_XEVT I2C1 transmit
16 TIMER_16_INTL Timer interrupt low
17 TIMER_16_INTH Timer interrupt high
18 TIMER_17_INTL Timer interrupt low
19 TIMER_17_INTH Timer interrupt high
20 ARM_TBR_DMA Debug trace buffer (TBR) DMA event
21 DBGTBR_DMAINT ARM trace buffer (TBR) DMA event
22 UART_0_URXEVT UART0 receive event
23 UART_0_UTXEVT UART0 transmit event
24 GPIO_INT16 GPIO interrupt
25 GPIO_INT17 GPIO interrupt
26 GPIO_INT18 GPIO interrupt
136 Memory, Interrupts, and EDMA for 66AK2E0x Copyright © 2012–2015, Texas Instruments Incorporated
Submit Documentation Feedback
Product Folder Links: 66AK2E05 66AK2E02
l TEXAS
INSTRUMENTS
66AK2E05, 66AK2E02
www.ti.com
SPRS865D –NOVEMBER 2012–REVISED MARCH 2015
Table 7-33. EDMA3CC3 Events for 66AK2E0x (continued)
EVENT NO. EVENT NAME DESCRIPTION
27 GPIO_INT19 GPIO interrupt
28 GPIO_INT20 GPIO interrupt
29 GPIO_INT21 GPIO interrupt
30 GPIO_INT22 GPIO interrupt
31 GPIO_INT23 GPIO interrupt
32 GPIO_INT24 GPIO interrupt
33 GPIO_INT25 GPIO interrupt
34 GPIO_INT26 GPIO interrupt
35 GPIO_INT27 GPIO interrupt
36 GPIO_INT28 GPIO interrupt
37 GPIO_INT29 GPIO interrupt
38 GPIO_INT30 GPIO interrupt
39 GPIO_INT31 GPIO interrupt
40 QMSS_QUE_PEND_589 Navigator transmit queue pending event for indicated queue
41 QMSS_QUE_PEND_590 Navigator transmit queue pending event for indicated queue
42 QMSS_QUE_PEND_591 Navigator transmit queue pending event for indicated queue
43 QMSS_QUE_PEND_592 Navigator transmit queue pending event for indicated queue
44 QMSS_QUE_PEND_593 Navigator transmit queue pending event for indicated queue
45 QMSS_QUE_PEND_594 Navigator transmit queue pending event for indicated queue
46 QMSS_QUE_PEND_595 Navigator transmit queue pending event for indicated queue
47 QMSS_QUE_PEND_596 Navigator transmit queue pending event for indicated queue
48 QMSS_QUE_PEND_597 Navigator transmit queue pending event for indicated queue
49 QMSS_QUE_PEND_598 Navigator transmit queue pending event for indicated queue
50 QMSS_QUE_PEND_599 Navigator transmit queue pending event for indicated queue
51 QMSS_QUE_PEND_600 Navigator transmit queue pending event for indicated queue
52 QMSS_QUE_PEND_601 Navigator transmit queue pending event for indicated queue
53 QMSS_QUE_PEND_602 Navigator transmit queue pending event for indicated queue
54 QMSS_QUE_PEND_603 Navigator transmit queue pending event for indicated queue
55 QMSS_QUE_PEND_604 Navigator transmit queue pending event for indicated queue
56 CIC_2_OUT57 CIC2 Interrupt Controller output
57 CIC_2_OUT50 CIC2 Interrupt Controller output
58 CIC_2_OUT51 CIC2 Interrupt Controller output
59 CIC_2_OUT52 CIC2 Interrupt Controller output
60 CIC_2_OUT53 CIC2 Interrupt Controller output
61 CIC_2_OUT54 CIC2 Interrupt Controller output
62 CIC_2_OUT55 CIC2 Interrupt Controller output
63 CIC_2_OUT56 CIC2 Interrupt Controller output
Table 7-34. EDMA3CC4 Events for 66AK2E0x
EVENT NO. EVENT NAME DESCRIPTION
0 GPIO_INT16 GPIO interrupt
1 GPIO_INT17 GPIO interrupt
2 GPIO_INT18 GPIO interrupt
3 GPIO_INT19 GPIO interrupt
4 GPIO_INT20 GPIO interrupt
5 GPIO_INT21 GPIO interrupt
6 GPIO_INT22 GPIO interrupt
Copyright © 2012–2015, Texas Instruments Incorporated Memory, Interrupts, and EDMA for 66AK2E0x 137
Submit Documentation Feedback
Product Folder Links: 66AK2E05 66AK2E02
l TEXAS
INSTRUMENTS
66AK2E05, 66AK2E02
SPRS865D –NOVEMBER 2012–REVISED MARCH 2015
www.ti.com
Table 7-34. EDMA3CC4 Events for 66AK2E0x (continued)
EVENT NO. EVENT NAME DESCRIPTION
7 GPIO_INT23 GPIO interrupt
8 GPIO_INT24 GPIO interrupt
9 GPIO_INT25 GPIO interrupt
10 GPIO_INT26 GPIO interrupt
11 GPIO_INT27 GPIO interrupt
12 GPIO_INT28 GPIO interrupt
13 GPIO_INT29 GPIO interrupt
14 GPIO_INT30 GPIO interrupt
15 GPIO_INT31 GPIO interrupt
16 SEM_INT0 Semaphore interrupt
17 SEM_INT8 Semaphore interrupt
18 SEM_INT9 Semaphore interrupt
19 SEM_INT10 Semaphore interrupt
20 SEM_INT11 Semaphore interrupt
21 SEM_INT12 Semaphore interrupt
22 TIMER_12_INTL Timer interrupt low
23 TIMER_12_INTH Timer interrupt high
24 TIMER_8_INTL Timer interrupt low
25 TIMER_8_INTH Timer interrupt high
26 TIMER_14_INTL Timer interrupt low
27 TIMER_14_INTH Timer interrupt high
28 TIMER_15_INTL Timer interrupt low
29 TIMER_15_INTH Timer interrupt high
30 DBGTBR_DMAINT Debug trace buffer (TBR) DMA event
31 ARM_TBR_DMA ARM trace buffer (TBR) DMA event
32 QMSS_QUE_PEND_658 Navigator transmit queue pending event for indicated queue
33 QMSS_QUE_PEND_659 Navigator transmit queue pending event for indicated queue
34 QMSS_QUE_PEND_660 Navigator transmit queue pending event for indicated queue
35 QMSS_QUE_PEND_661 Navigator transmit queue pending event for indicated queue
36 QMSS_QUE_PEND_662 Navigator transmit queue pending event for indicated queue
37 QMSS_QUE_PEND_663 Navigator transmit queue pending event for indicated queue
38 QMSS_QUE_PEND_664 Navigator transmit queue pending event for indicated queue
39 QMSS_QUE_PEND_665 Navigator transmit queue pending event for indicated queue
40 QMSS_QUE_PEND_605 Navigator transmit queue pending event for indicated queue
41 QMSS_QUE_PEND_606 Navigator transmit queue pending event for indicated queue
42 QMSS_QUE_PEND_607 Navigator transmit queue pending event for indicated queue
43 QMSS_QUE_PEND_608 Navigator transmit queue pending event for indicated queue
44 QMSS_QUE_PEND_609 Navigator transmit queue pending event for indicated queue
45 QMSS_QUE_PEND_610 Navigator transmit queue pending event for indicated queue
46 QMSS_QUE_PEND_611 Navigator transmit queue pending event for indicated queue
47 QMSS_QUE_PEND_612 Navigator transmit queue pending event for indicated queue
48 ARM_NCNTVIRQ3 ARM virtual timer interrupt for Core 3
49 ARM_NCNTVIRQ2 ARM virtual timer interrupt for Core 2
50 ARM_NCNTVIRQ1 ARM virtual timer interrupt for Core 1
51 ARM_NCNTVIRQ0 ARM virtual timer interrupt for Core 0
52 ARM_NCNTPNSIRQ3 ARM non secure timer interrupt for Core 3
53 ARM_NCNTPNSIRQ2 ARM non secure timer interrupt for Core 2
138 Memory, Interrupts, and EDMA for 66AK2E0x Copyright © 2012–2015, Texas Instruments Incorporated
Submit Documentation Feedback
Product Folder Links: 66AK2E05 66AK2E02
l TEXAS
INSTRUMENTS
66AK2E05, 66AK2E02
www.ti.com
SPRS865D –NOVEMBER 2012–REVISED MARCH 2015
Table 7-34. EDMA3CC4 Events for 66AK2E0x (continued)
EVENT NO. EVENT NAME DESCRIPTION
54 ARM_NCNTPNSIRQ1 ARM non secure timer interrupt for Core 1
55 ARM_NCNTPNSIRQ0 ARM non secure timer interrupt for Core 0
56 CIC_2_OUT82 CIC2 Interrupt Controller output
57 CIC_2_OUT83 CIC2 Interrupt Controller output
58 CIC_2_OUT84 CIC2 Interrupt Controller output
59 CIC_2_OUT85 CIC2 Interrupt Controller output
60 CIC_2_OUT86 CIC2 Interrupt Controller output
61 CIC_2_OUT87 CIC2 Interrupt Controller output
62 CIC_2_OUT88 CIC2 Interrupt Controller output
63 CIC_2_OUT89 CIC2 Interrupt Controller output
Copyright © 2012–2015, Texas Instruments Incorporated Memory, Interrupts, and EDMA for 66AK2E0x 139
Submit Documentation Feedback
Product Folder Links: 66AK2E05 66AK2E02
l TEXAS
INSTRUMENTS
66AK2E05, 66AK2E02
SPRS865D –NOVEMBER 2012–REVISED MARCH 2015
www.ti.com
8 System Interconnect
On the KeyStone II devices, the C66x CorePac, the EDMA3 transfer controllers and the system
peripherals are interconnected through the TeraNets, which are non-blocking switch fabrics enabling fast
and contention-free internal data movement. The TeraNets provide low-latency, concurrent data transfers
between master peripherals and slave peripherals. The TeraNets also allow for seamless arbitration
between the system masters when accessing system slaves.
The ARM CorePac is connected to the MSMC and the debug subsystem directly, and to other masters via
the TeraNets. Through the MSMC, the ARM CorePacs can be interconnected to DDR3 and TeraNet 3_A,
which allows the ARM CorePacs to access to the peripheral buses:
• TeraNet 3P_A for peripheral configuration
• TeraNet 6P_A for ARM Boot ROM
8.1 Internal Buses and Switch Fabrics
The C66x CorePacs, the ARM CorePacs, the EDMA3 traffic controllers, and the various system
peripherals can be classified into two categories: masters and slaves.
•Masters are capable of initiating read and write transfers in the system and do not rely on the EDMA3
for their data transfers.
•Slaves on the other hand rely on the masters to perform transfers to and from them.
Examples of masters include the EDMA3 traffic controllers and network coprocessor packet DMA.
Examples of slaves include the SPI, UART, and I2C.
The masters and slaves in the device communicate through the TeraNet (switch fabric). The device
contains two types of switch fabric:
•Data TeraNet is a high-throughput interconnect mainly used to move data across the system
•Configuration TeraNet is mainly used to access peripheral registers
Some peripherals have both a data bus and a configuration bus interface, while others only have one type
of interface. Furthermore, the bus interface width and speed varies from peripheral to peripheral.
Note that the data TeraNet also connects to the configuration TeraNet.
8.2 Switch Fabric Connections Matrix - Data Space
The figures below show the connections between masters and slaves through various sections of the
TeraNet.
140 System Interconnect Copyright © 2012–2015, Texas Instruments Incorporated
Submit Documentation Feedback
Product Folder Links: 66AK2E05 66AK2E02
l TEXAS
INSTRUMENTS
,,,,,,,,,,,,,,,,,,,,E
:|—§> »
%
3 4v H
”””””””””” »|:|+|:|:l
a *|:|+|:|:l
+|:|+|:|:l
' 4>|:|:|
W a 7777777777777 : 77777777
—:>
\_l_D—> % —l>l:
|:Cl—> ‘
TeraNet 3_A-1 CPU/3
QM_2
Packet DMA M
Bridge_1
Bridge_2
Bridge_3
From TeraNet_3_C
Bridge_5
Bridge_6
Bridge_7
Bridge_8
To TeraNet_3_C
Bridge_9
Bridge_10
Bridge_12
Bridge_13
Bridge_14
To TeraNet_3P_A
USB_0_MST M
TNet_3_D
CPU/3
Debug_SS
M
TSIP M
QM
Packet DMA M
66AK2E
Boot_ROM
ARM
S
Boot_ROM
S
EMIF16
S
SPI_2
S
TNet_6P_A
CPU/6
SPI_1
S
SPI_0
S
MPU_12
MPU_13
MPU_14
MPU_8
Bridge_11
Tracer_SPI_
ROM_EMIF16
TNet_3_G
CPU/3
66AK2E05, 66AK2E02
www.ti.com
SPRS865D –NOVEMBER 2012–REVISED MARCH 2015
Figure 8-1. TeraNet 3_A-1
Copyright © 2012–2015, Texas Instruments Incorporated System Interconnect 141
Submit Documentation Feedback
Product Folder Links: 66AK2E05 66AK2E02
l TEXAS
INSTRUMENTS
TeraNet 3_A-2 CPU/3
TC_3 M
EDMA
CC1 TC_2 M
TC_1 M
TC_0 M
TC_3 M
EDMA
CC2 TC_2 M
TC_1 M
TC_0 M
10GbE M
EDMA
CC3 TC_1 M
TC_0 M
TNet_3_L
CPU/3
L2 Cache_0_A
To TeraNet C66x SDMA L2 Cache_0_B
Tracer_SPI_
ROM_EMIF16
PCIe
S
QM_SS
S
Tracer_QM_M
MPU_1
M
PCIe_0
NETCP_
Global_0 M
NETCP_
Global_1 M
66AK2E
M
PCIe_1
66AK2E05, 66AK2E02
SPRS865D –NOVEMBER 2012–REVISED MARCH 2015
www.ti.com
Figure 8-2. TeraNet 3_A-2
142 System Interconnect Copyright © 2012–2015, Texas Instruments Incorporated
Submit Documentation Feedback
Product Folder Links: 66AK2E05 66AK2E02
l TEXAS
INSTRUMENTS
%
E
E
E
4’ a|:|:|
|:|:|—>
|:|:I—>
|:|:|—> L’
CorePac_0
S
Tracer_L2_0
TNet_3_M
CPU/3
66AK2E
L2 Cache_0_A
From TeraNet 3_A-2
L2 Cache_0_B
TeraNet 3_C CPU/3
Bridge_1
Bridge_2
Bridge_3
To TeraNet_3_A
EDMA
CC0 TC_1 M
TC_0 M
QM_Second M
Bridge_5
Bridge_6
Bridge_7
Bridge_8
From TeraNet_3_A
Bridge_9
Bridge_10
XMC 8´
66AK2E
USB_1 MMR CFG
S
PCIe_1
EDMA
CC4 TC_1 M
TC_0 M
ARM CorePac
TNet_msmc_sys
CPU/1
MPU_7
TNet_3_U
CPU/3
Sys Port
CPU Port
Tracer_PCIe1
To TeraNet_3_A
To TeraNet_3P_A
TeraNet 3_B
CPU/3
USB_1 M
HyperLink_0 M
TNet_SMS
CPU/1
BR_SMS_0
BR_SMS_1
BR_SMS_2
TNet_SES
CPU/1
BR_SES_0
BR_SES_1
BR_SES_2
Tracer_
MSMC0-8
SES
S
SMS
SMSMC
S
MMDDR3
NETCP_LOCAL M
USB_1 PHY CFG
S
NetCP
S
Tracer_NETCP_
USB_CFG
TeraNet 3P_Y
MPU_15
TeraNet 3P_Z
66AK2E05, 66AK2E02
www.ti.com
SPRS865D –NOVEMBER 2012–REVISED MARCH 2015
Figure 8-3. TeraNet 3_C
Figure 8-4. TeraNet C66x to SDMA
Copyright © 2012–2015, Texas Instruments Incorporated System Interconnect 143
Submit Documentation Feedback
Product Folder Links: 66AK2E05 66AK2E02
l TEXAS
INSTRUMENTS
66AK2E05, 66AK2E02
SPRS865D –NOVEMBER 2012–REVISED MARCH 2015
www.ti.com
The following table lists the master and slave end-point connections.
Intersecting cells may contain one of the following:
•Y— There is a connection between this master and that slave.
•-— There is NO connection between this master and that slave.
•n— A numeric value indicates that the path between this master and that slave goes through bridge n.
Table 8-1. 66AK2E05/02 Data Space Interconnect
SLAVES
MASTERS
AEMIF16
BootROM_ARM
BootROM_C66x
CorePac0_SDMA
DBG_STM
HyperLink0
MSMC_SES
MSMC_SMS
PCIE0
PCIE1
QM
SPI(0-2)
10GbE - - - Y - - SES_2 SMS_2 Y Y Y -
CorePac0_CFG - - - - - - - - - - - -
CPT_CFG - - - - Y - - - - - - -
CPT_DDR3 - - - - Y - - - - - - -
CPT_INTC - - - - Y - - - - - - -
CPT_L2_0 - - - - Y - - - - - - -
CPT_MSMC(0-7) - - - - Y - - - - - - -
CPT_QM_CFG1 - - - - Y - - - - - - -
CPT_QM_CFG2 - - - - Y - - - - - - -
CPT_QM_M - - - - Y - - - - - - -
CPT_SPI_ROM_EMIF16 - - - - Y - - - - - - -
CPT_TPCC(0_4)T - - - - Y - - - - - - -
CPT_TPCC(1_2_3)T - - - - Y - - - - - - -
DBG_DAP Y Y Y Y Y Y Y Y Y Y Y Y
TSIP_DMA Y Y Y Y Y Y Y Y Y Y Y Y
EDMA0_CC_TR - - - - - - - - - - - -
EDMA0_TC0_RD 2, 11 2, 11 2, 11 Y - Y SES_0 SMS_0 Y Y Y 2, 11
EDMA0_TC0_WR 2, 11 - - Y - Y SES_0 SMS_0 Y Y Y 2,11
EDMA0_TC1_RD 3, 11 3, 11 3, 11 Y - Y SES_1 SMS_1 Y Y - 3, 11
EDMA0_TC1_WR 3, 11 - - Y - Y SES_1 SMS_1 Y Y - 3, 11
EDMA1_CC_TR - - - - - - - - - - - -
EDMA1_TC0_RD 11 11 11 Y - Y SES_0 SMS_0 Y Y Y 11
EDMA1_TC0_WR 11 - - Y Y Y SES_0 SMS_0 Y Y Y 11
EDMA1_TC1_RD 11 Y Y Y - Y SES_1 SMS_1 Y Y Y 11
EDMA1_TC1_WR 11 - - Y - Y SES_1 SMS_1 Y Y Y 11
EDMA1_TC2_RD 11 Y Y Y - Y SES_1 SMS_1 Y Y - 11
EDMA1_TC2_WR 11 - - Y - Y SES_1 SMS_1 Y Y - 11
EDMA1_TC3_RD 11 Y Y Y - Y SES_1 SMS_1 Y Y - 11
EDMA1_TC3_WR 11 - - Y Y Y SES_1 SMS_1 Y Y - 11
EDMA2_CC_TR - - - - - - - - - - - -
EDMA2_TC0_RD 11 Y Y Y - Y SES_2 SMS_2 Y Y Y 11
EDMA2_TC0_WR 11 - - Y Y Y SES_2 SMS_2 Y Y Y 11
EDMA2_TC1_RD 11 Y Y Y - Y SES_2 SMS_2 Y Y Y 11
EDMA2_TC1_WR 11 - - Y - Y SES_2 SMS_2 Y Y Y 11
EDMA2_TC2_RD 11 Y Y Y - Y SES_0 SMS_0 Y Y - 11
144 System Interconnect Copyright © 2012–2015, Texas Instruments Incorporated
Submit Documentation Feedback
Product Folder Links: 66AK2E05 66AK2E02
l TEXAS
INSTRUMENTS
66AK2E05, 66AK2E02
www.ti.com
SPRS865D –NOVEMBER 2012–REVISED MARCH 2015
Table 8-1. 66AK2E05/02 Data Space Interconnect (continued)
SLAVES
MASTERS
AEMIF16
BootROM_ARM
BootROM_C66x
CorePac0_SDMA
DBG_STM
HyperLink0
MSMC_SES
MSMC_SMS
PCIE0
PCIE1
QM
SPI(0-2)
EDMA2_TC2_WR 11 - - Y Y Y SES_0 SMS_0 Y Y - 11
EDMA2_TC3_RD 11 Y Y Y - Y SES_0 SMS_0 Y Y - 11
EDMA2_TC3_WR 11 - - Y - Y SES_0 SMS_0 Y Y - 11
EDMA3_CC_TR - - - - - - - - - - - -
EDMA3_TC0_RD 11 Y Y Y - Y SES_1 SMS_1 Y Y Y 11
EDMA3_TC0_WR 11 - - Y Y Y SES_1 SMS_1 Y Y Y 11
EDMA3_TC1_RD 11 Y Y Y - Y SES_1 SMS_1 Y Y - 11
EDMA3_TC1_WR 11 - - Y - Y SES_1 SMS_1 Y Y - 11
EDMA4_CC_TR - - - - - - - - - - - -
EDMA4_TC0_RD 2, 11 2, 11 2, 11 Y - Y SES_1 SMS_1 Y Y Y 2, 11
EDMA4_TC0_WR 2, 11 - - Y - Y SES_1 SMS_1 Y Y Y 2, 11
EDMA4_TC1_RD 3, 11 3, 11 3, 11 Y - Y SES_1 SMS_1 Y Y - 3, 11
EDMA4_TC1_WR 3, 11 - - Y - Y SES_1 SMS_1 Y Y - 3, 11
HyperLink0_Master 11 1, 11 1, 11 Y - - Y Y Y Y Y Y
MSMC_SYS 11 11 11 Y Y Y - - Y Y Y 11
NETCP - - - Y - - SES_1 SMS_1 Y Y Y -
PCIE0 11 - - Y Y 10 SES_2 SMS_2 - - Y 11
PCIE1 11 - - Y Y 10 SES_2 SMS_2 - - Y 11
QM_Master1 - - - Y - Y SES_0 SMS_0 - - Y -
QM_Master2 - - - Y - Y SES_1 SMS_1 - - Y -
QM_SEC - - - Y Y Y SES_2 SMS_2 - - - -
USB0 - - - Y Y Y SES_0 SMS_0 - - Y -
USB1 - - - Y Y Y SES_0 SMS_0 - - Y -
Copyright © 2012–2015, Texas Instruments Incorporated System Interconnect 145
Submit Documentation Feedback
Product Folder Links: 66AK2E05 66AK2E02
l TEXAS
INSTRUMENTS
TeraNet 3P_A CPU/3
To TeraNet_3P_Tracer
Bridge_12
Bridge_13
Bridge_14
From TeraNet_3_A
CorePac_0 M
TBR_SYS_
ARM_CorePac
Semaphore
S
Tracer_SM
MPU_10
Tracer_QM_CFG2
MPU_6
CP_INTC02
S
ARM INTC
S
TNet_3P_L
CPU/3
MPU_9
Tracer_INTC
MPU ( 15)´
S
To TeraNet_3P_B
66AK2E
S
CC3
S
TNet_3P_C
CPU/3
Tracer
_EDMA
CC1 - CC3
Tracer_CFG
MPU_0
TC ( 2)´
S
CC2
S
TC ( 4)´
S
CC1
S
TC ( 4)´
TNet_3P_M
CPU/3
Tracer
_EDMA
CC0 & CC4
S
CC4
S
TC ( 2)´
S
CC0
S
TC ( 2)´
QM_SS_
CFG2
M
Tracer_QM_CFG1
MPU_2 QM_SS_
CFG1
M
DBG_TBR_SYS
(Debug_SS)
TETB
CorePac
From TeraNet_3_C
66AK2E05, 66AK2E02
SPRS865D –NOVEMBER 2012–REVISED MARCH 2015
www.ti.com
8.3 Switch Fabric Connections Matrix - Configuration Space
The figures below show the connections between masters and slaves through various sections of the
TeraNet.
Figure 8-5. TeraNet 3P_A
146 System Interconnect Copyright © 2012–2015, Texas Instruments Incorporated
Submit Documentation Feedback
Product Folder Links: 66AK2E05 66AK2E02
l TEXAS
INSTRUMENTS
",Hfiflfifififlfifll
C|:|
—>|:|:|
—>|:|:|
—>|:|:|
TeraNet 3P_B CPU/3
From TeraNet_3P_A
66AK2E
CP_T0-T8
(MSMC)
S
CP_T ( 12)´
S
TNet_3P_D
CPU/3
NetCP
S
TSIP
S
10GbE CFG
S
TNet_3P_N
CPU/3
Bridge 20
MPU_11
To TeraNet_6P_B
66AK2E05 Only
66AK2E05, 66AK2E02
www.ti.com
SPRS865D –NOVEMBER 2012–REVISED MARCH 2015
Figure 8-6. TeraNet 3P_B
Copyright © 2012–2015, Texas Instruments Incorporated System Interconnect 147
Submit Documentation Feedback
Product Folder Links: 66AK2E05 66AK2E02
l TEXAS
INSTRUMENTS
EéAKZE
TeraNet 6P_B CPU/6
66AK2E
S
S
UART ( 2)´
S
I C ( 3)
2´
GPIO
S
S
Debug SS
S
PLL_CTL
S
GPSC
S
BOOT_CFG
S
Bridge 20
From TeraNet_3P_B
OTP
SUSB PHY CFG 0-1
SPCIe SerDes CFG 0-1
SXGE SerDes CFG
SNetCP SerDes CFG
S
S
DDR3 PHY CFG
USB MMR CFG 0-1
SSmartReflex
HyperLink SerDes
CFG 0-1
S
66AK2E05 Only
Timer ( 12)´
S
USIM
66AK2E05, 66AK2E02
SPRS865D –NOVEMBER 2012–REVISED MARCH 2015
www.ti.com
Figure 8-7. TeraNet 6P_B
148 System Interconnect Copyright © 2012–2015, Texas Instruments Incorporated
Submit Documentation Feedback
Product Folder Links: 66AK2E05 66AK2E02
l TEXAS
INSTRUMENTS
TeraNet 3P_Tracer CPU/3
Debug_SS
STM
S
From TeraNet_3P_A
66AK2E
Tracer_EDMA3CC1_2_3 M
M
Tracer_SPI_
ROM_EMIF16 M
Tracer_EDMA3CC0_4
M
Tracer_CFG
M
Tracer_L2
Tracer_QM_M M
M
Tracer_QM_CFG2
M
Tracer_QM_CFG1
M
Tracer_CIC
M
Tracer_SM
TeraNet 3P_P
CPU/3
M
Tracer_MSMC_7
M
Tracer_MSMC_6
M
Tracer_MSMC_5
M
Tracer_MSMC_4
M
Tracer_MSMC_3
M
Tracer_MSMC_2
M
Tracer_MSMC_1
M
Tracer_MSMC_0
M
Tracer_MSMC_8
66AK2E05, 66AK2E02
www.ti.com
SPRS865D –NOVEMBER 2012–REVISED MARCH 2015
Figure 8-8. TeraNet 3P_Tracer
The following tables list the master and slave end point connections.
Intersecting cells may contain one of the following:
•Y— There is a connection between this master and that slave.
•-— There is NO connection between this master and that slave.
•n— A numeric value indicates that the path between this master and that slave goes through bridge n.
Copyright © 2012–2015, Texas Instruments Incorporated System Interconnect 149
Submit Documentation Feedback
Product Folder Links: 66AK2E05 66AK2E02
l TEXAS
INSTRUMENTS
66AK2E05, 66AK2E02
SPRS865D –NOVEMBER 2012–REVISED MARCH 2015
www.ti.com
Table 8-2. Configuration Space Interconnect - Section 1
SLAVES
MASTERS
ADTF(0-7)_CFG
ARM_CFG
BOOTCFG_CFG
CP_INTC_CFG
CPT_CFG_CFG
CPT_DDR3_CFG
CPT_INTC(0-2)_CFG
CPT_L2_0_CFG
CPT_MSMC(0-7)_CFG
CPT_QM_CFG1_CFG
CPT_QM_CFG2_CFG
CPT_QM_M_CFG
CPT_SPI_ROM_EMIF16_CFG
CPT_TPCC0_4_CFG
CPT_TPCC1_2_3_CFG
CorePac0_CFGYYYYYYYYYYYYYYY
DBG_DAP YYYYYYYYYYYYYYY
TSIP_DMA YYYYYYYYYYYYYYY
EDMA0_CC_TR---------------
EDMA0_TC0_RD---------------
EDMA0_TC0_WR---------------
EDMA0_TC1_RD---------------
EDMA0_TC1_WR---------------
EDMA1_CC_TR---------------
EDMA1_TC0_RD 12 12 12 12 12 12 12 12 12 12 12 12 12 12 12
EDMA1_TC0_WR 12 12 12 12 12 12 12 12 12 12 12 12 12 12 12
EDMA1_TC1_RD---------------
EDMA1_TC1_WR---------------
EDMA1_TC2_RD---------------
EDMA1_TC2_WR---------------
EDMA1_TC3_RD 12 12 12 12 12 12 12 12 12 12 12 12 12 12 12
EDMA1_TC3_WR 12 12 12 12 12 12 12 12 12 12 12 12 12 12 12
EDMA2_CC_TR---------------
EDMA2_TC0_RD 12 12 12 12 12 12 12 12 12 12 12 12 12 12 12
EDMA2_TC0_WR 12 12 12 12 12 12 12 12 12 12 12 12 12 12 12
EDMA2_TC1_RD---------------
EDMA2_TC1_WR---------------
EDMA2_TC2_RD 12 12 12 12 12 12 12 12 12 12 12 12 12 12 12
EDMA2_TC2_WR 12 12 12 12 12 12 12 12 12 12 12 12 12 12 12
EDMA2_TC3_RD---------------
EDMA2_TC3_WR---------------
EDMA3_CC_TR---------------
EDMA3_TC0_RD 13 13 13 13 13 13 13 13 13 13 13 13 13 13 13
EDMA3_TC0_WR 13 13 13 13 13 13 13 13 13 13 13 13 13 13 13
EDMA3_TC1_RD---------------
EDMA3_TC1_WR---------------
EDMA4_CC_TR---------------
EDMA4_TC0_RD---------------
EDMA4_TC0_WR---------------
EDMA4_TC1_RD---------------
EDMA4_TC1_WR---------------
HyperLink0 12 12 12 12 12 12 12 12 12 12 12 12 12 12 12
MSMC_SYS YYYYYYYYYYYYYYY
150 System Interconnect Copyright © 2012–2015, Texas Instruments Incorporated
Submit Documentation Feedback
Product Folder Links: 66AK2E05 66AK2E02
l TEXAS
INSTRUMENTS
66AK2E05, 66AK2E02
www.ti.com
SPRS865D –NOVEMBER 2012–REVISED MARCH 2015
Table 8-2. Configuration Space Interconnect - Section 1 (continued)
SLAVES
MASTERS
ADTF(0-7)_CFG
ARM_CFG
BOOTCFG_CFG
CP_INTC_CFG
CPT_CFG_CFG
CPT_DDR3_CFG
CPT_INTC(0-2)_CFG
CPT_L2_0_CFG
CPT_MSMC(0-7)_CFG
CPT_QM_CFG1_CFG
CPT_QM_CFG2_CFG
CPT_QM_M_CFG
CPT_SPI_ROM_EMIF16_CFG
CPT_TPCC0_4_CFG
CPT_TPCC1_2_3_CFG
NETCP ---------------
PCIE0 12 12 12 12 12 12 12 12 12 12 12 12 12 12 12
PCIE1 12 12 12 12 12 12 12 12 12 12 12 12 12 12 12
QM_Master1 ---------------
QM_Master2 ---------------
QM_SEC -12-------------
USB0 ---------------
USB1 ---------------
Table 8-3. Configuration Space Interconnect - Section 2
SLAVES
MASTERS
DBG_CFG
DBG_TBR_SYS
DDR3_PHY_CFG
EDMA0_CC_CFG
EDMA0_TC(0-1)_CFG
EDMA1_CC_CFG
EDMA1_TC(0-3)_CFG
EDMA2_CC_CFG
EDMA2_TC(0-3)_CFG
EDMA3_CC_CFG
EDMA3_TC(0-1)_CFG
EDMA4_CC_CFG
EDMA4_TC(0-1)_CFG
GIC_CFG
GPIO_CFG
HYPERLINK0_SERDES_CFG
I2C(0-2)_CFG
MPU(0-14)_CFG
NETCP_CFG
NETCP_SERDES_CFG
OTP_CFG
PCIE0_SERDES_CFG
PCIE1_SERDES_CFG
PLL_CTL_CFG
PSC_CFG
QM_CFG1
CorePac0_CFG Y Y Y Y Y Y Y Y Y Y Y Y Y - Y Y Y Y Y Y Y Y Y Y Y Y
DBG_DAP Y Y Y Y Y Y Y Y Y Y Y Y Y Y Y Y Y Y Y Y Y Y Y Y Y Y
TSIP_DMA Y Y Y Y Y Y Y Y Y Y Y Y Y Y Y Y Y Y Y Y Y Y Y Y Y Y
EDMA0_CC_TR - - - - Y - - - - - - - - - - - - - - - - - - - - -
EDMA0_TC0_RD - 12 - 12 12 12 12 12 12 12 12 12 12 - - - - - - - - - - - - -
EDMA0_TC0_WR - - - 12 12 12 12 12 12 12 12 12 12 - - - - - - - - - - - - -
EDMA0_TC1_RD - 12 - 12 12 12 12 12 12 12 12 12 12 - - - - - - - - - - - - -
EDMA0_TC1_WR - - - 12 12 12 12 12 12 12 12 12 12 - - - - - - - - - - - - -
EDMA1_CC_TR - - - - - - Y - - - - - - - - - - - - - - - - - - -
EDMA1_TC0_RD 12 12 12 12 12 12 12 12 12 12 12 12 12 12 12 12 12 12 12 12 12 12 12 12 12 12
EDMA1_TC0_WR 12 - 12 12 12 12 12 12 12 12 12 12 12 12 12 12 12 12 12 12 12 12 12 12 12 12
EDMA1_TC1_RD - - - 13 13 13 13 13 13 13 13 13 13 - - - - - - - - - - - - -
EDMA1_TC1_WR - - - 13 13 13 13 13 13 13 13 13 13 - - - - - - - - - - - - -
EDMA1_TC2_RD - - - 14 14 14 14 14 14 14 14 14 14 - - - - - - - - - - - - -
EDMA1_TC2_WR - - - 14 14 14 14 14 14 14 14 14 14 - - - - - - - - - - - - -
EDMA1_TC3_RD 12 12 12 12 12 12 12 12 12 12 12 12 12 12 12 12 12 12 12 12 12 12 12 12 12 12
EDMA1_TC3_WR 12 - 12 12 12 12 12 12 12 12 12 12 12 12 12 12 12 12 12 12 12 12 12 12 12 12
EDMA2_CC_TR - - - - - - - - Y - - - - - - - - - - - - - - - - -
Copyright © 2012–2015, Texas Instruments Incorporated System Interconnect 151
Submit Documentation Feedback
Product Folder Links: 66AK2E05 66AK2E02
l TEXAS
INSTRUMENTS
66AK2E05, 66AK2E02
SPRS865D –NOVEMBER 2012–REVISED MARCH 2015
www.ti.com
Table 8-3. Configuration Space Interconnect - Section 2 (continued)
SLAVES
MASTERS
DBG_CFG
DBG_TBR_SYS
DDR3_PHY_CFG
EDMA0_CC_CFG
EDMA0_TC(0-1)_CFG
EDMA1_CC_CFG
EDMA1_TC(0-3)_CFG
EDMA2_CC_CFG
EDMA2_TC(0-3)_CFG
EDMA3_CC_CFG
EDMA3_TC(0-1)_CFG
EDMA4_CC_CFG
EDMA4_TC(0-1)_CFG
GIC_CFG
GPIO_CFG
HYPERLINK0_SERDES_CFG
I2C(0-2)_CFG
MPU(0-14)_CFG
NETCP_CFG
NETCP_SERDES_CFG
OTP_CFG
PCIE0_SERDES_CFG
PCIE1_SERDES_CFG
PLL_CTL_CFG
PSC_CFG
QM_CFG1
EDMA2_TC0_RD 12 12 12 12 12 12 12 12 12 12 12 12 12 12 12 12 12 12 12 12 12 12 12 12 12 12
EDMA2_TC0_WR 12 - 12 12 12 12 12 12 12 12 12 12 12 12 12 12 12 12 12 12 12 12 12 12 12 12
EDMA2_TC1_RD - - - 13 13 13 13 13 13 13 13 13 13 - - - - - - - - - - - - -
EDMA2_TC1_WR - - - 13 13 13 13 13 13 13 13 13 13 - - - - - - - - - - - - -
EDMA2_TC2_RD 12 12 12 12 12 12 12 12 12 12 12 12 12 12 12 12 12 12 12 12 12 12 12 12 12 12
EDMA2_TC2_WR 12 - 12 12 12 12 12 12 12 12 12 12 12 12 12 12 12 12 12 12 12 12 12 12 12 12
EDMA2_TC3_RD - - - 14 14 14 14 14 14 14 14 14 14 - - - - - - - - - - - - -
EDMA2_TC3_WR - - - 14 14 14 14 14 14 14 14 14 14 - - - - - - - - - - - - -
EDMA3_CC_TR - - - - - - - - - - - - - - - - - - - - - - - - - -
EDMA3_TC0_RD 13 13 13 13 13 13 13 13 13 13 13 13 13 13 13 13 13 13 13 13 13 13 13 13 13 13
EDMA3_TC0_WR 13 13 13 13 13 13 13 13 13 13 13 13 13 13 13 13 13 13 13 13 13 13 13 13 13 13
EDMA3_TC1_RD - 14 - 14 14 14 14 14 14 14 14 14 14 - - - - - - - - - - - - -
EDMA3_TC1_WR - - - 14 14 14 14 14 14 14 14 14 14 - - - - - - - - - - - - -
EDMA4_CC_TR - - - - - - - - - - - - - - - - - - - - - - - - - -
EDMA4_TC0_RD - 12 - 12 12 12 12 12 12 12 12 12 12 - - - - - - - - - - - - -
EDMA4_TC0_WR - - - 12 12 12 12 12 12 12 12 12 12 - - - - - - - - - - - - -
EDMA4_TC1_RD - 12 - 12 12 12 12 12 12 12 12 12 12 - - - - - - - - - - - - -
EDMA4_TC1_WR - - - 12 12 12 12 12 12 12 12 12 12 - - - - - - - - - - - - -
HyperLink0_Master 12 - 12 12 12 12 12 12 12 12 12 12 12 - 12 12 12 12 12 12 12 12 12 12 12 12
MSMC_SYS Y Y Y Y Y Y Y Y Y Y Y Y Y Y Y Y Y Y Y Y Y Y Y Y Y Y
NETCP - - - - - - - - - - - - - - - - - - - - - - - - - -
PCIE0 12 12 12 12 12 12 12 12 12 12 12 12 12 - 12 12 12 12 12 12 12 12 12 12 12 12
PCIE1 12 12 12 12 12 12 12 12 12 12 12 12 12 - 12 12 12 12 12 12 12 12 12 12 12 12
QM_Master1 - - - 12 - 12 - 12 - 12 - 12 - - - - - - - - - - - - - -
QM_Master2 - - - 12 - 12 - 12 - 12 - 12 - - - - - - - - - - - - - -
QM_SEC - - - - - - - - - - - - - - - - - - 12 - - - - - - -
USB0 - 12 - - - - - - - - - - - - - - - - - - - - - - - -
USB1 - 12 - - - - - - - - - - - - - - - - - - - - - - - -
Table 8-4. Configuration Space Interconnect - Section 3
SLAVES
MASTERS
QM_CFG2
SR_CFG(0-1)
TBR_SYS_ARM
TETB0_CFG
TETB1_CFG
TETB2_CFG
TETB3_CFG
TETB4_CFG
TETB5_CFG
TETB6_CFG
TETB7_CFG
TIMER(0-19)_CFG
UART(0-1)_CFG
USB0_MMR_CFG
USB0_PHY_CFG
USB1_MMR_CFG
USB1_PHY_CFG
USIM_CFG
CorePac0_CFG Y Y Y Y Y Y Y Y Y Y Y Y Y Y Y Y Y Y
152 System Interconnect Copyright © 2012–2015, Texas Instruments Incorporated
Submit Documentation Feedback
Product Folder Links: 66AK2E05 66AK2E02
l TEXAS
INSTRUMENTS
66AK2E05, 66AK2E02
www.ti.com
SPRS865D –NOVEMBER 2012–REVISED MARCH 2015
Table 8-4. Configuration Space Interconnect - Section 3 (continued)
SLAVES
MASTERS
QM_CFG2
SR_CFG(0-1)
TBR_SYS_ARM
TETB0_CFG
TETB1_CFG
TETB2_CFG
TETB3_CFG
TETB4_CFG
TETB5_CFG
TETB6_CFG
TETB7_CFG
TIMER(0-19)_CFG
UART(0-1)_CFG
USB0_MMR_CFG
USB0_PHY_CFG
USB1_MMR_CFG
USB1_PHY_CFG
USIM_CFG
DBG_DAP YYYYYYYYYYYYYYYYYY
TSIP_DMA Y Y Y Y Y Y Y Y Y Y Y Y Y Y Y Y Y Y
EDMA0_CC_TR - - - - - - - - - - - - - - - - - -
EDMA0_TC0_RD - - - - - - - 12 12 - - - - - - - - -
EDMA0_TC0_WR - - - - - - - - - - - - - - - - - -
EDMA0_TC1_RD - - - - - - - 12 12 - - - - - - - - -
EDMA0_TC1_WR - - - - - - - - - - - - - - - - - -
EDMA1_CC_TR - - - - - - - - - - - - - - - - - -
EDMA1_TC0_RD 12 12 12 - - - - 12 12 - - 12 12 12 12 12 12 12
EDMA1_TC0_WR 12 12 12 - - - - - - - - 12 12 12 12 12 12 12
EDMA1_TC1_RD - - - 13 13 - - - - 13 - - - - - - - -
EDMA1_TC1_WR - - - - - - - - - - - - - - - - - -
EDMA1_TC2_RD - - - - - 14 14 - - - 14 - - - - - - -
EDMA1_TC2_WR - - - - - - - - - - - - - - - - - -
EDMA1_TC3_RD 12 12 12 - - - - 12 12 - - 12 12 12 12 12 12 12
EDMA1_TC3_WR 12 12 12 - - - - - - - - 12 12 12 12 12 12 12
EDMA2_CC_TR - - - - - - - - - - - - - - - - - -
EDMA2_TC0_RD 12 12 12 - - - - Y Y - - 12 12 12 12 12 12 12
EDMA2_TC0_WR 12 12 12 - - - - - - - - 12 12 12 12 12 12 12
EDMA2_TC1_RD - - - 13 13 - - - - 13 - - - - - - - -
EDMA2_TC1_WR - - - - - - - - - - - - - - - - - -
EDMA2_TC2_RD 12 12 12 - - - - 12 12 - - 12 12 12 12 12 12 12
EDMA2_TC2_WR 12 12 12 - - - - - - - - 12 12 12 12 12 12 12
EDMA2_TC3_RD - - - - - 14 14 - - - 14 - - - - - - -
EDMA2_TC3_WR - - - - - - - - - - - - - - - - - -
EDMA3_CC_TR - - - - - - - - - - - - - - - - - -
EDMA3_TC0_RD 13 13 13 13 13 13 13 13 13 13 13 13 13 13 13 13 13 13
EDMA3_TC0_WR 13 13 13 - - - - - - - - 13 13 13 13 13 13 13
EDMA3_TC1_RD - - - 14 14 14 14 14 14 14 14 - - - - - - -
EDMA3_TC1_WR - - - - - - - - - - - - - - - - - -
EDMA4_CC_TR - - - - - - - - - - - - - - - - - -
EDMA4_TC0_RD - - 12 - - - - 12 12 - - - - - - - - -
EDMA4_TC0_WR - - 12 - - - - - - - - - - - - - - -
EDMA4_TC1_RD - - 12 - - - - 12 12 - - - - - - - - -
EDMA4_TC1_WR - - 12 - - - - - - - - - - - - - - -
HyperLink0_Master 12 12 12 - - - - - - - - 12 12 12 12 12 12 12
MSMC_SYS Y Y Y Y Y Y Y Y Y Y Y Y Y Y Y Y Y Y
NETCP ------------------
PCIE0 12 12 12 12 12 12 12 12 12 12 12 12 12 12 12 12 12 12
PCIE1 12 12 12 12 12 12 12 12 12 12 12 12 12 12 12 12 12 12
QM_Master1 - - - - - - - - - - - - - - - - - -
QM_Master2 - - - - - - - - - - - - - - - - - -
Copyright © 2012–2015, Texas Instruments Incorporated System Interconnect 153
Submit Documentation Feedback
Product Folder Links: 66AK2E05 66AK2E02
l TEXAS
INSTRUMENTS
66AK2E05, 66AK2E02
SPRS865D –NOVEMBER 2012–REVISED MARCH 2015
www.ti.com
Table 8-4. Configuration Space Interconnect - Section 3 (continued)
SLAVES
MASTERS
QM_CFG2
SR_CFG(0-1)
TBR_SYS_ARM
TETB0_CFG
TETB1_CFG
TETB2_CFG
TETB3_CFG
TETB4_CFG
TETB5_CFG
TETB6_CFG
TETB7_CFG
TIMER(0-19)_CFG
UART(0-1)_CFG
USB0_MMR_CFG
USB0_PHY_CFG
USB1_MMR_CFG
USB1_PHY_CFG
USIM_CFG
QM_SEC - - 12 - - - - - - - - - - 12 - 12 - -
USB0 - - 12 12 12 12 12 12 12 12 12 - - - - - - -
USB1 - - 12 12 12 12 12 12 12 12 12 - - - - - - -
8.4 Bus Priorities
The priority level of all master peripheral traffic is defined at the TeraNet boundary. User-programmable
priority registers allow software configuration of the data traffic through the TeraNet. Note that a lower
number means higher priority — PRI = 000b = urgent, PRI = 111b = low.
All other masters provide their priority directly and do not need a default priority setting. Examples include
the C66x CorePacs, whose priorities are set through software in the UMC control registers. All the Packet
DMA-based peripherals also have internal registers to define the priority level of their initiated
transactions.
The Packet DMA secondary port is one master port that does not have priority allocation register inside
the Multicore Navigator. The priority level for transaction from this master port is described by the
QM_PRIORITY bit field in the CHIP_MISC_CTL0 register shown in Figure 9-33 and Table 9-53.
For all other modules, see the respective User's Guides listed in Section 3.5 for programmable priority
registers.
154 System Interconnect Copyright © 2012–2015, Texas Instruments Incorporated
Submit Documentation Feedback
Product Folder Links: 66AK2E05 66AK2E02
l TEXAS
INSTRUMENTS
(SPRUHJS)
66AK2E05, 66AK2E02
www.ti.com
SPRS865D –NOVEMBER 2012–REVISED MARCH 2015
9 Device Boot and Configuration
9.1 Device Boot
9.1.1 Boot Sequence
The boot sequence is a process by which the internal memory is loaded with program and data sections.
The boot sequence is started automatically after each power-on reset or warm reset.
The
66AK2E0x supports several boot processes that begins execution at the ROM base address, which
contains the bootloader code necessary to support various device boot modes. The boot processes are
software-driven and use the BOOTMODE[15:0] device configuration inputs to determine the software
configuration that must be completed. For more details on boot sequence see the KeyStone II Architecture
ARM Bootloader User's Guide (SPRUHJ3).
For 66AK2E0x non-secure devices, there is only one type of booting: the ARM CorePac as the boot
master.The C66x CorePac as the boot master is not supported. The ARM CorePac does not support no-
boot mode. The C66x CorePacs and the ARM CorePac needs to read the bootmode register to determine
how to proceed with the boot.
Table 9-1 shows memory space reserved for boot by the C66x CorePac.
Table 9-1. C66x DSP Boot RAM Memory Map
START ADDRESS SIZE DESCRIPTION
0x80_0000 0x1_0000 Reserved
0x86_bf80 0x80 C66x CorePac ROM Version string
0x86_c000 0x7ff0 Boot Master Table Overlayed With scratch
0x87_3ff0 4 Host Data Address (boot magic address for secure boot through master peripherals)
0x87_4000 0x7800 Boot Data
0x87_b800 0x410 Secure Host Data Structure
0x87_c000 0x2290 Boot Stack
0x87_e290 0x90 Boot Log Data
0x87_e320 0x20 Boot Status Stack
0x87_e410 0xf0 Boot Stats
0x87_f91c 0x404 Boot Trace Info
0x87_fd20 0x180 DDR3 Configuration Structure
0x87_fea0 0x60 Boot RAM Call Table
0x87_ff00 0x80 Boot Parameter Table
0x87_fff8 4 Secure Signal Magic Address
0x87_fffc 4 Boot Magic Address
Table 9-2 shows addresses reserved for boot by the ARM CorePac.
Table 9-2. ARM Boot RAM Memory Map
START ADDRESS SIZE DESCRIPTION
0xc17_e000 0xc00 Context RAM not Scrubbed on Secure boot
0xc18_6f80 0x80 Global Level 0 Non-secure Translation table
0xc18_7000 0x5000 Global Non-secure Page Table for memory Covering ROM
0xc18_c000 0x1000 Core 0 Non-secure Level 1 Translation table
0xc18_d000 0x1000 Core 1 Non-secure Level 1 Translation table
0xc18_e000 0x1000 Core 2 Non-secure Level 1 Translation table
0xc18_f000 0x1000 Core 3 Non-secure Level 1 Translation table
Copyright © 2012–2015, Texas Instruments Incorporated Device Boot and Configuration 155
Submit Documentation Feedback
Product Folder Links: 66AK2E05 66AK2E02
l TEXAS
INSTRUMENTS
66AK2E05, 66AK2E02
SPRS865D –NOVEMBER 2012–REVISED MARCH 2015
www.ti.com
Table 9-2. ARM Boot RAM Memory Map (continued)
START ADDRESS SIZE DESCRIPTION
0xc19_0000 0x7e80 Packet Memory Buffer
0xc19_7e80 080 PCIE Block
0xc19_7f00 4 Host Data Address (boot magic address for secure boot through master peripherals)
0xc1a_6e00 0x200 DDR3 Configuration Structure
0xc1a_7000 0x3000 Boot Data
0xc1a_a000 0x3000 Supervisor Stack, Each Core Gets 0xc000 Bytes
0xc1a_d000 4 ARM Boot Magic Address, Core 0
0xc1a_d004 4 ARM Boot Magic Address, Core 1
0xc1a_d008 4 ARM Boot Magic Address, Core 2
0xc1a_d00c 4 ARM Boot Magic Address, Core 3
0xc1a_e000 0x400 Abort Stack, Core 0
0xc1a_e400 0x400 Abort Stack, Core 1
0xc1a_e800 0x400 Abort Stack, Core 2
0xc1a_ec00 0x400 Abort Stack, Core 3
0xc1a_f000 0x400 Unknown Mode Stack, Core 0
0xc1a_f400 0x400 Unknown mOde Stack, Core 1
0xc1a_f800 0x400 Unknown Mode Stack, Core 2
0xc1a_fc00 0x400 Unknown Mode Stack, Core 3
0xc1b_0000 0x180 Boot Version String, Core 0
0xc1b_0180 0x80 Boot Status Stack, Core 0
0xc1b_0200 0x100 Boot Stats, Core 0
0xc1b_0300 0x100 Boot Log, Core 0
0xc1b_0400 0x100 Boot RAM Call Table, Core 0
0xc1b_0500 0x100 Boot Parameter Tables, Core 0
0xc1b_0600 0x19e0 Boot Data, Core 0
0xc1b_1fe0 0x1010 Boot Trace, Core 0
0xc1b_4000 0x180 Boot Version String, Core 1
0xc1b_4180 0x80 Boot Status Stack, Core 1
0xc1b_4200 0x100 Boot Stats, Core 1
0xc1b_4300 0x100 Boot Log, Core 1
0xc1b_4400 0x100 Boot RAM Call Table, Core 1
0xc1b_4500 0x100 Boot Parameter Tables, Core 1
0xc1b_4600 0x19e0 Boot Data, Core 1
0xc1b_5fe0 0x1010 Boot Trace, Core 1
0xc1b_6000 0x180 Boot Version String, Core 2
0xc1b_6180 0x80 Boot Status Stack, Core 2
0xc1b_6200 0x100 Boot Stats, Core 2
0xc1b_6300 0x100 Boot Log, Core 2
0xc1b_6400 0x100 Boot RAM Call Table, Core 2
0xc1b_6500 0x100 Boot Parameter Tables, Core 2
0xc1b_6600 0x19e0 Boot Data, Core 2
0xc1b_7fe0 0x1010 Boot Trace, Core 2
0xc1b_8000 0x180 Boot Version String, Core 3
0xc1b_8180 0x80 Boot Status Stack, Core 3
0xc1b_8200 0x100 Boot Stats, Core 3
0xc1b_8300 0x100 Boot Log, Core 3
0xc1b_8400 0x100 Boot RAM Call Table, Core 3
156 Device Boot and Configuration Copyright © 2012–2015, Texas Instruments Incorporated
Submit Documentation Feedback
Product Folder Links: 66AK2E05 66AK2E02
l TEXAS
INSTRUMENTS
66AK2E05, 66AK2E02
www.ti.com
SPRS865D –NOVEMBER 2012–REVISED MARCH 2015
Table 9-2. ARM Boot RAM Memory Map (continued)
START ADDRESS SIZE DESCRIPTION
0xc1b_8500 0x100 Boot Parameter Tables, Core 3
0xc1b_8600 0x19e0 Boot Data, Core 3
0xc1b_9fe0 0x1010 Boot Trace, Core 3
0xc1c_0000 0x4_0000 Secure MSMC
9.1.2 Boot Modes Supported
The C66x Boot Master modes are not supported only the ARM CorePac Boot Master modes are. The
device supports several boot processes, which leverage the internal boot ROM. Most boot processes are
software-driven, using the BOOTMODE[15:0] device configuration inputs to determine the software
configuration that must be completed. From a hardware perspective, there are two possible boot modes:
•Public ROM Boot when the ARM CorePac Core0 is the boot master — In this boot mode, the ARM
CorePac performs the boot process while the C66x CorePacs execute idle instructions. When the ARM
CorePac Core0 finishes the boot process, it may send interrupts to the C66x CorePacs and Cortex-
A15 processor cores through IPC registers. The C66x CorePacs complete the boot management
operations and begin executing from the predefined locations.
•Secure ROM Boot when the ARM CorePac0 is the boot master — The C66x CorePac0 and the
ARM CorePac Core0 are released from reset simultaneously and begin executing from secure ROM.
The ARM CorePac Core0 initiates the boot process. The C66x CorePac0 performs any authentication
and decryption required on the bootloaded image for the C66x CorePacs and ARM CorePac prior to
beginning execution. For more information, refer to the Secure device Addendum.
The boot process performed by the ARM CorePac Core0 in public ROM boot and secure ROM boot are
determined by the BOOTMODE[15:0] value in the DEVSTAT register. The ARM CorePac Core0 read this
value, and then execute the associated boot process in software. The figure below shows the bits
associated with BOOTMODE[15:0] pins (DEVSTAT[16:1] register bits) when the ARM CorePac is the boot
master. Note that Figure 9-1 does not include bit 0 of the DEVSTAT contents. Bit 0 is used to select
overall system endianess that is independent of the boot mode.
The boot ROM will continue attempting to boot in this mode until successful or an unrecoverable error
occurs.
The PLL settings are shown at the end of this section, and the PLL set-up details can be found in
Section 11.5.
NOTE
It is important to keep in mind that BOOTMODE[15:0] pins map to DEVSTAT[16:1] bits of
the DEVSTAT register.
Copyright © 2012–2015, Texas Instruments Incorporated Device Boot and Configuration 157
Submit Documentation Feedback
Product Folder Links: 66AK2E05 66AK2E02
l TEXAS
INSTRUMENTS
66AK2E05, 66AK2E02
SPRS865D –NOVEMBER 2012–REVISED MARCH 2015
www.ti.com
Figure 9-1. DEVSTAT Boot Mode Pins ROM Mapping
DEVSTAT Boot Mode Pins ROM Mapping
16 15 14 13 12 11 10 9 8 7 6 5 4 3 2 1 Mode
X X 0 X PLLEN 0 0 0 SLEEP
SYS PLL
XCONFIG
SlaveAddr 1 Port 0 0 0 I2C SLAVE
Min
X Bus Addr Param ldx X Port 0 0 1 I2C MASTER
Width Csel Mode Port Param ldx 0 1 0 SPI
0 Base Addr Width 0 0 1 1 EMIF
Wait Chip Sel 0 (ARM Boot
1 First Block Clear Min 0 1 1 NAND
Master)
X
NETC Ref clk Ext Con Lane Setup 1 0 1 Ethernet
SYS PLL
P clk CONFIG
X Bar Config Port X 0 1 1 0 PCIe
Port Ref clk Data Rate 1 1 1 0 HyperLink
X
X Port Min 1 1 1 UART
9.1.2.1 Boot Device Field
The Boot Device field DEVSTAT[16-14-4-3-2-1] defines the boot device that is chosen. Table 9-3 shows
the supported boot modes.
Table 9-3. Boot Mode Pins: Boot Device Values
Bit Field Description
16, 14, 4, 3, 2, Boot Device Device boot mode - ARM is a boot master when BOOTMODE[8]=0
1• Sleep = X0[Min]000b
• I2C Slave = [Slave Addr1]1[Min]000 b
• I2C Master = XX[Min]001b
• SPI = [Width][Csel0][Min]010b
• EMIF = 0X0011b
• NAND = 1X[Min]011b
• Ethernet (SGMII) = [Pa clk][Ref Clk0][Min]101b
• PCI = XBar Config2]0110b
• Hyperlink = [Port][Ref Clk0]1110b
• UART = XX[Min]111b
9.1.2.2 Device Configuration Field
The device configuration fields DEVSTAT[16:1] are used to configure the boot peripheral and, therefore,
the bit definitions depend on the boot mode.
9.1.2.2.1 Sleep Boot Mode Configuration
Figure 9-2. Sleep Boot Mode Configuration Fields Description
DEVSTAT Boot Mode Pins ROM Mapping
16 15 14 13 12 11 10 9 8 7 6 5 4 3 2 1 0
Boot
X X 0 X PLLEN X Sys PLL Config Min 000 Lendian
Master
Table 9-4. Sleep Boot Configuration Field Descriptions
Bit Field Description
16-15 Reserved Reserved
14 Boot Devices Boot Device- used in conjunction with Boot Devices [Used in conjunction with bits 3-1]
• 0 = Sleep (default)
• Others = Other boot modes
13 Reserved
158 Device Boot and Configuration Copyright © 2012–2015, Texas Instruments Incorporated
Submit Documentation Feedback
Product Folder Links: 66AK2E05 66AK2E02
l TEXAS
INSTRUMENTS
66AK2E05, 66AK2E02
www.ti.com
SPRS865D –NOVEMBER 2012–REVISED MARCH 2015
Table 9-4. Sleep Boot Configuration Field Descriptions (continued)
Bit Field Description
12 PLLEN Enable the System PLL
• 0 = PLL disabled (default)
• 1 = PLL enabled
11-9 Reserved Reserved
8 Boot Master This pin must be pulled down to GND
7-5 SYS PLL The PLL default settings are determined by the [7:5] bits. This will set the PLL to the maximum clock setting for
Setting the device. Table 9-25 shows settings for various input clock frequencies.
4 Min Minimum boot configuration select bit.
• 0 = Minimum boot pin select disabled
• 1 = Minimum boot pin select enabled.
When Min = 1, a predetermined set of values is configured (see the Device Configuration Field Descriptions table
for configuration bits with a "(default)" tag added in the description column).
When Min = 0, all fields must be independently configured.
3-1 Boot Devices Boot Devices[3:1] used in conjunction with Boot Device [14]
• 000 = Sleep
• Others = Other boot modes
0 Lendian Endianess (device)
• 0 = Big endian
• 1 = Little endian
9.1.2.2.2 I2C Boot Device Configuration
9.1.2.2.2.1 I2C Passive Mode
In passive mode, the device does not drive the clock, but simply acks data received on the specified
address.
Figure 9-3. I2C Passive Mode Device Configuration Fields
DEVSTAT Boot Mode Pins ROM Mapping
16 15 14 13 12 11 10 9 8 7 6 5 4 3 2 1 0
Boot
Slave Addr 1 Port X Sys PLL Config Min 000 Lendian
Master
Table 9-5. I2C Passive Mode Device Configuration Field Descriptions
Bit Field Description
16-15 Slave Addr I2C Slave boot bus address
• 0 = I2C slave boot bus address is 0x00
• 1 = I2C slave boot bus address is 0x10 (default)
• 2 = I2C slave boot bus address is 0x20
• 3 = I2C slave boot bus address is 0x30
14 Boot Devices Boot Device[14] used in conjunction with Boot Devices [Use din conjunction with bits 3-1]
• 0 = Other boot modes
• 1= I2C Slave boot mode
13-12 Port I2C port number
• 0 = I2C0
• 1 = I2C1
• 2 = I2C2
• 3 = Reserved
11-9 Reserved Reserved
8 Boot Master This pin must be pulled down to GND
7-5 SYS PLL The PLL default settings are determined by the [7:5] bits. This will set the PLL to the maximum clock setting for
Setting the device. Table 9-25 shows settings for various input clock frequencies.
Copyright © 2012–2015, Texas Instruments Incorporated Device Boot and Configuration 159
Submit Documentation Feedback
Product Folder Links: 66AK2E05 66AK2E02
l TEXAS
INSTRUMENTS
66AK2E05, 66AK2E02
SPRS865D –NOVEMBER 2012–REVISED MARCH 2015
www.ti.com
Table 9-5. I2C Passive Mode Device Configuration Field Descriptions (continued)
Bit Field Description
4 Min Minimum boot configuration select bit.
• 0 = Minimum boot pin select disabled
• 1 = Minimum boot pin select enabled.
When Min = 1, a predetermined set of values is configured (see the Device Configuration Field Descriptions table
for configuration bits with a "(default)" tag added in the description column).
When Min = 0, all fields must be independently configured.
3-1 Boot Devices Boot Devices[3:1] used in conjunction with Boot Device [14]
• 000 = I2C Slave
• Others = Other boot modes
0 Lendian Endianess
• 0 = Big endian
• 1 = Little endian
9.1.2.2.2.2 I2C Master Mode
In master mode, the I2C device configuration uses ten bits of device configuration instead of seven as
used in other boot modes. In this mode, the device makes the initial read of the I2C EEPROM while the
PLL is in bypass mode. The initial read contains the desired clock multiplier, which must be set up prior to
any subsequent reads.
Figure 9-4. I2C Master Mode Device Configuration Fields
DEVSTAT Boot Mode Pins ROM Mapping
16 15 14 13 12 11 10 9 8 7 6 5 4 3 2 1 0
Reserved Bus Addr Param ldx/Offset Boot Master Reserved Port Min 001 Lendian
Table 9-6. I2C Master Mode Device Configuration Field Descriptions
Bit Field Description
16-14 Reserved Reserved
13-12 Bus Addr I2C bus address slave device
• 0 = I2C slave boot bus address is 0x50 (default)
• 1 = I2C slave boot bus address is 0x51
• 2 = I2C slave boot bus address is 0x52
• 3 = I2C slave boot bus address is 0x53
11-9 Param Idx Parameter Table Index
• 0-7 = This value specifies the parameter table index (default = 0)
8 Boot Master This pin must be pulled down to GND
7 Reserved Reserved
6-5 Port I2C port number
• 0 = I2C0 (default)
• 1 = I2C1
• 2 = I2C2
• 3 = Reserved
4 Min Minimum boot configuration select bit.
• 0 = Minimum boot pin select disabled
• 1 = Minimum boot pin select enabled.
When Min = 1, a predetermined set of values is configured (see the Device Configuration Field Descriptions table
for configuration bits with a "(default)" tag added in the description column).
When Min = 0, all fields must be independently configured.
3-1 Boot Devices Boot Devices[3:1]
• 001 = I2C Master
• Others = Other boot modes
160 Device Boot and Configuration Copyright © 2012–2015, Texas Instruments Incorporated
Submit Documentation Feedback
Product Folder Links: 66AK2E05 66AK2E02
l TEXAS
INSTRUMENTS
66AK2E05, 66AK2E02
www.ti.com
SPRS865D –NOVEMBER 2012–REVISED MARCH 2015
Table 9-6. I2C Master Mode Device Configuration Field Descriptions (continued)
Bit Field Description
0 Lendian Endianess
• 0 = Big endian
• 1 = Little endian
Copyright © 2012–2015, Texas Instruments Incorporated Device Boot and Configuration 161
Submit Documentation Feedback
Product Folder Links: 66AK2E05 66AK2E02
l TEXAS
INSTRUMENTS
66AK2E05, 66AK2E02
SPRS865D –NOVEMBER 2012–REVISED MARCH 2015
www.ti.com
9.1.2.2.3 SPI Boot Device Configuration
Figure 9-5. SPI Device Configuration Fields
DEVSTAT Boot Mode Pins ROM Mapping
16 15 14 13 12 11 10 9 8 7 6 5 4 3 2 1 0
Width Csel Mode Port Boot Master Param Ind Min 010 Lendian
Table 9-7. SPI Device Configuration Field Descriptions
Bit Field Description
16-15 Width SPI address width configuration
• 0 = 16-bit address values are used
• 1 = 24-bit address values are used (default)
14-13 Csel The chip select field value 0-3 (default = 0)
12-11 Mode Clk Polarity/ Phase
• 0 = Data is output on the rising edge of SPICLK. Input data is latched on the falling edge.
• 1 = Data is output one half-cycle before the first rising edge of SPICLK and on subsequent falling
edges. Input data is latched on the rising edge of SPICLK.
• 2 = Data is output on the falling edge of SPICLK. Input data is latched on the rising edge (default).
• 3 = Data is output one half-cycle before the first falling edge of SPICLK and on subsequent rising
edges. Input data is latched on the falling edge of SPICLK.
10-9 Port Specify SPI port
• 0 = SPI0 used (default)
• 1 = SPI1 used
• 2 = SPI2 used
• 3 = Reserved
8 Boot Master This pin must be pulled down to GND
7-5 Param Idx Parameter Table Index
• 0-7 = This value specifies the parameter table index (default = 0)
4 Min Minimum boot configuration select bit.
• 0 = Minimum boot pin select disabled
• 1 = Minimum boot pin select enabled.
When Min = 1, a predetermined set of values is configured (see the Device Configuration Field
Descriptions table for configuration bits with a "(default)" tag added in the description column).
When Min = 0, all fields must be independently configured.
3-1 Boot Devices Boot Devices[3:1]
• 010 = SPI boot mode
• Others = Other boot modes
0 Lendian Endianess
• 0 = Big endian
• 1 = Little endian
9.1.2.2.4 EMIF Boot Device Configuration
Figure 9-6. EMIF Boot Device Configuration Fields
DEVSTAT Boot Mode Pins ROM Mapping
16 15 14 13 12 11 10 9 8 7 6 5 4 3 2 1 0
0 Base Addr Wait Width X Chip Sel Boot Master Sys PLL Cfg 0 011 Lendian
162 Device Boot and Configuration Copyright © 2012–2015, Texas Instruments Incorporated
Submit Documentation Feedback
Product Folder Links: 66AK2E05 66AK2E02
l TEXAS
INSTRUMENTS
66AK2E05, 66AK2E02
www.ti.com
SPRS865D –NOVEMBER 2012–REVISED MARCH 2015
Table 9-8. EMIF Boot Device Configuration Field Descriptions
Bit Field Description
16 Boot Devices Boot Devices[16] used conjunction with Boot Devices[4] and Boot Devices [Used in conjunction with bits
3-1]
• 0 = EMIF boot mode
• 1 = Other boot modes
15-14 Base Addr Base address (0-3) used to calculate the branch address. Branch address is the chip select plus
Base Address *16MB
13 Wait Extended Wait
• 0 = Extended Wait disabled
• 1 = Extended Wait enabled
12 Width EMIF Width
• 0 = 8-bit EMIF Width
• 1 = 16-bit EMIF Width
11 Reserved Reserved
10-9 Chip Sel Chip Sel that specifies the chip select region, EMIF16 CS2-EMIF16 CS5.
• 00 = EMIF16 CS2(EMIFCE0)
• 01 = EMIF16 CS3 (EMIFCE1)
• 10 = EMIF16 CS4 (EMIFCE2)
• 11 = EMIF16 CS5 (EMIFCE3)
8 Boot Master This pin must be pulled down to GND
7-5 SYS PLL Setting The PLL default settings are determined by the [7:5] bits. This will set the PLL to the maximum clock
setting for the device. Table 9-25 shows settings for various input clock frequencies.
4-1 Boot Devices Boot Devices[4] used conjunction with Boot Devices[16]
• 0011 = EMIF boot mode
• 1XXX = Other boot modes
0 Lendian Endianess
• 0 = Big endian
• 1 = Little endian
9.1.2.2.5 NAND Boot Device Configuration
Figure 9-7. NAND Boot Device Configuration Fields
DEVSTAT Boot Mode Pins ROM Mapping
16 15 14 13 12 11 10 9 8 7 6 5 4 3 2 1 0
1 First Block Clear X Chip Sel Boot Master Sys PLL Cfg Min 011 Lendian
Table 9-9. NAND Boot Device Configuration Field Descriptions
Bit Field Description
16 Boot Devices Boot Devices[16] used conjunction with Boot Devices [3-1]
• 0 = Other boot modes
• 1 = NAND boot mode
15-13 First Block First Block. This value is used to calculate the first block read. The first block read is the first block value
*16.
12 Clear ClearNAND
• 0 = Device is not a ClearNAND (default)
• 1 = Device is a ClearNAND
11-9 Chip Sel Chip Sel that specifies the chip select region, EMIF16 CS2-EMIF16 CS5.
• 00 = EMIF16 CS2(EMIFCE0)
• 01 = EMIF16 CS3 (EMIFCE1)
• 10 = EMIF16 CS4 (EMIFCE2)
• 11 = EMIF16 CS5 (EMIFCE3)
8 Boot Master This pin must be pulled down to GND
Copyright © 2012–2015, Texas Instruments Incorporated Device Boot and Configuration 163
Submit Documentation Feedback
Product Folder Links: 66AK2E05 66AK2E02
l TEXAS
INSTRUMENTS
66AK2E05, 66AK2E02
SPRS865D –NOVEMBER 2012–REVISED MARCH 2015
www.ti.com
Table 9-9. NAND Boot Device Configuration Field Descriptions (continued)
Bit Field Description
7-5 SYS PLL Setting The PLL default settings are determined by the [7:5] bits. This will set the PLL to the maximum clock
setting for the device. Table 9-25 shows settings for various input clock frequencies.
4 Min Minimum boot pin select. When Min is 1, it means that the BOOTMODE [15:3] pins are don't cares. Only
BOOTMODE [2:0] pins (DEVSTAT[3:1]) will determine boot. Default values are assigned to values that
would normally be set by the other BOOTMODE pins when Min is 0.
• 0 = Minimum boot pin select disabled
• 1 = Minimum boot pin select enabled.
3-1 Boot Devices Boot Devices
• 011 = NAND boot mode
• Others = Other boot modes
0 Lendian Endianess
• 0 = Big endian
• 1 = Little endian
9.1.2.3 Ethernet (SGMII) Boot Device Configuration
Figure 9-8. Ethernet (SGMII) Boot Device Configuration Fields
DEVSTAT Boot Mode Pins ROM Mapping
16 15 14 13 12 11 10 9 8 7 6 5 4 3 2 1 0
NETCP Lane
Ref Clock Ext Con X Boot Master Sys PLL Cfg Min 101 Lendian
clk Setup
Table 9-10. Ethernet (SGMII) Boot Device Configuration Field Descriptions
Bit Field Description
16 NETCP clk NETCP clock reference
• 0 = NETCP clocked at the same reference as the core reference
• 1 = NETCP clocked at the same reference as the SerDes reference (default)
15-14 Ref Clock Reference clock frequency
• 0 = 125MHz
• 1 = 156.25MHz (default)
• 2 = Reserved
• 3 = Reserved
13-12 Ext Con External connection mode
• 0 = MAC to MAC connection, master with auto negotiation
• 1 = MAC to MAC connection, slave with auto negotiation (default)
• 2 = MAC to MAC, forced link, maximum speed
• 3 = MAC to fiber connection
11-9 Lane Setup Lane Setup.
• 0 = All SGMII ports enabled (default)
• 1 = Only SGMII port 0 enabled
• 2 = SGMII port 0 and 1 enabled
• 3 = SGMII port 0, 1 and 2 enabled
• 4-5 = Reserved
8 Boot Master This pin must be pulled down to GND
7-5 SYS PLL Setting The PLL default settings are determined by the [7:5] bits. This will set the PLL to the maximum clock
setting for the device. Default system reference clock is 156.25 MHz. Table 9-25 shows settings for
various input clock frequencies. (default = 4)
164 Device Boot and Configuration Copyright © 2012–2015, Texas Instruments Incorporated
Submit Documentation Feedback
Product Folder Links: 66AK2E05 66AK2E02
l TEXAS
INSTRUMENTS
66AK2E05, 66AK2E02
www.ti.com
SPRS865D –NOVEMBER 2012–REVISED MARCH 2015
Table 9-10. Ethernet (SGMII) Boot Device Configuration Field Descriptions (continued)
Bit Field Description
4 Min Minimum boot configuration select bit.
• 0 = Minimum boot pin select disabled
• 1 = Minimum boot pin select enabled.
When Min = 1, a predetermined set of values is configured (see the Device Configuration Field
Descriptions table for configuration bits with a "(default)" tag added in the description column).
When Min = 0, all fields must be independently configured.
3-1 Boot Devices Boot Devices
• 101 = Ethernet boot mode
• Others = Other boot modes
0 Lendian Endianess
• 0 = Big endian
• 1 = Little endian
9.1.2.3.1 PCIe Boot Device Configuration
Figure 9-9. PCIe Boot Device Configuration Fields
DEVSTAT Boot Mode Pins ROM Mapping
16 15 14 13 12 11 10 9 8 7 6 5 4 3 2 1 0
Ref clk Bar Config Port X Boot Master Sys PLL Cfg 0110 Lendian
Table 9-11. PCIe Boot Device Configuration Field Descriptions
Bit Field Description
16 Ref clk PCIe Reference clock frequency
• 0 = 100MHz
• 1 = Reserved
15-12 Bar Config PCIe BAR registers configuration
This value can range from 0 to 0xf. See Table 9-12.
11 Port PCIe Port number (0-1)
10-9 Reserved
8 Boot Master This pin must be pulled down to GND
7-5 SYS PLL Setting The PLL default settings are determined by the [7:5] bits.This will set the PLL to the maximum clock
setting for the device. Default system reference clock is 156.25 MHz. Table 9-25 shows settings for
various input clock frequencies.
4-1 Boot Devices Boot Devices[4:1]
• 0110 = PCIe boot mode
• Others = Other boot modes
0 Lendian Endianess
• 0 = Big endian
• 1 = Little endian
Copyright © 2012–2015, Texas Instruments Incorporated Device Boot and Configuration 165
Submit Documentation Feedback
Product Folder Links: 66AK2E05 66AK2E02
l TEXAS
INSTRUMENTS
66AK2E05, 66AK2E02
SPRS865D –NOVEMBER 2012–REVISED MARCH 2015
www.ti.com
Table 9-12. BAR Config / PCIe Window Sizes
64-BIT ADDRESS
32-BIT ADDRESS TRANSLATION TRANSLATION
BAR CFG BAR0 BAR1 BAR2 BAR3 BAR4 BAR5 BAR2/3 BAR4/5
0b0000 PCIe MMRs 32 32 32 32
0b0001 16 16 32 64
0b0010 16 32 32 64
0b0011 32 32 32 64
0b0100 16 16 64 64
0b0101 16 32 64 64 Clone of
BAR4
0b0110 32 32 64 64
0b0111 32 32 64 128
0b1000 64 64 128 256
0b1001 4 128 128 128
0b1010 4 128 128 256
0b1011 4 128 256 256
0b1100 256 256
0b1101 512 512
0b1110 1024 1024
0b1111 2048 2048
9.1.2.3.2 HyperLink Boot Device Configuration
Figure 9-10. HyperLink Boot Device Configuration Fields
DEVSTAT Boot Mode Pins ROM Mapping
16 15 14 13 12 11 10 9 8 7 6 5 4 3 2 1 0
X RefClk Data Rate X Boot Master Sys PLL Cfg 1110 Lendian
Table 9-13. HyperLink Boot Device Configuration Field Descriptions
Bit Field Description
16 Reserve
15-14 Ref Clocks HyperLink reference clock configuration
• 0 = 125 MHz
• 1 = 156.25 MHz
• 2-3 = Reserved
13-12 Data Rate HyperLink data rate configuration
• 0 = 1.25 GBs
• 1 = 3.125 GBs
• 2 = 6.25 GBs
• 3 = 12.5GBs
11-9 Reserved
8 Boot Master This pin must be pulled down to GND
7-5 SYS PLL The PLL default settings are determined by the [7:5] bits. This will set the PLL to the maximum clock setting for
Setting the device. Default system reference clock is 156.25 MHz. Table 9-25 shows settings for various input clock
frequencies.
4-1 Boot Devices Boot Devices[4:1]
• 1110 = HyperLink boot mode
• Others = Other boot modes
0 Lendian Endianess
• 0 = Big endian
• 1 = Little endian
166 Device Boot and Configuration Copyright © 2012–2015, Texas Instruments Incorporated
Submit Documentation Feedback
Product Folder Links: 66AK2E05 66AK2E02
l TEXAS
INSTRUMENTS
66AK2E05, 66AK2E02
www.ti.com
SPRS865D –NOVEMBER 2012–REVISED MARCH 2015
9.1.2.3.3 UART Boot Device Configuration
Figure 9-11. UART Boot Mode Configuration Field Description
DEVSTAT Boot Mode Pins ROM Mapping
16 15 14 13 12 11 10 9 8 7 6 5 4 3 2 1 0
X X X X Port X X X Boot Master Sys PLL Config Min 111 Lendian
Table 9-14. UART Boot Configuration Field Descriptions
Bit Field Description
16-13 Reserved Not Used
12 Port UART Port number
• 0 = UART0
• 1 = UART1
11-9 Reserved Not Used
8 Boot Master This pin must be pulled down to GND
7-5 SYS PLL The PLL default settings are determined by the [7:5] bits. This will set the PLL to the maximum clock setting for
Setting the device. Table 9-25 shows settings for various input clock frequencies. (default = 4)
4 Min Minimum boot configuration select bit.
• 0 = Minimum boot pin select disabled
• 1 = Minimum boot pin select enabled.
When Min = 1, a predetermined set of values is configured (see the Device Configuration Field Descriptions table
for configuration bits with a "(default)" tag added in the description column).
When Min = 0, all fields must be independently configured.
3-1 Boot Devices Boot Devices[3:1]
• 111 = UART boot mode
• Others = Other boot modes
0 Lendian Endianess
• 0 = Big endian
• 1 = Little endian
9.1.2.4 Boot Parameter Table
The ROM Bootloader (RBL) uses a set of tables to carry out the boot process. The boot parameter table is
the most common format the RBL employs to determine the boot flow. These boot parameter tables have
certain parameters common across all the boot modes, while the rest of the parameters are unique to the
boot modes. The common entries in the boot parameter table are shown in Table 9-15.
Table 9-15. Boot Parameter Table Common Parameters
BYTE OFFSET NAME DESCRIPTION
0 Length The length of the table, including the length field, in bytes.
2 Checksum The 16 bits ones complement of the ones complement of the entire table. A
value of 0 will disable checksum verification of the table by the boot ROM.
4 Boot Mode Internal values used by RBL for different boot modes.
6 Port Num Identifies the device port number to boot from, if applicable
8 SW PLL, MSW PLL configuration, MSW
10 SW PLL, LSW PLL configuration, LSW
12 Reserved Reserved
14 Reserved Reserved
16 System Freq The Frequency of the system clock in MHz
18 Core Freq The frequency of the core clock in MHz
20 Boot Master Set to TRUE if C66x is the master core.
Copyright © 2012–2015, Texas Instruments Incorporated Device Boot and Configuration 167
Submit Documentation Feedback
Product Folder Links: 66AK2E05 66AK2E02
l TEXAS
INSTRUMENTS
66AK2E05, 66AK2E02
SPRS865D –NOVEMBER 2012–REVISED MARCH 2015
www.ti.com
9.1.2.4.1 EMIF16 Boot Parameter Table
Table 9-16. EMIF16 Boot Parameter Table
CONFIGURED
THROUGH BOOT
BYTE OFFSET NAME DESCRIPTION CONFIGURATION PINS
22 Options Async Config Parameters are used. NO
• 0 = Value in the async config paramters are not
used to program async config registers.
• 1 = Value in the async config paramters are used
to program async config registers.
24 Type Set to 0 for EMIF16 (NOR) boot NO
26 Branch Address MSW Most significant bit for Branch address (depends on YES
chip select)
28 Branch Address LSW Least significant bit for Branch address (depends on YES
chip select)
30 Chip Select Chip Select for the NOR flash YES
32 Memory Width Memory width of the EMIF16 bus (16 bits) YES
34 Wait Enable Extended wait mode enabled YES
• 0 = Wait enable is disabled
• 1 = Wait enable is enabled
36 Async Config MSW Async Config Register MSW NO
38 Async Config LSW Async Config Register LSW NO
9.1.2.4.2 Ethernet Boot Parameter Table
Table 9-17. Ethernet Boot Parameter Table
CONFIGURED
BYTE THROUGH BOOT
OFFSET NAME DESCRIPTION CONFIGURATION PINS
22 Options Bits 02 - 00 Interface NO
• 000 - 100 = Reserved
• 101 = SGMII
• 110 = Reserved
• 111 = Reserved
Bits 03 HD
• 0 = Half Duplex
• 1 = Full Duplex
Bit 4 Skip TX
• 0 = Send Ethernet Ready Frame every 3 seconds
• 1 = Don't send Ethernet Ready Frame
Bits 06 - 05 Initialize Config
• 00 = Switch, SerDes, SGMII and NETCP are configured
• 01 = Initialization is not done for the peripherals that are already
enabled and running.
• 10 = Reserved
• 11 = None of the Ethernet system is configured.
Bits 15 - 07 Reserved
24 MAC High The 16 MSBs of the MAC address to receive during boot NO
26 MAC Med The 16 middle bits of the MAC address to receive during boot NO
28 MAC Low The 16 LSBs of the MAC address to receive during boot NO
30 Multi MAC High The 16 MSBs of the multi-cast MAC address to receive during boot NO
32 Multi MAC Med The 16 middle bits of the multi-cast MAC address to receive during NO
boot
34 Multi MAC Low The 16 LSBs of the multi-cast MAC address to receive during boot NO
168 Device Boot and Configuration Copyright © 2012–2015, Texas Instruments Incorporated
Submit Documentation Feedback
Product Folder Links: 66AK2E05 66AK2E02
l TEXAS
INSTRUMENTS
66AK2E05, 66AK2E02
www.ti.com
SPRS865D –NOVEMBER 2012–REVISED MARCH 2015
Table 9-17. Ethernet Boot Parameter Table (continued)
CONFIGURED
BYTE THROUGH BOOT
OFFSET NAME DESCRIPTION CONFIGURATION PINS
36 Source Port The source UDP port to accept boot packets from. A value of 0 will NO
accept packets from any UDP port
38 Dest Port The destination port to accept boot packets on. NO
40 Device ID 12 The first two bytes of the device ID. This is typically a string value, NO
and is sent in the Ethernet ready frame
42 Device ID 34 The 2nd two bytes of the device ID. NO
44 Dest MAC High The 16 MSBs of the MAC destination address used for the Ethernet NO
ready frame. Default is broadcast.
46 Dest MAC Med The 16 middle bits of the MAC destination address NO
48 Dest MAC Low The 16 LSBs of the MAC destination address NO
50 Lane Enable One bit per lane.
• 0 - Lane disabled
• 1 - Lane enabled
52 SGMII Config Bits 0-3 are the config index, bit 4 set if direct config used, bit 5 set if NO
no configuration done
54 SGMII Control The SGMII control register value NO
56 SGMII Adv Ability The SGMII ADV Ability register value NO
58 SGMII TX Cfg High The 16 MSBs of the SGMII Tx config register NO
60 SGMII TX Cfg Low The 16 LSBs of the SGMII Tx config register NO
62 SGMII RX Cfg High The 16 MSBs of the SGMII Rx config register NO
64 SGMII RX Cfg Low The 16 LSBs of the SGMII Rx config register NO
66 SGMII Aux Cfg High The 16 MSBs of the SGMII Aux config register NO
68 SGMII Aux Cfg Low The 16 LSBs of the SGMII Aux config register NO
70 PKT PLL Cfg MSW The packet subsystem PLL configuration, MSW NO
72 PKT PLL CFG LSW The packet subsystem PLL configuration, LSW NO
9.1.2.4.3 PCIe Boot Parameter Table
Table 9-18. PCIe Boot Parameter Table
CONFIGURED
BYTE THROUGH BOOT
OFFSET NAME DESCRIPTION CONFIGURATION PINS
22 Options Bits 00 Mode NO
• 0 = Host Mode (Direct boot mode)
• 1 = Boot Table Boot Mode
Bits 01 Configuration of PCIe
• 0 = PCIe is configured by RBL
• 1 = PCIe is not configured by RBL
Bit 03-02 Reserved
Bits 04 Multiplier
• 0 = SERDES PLL configuration is done based on SERDES
register values
• 1 = SERDES PLL configuration based on the reference clock
values
Bits 05-15 Reserved
24 Address Width PCI address width, can be 32 or 64 YES with in conjunction
with BAR sizes
26 Link Rate SerDes frequency, in Mbps. Can be 2500 or 5000 NO
Copyright © 2012–2015, Texas Instruments Incorporated Device Boot and Configuration 169
Submit Documentation Feedback
Product Folder Links: 66AK2E05 66AK2E02
l TEXAS
INSTRUMENTS
66AK2E05, 66AK2E02
SPRS865D –NOVEMBER 2012–REVISED MARCH 2015
www.ti.com
Table 9-18. PCIe Boot Parameter Table (continued)
CONFIGURED
BYTE THROUGH BOOT
OFFSET NAME DESCRIPTION CONFIGURATION PINS
28 Reference clock Reference clock frequency, in units of 10 kHz. Value values are 10000 NO
(100 MHz), 12500 (125 MHz), 15625 (156.25 MHz), 25000 (250 MHz)
and 31250 (312.5 MHz). A value of 0 means that value is already in
the SerDes cfg parameters and will not be computed by the boot
ROM.
30 Window 1 Size Window 1size. YES
32 Window 2 Size Window 2 size. YES
34 Window 3 Size Window 3 size. Valid only if address width is 32. YES
36 Window 4 Size Window 4 Size. Valid only if the address width is 32. YES
38 Vendor ID Vendor ID NO
40 Device ID Device ID NO
42 Class code Rev ID Class code revision ID MSW NO
MSW
44 Class code Rev ID Class code revision ID LSW NO
LSW
46 SerDes cfg msw PCIe SerDes config word, MSW NO
48 SerDes cfg lsw PCIe SerDes config word, LSW NO
50 SerDes lane 0 cfg msw SerDes lane config word, msw lane 0 NO
52 SerDes lane 0 cfg lsw SerDes lane config word, lsw, lane 0 NO
54 SerDes lane 1 cfg msw SerDes lane config word, msw, lane 1 NO
56 SerDes lane 1 cfg lsw SerDes lane config word, lsw, lane 1 NO
58 Timeout period (Secs) The timeout period. Values 0 disables the time out
9.1.2.4.4 I2C Boot Parameter Table
Table 9-19. I2C Boot Parameter Table
CONFIGURED
THROUGH BOOT
OFFSET FIELD VALUE CONFIGURATION PINS
22 Option Bits 02 - 00 Mode NO
• 000 = Boot Parameter Table Mode
• 001 = Boot Table Mode
• 010 = Boot Config Mode
• 011 = Load GP header format data
• 100 = Slave Receive Boot Config
Bits 15 - 03= Reserved
24 Boot Dev Addr The I2C device address to boot from YES
26 Boot Dev Addr Ext Extended boot device address YES
28 Broadcast Addr I2C address used to send data in the I2C master NO
broadcast mode.
30 Local Address The I2C address of this device NO
34 Bus Frequency The desired I2C data rate (kHz) NO
36 Next Dev Addr The next device address to boot (Used only if boot NO
config option is selected)
38 Next Dev Addr Ext The extended next device address to boot (Used only NO
if boot config option is selected)
40 Address Delay The number of CPU cycles to delay between writing NO
the address to an I2C EEPROM and reading data.
170 Device Boot and Configuration Copyright © 2012–2015, Texas Instruments Incorporated
Submit Documentation Feedback
Product Folder Links: 66AK2E05 66AK2E02
l TEXAS
INSTRUMENTS
66AK2E05, 66AK2E02
www.ti.com
SPRS865D –NOVEMBER 2012–REVISED MARCH 2015
9.1.2.4.5 SPI Boot Parameter Table
Table 9-20. SPI Boot Parameter Table
CONFIGURED
BYTE THROUGH BOOT
OFFSET NAME DESCRIPTION CONFIGURATION PINS
22 Options Bits 01 & 00 Modes NO
• 00 = Load a boot parameter table from the SPI (Default mode)
• 01 = Load boot records from the SPI (boot tables)
• 10 = Load boot config records from the SPI (boot config tables)
• 11 = Load GP header blob
Bits 15- 02= Reserved
24 Address Width The number of bytes in the SPI device address. Can be 16 or 24 bit YES
26 NPin The operational mode, 4 or 5 pin YES
28 Chipsel The chip select used (valid in 4 pin mode only). Can be 0-3. YES
30 Mode Standard SPI mode (0-3) YES
32 C2Delay Setup time between chip assert and transaction NO
34 Bus Freq, 100kHz The SPI bus frequency in kHz. NO
36 Read Addr MSW The first address to read from, MSW (valid for 24 bit address width only) YES
38 Read Addr LSW The first address to read from, LSW YES
40 Next Chip Select Next Chip Select to be used (Used only in boot Config mode) NO
42 Next Read Addr MSW The Next read address (used in boot config mode only) NO
44 Next Read Addr LSW The Next read address (used in boot config mode only) NO
9.1.2.4.6 HyperLink Boot Parameter Table
Table 9-21. HyperLink Boot Parameter Table
CONFIGURED THROUGH
BYTE BOOT CONFIGURATION
OFFSET NAME DESCRIPTION PINS
12 Options Bits 00 Reserved NO
Bits 01 Configuration of Hyperlink
• 0 = HyperLink is configured by RBL
• 1 = HyperLink is not configured by RBL
Bits 15-02 = Reserved
14 Number of Lanes Number of Lanes to be configured NO
16 SerDes cfg msw PCIe SerDes config word, MSW NO
18 SerDes cfg lsw PCIe SerDes config word, LSW NO
20 SerDes CFG RX lane 0 cfg msw SerDes RX lane config word, msw lane 0 NO
22 SerDes CFG RXlane 0 cfg lsw SerDes RX lane config word, lsw, lane 0 NO
24 SerDes CFG TX lane 0 cfg msw SerDes TX lane config word, msw lane 0 NO
26 SerDes CFG TXlane 0 cfg lsw SerDes TX lane config word, lsw, lane 0 NO
28 SerDes CFG RX lane 1 cfg msw SerDes RX lane config word, msw lane 1 NO
30 SerDes CFG RXlane 1 cfg lsw SerDes RX lane config word, lsw, lane 1 NO
32 SerDes CFG TX lane 1 cfg msw SerDes TX lane config word, msw lane 1 NO
34 SerDes CFG TXlane 1 cfg lsw SerDes TX lane config word, lsw, lane 1 NO
36 SerDes CFG RX lane 2 cfg msw SerDes RX lane config word, msw lane 2 NO
38 SerDes CFG RXlane 2 cfg lsw SerDes RX lane config word, lsw, lane 2 NO
40 SerDes CFG TX lane 2 cfg msw SerDes TX lane config word, msw lane 2 NO
42 SerDes CFG TXlane 2 cfg lsw SerDes TX lane config word, lsw, lane 2 NO
44 SerDes CFG RX lane 3 cfg msw SerDes RX lane config word, msw lane 3 NO
46 SerDes CFG RXlane 3 cfg lsw SerDes RX lane config word, lsw, lane 3 NO
Copyright © 2012–2015, Texas Instruments Incorporated Device Boot and Configuration 171
Submit Documentation Feedback
Product Folder Links: 66AK2E05 66AK2E02
l TEXAS
INSTRUMENTS
66AK2E05, 66AK2E02
SPRS865D –NOVEMBER 2012–REVISED MARCH 2015
www.ti.com
Table 9-21. HyperLink Boot Parameter Table (continued)
CONFIGURED THROUGH
BYTE BOOT CONFIGURATION
OFFSET NAME DESCRIPTION PINS
48 SerDes CFG TX lane 3 cfg msw SerDes TX lane config word, msw lane 3 NO
50 SerDes CFG TXlane 3 cfg lsw SerDes TX lane config word, lsw, lane 3 NO
9.1.2.4.7 UART Boot Parameter Table
Table 9-22. UART Boot Parameter Table
CONFIGURED THROUGH
BYTE BOOT CONFIGURATION
OFFSET NAME DESCRIPTION PINS
22 Reserved None NA
24 Data Format Bits 00 Data Format NO
• 0 = Data Format is BLOB
• 1 = Data Format is Boot Table
Bits 15 - 01 Reserved
26 Protocol Bits 00 Protocol NO
• 0 = Xmodem Protocol
• 1 = Reserved
Bits 15 - 01 Reserved
28 Initial NACK Count Number of NACK pings to be sent before giving up NO
30 Max Err Count Maximum number of consecutive receive errors acceptable. NO
32 NACK Timeout Time (msecs) waiting for NACK/ACK. NO
34 Character Timeout Time Period between characters NO
36 nDatabits Number of bits supported for data. Only 8 bits is supported. NO
38 Parity Bits 01 - 00 Parity NO
• 00 = No Parity
• 01 = Odd parity
• 10 = Even Parity
Bits 15 - 02 Reserved
40 nStopBitsx2 Number of stop bits times two. Valid values are 2 (stop bits = 1), 3 (Stop NO
Bits = 1.5), 4 (Stop Bits = 2)
42 Over sample factor The over sample factor. Only 13 and 16 are valid. NO
44 Flow Control Bits 00 Flow Control NO
• 0 = No Flow Control
• 1 = RTS_CTS flow control
Bits 15 - 01 Reserved
46 Data Rate MSW Baud Rate, MSW NO
48 Data Rate LSW Baud Rate, LSW NO
9.1.2.4.8 NAND Boot Parameter Table
Table 9-23. NAND Boot Parameter Table
CONFIGURED THROUGH
BYTE OFFSET NAME DESCRIPTION BOOT CONFIGURATION PINS
22 Options Bits 00 Geometry NO
• 0 = Geometry is taken from this table
• 1 = Geometry is queried from NAND device.
Bits 01 Clear NAND
• 0 = NAND Device is a non clear NAND and
requires ECC
• 1 = NAND is a clear NAND and doesn.t need
ECC.
Bits 15 - 02 Reserved
172 Device Boot and Configuration Copyright © 2012–2015, Texas Instruments Incorporated
Submit Documentation Feedback
Product Folder Links: 66AK2E05 66AK2E02
l TEXAS
INSTRUMENTS
66AK2E05, 66AK2E02
www.ti.com
SPRS865D –NOVEMBER 2012–REVISED MARCH 2015
Table 9-23. NAND Boot Parameter Table (continued)
CONFIGURED THROUGH
BYTE OFFSET NAME DESCRIPTION BOOT CONFIGURATION PINS
24 numColumnAddrBytes Number of bytes used to specify column address NO
26 numRowAddrBytes Number of bytes used to specify row address. NO
28 numofDataBytesperPage_msw Number of data bytes in each page, MSW NO
30 numofDataBytesperPage_lsw Number of data bytes in each page, LSW NO
32 numPagesperBlock Number of Pages per Block NO
34 busWidth EMIF bus width. Only 8 or 16 bits is supported. NO
36 numSpareBytesperPage Number of spare bytes allocated per page. NO
38 csel Chip Select number (valid chip selects are 2-5) YES
40 First Block First block for RBL to try to read. YES
9.1.2.4.9 DDR3 Configuration Table
The RBL also provides an option to configure the DDR table before loading the image into the external
memory. More information on how to configure the DDR3, refer to the Bootloader User Guide. The
configuration table for DDR3 is shown in Table 9-24
Table 9-24. DDR3 Boot Parameter Table
CONFIGURED
BYTE THROUGH BOOT
OFFSET NAME DESCRIPTION CONFIGURATION PINS
0 configselect msw Selecting the configuration register below that to be set. Each NO
filed below is represented by one bit each.
4 configselect slsw Selecting the configuration register below that to be set. Each NO
filed below is represented by one bit each.
8 configselect lsw Selecting the configuration register below that to be set. Each NO
filed below is represented by one bit each.
12 pllprediv PLL pre divider value (Should be the exact value not value -1) NO
16 pllMult PLL Multiplier value (Should be the exact value not value -1) NO
20 pllPostDiv PLL post divider value (Should be the exact value not value -1) NO
24 sdRamConfig SDRAM config register NO
28 sdRamConfig2 SDRAM Config register NO
32 sdRamRefreshctl SDRAM Refresh Control Register NO
36 sdRamTiming1 SDRAM Timing 1 Register NO
40 sdRamTiming2 SDRAM Timing 2 Register NO
44 sdRamTiming3 SDRAM Timing 3 Register NO
48 IpDfrNvmTiming LP DDR2 NVM Timing Register NO
52 powerMngCtl Power management Control Register NO
56 iODFTTestLogic IODFT Test Logic Global Control Register NO
60 performcountCfg Performance Counter Config Register NO
64 performCountMstRegSel Performance Counter Master Region Select Register NO
68 readIdleCtl Read IDLE counter Register NO
72 sysVbusmIntEnSet System Interrupt Enable Set Register NO
76 sdRamOutImpdedCalcfg SDRAM Output Impedence Calibration Config Register NO
80 tempAlertCfg Temperature Alert Configuration Register NO
84 ddrPhyCtl1 DDR PHY Control Register 1 NO
88 ddrPhyCtl2 DDR PHY Control Register 1 NO
92 proClassSvceMap Priority to Class of Service mapping Register NO
96 mstId2ClsSvce1Map Master ID to Class of Service Mapping 1 Register NO
100 mstId2ClsSvce2Map Master ID to Class of Service Mapping 2Register NO
Copyright © 2012–2015, Texas Instruments Incorporated Device Boot and Configuration 173
Submit Documentation Feedback
Product Folder Links: 66AK2E05 66AK2E02
l TEXAS
INSTRUMENTS
(SPRUGVZ)
66AK2E05, 66AK2E02
SPRS865D –NOVEMBER 2012–REVISED MARCH 2015
www.ti.com
Table 9-24. DDR3 Boot Parameter Table (continued)
CONFIGURED
BYTE THROUGH BOOT
OFFSET NAME DESCRIPTION CONFIGURATION PINS
104 eccCtl ECC Control Register NO
108 eccRange1 ECC Address Range1 Register NO
112 eccRange2 ECC Address Range2 Register NO
116 rdWrtExcThresh Read Write Execution Threshold Register NO
120 - 376 Chip Config Chip Specific PHY configuration NO
9.1.2.5 Second-Level Bootloaders
Any of the boot modes can be used to download a second-level bootloader. A second-level bootloader
allows for:
• Any level of customization to current boot methods
• Definition of a completely customized boot
9.1.3 SoC Security
The TI SoC contains security architecture that allows the ARM CorePac to perform secure accesses
within the device. For more information, contact a TI sales office for additional information available with
the purchase of a secure device.
9.1.4 System PLL Settings
The PLL default settings are determined by the BOOTMODE[7:5] bits. Table 9-25 shows the settings for
various input clock frequencies. This will set the PLL to the maximum clock setting for the device.
CLK = CLKIN × ((PLLM+1) ÷ ((OUTPUT_DIVIDE+1) × (PLLD+1)))
Where OUTPUT_DIVIDE is the value of the field of SECCTL[22:19]
NOTE
Other frequencies are supported, but require a boot in a pre-configured mode.
The configuration for the NETCP PLL is also shown. The NETCP PLL is configured with these values only
if the Ethernet boot mode is selected with the input clock set to match the main PLL clock (not the SGMII
SerDes clock). See Table 9-10 for details on configuring Ethernet boot mode. The output from the NETCP
PLL goes through an on-chip divider to reduce the frequency before reaching the NETCP. The NETCP
PLL generates 1050 MHz, and after the chip divider (/3), applies 350 MHz to the NETCP.
The Main PLL is controlled using a PLL controller and a chip-level MMR. DDR3 PLL and NETCP PLL are
controlled by chip level MMRs. For details on how to set up the PLL see Section 11.5. For details on the
operation of the PLL controller module, see the KeyStone Architecture Phase Locked Loop (PLL)
Controller User's Guide (SPRUGV2).
174 Device Boot and Configuration Copyright © 2012–2015, Texas Instruments Incorporated
Submit Documentation Feedback
Product Folder Links: 66AK2E05 66AK2E02
l TEXAS
INSTRUMENTS
66AK2E05, 66AK2E02
www.ti.com
SPRS865D –NOVEMBER 2012–REVISED MARCH 2015
Table 9-25. System PLL Configuration
INPUT 800 MHz DEVICE 1000 MHz DEVICE 1200 MHz DEVICE 1400 MHz DEVICE NETCP = 350 MHz(1)
CLOCK
BOOTMODE FREQ
[7:5] (MHz) PLLD PLLM SoC ƒ PLLD PLLM SoC ƒ PLLD PLLM SoC ƒ PLLD PLLM SoC ƒ PLLD PLLM SoC ƒ(2)
0b000 50.00 0 31 800 0 39 1000 0 47 1200 0 55 1400 0 41 1050
0b001 66.67 0 23 800.04 0 29 1000.05 0 35 1200.06 0 41 1400.1 1 62 1050.053
0b010 80.00 0 19 800 0 24 1000 0 29 1200 0 34 1400 3 104 1050
0b011 100.00 0 15 800 0 19 1000 0 23 1200 0 27 1400 0 20 1050
0b100 156.25 3 40 800.78 4 63 1000 2 45 1197.92 0 17 1406.3 24 335 1050
0b101 250.00 4 31 800 0 7 1000 4 47 1200 4 55 1400 4 41 1050
0b110 312.50 7 40 800.78 4 31 1000 2 22 1197.92 0 8 1406.3 24 167 1050
0b111 122.88 0 12 798.72 3 64 999.989 0 19 1228.80 0 22 1413.1 11 204 1049.6
(1) The NETCP PLL generates 1050 MHz and is internally divided by 3 to feed 350 MHz to the packet accelerator.
(2) ƒ represents frequency in MHz.
9.2 Device Configuration
Certain device configurations like boot mode and endianess are selected at device power-on reset. The
status of the peripherals (enabled/disabled) is determined after device power-on reset. By default, the
peripherals on the device are disabled and need to be enabled by software before being used.
9.2.1 Device Configuration at Device Reset
The logic level present on each device configuration pin is latched at power-on reset to determine the
device configuration. The logic level on the device configuration pins can be set by using external
pullup/pulldown resistors or by using some control device (e.g., FPGA/CPLD) to intelligently drive these
pins. When using a control device, care should be taken to ensure there is no contention on the lines
when the device is out of reset. The device configuration pins are sampled during power-on reset and are
driven after the reset is removed. To avoid contention, the control device must stop driving the device
configuration pins of the SoC. Table 9-26 describes the device configuration pins.
NOTE
If a configuration pin must be routed out from the device and it is not driven (Hi-Z state), the
internal pullup/pulldown (IPU/IPD) resistor should not be relied upon. TI recommends the use
of an external pullup/pulldown resistor. For more detailed information on pullup/pulldown
resistors and situations in which external pullup/pulldown resistors are required, see
Section 6.4.
Copyright © 2012–2015, Texas Instruments Incorporated Device Boot and Configuration 175
Submit Documentation Feedback
Product Folder Links: 66AK2E05 66AK2E02
l TEXAS
INSTRUMENTS
(SPRUGV4)
66AK2E05, 66AK2E02
SPRS865D –NOVEMBER 2012–REVISED MARCH 2015
www.ti.com
Table 9-26. Device Configuration Pins
CONFIGURATION PIN PIN NO. IPD/IPU(1) DESCRIPTION
LENDIAN(1)(2) V30 IPU Device endian mode (LENDIAN)
• 0 = Device operates in big endian mode
• 1 = Device operates in little endian mode
BOOTMODE[15:0](1)(2) AB33, AB32, AA33, IPD Method of boot
AA30, Y32, Y30, • See Section 9.1.2 for more details.
AB29, W33, W31, • See the KeyStone II Architecture ARM Bootloader User's Guide
V31, W32, W30, (SPRUHJ3) for detailed information on boot configuration.
V32, V33, Y29,
AA29
AVSIFSEL[1:0](1)(2) K32, K33 IPD AVS interface selection
• 00 = AVS 4-pin 6-bit Dual-Phase VCNTL[5:2] (Default)
• 01 = AVS 4-pin 4-bit Single-Phase VCNTL[5:2]
• 10 = AVS 6-pin 6-bit Single-Phase VCNTL[5:0]
• 11 = I2C
MAINPLLODSEL(1)(2) Y33 IPD Main PLL Output divider select
• 0 = Main PLL output divider needs to be set to 2 by BOOTROM
• 1 = Reserved
BOOTMODE_RSVD(1) Y31 IPD Boot Mode Reserved. Secondary function for GPIO15. Pulldown
resistor required on pin.
(1) Internal 100-μA pulldown or pullup is provided for this terminal. In most systems, a 1-kΩresistor can be used to oppose the IPD/IPU.
For more detailed information on pulldown/pullup resistors and situations in which external pulldown/pullup resistors are required, see
Section 6.4.
(2) These signal names are the secondary functions of these pins.
9.2.2 Peripheral Selection After Device Reset
Several of the peripherals on the 66AK2E0x are controlled by the Power Sleep Controller (PSC). By
default, the PCIe and HyperLink are held in reset and clock-gated. The memories in these modules are
also in a low-leakage sleep mode. Software is required to turn these memories on. Then, the software
enables the modules (turns on clocks and de-asserts reset) before these modules can be used.
If one of the above modules is used in the selected ROM boot mode, the ROM code automatically
enables the module.
All other modules come up enabled by default and there is no special software sequence to enable. For
more detailed information on the PSC usage, see the KeyStone Architecture Power Sleep Controller
(PSC) User's Guide (SPRUGV4).
9.2.3 Device State Control Registers
The 66AK2E0x device has a set of registers that are used to control the status of its peripherals. These
registers are shown in Table 9-27.
Table 9-27. Device State Control Registers
ADDRESS ADDRESS
START END SIZE ACRONYM DESCRIPTION
0x02620000 0x02620007 8B Reserved
0x02620008 0x02620017 16B Reserved
0x02620018 0x0262001B 4B JTAGID See Section 9.2.3.3
0x0262001C 0x0262001F 4B Reserved
0x02620020 0x02620023 4B DEVSTAT See Section 9.2.3.1
0x02620024 0x02620037 20B Reserved
0x02620038 0x0262003B 4B KICK0 See Section 9.2.3.4
0x0262003C 0x0262003F 4B KICK1
0x02620040 0x02620043 4B Reserved
176 Device Boot and Configuration Copyright © 2012–2015, Texas Instruments Incorporated
Submit Documentation Feedback
Product Folder Links: 66AK2E05 66AK2E02
l TEXAS
INSTRUMENTS
66AK2E05, 66AK2E02
www.ti.com
SPRS865D –NOVEMBER 2012–REVISED MARCH 2015
Table 9-27. Device State Control Registers (continued)
ADDRESS ADDRESS
START END SIZE ACRONYM DESCRIPTION
0x02620044 0x02620047 4B Reserved
0x02620048 0x0262004B 4B Reserved
0x0262004C 0x0262004F 4B Reserved
0x02620050 0x02620053 4B Reserved
0x02620054 0x02620057 4B Reserved
0x02620058 0x0262005B 4B Reserved
0x0262005C 0x0262005F 4B Reserved
0x02620060 0x026200DF 128B Reserved
0x026200E0 0x0262010F 48B Reserved
0x02620110 0x02620117 8B MACID See Section 11.17
0x02620118 0x0262012F 24B Reserved
0x02620130 0x02620133 4B LRSTNMIPINSTAT_CLR See Section 9.2.3.6
0x02620134 0x02620137 4B RESET_STAT_CLR See Section 9.2.3.8
0x02620138 0x0262013B 4B Reserved
0x0262013C 0x0262013F 4B BOOTCOMPLETE See Section 9.2.3.9
0x02620140 0x02620143 4B Reserved
0x02620144 0x02620147 4B RESET_STAT See Section 9.2.3.7
0x02620148 0x0262014B 4B LRSTNMIPINSTAT See Section 9.2.3.5
0x0262014C 0x0262014F 4B DEVCFG See Section 9.2.3.2
0x02620150 0x02620153 4B PWRSTATECTL See Section 9.2.3.10
0x02620154 0x02620157 4B Reserved
0x02620158 0x0262015B 4B Reserved
0x0262015C 0x0262015F 4B Reserved
0x02620160 0x02620160 4B Reserved
0x02620164 0x02620167 4B Reserved
0x02620168 0x0262016B 4B Reserved
0x0262016C 0x0262017F 20B Reserved
0x02620180 0x02620183 4B SmartReflex Class0 See Section 11.2.4
0x02620184 0x0262018F 12B Reserved
0x02620190 0x02620193 4B Reserved
0x02620194 0x02620197 4B Reserved
0x02620198 0x0262019B 4B Reserved
0x0262019C 0x0262019F 4B Reserved
0x026201A0 0x026201A3 4B Reserved
0x026201A4 0x026201A7 4B Reserved
0x026201A8 0x026201AB 4B Reserved
0x026201AC 0x026201AF 4B Reserved
0x026201B0 0x026201B3 4B Reserved
0x026201B4 0x026201B7 4B Reserved
0x026201B8 0x026201BB 4B Reserved
0x026201BC 0x026201BF 4B Reserved
0x026201C0 0x026201C3 4B Reserved
0x026201C4 0x026201C7 4B Reserved
0x026201C8 0x026201CB 4B Reserved
0x026201CC 0x026201CF 4B Reserved
0x026201D0 0x026201FF 48B Reserved
0x02620200 0x02620203 4B NMIGR0 See Section 9.2.3.11
Copyright © 2012–2015, Texas Instruments Incorporated Device Boot and Configuration 177
Submit Documentation Feedback
Product Folder Links: 66AK2E05 66AK2E02
l TEXAS
INSTRUMENTS
66AK2E05, 66AK2E02
SPRS865D –NOVEMBER 2012–REVISED MARCH 2015
www.ti.com
Table 9-27. Device State Control Registers (continued)
ADDRESS ADDRESS
START END SIZE ACRONYM DESCRIPTION
0x02620204 0x02620207 4B Reserved
0x02620208 0x0262020B 4B Reserved
0x0262020C 0x0262020F 4B Reserved
0x02620210 0x02620213 4B Reserved
0x02620214 0x02620217 4B Reserved
0x02620218 0x0262021B 4B Reserved
0x0262021C 0x0262021F 4B Reserved
0x02620220 0x0262023F 32B Reserved
0x02620240 0x02620243 4B IPCGR0 See Section 9.2.3.12
0x02620244 0x02620247 4B Reserved
0x02620248 0x0262024B 4B Reserved
0x0262024C 0x0262024F 4B Reserved
0x02620250 0x02620253 4B Reserved
0x02620254 0x02620257 4B Reserved
0x02620258 0x0262025B 4B Reserved
0x0262025C 0x0262025F 4B Reserved
0x02620260 0x02620263 4B IPCGR8
0x02620264 0x02620267 4B IPCGR9
0x02620268 0x0262026B 4B IPCGR10
0x0262026C 0x0262026F 4B IPCGR11
0x02620270 0x0262027B 12B Reserved
0x0262027C 0x0262027F 4B IPCGRH See Section 9.2.3.14
0x02620280 0x02620283 4B IPCAR0 See Section 9.2.3.13
0x02620284 0x02620287 4B Reserved
0x02620288 0x0262028B 4B Reserved
0x0262028C 0x0262028F 4B Reserved
0x02620290 0x02620293 4B Reserved
0x02620294 0x02620297 4B Reserved
0x02620298 0x0262029B 4B Reserved
0x0262029C 0x0262029F 4B Reserved
0x026202A0 0x026202A3 4B IPCAR8
0x026202A4 0x026202A7 4B IPCAR9
0x026202A8 0x026202AB 4B IPCAR10
0x026202AC 0x026202AF 4B IPCAR11
0x026202B0 0x026202BB 12B Reserved
0x026202BC 0x026202BF 4B IPCARH See Section 9.2.3.15
0x026202C0 0x026202FF 64B Reserved
0x02620300 0x02620303 4B TINPSEL See Section 9.2.3.16
0x02620304 0x02620307 4B TOUTPSEL See Section 9.2.3.17
178 Device Boot and Configuration Copyright © 2012–2015, Texas Instruments Incorporated
Submit Documentation Feedback
Product Folder Links: 66AK2E05 66AK2E02
l TEXAS
INSTRUMENTS
66AK2E05, 66AK2E02
www.ti.com
SPRS865D –NOVEMBER 2012–REVISED MARCH 2015
Table 9-27. Device State Control Registers (continued)
ADDRESS ADDRESS
START END SIZE ACRONYM DESCRIPTION
0x02620308 0x0262030B 4B RSTMUX0 See Section 9.2.3.18
0x0262030C 0x0262030F 4B Reserved
0x02620310 0x02620313 4B Reserved
0x02620314 0x02620317 4B Reserved
0x02620318 0x0262031B 4B Reserved
0x0262031C 0x0262031F 4B Reserved
0x02620320 0x02620323 4B Reserved
0x02620324 0x02620327 4B Reserved
0x02620328 0x0262032B 4B RSTMUX8
0x0262032C 0x0262032F 4B RSTMUX9
0x02620330 0x02620333 4B RSTMUX10
0x02620334 0x02620337 4B RSTMUX11
0x02620338 0x0262034F 4B Reserved
0x02620350 0x02620353 4B CorePLLCTL0 See Section 11.5
0x02620354 0x02620357 4B CorePLLCTL1
0x02620358 0x0262035B 4B PASSPLLCTL0 See Section 11.7
0x0262035C 0x0262035F 4B PASSPLLCTL1
0x02620360 0x02620363 4B DDR3PLLCTL0 See Section 11.6
0x02620364 0x02620367 4B DDR3PLLCTL1
0x02620368 0x0262036B 4B Reserved
0x0262036C 0x0262036F 4B Reserved
0x02620370 0x02620373 4B Reserved
0x02620374 0x02620377 4B Reserved
0x02620378 0x0262039B 132B Reserved
0x0262039C 0x0262039F 4B Reserved
0x02620400 0x02620403 4B ARMENDIAN_CFG0_0 See Section 9.2.3.20
0x02620404 0x02620407 4B ARMENDIAN_CFG0_1
0x02620408 0x0262040B 4B ARMENDIAN_CFG0_2
0x0262040C 0x026205FF 62B Reserved
0x02620600 0x026206FF 256B Reserved
0x02620700 0x02620703 4B CHIP_MISC_CTL0 See Section 9.2.3.23
0x02620704 0x0262070F 12B Reserved
0x02620710 0x02620713 4B SYSENDSTAT See Section 9.2.3.25
0x02620714 0x02620717 4B Reserved
0x02620718 0x0262071B 4B Reserved
0x0262071C 0x0262071F 4B Reserved
0x02620720 0x0262072F 16B Reserved
0x02620730 0x02620733 4B SYNECLK_PINCTL See Section 9.2.3.26
0x02620734 0x02620737 4B Reserved
0x02620738 0x0262074F 24B USB_PHY_CTL See Section 9.2.3.27
0x02620750 0x026207FF 176B Reserved
0x02620800 0x02620C7B 1148B Reserved
0x02620C7C 0x02620C7F 4B CHIP_MISC_CTL1 See Section 9.2.3.24
0x02620C80 0x02620C97 24B Reserved
0x02620C98 0x02620C9B 4B DEVSPEED See Section 9.2.3.19
0x02620C9C 0x02620FFF 868B Reserved
Copyright © 2012–2015, Texas Instruments Incorporated Device Boot and Configuration 179
Submit Documentation Feedback
Product Folder Links: 66AK2E05 66AK2E02
l TEXAS
INSTRUMENTS
66AK2E05, 66AK2E02
SPRS865D –NOVEMBER 2012–REVISED MARCH 2015
www.ti.com
9.2.3.1 Device Status (DEVSTAT) Register
The Device Status Register depicts device configuration selected upon a power-on reset by the POR or
RESETFULL pin. Once set, these bits remain set until a power-on reset. The Device Status Register is
shown in the figure below.
Figure 9-12. Device Status Register
31 22 21 20 19 18 17 16 1 0
Reserved Reserved MAINPLLODSEL AVSIFSEL BOOTMODE LENDIAN
R-0 R/W-00 R/W-x R/W-xx R/W-x xxxx R-x(1)
xxxx xxxx xxx
LEGEND: R/W = Read/Write; R = Read only; -n= value after reset
(1) x indicates the bootstrap value latched via the external pin
Table 9-28. Device Status Register Field Descriptions
Bit Field Description
31-22 Reserved Reserved
21-20 Reserved Reserved
19 MAINPLLODSEL Main PLL Output divider select
• 0 = Main PLL output divider needs to be set to 2 by BOOTROM
• 1 = Reserved
18-17 AVSIFSEL AVS interface selection
• 00 = AVS 4-pin 6-bit Dual-Phase VCNTL[5:2] (Default)
• 01 = AVS 4-pin 4-bit Single-Phase VCNTL[5:2]
• 10 = AVS 6-pin 6-bit Single-Phase VCNTL[5:0]
• 11 = Reserved
16-1 BOOTMODE Determines the bootmode configured for the device. For more information on bootmode, see Section 9.1.2.
See the KeyStone Architecture DSP Bootloader User Guide (SPRUGY5).
0 LENDIAN Device endian mode (LENDIAN) — shows the status of whether the system is operating in big endian mode or
little endian mode (default).
• 0 = System is operating in big endian mode
• 1 = System is operating in little endian mode (default)
9.2.3.2 Device Configuration Register
The Device Configuration Register is one-time writeable through software. The register is reset on all hard
resets and is locked after the first write. The Device Configuration Register is shown in Figure 9-13 and
described in Table 9-29.
Figure 9-13. Device Configuration Register (DEVCFG)
31 5 4 3 2 1 0
Reserved PCIE1SSMODE PCIE0SSMODE SYSCLKOUTEN
R-0 R/W-00 R/W-00 R/W-1
LEGEND: R/W = Read/Write; R = Read only; -n= value after reset
Table 9-29. Device Configuration Register Field Descriptions
Bit Field Description
31-5 Reserved Reserved. Read only, writes have no effect.
4-3 PCIE1SSMODE Device Type Input of PCIe1SS
• 00 = Endpoint
• 01 = Legacy Endpoint
• 10 = Rootcomplex
• 11 = Reserved
180 Device Boot and Configuration Copyright © 2012–2015, Texas Instruments Incorporated
Submit Documentation Feedback
Product Folder Links: 66AK2E05 66AK2E02
l TEXAS
INSTRUMENTS
66AK2E05, 66AK2E02
www.ti.com
SPRS865D –NOVEMBER 2012–REVISED MARCH 2015
Table 9-29. Device Configuration Register Field Descriptions (continued)
Bit Field Description
2-1 PCIE0SSMODE Device Type Input of PCIe0SS
• 00 = Endpoint
• 01 = Legacy Endpoint
• 10 = Rootcomplex
• 11 = Reserved
0 SYSCLKOUTEN SYSCLKOUT enable
• 0 = No clock output
• 1 = Clock output enabled (default)
9.2.3.3 JTAG ID (JTAGID) Register Description
The JTAG ID register is a read-only register that identifies to the customer the JTAG/Device ID. For the
device, the JTAG ID register resides at address location 0x02620018. The JTAG ID Register is shown
below.
Figure 9-14. JTAG ID (JTAGID) Register
31 28 27 12 11 1 0
VARIANT PART NUMBER MANUFACTURER LSB
R-xxxx R-1011 1001 1010 0110 R-0000 0010 111 R-1
LEGEND: R/W = Read/Write; R = Read only; -n= value after reset
Table 9-30. JTAG ID Register Field Descriptions
Bit Field Value Description
31-28 VARIANT xxxx Variant value
27-12 PART NUMBER 1011 1001 1010 0110 Part Number for boundary scan
11-1 MANUFACTURER 0000 0010 111 Manufacturer
0 LSB 1 This bit is read as a 1
NOTE
The value of the VARIANT and PART NUMBER fields depends on the silicon revision being
used. See the Silicon Errata for details.
9.2.3.4 Kicker Mechanism (KICK0 and KICK1) Register
The Bootcfg module contains a kicker mechanism to prevent spurious writes from changing any of the
Bootcfg MMR (memory mapped registers) values. When the kicker is locked (which it is initially after
power on reset), none of the Bootcfg MMRs are writable (they are only readable). This mechanism
requires an MMR write to each of the KICK0 and KICK1 registers with exact data values before the kicker
lock mechanism is unlocked. See Table 9-27 for the address location. Once released, all the Bootcfg
MMRs having write permissions are writable (the read only MMRs are still read only). The KICK0 data is
0x83e70b13. The KICK1 data is 0x95a4f1e0. Writing any other data value to either of these kick MMRs
locks the kicker mechanism and blocks writes to Bootcfg MMRs. To ensure protection to all Bootcfg
MMRs, software must always re-lock the kicker mechanism after completing the MMR writes.
9.2.3.5 LRESETNMI PIN Status (LRSTNMIPINSTAT) Register
The LRSTNMIPINSTAT Register latches the status of LRESET and NMI. The LRESETNMI PIN Status
Register is shown in the figure and table below.
Copyright © 2012–2015, Texas Instruments Incorporated Device Boot and Configuration 181
Submit Documentation Feedback
Product Folder Links: 66AK2E05 66AK2E02
l TEXAS
INSTRUMENTS
66AK2E05, 66AK2E02
SPRS865D –NOVEMBER 2012–REVISED MARCH 2015
www.ti.com
Figure 9-15. LRESETNMI PIN Status Register (LRSTNMIPINSTAT)
31 9 8 7 1 0
Reserved NMI0 Reserved LR0
R-0 R-0 R-0 R-0
Legend: R = Read only; -n= value after reset
Table 9-31. LRESETNMI PIN Status Register Field Descriptions
Bit Field Description
31-16 Reserved
15 Reserved
14 Reserved
13 Reserved
12 Reserved
11 Reserved
10 Reserved
9 Reserved
8 NMI0 C66x CorePac0 in NMI
7 Reserved
6 Reserved
5 Reserved
4 Reserved
3 Reserved
2 Reserved
1 Reserved
0 LR0 C66x CorePac0 in Local Reset
9.2.3.6 LRESETNMI PIN Status Clear (LRSTNMIPINSTAT_CLR) Register
The LRSTNMIPINSTAT_CLR Register clears the status of LRESET and NMI. The LRESETNMI PIN
Status Clear Register is shown in the figure and table below.
Figure 9-16. LRESETNMI PIN Status Clear Register (LRSTNMIPINSTAT_CLR)
31 9 8 7 1 0
Reserved NMI0 Reserved LR0
R-0 WC-0 R-0 WC-0
Legend: R = Read only; -n= value after reset; WC = Write 1 to Clear
Table 9-32. LRESETNMI PIN Status Clear Register Field Descriptions
Bit Field Description
31-16 Reserved
15 Reserved
14 Reserved
13 Reserved
12 Reserved
11 Reserved
10 Reserved
9 Reserved
8 NMI0 C66x CorePac0 in NMI Clear
7 Reserved
6 Reserved
182 Device Boot and Configuration Copyright © 2012–2015, Texas Instruments Incorporated
Submit Documentation Feedback
Product Folder Links: 66AK2E05 66AK2E02
l TEXAS
INSTRUMENTS
66AK2E05, 66AK2E02
www.ti.com
SPRS865D –NOVEMBER 2012–REVISED MARCH 2015
Table 9-32. LRESETNMI PIN Status Clear Register Field Descriptions (continued)
Bit Field Description
5 Reserved
4 Reserved
3 Reserved
2 Reserved
1 Reserved
0 LR0 C66x CorePac0 in Local Reset Clear
9.2.3.7 Reset Status (RESET_STAT) Register
The Reset Status Register (RESET_STAT) captures the status of local reset (LRx) for each of the cores
and also the global device reset (GR). Software can use this information to take different device
initialization steps.
•In case of local reset: The LRx bits are written as 1 and the GR bit is written as 0 only when the C66x
CorePac receives a local reset without receiving a global reset.
•In case of global reset: The LRx bits are written as 0 and the GR bit is written as 1 only when a
global reset is asserted.
The Reset Status Register is shown in the figure and table below.
Figure 9-17. Reset Status Register (RESET_STAT)
31 30 1 0
GR Reserved LR0
R-1 R- 0 R-0
Legend: R = Read only; -n= value after reset
Table 9-33. Reset Status Register Field Descriptions
Bit Field Description
31 GR Global reset status
• 0 = Device has not received a global reset.
• 1 = Device received a global reset.
30-1 Reserved Reserved.
0 LR0 C66x CorePac0 reset status
• 0 = C66x CorePac0 has not received a local reset.
• 1 = C66x CorePac0 received a local reset.
Copyright © 2012–2015, Texas Instruments Incorporated Device Boot and Configuration 183
Submit Documentation Feedback
Product Folder Links: 66AK2E05 66AK2E02
l TEXAS
INSTRUMENTS
66AK2E05, 66AK2E02
SPRS865D –NOVEMBER 2012–REVISED MARCH 2015
www.ti.com
9.2.3.8 Reset Status Clear (RESET_STAT_CLR) Register
The RESET_STAT bits can be cleared by writing 1 to the corresponding bit in the RESET_STAT_CLR
register. The Reset Status Clear Register is shown in the figure and table below.
Figure 9-18. Reset Status Clear Register (RESET_STAT_CLR)
31 30 1 0
GR Reserved LR0
RW-0 R- 0 RW-0
Legend: R = Read only; RW = Read/Write; -n= value after reset
Table 9-34. Reset Status Clear Register Field Descriptions
Bit Field Description
31 GR Global reset clear bit
• 0 = Writing a 0 has no effect.
• 1 = Writing a 1 to the GR bit clears the corresponding bit in the RESET_STAT register.
30-1 Reserved Reserved.
0 LR0 C66x CorePac0 reset clear bit
• 0 = Writing a 0 has no effect.
• 1 = Writing a 1 to the LR0 bit clears the corresponding bit in the RESET_STAT register.
9.2.3.9 Boot Complete (BOOTCOMPLETE) Register
The BOOTCOMPLETE register controls the BOOTCOMPLETE pin status to indicate the completion of the
ROM booting process. The Boot Complete register is shown in the figure and table below.
Figure 9-19. Boot Complete Register (BOOTCOMPLETE)
31 12 11 10 9 8 7 1 0
Reserved BC11 BC10 BC9 BC8 Reserved BC0
R-0 RW-0 RW-0 RW-0 RW-0 R-0 RW-0
Legend: R = Read only; RW = Read/Write; -n= value after reset
Table 9-35. Boot Complete Register Field Descriptions
Bit Field Description
31-12 Reserved
11 BC11 ARM CorePac 3 boot status (66AK2E05 only)
• 0 = ARM CorePac 3 boot NOT complete
• 1 = ARM CorePac 3 boot complete
10 BC10 ARM CorePac 2 boot status (66AK2E05 only)
• 0 = ARM CorePac 2 boot NOT complete
• 1 = ARM CorePac 2 boot complete
9 BC9 ARM CorePac 1 boot status (66AK2E05 only)
• 0 = ARM CorePac 1 boot NOT complete
• 1 = ARM CorePac 1 boot complete
8 BC8 ARM CorePac 0 boot status
• 0 = ARM CorePac 0 boot NOT complete
• 1 = ARM CorePac 0 boot complete
7-1 Reserved
0 BC0 C66x CorePac0 boot status
• 0 = C66x CorePac 0 boot NOT complete
• 1 = C66x CorePac 0 boot complete
184 Device Boot and Configuration Copyright © 2012–2015, Texas Instruments Incorporated
Submit Documentation Feedback
Product Folder Links: 66AK2E05 66AK2E02
l TEXAS
INSTRUMENTS
(SPRABVO)
66AK2E05, 66AK2E02
www.ti.com
SPRS865D –NOVEMBER 2012–REVISED MARCH 2015
The BCx bit indicates the boot complete status of the corresponding C66x CorePac and ARM CorePac.
All BCx bits are sticky bits — that is, they can be set only once by the software after device reset and they
will be cleared to 0 on all device resets (warm reset and power-on reset).
Boot ROM code is implemented such that each C66x CorePac or ARM CorePac sets its corresponding
BCx bit immediately before branching to the predefined location in memory.
9.2.3.10 Power State Control (PWRSTATECTL) Register
The Power State Control Register (PWRSTATECTL) is controlled by the software to indicate the power-
saving mode. Under ROM code, the CorePac reads this register to differentiate between the various
power saving modes. This register is cleared only by POR and is not changed by any other device reset.
See the Hardware Design Guide for KeyStone II Devices application report (SPRABV0) for more
information. The PWRSTATECTL register is shown in Figure 9-20 and described in Table 9-36.
Figure 9-20. Power State Control Register (PWRSTATECTL)
31 3 2 1 0
Hibernation Recovery Branch Address Hibernation Mode Hibernation Standby
RW-0000 0000 0000 0000 0 RW-0 RW-0 RW-0
Legend: R = Read Only, RW = Read/Write; -n= value after reset
Table 9-36. Power State Control Register Field Descriptions
Bit Field Description
31-3 Hibernation Used to provide a start address for execution out of the hibernation modes. See the KeyStone Architecture
Recovery Branch DSP Bootloader User's Guide (SPRUGY5).
Address
2 Hibernation Mode Indicates whether the device is in hibernation mode 1 or mode 2.
• 0 = Hibernation mode 1
• 1 = Hibernation mode 2
1 Hibernation Indicates whether the device is in hibernation mode or not.
• 0 = Not in hibernation mode
• 1 = Hibernation mode
0 Standby Indicates whether the device is in standby mode or not.
• 0 = Not in standby mode
• 1 = standby mode
9.2.3.11 NMI Event Generation to C66x CorePac (NMIGRx) Register
NMIGRx registers generate NMI events to the corresponding C66x CorePac. The 66AK2Exx has has one
NMIGRx register. The NMIGR0 register generates an NMI event to C66x CorePac0. Writing a 1 to the
NMIG field generates an NMI pulse. Writing a 0 has no effect and Reads return 0 and have no other
effect. The NMI event generation to the C66x CorePac is shown in Figure 9-21 and described in Table 9-
37.
Figure 9-21. NMI Generation Register (NMIGRx)
31 1 0
Reserved NMIG
R-0000 0000 0000 0000 0000 0000 0000 000 RW-0
Legend: RW = Read/Write; -n= value after reset
Copyright © 2012–2015, Texas Instruments Incorporated Device Boot and Configuration 185
Submit Documentation Feedback
Product Folder Links: 66AK2E05 66AK2E02
l TEXAS
INSTRUMENTS
66AK2E05, 66AK2E02
SPRS865D –NOVEMBER 2012–REVISED MARCH 2015
www.ti.com
Table 9-37. NMI Generation Register Field Descriptions
Bit Field Description
31-1 Reserved Reserved
0 NMIG Reads return 0
Writes:
• 0 = No effect
• 1 = Creates NMI pulse to the corresponding C66x CorePac — C66x CorePac0 for NMIGR0, etc.
9.2.3.12 IPC Generation (IPCGRx) Registers
The IPCGRx Registers facilitate inter-C66x CorePac interrupts.
The 66AK2E05 device has five IPCGRx registers (IPCGR0, IPCGR8-IPCGR11) and the 66AK2E02 has
two IPCGRx registers (IPCGR0 and IPCGR8). These registers can be used by external hosts or
CorePacs to generate interrupts to other CorePacs. A write of 1 to the IPCG field of the IPCGRx register
generates an interrupt pulse to the:
• C66x CorePac0
• ARM CorePac
These registers also provide a Source ID facility identifying up to 28 different sources of interrupts.
Allocation of source bits to source processor and meaning is entirely based on software convention. The
register field descriptions are given in the following tables. There can be numerous sources for these
registers as this is completely controlled by software. Any master that has access to BOOTCFG module
space can write to these registers. The IPC Generation Register is shown in Figure 9-22 and described in
Table 9-38.
Figure 9-22. IPC Generation Registers (IPCGRx)
31 4 3 1 0
SRCS27 - SRCS0 Reserved IPCG
RW +0 (per bit field) R-000 RW-0
Legend: R = Read only; RW = Read/Write; -n= value after reset
Table 9-38. IPC Generation Registers Field Descriptions
Bit Field Description
31-4 SRCSx Reads return current value of internal register bit.
Writes:
• 0 = No effect
• 1 = Sets both SRCSx and the corresponding SRCCx.
3-1 Reserved Reserved
0 IPCG Reads return 0.
Writes:
• 0 = No effect
• 1 = Creates an inter-DSP/ARM interrupt.
186 Device Boot and Configuration Copyright © 2012–2015, Texas Instruments Incorporated
Submit Documentation Feedback
Product Folder Links: 66AK2E05 66AK2E02
l TEXAS
INSTRUMENTS
66AK2E05, 66AK2E02
www.ti.com
SPRS865D –NOVEMBER 2012–REVISED MARCH 2015
9.2.3.13 IPC Acknowledgment (IPCARx) Registers
The IPCARx registers facilitate inter-CorePac interrupt acknowledgment.
The 66AK2E05 device has five IPCARx registers and the 66AK2E02 has two IPCARx registers.These
registers also provide a Source ID facility by which up to 28 different sources of interrupts can be
identified. Allocation of source bits to source processor and meaning is entirely based on software
convention. The register field descriptions are given in the following tables. Virtually anything can be a
source for these registers as this is completely controlled by software. Any master that has access to
BOOTCFG module space can write to these registers. The IPC Acknowledgment Register is shown in the
following figure and table.
Figure 9-23. IPC Acknowledgment Registers (IPCARx)
31 4 3 0
SRCC27 - SRCC0 Reserved
RW +0 (per bit field) R-0000
Legend: R = Read only; RW = Read/Write; -n= value after reset
Table 9-39. IPC Acknowledgment Registers Field Descriptions
Bit Field Description
31-4 SRCCx Reads return current value of internal register bit.
Writes:
• 0 = No effect
• 1 = Clears both SRCCx and the corresponding SRCSx
3-0 Reserved Reserved
9.2.3.14 IPC Generation Host (IPCGRH) Register
The IPCGRH register facilitates interrupts to external hosts. Operation and use of the IPCGRH register is
the same as for other IPCGR registers. The interrupt output pulse created by the IPCGRH register
appears on device pin HOUT.
The host interrupt output pulse is stretched so that it is asserted for four bootcfg clock cycles (SYSCLK1/6)
followed by a deassertion of four bootcfg clock cycles. Generating the pulse results in a pulse-blocking
window that is eight SYSCLK1/6-cycles long. Back-to-back writes to the IPCRGH register with the IPCG
bit (bit 0) set, generates only one pulse if the back-to-back writes to IPCGRH are less than the eight
SYSCLK1/6 cycle window — the pulse blocking window. To generate back-to-back pulses, the back-to-
back writes to the IPCGRH register must be written after the eight SYSCLK1/6 cycle pulse-blocking
window has elapsed. The IPC Generation Host Register is shown in Figure 9-24 and described in Table 9-
40.
Figure 9-24. IPC Generation Registers (IPCGRH)
31 4 3 1 0
SRCS27 - SRCS0 Reserved IPCG
RW +0 (per bit field) R-000 RW +0
Legend: R = Read only; RW = Read/Write; -n= value after reset
Table 9-40. IPC Generation Registers Field Descriptions
Bit Field Description
31-4 SRCSx Reads return current value of internal register bit.
Writes:
• 0 = No effect
• 1 = Sets both SRCSx and the corresponding SRCCx.
3-1 Reserved Reserved
Copyright © 2012–2015, Texas Instruments Incorporated Device Boot and Configuration 187
Submit Documentation Feedback
Product Folder Links: 66AK2E05 66AK2E02
l TEXAS
INSTRUMENTS
66AK2E05, 66AK2E02
SPRS865D –NOVEMBER 2012–REVISED MARCH 2015
www.ti.com
Table 9-40. IPC Generation Registers Field Descriptions (continued)
Bit Field Description
0 IPCG Reads return 0.
Writes:
• 0 = No effect
• 1 = Creates an interrupt pulse on device pin (host interrupt/event output in HOUT pin)
9.2.3.15 IPC Acknowledgment Host (IPCARH) Register
The IPCARH register facilitates external host interrupts. Operation and use of the IPCARH register is the
same as for other IPCAR registers. The IPC Acknowledgment Host Register is shown in Figure 9-25 and
described in Table 9-41.
Figure 9-25. Acknowledgment Register (IPCARH)
31 4 3 0
SRCC27 - SRCC0 Reserved
RW +0 (per bit field) R-0000
Legend: R = Read only; RW = Read/Write; -n= value after reset
Table 9-41. IPC Acknowledgment Register Field Descriptions
Bit Field Description
31-4 SRCCx Reads the return current value of the internal register bit.
Writes:
• 0 = No effect
• 1 = Clears both SRCCx and the corresponding SRCSx
3-0 Reserved Reserved
9.2.3.16 Timer Input Selection Register (TINPSEL)
The Timer Input Selection Register selects timer inputs and is shown in Figure 9-26 and described in
Table 9-42.
Figure 9-26. Timer Input Selection Register (TINPSEL)
31 30 29 28 27 26 25 24
TINPHSEL15 TINPLSEL15 TINPHSEL14 TINPLSEL14 TINPHSEL13 TINPLSEL13 TINPHSEL12 TINPLSEL12
RW-0 RW-0 RW-0 RW-0 RW-0 RW-0 RW-0 RW-0
23 22 21 20 19 18 17 16
TINPHSEL11 TINPLSEL11 TINPHSEL10 TINPLSEL10 TINPHSEL9 TINPLSEL9 TINPHSEL8 TINPLSEL8
RW-0 RW-0 RW-0 RW-0 RW-0 RW-0 RW-0 RW-0
15 2 1 0
Reserved TINPHSEL0 TINPLSEL0
R-0 RW-0 RW-0
LEGEND: R = Read only; RW = Read/Write; -n= value after reset
Table 9-42. Timer Input Selection Field Description
Bit Field Description
31 TINPHSEL15 Input select for TIMER15 high.
• 0 = TIMI0
• 1 = TIMI1
188 Device Boot and Configuration Copyright © 2012–2015, Texas Instruments Incorporated
Submit Documentation Feedback
Product Folder Links: 66AK2E05 66AK2E02
l TEXAS
INSTRUMENTS
66AK2E05, 66AK2E02
www.ti.com
SPRS865D –NOVEMBER 2012–REVISED MARCH 2015
Table 9-42. Timer Input Selection Field Description (continued)
Bit Field Description
30 TINPLSEL15 Input select for TIMER15 low.
• 0 = TIMI0
• 1 = TIMI1
29 TINPHSEL14 Input select for TIMER14 high.
• 0 = TIMI0
• 1 = TIMI1
28 TINPLSE14 Input select for TIMER14 low.
• 0 = TIMI0
• 1 = TIMI1
27 TINPHSEL13 Input select for TIMER13 high.
• 0 = TIMI0
• 1 = TIMI1
26 TINPLSEL13 Input select for TIMER13 low.
• 0 = TIMI0
• 1 = TIMI1
25 TINPHSEL12 Input select for TIMER12 high.
• 0 = TIMI0
• 1 = TIMI1
24 TINPLSEL12 Input select for TIMER12low.
• 0 = TIMI0
• 1 = TIMI1
23 TINPHSEL11 Input select for TIMER11 high.
• 0 = TIMI0
• 1 = TIMI1
22 TINPLSEL11 Input select for TIMER11 low.
• 0 = TIMI0
• 1 = TIMI1
21 TINPHSEL10 Input select for TIMER10 high.
• 0 = TIMI0
• 1 = TIMI1
20 TINPLSEL10 Input select for TIMER10 low.
• 0 = TIMI0
• 1 = TIMI1
19 TINPHSEL9 Input select for TIMER9 high.
• 0 = TIMI0
• 1 = TIMI1
18 TINPLSEL9 Input select for TIMER9 low.
• 0 = TIMI0
• 1 = TIMI1
17 TINPHSEL8 Input select for TIMER8 high.
• 0 = TIMI0
• 1 = TIMI1
16 TINPLSEL8 Input select for TIMER8 low.
• 0 = TIMI0
• 1 = TIMI1
15-2 Reserved
1 TINPHSEL0 Input select for TIMER0 high.
• 0 = TIMI0
• 1 = TIMI1
0 TINPLSEL0 Input select for TIMER0 low.
• 0 = TIMI0
• 1 = TIMI1
Copyright © 2012–2015, Texas Instruments Incorporated Device Boot and Configuration 189
Submit Documentation Feedback
Product Folder Links: 66AK2E05 66AK2E02
l TEXAS
INSTRUMENTS
66AK2E05, 66AK2E02
SPRS865D –NOVEMBER 2012–REVISED MARCH 2015
www.ti.com
9.2.3.17 Timer Output Selection Register (TOUTPSEL)
The control register TOUTSEL handles the timer output selection and is shown in Figure 9-27 and
described in Table 9-43.
Figure 9-27. Timer Output Selection Register (TOUTPSEL)
31 10 9 5 4 0
Reserved TOUTPSEL1 TOUTPSEL0
R-0000000000000000000000 RW-00001 RW-00000
Legend: R = Read only; RW = Read/Write; -n= value after reset
Table 9-43. Timer Output Selection Field Description
Bit Field Description
31-10 Reserved Reserved
9-5 TOUTPSEL1 Output select for TIMO1
• 00000: TOUTL0 • 10000: TOUTL8
• 00001: TOUTH0 • 10001: TOUTH8
• 00010: Reserved • 10010: TOUTL9
• 00011: Reserved • 10011: TOUTH9
• 00100: Reserved • 10100: TOUTL10
• 00101: Reserved • 10101: TOUTH10
• 00110: Reserved • 10110: TOUTL11
• 00111: Reserved • 10111: TOUTH11
• 01000: Reserved • 11000: TOUTL12
• 01001: Reserved • 11001: TOUTH12
• 01010: Reserved • 11010: TOUTL13
• 01011: Reserved • 11011: TOUTH13
• 01100: Reserved • 11100: TOUTL14
• 01101: Reserved • 11101: TOUTH14
• 01110: Reserved • 11110: TOUTL15
• 01111: Reserved • 11111: TOUTH15
4-0 TOUTPSEL0 Output select for TIMO0
• 00000: TOUTL0 • 10000: TOUTL8
• 00001: TOUTH0 • 10001: TOUTH8
• 00010: Reserved • 10010: TOUTL9
• 00011: Reserved • 10011: TOUTH9
• 00100: Reserved • 10100: TOUTL10
• 00101: Reserved • 10101: TOUTH10
• 00110: Reserved • 10110: TOUTL11
• 00111: Reserved • 10111: TOUTH11
• 01000: Reserved • 11000: TOUTL12
• 01001: Reserved • 11001: TOUTH12
• 01010: Reserved • 11010: TOUTL13
• 01011: Reserved • 11011: TOUTH13
• 01100: Reserved • 11100: TOUTL14
• 01101: Reserved • 11101: TOUTH14
• 01110: Reserved • 11110: TOUTL15
• 01111: Reserved • 11111: TOUTH15
9.2.3.18 Reset Mux (RSTMUXx) Register
Software controls the Reset Mux block through the reset multiplex registers using RSTMUX0 for the C66x
CorePac and RSTMUX8-RSTMUX11 for the ARM CorePac (66AK2E05) or RSTMUX0 for the C66x
CorePac and RSTMUX8 for the ARM CorePac (66AK2E02) on the device. These registers are located in
Bootcfg memory space. The Reset Mux Register is shown in Figure 9-28 and Table 9-45 below.
190 Device Boot and Configuration Copyright © 2012–2015, Texas Instruments Incorporated
Submit Documentation Feedback
Product Folder Links: 66AK2E05 66AK2E02
l TEXAS
INSTRUMENTS
66AK2E05, 66AK2E02
www.ti.com
SPRS865D –NOVEMBER 2012–REVISED MARCH 2015
Figure 9-28. Reset Mux Register
31 10 9 8 7 5 4 3 1 0
Reserved EVTSTATCLR Reserved DELAY EVTSTAT OMODE LOCK
R-0000 0000 0000 0000 0000 00 RC-0 R-0 RW-100 R-0 RW-000 RW-0
Legend: R = Read only; RW = Read/Write; -n= value after reset; RC = Read only and write 1 to clear
Table 9-44. Reset Mux Register 0 (RSTMUX0) Field Descriptions
Bit Field Description
31-10 Reserved Reserved
9 EVTSTATCLR Clear event status
• 0 = Writing 0 has no effect
• 1 = Writing 1 to this bit clears the EVTSTAT bit
8 Reserved Reserved
7-5 DELAY Delay cycles between NMI & local reset
• 000b = 256 SYSCLK1/6 cycles delay between NMI & local reset, when OMODE = 100b
• 001b = 512 SYSCLK1/6 cycles delay between NMI & local reset, when OMODE = 100b
• 010b = 1024 SYSCLK1/6 cycles delay between NMI & local reset, when OMODE = 100b
• 011b = 2048 SYSCLK1/6 cycles delay between NMI & local reset, when OMODE = 100b
• 100b = 4096 SYSCLK1/6 cycles delay between NMI & local reset, when OMODE = 100b (default)
• 101b = 8192 SYSCLK1/6 cycles delay between NMI & local reset, when OMODE = 100b
• 110b = 16384 SYSCLK1/6 cycles delay between NMI & local reset, when OMODE = 100b
• 111b = 32768 SYSCLK1/6 cycles delay between NMI & local reset, when OMODE = 100b
4 EVTSTAT Event status
• 0 = No event received (Default)
• 1 = WD timer event received by Reset Mux block
3-1 OMODE Timer event operation mode
• 000b = WD timer event input to the Reset Mux block does not cause any output event (default)
• 001b = Reserved
• 010b = WD Timer Event input to the Reset Mux block causes local reset input to C66x CorePac.
• 011b = WD Timer Event input to the Reset Mux block causes NMI input to C66x CorePac.
• 100b = WD Timer Event input to the Reset Mux block causes NMI input followed by local reset input to
C66x CorePac. Delay between NMI and local reset is set in DELAY bit field.
• 110b = Reserved
• 111b = Reserved
0 LOCK Lock register fields
• 0 = Register fields are not locked (default)
• 1 = Register fields are locked until the next timer reset
Table 9-45. Reset Mux Register 8..11(RSTMUX8-RSTMUX11) Field Descriptions
Bit Field Description
31-10 Reserved Reserved
9 EVTSTATCLR Clear event status
• 0 = Writing 0 has no effect
• 1 = Writing 1 to this bit clears the EVTSTAT bit
8 Reserved Reserved
7-5 DELAY Delay cycles between interrupt and device reset
• 000b = 256 SYSCLK1/6 cycles delay between interrupt and device reset, when OMODE = 100b
• 001b = 512 SYSCLK1/6 cycles delay between interrupt and device reset, when OMODE = 100b
• 010b = 1024 SYSCLK1/6 cycles delay between interrupt and device reset, when OMODE = 100b
• 011b = 2048 SYSCLK1/6 cycles delay between interrupt and device reset, when OMODE = 100b
• 100b = 4096 SYSCLK1/6 cycles delay between interrupt and device reset, when OMODE = 100b (default)
• 101b = 8192 SYSCLK1/6 cycles delay between interrupt and device reset, when OMODE = 100b
• 110b = 16384 SYSCLK1/6 cycles delay between interrupt and device reset, when OMODE = 100b
• 111b = 32768 SYSCLK1/6 cycles delay between interrupt and device reset, when OMODE = 100b
Copyright © 2012–2015, Texas Instruments Incorporated Device Boot and Configuration 191
Submit Documentation Feedback
Product Folder Links: 66AK2E05 66AK2E02
l TEXAS
INSTRUMENTS
66AK2E05, 66AK2E02
SPRS865D –NOVEMBER 2012–REVISED MARCH 2015
www.ti.com
Table 9-45. Reset Mux Register 8..11(RSTMUX8-RSTMUX11) Field Descriptions (continued)
Bit Field Description
4 EVTSTAT Event status
• 0 = No event received (Default)
• 1 = WD timer event received by Reset Mux block
3-1 OMODE Timer event operation mode
• 000b = WD timer event input to the Reset Mux block does not cause any output event (default)
• 001b = Reserved
• 010b = Cortex-A15 processor watchdog timers, the Local Reset output event of the RSTMUX logic
generates reset to PLL Controller.
• 011b = WD Timer Event input to the Reset Mux block causes Local Reset output event of the RSTMUX
logic to generate reset to PLL Controller.
• 100b = WD Timer Event input to the Reset Mux block causes an interrupt to be sent to the GIC.
• 101b = WD timer event input to the Reset Mux block causes device reset to 66AK2E0x. Note that for
Cortex-A15 processor watchdog timers, the Local Reset output event of the RSTMUX logic is connected to
the Device Reset generation to generate reset to PLL Controller.
• 110b = Reserved
• 111b = Reserved
0 LOCK Lock register fields
• 0 = Register fields are not locked (default)
• 1 = Register fields are locked until the next timer reset
9.2.3.19 Device Speed (DEVSPEED) Register
The Device Speed Register shows the device speed grade and is shown below.
Figure 9-29. Device Speed Register (DEVSPEED)
31 28 27 16 15 12 11 0
Reserved DEVSPEED Reserved ARMSPEED
R-n R-n
Legend: R = Read only; -n= value after reset
Table 9-46. Device Speed Register Field Descriptions
Bit Field Description
31-28 Reserved Reserved. Read only
27-16 DEVSPEED Indicates the speed of the device (read only)
• 0b0000 0000 0000 = 800 MHz
• 0b0000 0000 0001 = 1000 MHz
• 0b0000 0000 001x = 1200 MHz
• 0b0000 0000 01xx = 1350 MHz
• 0b0000 0000 1xxx = 1400 MHz
• 0b0000 0001 xxxx = 1500 MHz
• 0b0000 001x xxxx = 1400 MHz
• 0b0000 01xx xxxx = 1350.8 MHz
• 0b0000 1xxx xxxx = 1200 MHz
• 0b0001 xxxx xxxx= 1000 MHz
• 0b001x xxxx xxxx = 800 MHz
15-12 Reserved Reserved. Read only
192 Device Boot and Configuration Copyright © 2012–2015, Texas Instruments Incorporated
Submit Documentation Feedback
Product Folder Links: 66AK2E05 66AK2E02
l TEXAS
INSTRUMENTS
66AK2E05, 66AK2E02
www.ti.com
SPRS865D –NOVEMBER 2012–REVISED MARCH 2015
Table 9-46. Device Speed Register Field Descriptions (continued)
Bit Field Description
11-0 ARMSPEED Indicates the speed of the ARM (read only)
• 0b0000 0000 0000 = 800 MHz
• 0b0000 0000 0001 = 1000 MHz
• 0b0000 0000 001x = 1200 MHz
• 0b0000 0000 01xx = 1350 MHz
• 0b0000 0000 1xxx = 1400 MHz
• 0b0000 0001 xxxx = 1500 MHz
• 0b0000 001x xxxx = 1400 MHz
• 0b0000 01xx xxxx = 1350.8 MHz
• 0b0000 1xxx xxxx = 1200 MHz
• 0b0001 xxxx xxxx= 1000 MHz
• 0b001x xxxx xxxx = 800 MHz
9.2.3.20 ARM Endian Configuration Register 0 (ARMENDIAN_CFGr_0), r=0..7
The registers defined in ARM Configuration Register 0 (ARMENDIAN_CFGr_0) and ARM Configuration
Register 1 (ARMENDIAN_CFGr_1) control the way Cortex-A15 processor core access to peripheral
MMRs shows up in the Cortex-A15 processor registers. The purpose is to provide an endian-invariant
view of the peripheral MMRs when performing a 32-bit access. (Only one of the eight register sets is
shown.)
Figure 9-30. ARM Endian Configuration Register 0 (ARMENDIAN_CFGr_0), r=0..7
31 8 7 0
BASEADDR Reserved
RW R-0000 0000
Legend: RW = Read/Write; R = Read only
Table 9-47. ARM Endian Configuration Register 0
Default Values
DEFAULT
ARM ENDIAN CONFIGURATION REGISTER 0 VALUES
ARMENDIAN_CFG0_0 0x0001C000
ARMENDIAN_CFG1_0 0x00020000
ARMENDIAN_CFG2_0 0x000BC000
ARMENDIAN_CFG3_0 0x00210000
ARMENDIAN_CFG4_0 0x00023A00
ARMENDIAN_CFG5_0 0x00240000
ARMENDIAN_CFG6_0 0x01000000
ARMENDIAN_CFG7_0 0xFFFFFF00
Table 9-48. ARM Endian Configuration Register 0 Field Descriptions
Bit Field Description
31-8 BASEADDR 24-bit Base Address of Configuration Region R
This base address defines the start of a contiguous block of Memory Mapped Register space for which a
word swap is done by the ARM CorePac bridge.
7-0 Reserved Reserved
Copyright © 2012–2015, Texas Instruments Incorporated Device Boot and Configuration 193
Submit Documentation Feedback
Product Folder Links: 66AK2E05 66AK2E02
l TEXAS
INSTRUMENTS
66AK2E05, 66AK2E02
SPRS865D –NOVEMBER 2012–REVISED MARCH 2015
www.ti.com
9.2.3.21 ARM Endian Configuration Register 1 (ARMENDIAN_CFGr_1), r=0..7
Figure 9-31. ARM Endian Configuration Register 1 (ARMENDIAN_CFGr_1), r=0..7
31 4 3 0
Reserved SIZE
R-0000 0000 0000 0000 0000 0000 0000 RW
Legend: RW = Read/Write; R = Read only
Table 9-49. ARM Endian Configuration Register 1
Default Values
DEFAULT
ARM ENDIAN CONFIGURATION REGISTER 1 VALUES
ARMENDIAN_CFG0_1 0x00000006
ARMENDIAN_CFG1_1 0x00000009
ARMENDIAN_CFG2_1 0x00000004
ARMENDIAN_CFG3_1 0x00000008
ARMENDIAN_CFG4_1 0x00000005
ARMENDIAN_CFG5_1 0x00000006
ARMENDIAN_CFG6_1 0x00000000
ARMENDIAN_CFG7_1 0x00000000
Table 9-50. ARM Endian Configuration Register 1 Field Descriptions
Bit Field Description
31-4 Reserved Reserved
3-0 SIZE 4-bit encoded size of Configuration Region R
The value in the SIZE field defines the size of the contiguous block of Memory Mapped Register space for
which a word swap is done by the ARM CorePac bridge (starting from ARMENDIAN_CFGr_0.BASEADDR).
• 0000 : 64KB
• 0001 : 128KB
• 0010 : 256KB
• 0011 : 512KB
• 0100 : 1MB
• 0101 : 2MB
• 0110 : 4MB
• 0111 : 8MB
• 1000 : 16MB
• 1001 : 32MB
• 1010 : 64MB
• 1011 : 128MB
• Others : Reserved
9.2.3.22 ARM Endian Configuration Register 2 (ARMENDIAN_CFGr_2), r=0..7
The registers defined in ARM Configuration Register 2 (ARMENDIAN_CFGr_2) enable the word swapping
of a region.
Figure 9-32. ARM Endian Configuration Register 2 (ARMENDIAN_CFGr_2), r=0..7
31 1 0
Reserved DIS
R-0000 0000 0000 0000 0000 0000 0000 000 RW-0
Legend: RW = Read/Write
194 Device Boot and Configuration Copyright © 2012–2015, Texas Instruments Incorporated
Submit Documentation Feedback
Product Folder Links: 66AK2E05 66AK2E02
l TEXAS
INSTRUMENTS
66AK2E05, 66AK2E02
www.ti.com
SPRS865D –NOVEMBER 2012–REVISED MARCH 2015
Table 9-51. ARM Endian Configuration Register 2
Default Values
DEFAULT
ARM ENDIAN CONFIGURATION REGISTER 2 VALUES
ARMENDIAN_CFG0_2 0x00000001
ARMENDIAN_CFG1_2 0x00000001
ARMENDIAN_CFG2_2 0x00000001
ARMENDIAN_CFG3_2 0x00000001
ARMENDIAN_CFG4_2 0x00000001
ARMENDIAN_CFG5_2 0x00000001
ARMENDIAN_CFG6_2 0x00000001
ARMENDIAN_CFG7_2 0x00000001
Table 9-52. ARM Endian Configuration Register 2 Field Descriptions
Bit Field Description
31-1 Reserved Reserved
0 DIS Disabling the word swap of a region
• 0 : Enable word swap for region
• 1 : Disable word swap for region
9.2.3.23 Chip Miscellaneous Control (CHIP_MISC_CTL0) Register
Figure 9-33. Chip Miscellaneous Control Register (CHIP_MISC_CTL0)
31 19 18 17
Reserved USB_PME_EN AETMUXSEL1
R-0 RW-0 RW-0
16 15 13 12 11 3 2 0
AETMUXSEL0 Reserved MSMC_BLOCK_PARITY_RST Reserved QM_PRIORITY
RW-0 RW -0 RW-0 RW-0 RW-0
Legend: R = Read only; W = Write only; -n= value after reset
Table 9-53. Chip Miscellaneous Control Register (CHIP_MISC_CTL0) Field Descriptions
Bit Field Description
31-19 Reserved Reserved.
18 USB_PME_EN Enables wakeup event generation from USB
• 0 = Disable PME event generation
• 1 = Enable PME event generation
17 AETMUXSEL1 Controls the mux that selects whether an AET event from EDMA CC2 or EDMA CC3 is
connected to the C66x Interrupt Controller
• 0 = EDMA CC2 (default)
• 1 = EDMA CC3
16 AETMUXSEL0 Controls the mux that selects whether an AET event from EDMA CC2 or EDMA CC4 is
connected to the C66x Interrupt Controller
• 0 = EDMA CC2 (default)
• 1 = EDMA CC4
15-13 Reserved
12 MSMC_BLOCK_PARITY_RST Controls MSMC parity RAM reset. When set to ‘1’ means the MSMC parity RAM will not be reset.
11-3 Reserved Reserved
2-0 QM_PRIORITY Control the priority level for the transactions from QM Master port, which access the external
linking RAM.
Copyright © 2012–2015, Texas Instruments Incorporated Device Boot and Configuration 195
Submit Documentation Feedback
Product Folder Links: 66AK2E05 66AK2E02
l TEXAS
INSTRUMENTS
66AK2E05, 66AK2E02
SPRS865D –NOVEMBER 2012–REVISED MARCH 2015
www.ti.com
9.2.3.24 Chip Miscellaneous Control (CHIP_MISC_CTL1) Register
Figure 9-34. Chip Miscellaneous Control Register (CHIP_MISC_CTL1)
31 15 14 13 0
Reserved IO_TRACE_SEL Reserved
R- 0000 0000 00000000 RW-0 RW-0
Legend: R = Read only; RW = Read/Write; -n= value after reset
Table 9-54. Chip Miscellaneous Control Register (CHIP_MISC_CTL1) Field Descriptions
Bit Field Description
31-15 Reserved Reserved.
14 IO_TRACE_SEL This bit controls the pin muxing of GPIO[31:17] and EMU[33:19] pin
• 0 = GPIO[31:17] is selected
• 1 = EMU[33:19] pins is selected
13-0 Reserved
9.2.3.25 System Endian Status Register (SYSENDSTAT)
This register provides a way for reading the system endianness in an endian-neutral way. A zero value
indicates big endian and a non-zero value indicates little endian. The SYSENDSTAT register captures the
LENDIAN bootmode pin and is used by the BOOTROM to guide the bootflow. The value is latched on the
rising edge of POR or RESETFULL .
Figure 9-35. System Endian Status Register
31 1 0
Reserved SYSENDSTAT
R-0000 0000 0000 0000 0000 0000 0000 000 R-0
Legend: RW = Read/Write; -n= value after reset
Table 9-55. System Endian Status Register Descriptions
Bit Field Description
31-1 Reserved Reserved
0 SYSENDSTAT Reflects the same value as the LENDIAN bit in the DEVSTAT register.
• 0 - SoC is in Big Endian
• 1 - SoC is in Little Endian
9.2.3.26 SYNECLK_PINCTL Register
This register controls the routing of recovered clock signals from any Ethernet port (SGMII/XFI of the
multiport switches) to the clock output TSRXCLKOUT0/TSRXCLKOUT1.
Figure 9-36. SYNECLK_PINCTL Register
31 7 6 4 3 2 0
Reserved TSRXCLKOUT1SEL Reserved TSRXCLKOUT0SEL
R-0000 0000 0000 0000 0000 0000 0 RW-0 RW-0
Legend: RW = Read/Write; - n= value after reset
196 Device Boot and Configuration Copyright © 2012–2015, Texas Instruments Incorporated
Submit Documentation Feedback
Product Folder Links: 66AK2E05 66AK2E02
l TEXAS
INSTRUMENTS
66AK2E05, 66AK2E02
www.ti.com
SPRS865D –NOVEMBER 2012–REVISED MARCH 2015
Table 9-56. SYNECLK_PINCTL Register Descriptions
Bit Field Description
31-7 Reserved Reserved
6-4 TSRXCLKOUT1SEL • 000 - SGMII Lane 0 rxbclk
• 001 - SGMII Lane 1 rxbclk
• 010 - SGMII Lane 2 rxbclk
• 011 - SGMII Lane 3 rxbclk
• 100 - XFI Lane 0 rxbclk
• 101 - XFI Lane 1 rxbclk
• 110 - XFI Lane 2 rxbclk
• 111 - XFI Lane 3 rxbclk
3 Reserved Reserved
2-0 TSRXCLKOUT0SEL • 000 - SGMII Lane 0 rxbclk
• 001 - SGMII Lane 1 rxbclk
• 010 - SGMII Lane 2 rxbclk
• 011 - SGMII Lane 3 rxbclk
• 100 - XFI Lane 0 rxbclk
• 101 - XFI Lane 1 rxbclk
• 110 - XFI Lane 2 rxbclk
• 111 - XFI Lane 3 rxbclk
9.2.3.27 USB PHY Control (USB_PHY_CTLx) Registers
The following registers control the USB PHY.
Figure 9-37. USB_PHY_CTL0 Register
31 12 11
Reserved PHY_RTUNE_ACK
R-0 R-0
10 9 8 7 6 5
PHY_RTUNE_REQ Reserved PHY_TC_VATESTENB PHY_TC_TEST_POWERDOWN PHY_TC_TEST_POWERDOWN
_SSP _HSP
R/W-0 R-0 R/W-00 R/W-0 R/W-0
4 3 2 1 0
PHY_TC_LOOPBACKENB Reserved UTMI_VBAUSVLDEXT UTMI_TXBITSTUFFENH UTMI_TXBITSTUFFEN
R/W-0 R-0 R/W-0 R/W-0 R/W-0
Legend: R = Read only; W = Write only; -n= value after reset
Table 9-57. USB_PHY_CTL0 Register Field Descriptions
Bit Field Description
31-12 Reserved Reserved
11 PHY_RTUNE_ACK The PHY uses an external resistor to calibrate the termination impedances of the PHY's high-
speed inputs and outputs.
The resistor is shared between the USB2.0 high-speed outputs and the Super-speed I/O. Each
time the PHY is taken out of a reset, a termination calibration is performed. For SS link, the
calibration can also be requested externally by asserting the PHY_RTUNE_REQ. When the
calibration is complete, the PHY_RTUNE_ACK transitions low.
A resistor calibration on the SS link cannot be performed while the link is operational
10 PHY_RTUNE_REQ See PHY_RTUNE_ACK.
9 Reserved Reserved
Copyright © 2012–2015, Texas Instruments Incorporated Device Boot and Configuration 197
Submit Documentation Feedback
Product Folder Links: 66AK2E05 66AK2E02
l TEXAS
INSTRUMENTS
66AK2E05, 66AK2E02
SPRS865D –NOVEMBER 2012–REVISED MARCH 2015
www.ti.com
Table 9-57. USB_PHY_CTL0 Register Field Descriptions (continued)
Bit Field Description
8-7 PHY_TC_VATESTENB Analog Test Pin Select.
Enables analog test voltages to be placed on the ID pin.
• 11 = Invalid setting.
• 10 = Invalid setting.
• 01 = Analog test voltages can be viewed or applied on ID.
• 00 = Analog test voltages cannot be viewed or applied on ID.
6 PHY_TC_TEST_POWERDOWN SS Function Circuits Power-Down Control.
_SSP Powers down all SS function circuitry in the PHY for IDDQ testing.
5 PHY_TC_TEST_POWERDOWN HS Function Circuits Power-Down Control
_HSP Powers down all HS function circuitry in the PHY for IDDQ testing.
4 PHY_TC_LOOPBACKENB Loop-back Test Enable
Places the USB3.0 PHY in HS Loop-back mode, which concurrently enables the HS receive
and transmit logic.
• 1 = During HS data transmission, the HS receive logic is enabled.
• 0 = During HS data transmission, the HS receive logic is disabled.
3 Reserved • Reserved
2 UTMI_VBAUSVLDEXT External VBUS Valid Indicator
Function: Valid in Device mode and only when the VBUSVLDEXTSEL signal is set to 1'b1.
VBUSVLDEXT indicates whether the VBUS signal on the USB cable is valid. In addition,
VBUSVLDEXT enables the pull-up resistor on the D+ line.
• 1 = VBUS signal is valid, and the pull-up resistor on D+ is enabled.
• 0 = VBUS signal is not valid, and the pull-up resistor on D+ is disabled.
1 UTMI_TXBITSTUFFENH High-byte Transmit Bit-Stuffing Enable
Function: controls bit stuffing on DATAINH[7:0] when OPMODE[1:0]=11b.
• 1 = Bit stuffing is enabled.
• 0 = Bit stuffing is disabled.
0 UTMI_TXBITSTUFFEN Low-byte Transmit Bit-Stuffing Enable
Function: controls bit stuffing on DATAIN[7:0] when OPMODE[1:0]=11b.
• 1 = Bit stuffing is enabled.
• 0 = Bit stuffing is disabled.
Figure 9-38. USB_PHY_CTL1 Register
31 6 5
Reserved PIPE_REF_CLKREQ_N
R-0 R-0
4 3210
PIPE_TX2RX_LOOPBK PIPE_EXT_PCLK_REQ PIPE_ALT_CLK_SEL PIPE_ALT_CLK_REQ PIPE_ALT_CLK_EN
R/W-0 R/W-0 R/W-0 R-0 R/W-0
Legend: R = Read only; R/W = Read/Write, -n= value after reset
Table 9-58. USB_PHY_CTL1 Register Field Descriptions
Bit Field Description
31-6 Reserved Reserved
5 PIPE_REF_CLKREQ_N Reference Clock Removal Acknowledge.
When the pipeP_power-down control into the PHY turns off the MPLL in the P3 state,
PIPE_REF_CLKREQ_N is asserted after the PLL is stable and the reference clock can be
removed.
198 Device Boot and Configuration Copyright © 2012–2015, Texas Instruments Incorporated
Submit Documentation Feedback
Product Folder Links: 66AK2E05 66AK2E02
l TEXAS
INSTRUMENTS
66AK2E05, 66AK2E02
www.ti.com
SPRS865D –NOVEMBER 2012–REVISED MARCH 2015
Table 9-58. USB_PHY_CTL1 Register Field Descriptions (continued)
Bit Field Description
4 PIPE_TX2RX_LOOPBK Loop-back.
When this signal is asserted, data from the transmit predriver is looped back to the receiver
slicers. LOS is bypassed and based on the tx_en input so that rx_los=!tx_data_en.
3 PIPE_EXT_PCLK_REQ External PIPE Clock Enable Request.
When asserted, this signal enables the pipeP_pclk output regardless of power state (along
with the associated increase in power consumption).
2 PIPE_ALT_CLK_SEL Alternate Clock Source Select.
Selects the alternate clock sources instead of the internal MPLL outputs for the PCS clocks.
• 1 = Uses alternate clocks.
• 0 = Users internal MPLL clocks.
Change only during a reset.
1 PIPE_ALT_CLK_REQ Alternate Clock Source Request.
Indicates that the alternate clocks are needed by the slave PCS (that is, to boot the master
MPLL). Connect to the alt_clk_en on the master.
0 PIPE_ALT_CLK_EN Alternate Clock Enable.
Enables the ref_pcs_clk and ref_pipe_pclk output clocks (if necessary, powers up the MPLL).
Figure 9-39. USB_PHY_CTL2 Register
31 30 29 27 26 23 22 21
Reserved PHY_PC_LOS_BIAS PHY_PC_TXVREFTUNE PHY_PC_TXRISETUNE
R-0 R/W-101 R/W-1000 R/W-01
20 19 18 17 16 15 14
PHY_PC_TXRESTUNE PHY_PC_ PHY_PC_TXPREEMPAMPTUNE PHY_PC_
TXPREEMPPULSETUNE TXHSXVTUNE
R/W-01 R/W-0 R/W-00 R/W-11
13 10 9 7 6 4 3 2 0
PHY_PC_TXFSLSTUNE PHY_PC_SQRXTUNE PHY_PC_OTGTUNE Reserved PHY_PC_
COMPDISTUNE
R/W-0011 R/W-011 R/W-100 R-0 R/W-100
Legend: R = Read only; R/W = Read/Write, -n= value after reset
Table 9-59. USB_PHY_CTL2 Register Field Descriptions
Bit Field Description
31-30 Reserved Reserved
29-27 PHY_PC_LOS_BIAS Loss-of-Signal Detector Threshold Level Control.
Sets the LOS detection threshold level.
• +1 = results in a +15 mVp incremental change in the LOS threshold.
• -1 = results in a -15 mVp incremental change in the LOS threshold.
Note: the 000b setting is reserved and must not be used.
26-23 PHY_PC_TXVREFTUNE HS DC Voltage Level Adjustment.
Adjusts the high-speed DC level voltage.
• +1 = results in a +1.25% incremental change in high-speed DC voltage level.
• -1 = results in a -1.25% incremental change in high-speed DC voltage level.
22-21 PHY_PC_TXRISETUNE HS Transmitter Rise/Fall TIme Adjustment.
Adjusts the rise/fall times of the high-speed waveform.
• +1 = results in a -4% incremental change in the HS rise/fall time.
• -1 = results in a +4% incremental change in the HS rise/fall time.
Copyright © 2012–2015, Texas Instruments Incorporated Device Boot and Configuration 199
Submit Documentation Feedback
Product Folder Links: 66AK2E05 66AK2E02
l TEXAS
INSTRUMENTS
66AK2E05, 66AK2E02
SPRS865D –NOVEMBER 2012–REVISED MARCH 2015
www.ti.com
Table 9-59. USB_PHY_CTL2 Register Field Descriptions (continued)
Bit Field Description
20-19 PHY_PC_TXRESTUNE USB Source Impedance Adjustment.
Some applications require additional devices to be added on the USB, such as a series
switch, which can add significant series resistance. This bus adjusts the driver source
impedance to compensate for added series resistance on the USB.
18 PHY_PC_ HS Transmitter Pre-Emphasis Duration Control.
TXPREEMPPULSETUNE Controls the duration for which the HS pre-emphasis current is sourced onto DP or DM. It is
defined in terms of unit amounts. One unit of pre-emphasis duration is approximately 580 ps
and is defined as 1x pre-emphasis duration. This signal valid only if either
txpreempamptune[1] or txpreempamptune[0] is set to 1.
• 1 = 1x, short pre-emphasis current duration.
• 0 = 2x, long pre-emphasis current duration.
17-16 PHY_PC_TXPREEMPAMPTUNE HS Transmitter Pre-Emphasis Current Control.
Controls the amount of current sourced to DP and DM after a J-to-K or K-to-J transition.
The HS Transmitter pre-emphasis current is defined in terms of unit amounts. One unit
amount is approximately 600 µ;A and is defined as 1x pre-emphasis current.
• 11 = 3x pre-emphasis current.
• 10 = 2x pre-emphasis current.
• 01 = 1x pre-emphasis current.
• 00 = HS Transmitter pre-emphasis is disabled.
15-14 PHY_PC_TXHSXVTUNE Transmitter High-Speed Crossover Adjustment.
Adjusts the voltage at which the DP and DM signals cross while transmitting in HS mode.
• 11 = Default setting.
• 10 = +15 mV
• 01 = -15 mV
• 00 = Reserved
13-10 PHY_PC_TXFSLSTUNE FS/LS Source Impedance Adjustment.
Adjusts the low- and full-speed single-ended source impedance while driving high.
This parameter control is encoded in thermometer code.
• +1 = results in a -2.5% incremental change in threshold voltage level.
• -1 = results in a +2.5% incremental change in threshold voltage level.
Any non-thermometer code setting (that is 1001) is not supported and reserved.
9-7 PHY_PC_SQRXTUNE Squelch Threshold Adjustment.
Adjusts the voltage level for the threshold used to detect valid high-speed data.
• +1 = results in a -5% incremental change in threshold voltage level.
• -1 = results in a +5% incremental change in threshold voltage level.
6-4 PHY_PC_OTGTUNE VBUS Valid Threshold Adjustment.
Adjusts the voltage level for the VBUS valid threshold.
• +1 = results in a +1.5% incremental change in threshold voltage level.
• -1 = results in a -1.5% incremental change in threshold voltage level.
3 Reserved Reserved
2-0 PHY_PC_COMPDISTUNE Disconnect Threshold Adjustment.
Adjusts the voltage level for the threshold used to detect a disconnect event at the host.
• +1 = results in a +1.5% incremental change in the threshold voltage level.
• -1 = results in a -1.5% incremental change in the threshold voltage level.
200 Device Boot and Configuration Copyright © 2012–2015, Texas Instruments Incorporated
Submit Documentation Feedback
Product Folder Links: 66AK2E05 66AK2E02
l TEXAS
INSTRUMENTS
66AK2E05, 66AK2E02
www.ti.com
SPRS865D –NOVEMBER 2012–REVISED MARCH 2015
Figure 9-40. USB_PHY_CTL3 Register
31 30 29 23
Reserved PHY_PC_PCS_TX_SWING_FULL
R-0 R/W-1111000
22 17 16 11 10 5 4 0
PHY_PC_PCS_TX_DEEMPH_6DB Reserved PHY_PC_PCS_TX_DEEMPH_3P5DB PHY_PC_LOS_LEVEL
R/W-100000 R-0 R/W-010101 R/W-01001
Legend: R = Read only; R/W = Read/Write, -n= value after reset
Table 9-60. USB_PHY_CTL3 Register Field Descriptions
Bit Field Description
31-30 Reserved Reserved
29-23 PHY_PC_PCS_TX_SWING_ Tx Amplitude (Full Swing Mode).
FULL Sets the launch amplitude of the transmitter. It can be used to tune Rx eye for compliance.
22-17 PHY_PC_PCS_TX_DEEMPH_ Tx De-Emphasis at 6 dB.
6DB Sets the Tx driver de-emphasis value when pipeP_tx_deemph[1:0] is set to 10b (according to
the PIPE3 specification). This bus is provided for completeness and as a second potential
launch amplitude.
16-11 Reserved Reserved
10-5 PHY_PC_PCS_TX_DEEMPH_ Tx De-Emphasis at 3.5 dB.
3P5DB Sets the Tx driver de-emphasis value when pipeP_tx_deemph[1:0] is set to 10b (according to
the PIPE3 specification). Can be used for Rx eye compliance.
4-0 PHY_PC_LOS_LEVEL Loss-of-Signal Detector Sensitivity Level Control.
Sets the LOS detection threshold level. This signal must be set to 0x9.
Figure 9-41. USB_PHY_CTL4 Register
31 30 29 28
PHY_SSC_EN PHY_REF_USE_PAD PHY_REF_SSP_EN PHY_MPLL_REFSSC_CLK_EN
R/W-1 R/W-0 R/W-0 R/W-0
27 22 21 20 19 18 17
PHY_FSEL PHY_RETENABLEN PHY_REFCLKSEL PHY_COMMONONN Reserved
R/W-100111 R/W-1 R/W-10 R/W-0 R-0
16 15 14 12 11 7 6 0
PHY_OTG_VBUSVLDEXTSEL PHY_OTG_ PHY_PC_TX_VBOOST PHY_PC_LANE0_TX_TERM_ Reserved
OTGDISABLE _LVL OFFSET
R/W-0 R/W-1 R/W-100 R/W-00000 R-0
Legend: R = Read only; R/W = Read/Write, -n= value after reset
Table 9-61. USB_PHY_CTL4 Register Field Descriptions
Bit Field Description
31 PHY_SSC_EN Spread Spectrum Enable.
Enables spread spectrum clock production (0.5% down-spread at ~31.5 KHz) in the USB3.0
PHY. If the reference clock already has spread spectrum applied, ssc_en must be de-asserted.
30 PHY_REF_USE_PAD Select Reference Clock Connected to ref_pad_clk_{p,m}.
When asserted, selects the external ref_pad_clk_{p,m} inputs as the reference clock source.
When de-asserted, ref_alt_clk_{p,m} are selected for an on-chip reference clock source.
29 PHY_REF_SSP_EN Reference Clock Enables for SS function.
Enables the reference clock to the prescaler. The ref_ssp_en signal must remain de asserted
until the reference clock is running at the appropriate frequency, at which point ref_ssp_en can
be asserted. For lower power states, ref_ssp_en can also be de asserted.
Copyright © 2012–2015, Texas Instruments Incorporated Device Boot and Configuration 201
Submit Documentation Feedback
Product Folder Links: 66AK2E05 66AK2E02
l TEXAS
INSTRUMENTS
66AK2E05, 66AK2E02
SPRS865D –NOVEMBER 2012–REVISED MARCH 2015
www.ti.com
Table 9-61. USB_PHY_CTL4 Register Field Descriptions (continued)
Bit Field Description
28 PHY_MPLL_REFSSC_CLK_EN Double-Word Clock Enable.
Enables/disables the mpll_refssc_clk signal. To prevent clock glitch, it must be changed when
the PHY is inactive.
27-22 PHY_FSEL Frequency Selection.
Selects the reference clock frequency used for both SS and HS operations. The value for fsel
combined with the other clock and enable signals will determine the clock frequency used for
SS and HS operations and if a shared or separate reference clock will be used.
21 PHY_RETENABLEN Lowered Digital Supply Indicator.
Indicates that the vp digital power supply has been lowered in Suspend mode. This signal
must be de-asserted before the digital power supply is lowered.
• 1 = Normal operating mode.
• 0 = The analog blocks are powered down.
20-19 PHY_REFCLKSEL Reference Clock Select for PLL Block.
Selects reference clock source for the HS PLL block.
• 11 = HS PLL uses EXTREFCLK as reference.
• 10 = HS PLL uses either ref_pad_clk_{p,m} or ref_alt_clk_{p,m} as reference.
• x0 = Reserved.
18 PHY_COMMONONN Common Block Power-Down Control.
Controls the power-down signals in the HS Bias and PLL blocks when the USB3.0 PHY is in
Suspend or Sleep mode.
• 1 = In Suspend or Sleep mode, the HS Bias and PLL blocks are powered down.
• 0 = In Suspend or Sleep mode, the HS Bias and PLL blocks remain powered and continue
to draw current.
17 Reserved Reserved
16 PHY_OTG_VBUSVLDEXTSEL External VBUS Valid Select.
Selects the VBUSVLDEXT input or the internal Session Valid comparator to indicate when the
VBUS signal on the USB cable is valid.
• 1 = VBUSVLDEXT input is used.
• 0 = Internal Session Valid comparator is used.
15 PHY_OTG_OTGDISABLE OTG Block Disable.
Powers down the OTG block, which disables the VBUS Valid and Session End comparators.
The Session Valid comparator (the output of which is used to enable the pull-up resistor on DP
in Device mode) is always on irrespective of the state of otgdisable. If the application does not
use the OTG function, setting this signal to high to save power.
• 1 = OTG block is powered down.
• 0 = OTG block is powered up.
14-12 PHY_PC_TX_VBOOST_LVL Tx Voltage Boost Level.
Sets the boosted transmit launch amplitude (mVppd).
The default setting is intended to set the launch amplitude to approximately 1,008mVppd.
• +1 = results in a +156 mVppd change in the Tx launch amplitude.
• -1 = results in a -156 mVppd change in the Tx launch amplitude.
11-7 PHY_PC_LANE0_TX_TERM_ Transmitter Termination Offset.
OFFSET Enables adjusting the transmitter termination value from the default value of 60 Ω.
6-0 Reserved Reserved
202 Device Boot and Configuration Copyright © 2012–2015, Texas Instruments Incorporated
Submit Documentation Feedback
Product Folder Links: 66AK2E05 66AK2E02
l TEXAS
INSTRUMENTS
66AK2E05, 66AK2E02
www.ti.com
SPRS865D –NOVEMBER 2012–REVISED MARCH 2015
Figure 9-42. USB_PHY_CTL5 Register
31 21 20 19 13
Reserved PHY_REF_CLKDIV2 PHY_MPLL_MULTIPLIER[6:0]
R-0 R/W-0 R/W +0011001
12 4 3 2 0
PHY_SSC_REF_CLK_SEL Reserved PHY_SSC_RANGE
R/W-000000000 R-0 R/W-000
Legend: R = Read only; R/W = Read/Write, -n= value after reset
Table 9-62. USB_PHY_CTL5 Register Field Descriptions
Bit Field Description
31-21 Reserved Reserved
20 PHY_REF_CLKDIV2 Input Reference Clock Divider Control.
If the input reference clock frequency is greater than 100 MHz, this signal must be asserted.
The reference clock frequency is then divided by 2 to keep it in the range required by the
MPLL.
When this input is asserted, the ref_ana_usb2_clk (if used) frequency will be the reference
clock frequency divided by 4.
19-13 PHY_MPLL_MULTIPLIER[6:0] MPLL Frequency Multiplier Control.
Multiplies the reference clock to a frequency suitable for intended operating speed.
12-4 PHY_SSC_REF_CLK_SEL Spread Spectrum Reference Clock Shifting.
Enables non-standard oscillator frequencies to generate targeted MPLL output rates. Input
corresponds to frequency-synthesis coefficient.
• . ssc_ref_clk_sel[8:6] = modulous - 1
• . ssc_ref_clk_sel[5:0] = 2's complement push amount.
3 Reserved Reserved
2-0 PHY_SSC_RANGE Spread Spectrum Clock Range.
Selects the range of spread spectrum modulation when ssc_en is asserted and the PHY is
spreading the high-speed transmit clocks. Applies a fixed offset to the phase accumulator.
Copyright © 2012–2015, Texas Instruments Incorporated Device Boot and Configuration 203
Submit Documentation Feedback
Product Folder Links: 66AK2E05 66AK2E02
l TEXAS
INSTRUMENTS
66AK2E05, 66AK2E02
SPRS865D –NOVEMBER 2012–REVISED MARCH 2015
www.ti.com
10 Device Operating Conditions
10.1 Absolute Maximum Ratings(1)
Over Operating Case Temperature Range (Unless Otherwise Noted)
CVDD -0.3 V to 1.3 V
CVDD1 -0.3 V to 1.3 V
DVDD15 -0.3 V to 1.98 V
DVDD18 -0.3 V to 2.45 V
DDR3VREFSSTL 0.49 × DVDD15 to 0.51 × DVDD15
VDDAHV -0.3 V to 1.98 V
VDDALV -0.3 V to 0.935 V
USB0DVDD33, USB0DVDD33 -0.3V to 3.63 V
Supply voltage range(2):VDDUSB0, VDDUSB1 -0.3V to 0.935 V
USB0VP, USB1VP -0.3V to 0.935 V
USB0VPH, USB1VPH -0.3V to 3.63 V
USB0VPTX, USB1VPTX -0.3V to 0.935 V
AVDDA1, AVDDA2, AVDDA3 -0.3 V to 1.98 V
AVDDA6, AVDDA7 -0.3 V to 1.98 V
AVDDA8, AVDDA9, AVDDA10
VSS Ground 0 V
LVCMOS (1.8 V) -0.3 V to DVDD18+0.3 V
DDR3 -0.3 V to 1.98 V
I2C -0.3 V to 2.45 V
Input voltage (VI) range(3):LVDS -0.3 V to DVDD18+0.3 V
LJCB -0.3 V to 1.3 V
SerDes -0.3 V to VDDAHV1+0.3 V
LVCMOS (1.8 V) -0.3 V to DVDD18+0.3 V
DDR3 -0.3 V to 1.98 V
Output voltage (VO) range(3):I2C -0.3 V to 2.45 V
SerDes -0.3 V to VDDAHV+0.3 V
Commercial 0°C to 85°C
Operating case temperature range, TC:Extended -40°C to 100°C
HBM (human body model)(5) ±1000 V
ESD stress voltage, VESD(4)
CDM (charged device model)(6) ±250 V
LVCMOS (1.8 V) 20% overshoot/undershoot for 20% of
Overshoot/undershoot(7) DDR3 signal duty cycle
I2C
Storage temperature range, Tstg: -65°C to 150°C
(1) Stresses beyond those listed under absolute maximum ratings may cause permanent damage to the device. These are stress ratings
only, and functional operation of the device at these or any other conditions beyond those indicated under recommended operating
conditions is not implied. Exposure to absolute-maximum-rated conditions for extended periods may affect device reliability.
(2) All voltage values are with respect to VSS.
(3) For USB High-Speed, Full-Speed, and Low -Speed modes, USB I/Os adhere to Universal Serial Bus, revision 2.0 standard. For USB
Super-Speed mode, USB I/Os adhere to Universal Serial Bus, revision 3.1 specification, revision 1.0 standard.
(4) Electrostatic discharge (ESD) to measure device sensitivity/immunity to damage caused by electrostatic discharges into the device.
(5) Level listed above is the passing level per ANSI/ESDA/JEDEC JS-001-2010. JEDEC document JEP155 states that 500 V HBM allows
safe manufacturing with a standard ESD control process, and manufacturing with less than 500 V HBM is possible if necessary
precautions are taken. Pins listed as 1000 V may actually have higher performance.
(6) Level listed above is the passing level per EIA-JEDEC JESD22-C101E. JEDEC document JEP157 states that 250 V CDM allows safe
manufacturing with a standard ESD control process. Pins listed as 250 V may actually have higher performance.
(7) Overshoot/Undershoot percentage relative to I/O operating values - for example the maximum overshoot value for 1.8 V LVCMOS
signals is DVDD18 + 0.20 × DVDD18 and maximum undershoot value would be VSS - 0.20 × DVDD18
204 Device Operating Conditions Copyright © 2012–2015, Texas Instruments Incorporated
Submit Documentation Feedback
Product Folder Links: 66AK2E05 66AK2E02
l TEXAS
INSTRUMENTS
66AK2E05, 66AK2E02
www.ti.com
SPRS865D –NOVEMBER 2012–REVISED MARCH 2015
10.2 Recommended Operating Conditions(1)(2)
MIN NOM MAX UNIT
Initial(3) 1.0 1.05 1.10 V
CVDD SR core supply 1250MHz and SRVnom*0.95(4) SRVnom SRVnom*1.05 V
1400MHz Device
CVDD1 Core supply 0.95 1.0 1.05 V
DVDD18 1.8-V supply I/O voltage 1.71 1.8 1.89 V
DDR3 1.425 1.5 1.575 V
DVDD15 DDR3 I/O voltage DDR3L @ 1.5 V 1.425 1.5 1.575
DDR3L @ 1.35 V 1.283 1.35 1.45
DDR3VREFSSTL DDR3 reference voltage 0.49 × DVDD15 0.5 × DVDD15 0.51 × DVDD15 V
VDDAHV SerDes regulator supply 1.71 1.8 1.89 V
VDDALH SerDes termination supply 0.807 0.85 0.892 V
AVDDx(5) PLL analog, DDR DLL supply 1.71 1.8 1.89 V
USB0VP, USB1VP 0.85-V USB PHY supply 0.807 0.85 0.892 V
USB0VPH, 3.3-V USB 3.135 3.3 3.465 V
USB1VPH
USB0VPTX, USBPHY Transmit supply 0.807 0.85 0.892 V
USB1VPTX
VDDUSB0, USB PHY supply 0.807 0.85 0.892 V
VDDUSB1
USB0DVDD33, USB 3.3-V high supply 3.135 3.3 3.465 V
USB1DVDD33
VSS Ground 0 0 0 V
LVCMOS (1.8 V) 0.65 × DVDD18 V
0.7 × DVDD18 V
VIH(6) High-level input voltage I2C
DDR3 EMIF VREFSSTL + 0.1 V
LVCMOS (1.8 V) 0.35 × DVDD18 V
DDR3 EMIF -0.3 VREFSSTL - 0.1 V
VIL (6) Low-level input voltage
0.3 × DVDD18 V
I2C
Commercial 0 85 °C
TCOperating case temperature Extended -40 100 °C
(1) All differential clock inputs comply with the LVDS Electrical Specification, IEEE 1596.3-1996 and all SerDes I/Os comply with the XAUI
Electrical Specification, IEEE 802.3ae-2002.
(2) All SerDes I/Os comply with the XAUI Electrical Specification, IEEE 802.3ae-2002.
(3) Users are required to program their board CVDD supply initial value to 1.0 V on the device. The initial CVDD voltage at power-on will be
1.0V nominal and it must transition to VID set value, immediately after being presented on the VCNTL pins. This is required to maintain
full power functionality and reliability targets guaranteed by TI.
(4) SRVnom refers to the unique SmartReflex core supply voltage that has a potential range of 0.8 V and 1.1 V which preset from the
factory for each individual device. Your device may never be programmed to operate at the upper range but has been designed
accordingly should it be determined to be acceptable or necessary. Power supplies intended to support the variable SRV function shall
be capable of providing a 0.8V-1.1V dynamic range using a 4- or 6-bit binary input value which as provided by the SOC SmartReflex
output.
(5) Where x=1,2,3,4... to indicate all supplies of the same kind.
(6) For USB High-Speed, Full-Speed, and Low -Speed modes, USB I/Os adhere to Universal Serial Bus, revision 2.0 standard. For USB
Super-Speed mode, USB I/Os adhere to Universal Serial Bus, revision 3.1 specification, revision 1.0 standard.
Copyright © 2012–2015, Texas Instruments Incorporated Device Operating Conditions 205
Submit Documentation Feedback
Product Folder Links: 66AK2E05 66AK2E02
l TEXAS
INSTRUMENTS
66AK2E05, 66AK2E02
SPRS865D –NOVEMBER 2012–REVISED MARCH 2015
www.ti.com
10.3 Electrical Characteristics
Over Recommended Ranges of Supply Voltage and Operating Case Temperature (Unless Otherwise Noted)
TEST
PARAMETER CONDITIONS(1) MIN TYP MAX UNIT
LVCMOS (1.8 V) IO= IOH DVDD18 - 0.45
VOH(2) High-level output voltage DDR3 DVDD15 - 0.4 V
I2C(3) (3)
LVCMOS (1.8 V) IO= IOL 0.45
DDR3 0.4
VOL(2) Low-level output voltage V
IO= 3 mA, pulled up
I2C 0.4
to 1.8 V
No IPD/IPU -10 10
LVCMOS (1.8 V) Internal pullup 50 100 170 µA
II(4) Input current [DC] Internal pulldown -170 -100 -50
0.1 × DVDD18 V < VI
I2C -10 10 µA
< 0.9 × DVDD18 V
LVCMOS (1.8 V) -6
High-level output current
IOH DDR3 -8 mA
[DC] I2C(5) (5)
LVCMOS (1.8 V) 6
IOL Low-level output current [DC] DDR3 8 mA
I2C 3
LVCMOS (1.8 V) -10 10
IOZ(6) Off-state output current [DC] DDR3 -10 10 µA
I2C -10 10
(1) For test conditions shown as MIN, MAX, or TYP, use the appropriate value specified in the recommended operating conditions table.
(2) For USB High-Speed, Full-Speed, and Low -Speed modes, USB I/Os adhere to Universal Serial Bus, revision 2.0 standard. For USB
Super-Speed mode, USB I/Os adhere to Universal Serial Bus, revision 3.1 specification, revision 1.0 standard.
(3) I2C uses open collector IOs and does not have a VOH Minimum.
(4) IIapplies to input-only pins and bidirectional pins. For input-only pins, IIindicates the input leakage current. For bidirectional pins, II
includes input leakage current and off-state (Hi-Z) output leakage current.
(5) I2C uses open collector IOs and does not have a IOH Maximum.
(6) IOZ applies to output-only pins, indicating off-state (Hi-Z) output leakage current.
206 Device Operating Conditions Copyright © 2012–2015, Texas Instruments Incorporated
Submit Documentation Feedback
Product Folder Links: 66AK2E05 66AK2E02
l TEXAS
INSTRUMENTS
66AK2E05, 66AK2E02
www.ti.com
SPRS865D –NOVEMBER 2012–REVISED MARCH 2015
10.4 Power Supply to Peripheral I/O Mapping
Table 10-1. Power Supply to Peripheral I/O Mapping(1)(2)
Over Recommended Ranges of Supply Voltage and Operating Case Temperature (Unless Otherwise Noted)
POWER SUPPLY I/O BUFFER TYPE ASSOCIATED PERIPHERAL
CORECLK(P|N) PLL input buffer
DDR3CLK(P|N) PLL input buffer
CVDD Supply core AVS voltage LJCB NETCPCLK(P|N) PLL input buffer
USBCLK(P|M) PLL input buffer
SGMII0CLK(P|N) PLL input buffer
VDDALV SerDes/CML SERDES low voltage
PCIECLK(P|N) SerDes Clock Reference
VDDAHV SerDes IO voltage SerDes/CML HYPCLK(P|N) SerDes Clock Reference
XFICLK(P|N) SerDes Clock Reference(3)
DVDD15 DDR3 memory I/O voltage DDR3 (1.5/1.35 V) All DDR3 memory controller peripheral I/O buffer
All GPIO peripheral I/O buffer
All JTAG and EMU peripheral I/O buffer
All TIMER peripheral I/O buffer
All SPI peripheral I/O buffer
All TSIP peripheral I/O buffer
LVCMOS (1.8 V)
DVDD18 1.8-V supply I/O voltage All RESETs, NMI, control peripheral I/O buffer
All SmartReflex peripheral I/O buffer
All Hyperlink sideband peripheral I/O buffer
All MDIO peripheral I/O buffer
All UART peripheral I/O buffer
Open-drain (1.8 V) All I2C peripheral I/O buffer
(1) Please note that this table does not attempt to describe all functions of all power supply terminals but only those whose purpose it is to
power peripheral I/O buffers and clock input buffers.
(2) Please see the Hardware Design Guide for KeyStone II Devices application report (SPRABV0) for more information about individual
peripheral I/O.
(3) 10 GbE supported in 66AK2E05 only.
Copyright © 2012–2015, Texas Instruments Incorporated Device Operating Conditions 207
Submit Documentation Feedback
Product Folder Links: 66AK2E05 66AK2E02
l TEXAS
INSTRUMENTS
66AK2E05, 66AK2E02
SPRS865D –NOVEMBER 2012–REVISED MARCH 2015
www.ti.com
11 66AK2E0x Peripheral Information and Electrical Specifications
This chapter covers the various peripherals on the 66AK2E0x device. Peripheral-specific information,
timing diagrams, electrical specifications, and register memory maps are described in this chapter.
11.1 Recommended Clock and Control Signal Transition Behavior
All clocks and control signals must transition between VIH and VIL (or between VIL and VIH) in a monotonic
manner.
11.2 Power Supplies
The following sections describe the proper power-supply sequencing and timing needed to properly power
on the 66AK2E0x. The various power supply rails and their primary functions are listed in Table 11-1.
Table 11-1. Power Supply Rails on the 66AK2E0x
NAME PRIMARY FUNCTION VOLTAGE NOTES
AVDDAx Core PLL, DDR3 DLL supply voltage 1.8 V Core PLL, DDR3 DLL supply
CVDD SmartReflex SoC core supply voltage 0.8 V to 1.1 V SoC variable core supply
CVDD1 SoC core fixed supply voltage 0.95 V SoC Core fixed supply
DVDD15 DDR3 I/O power supply voltage 1.5/1.35 V DDR3 I/O power supply
DVDD18 1.8-V I/O power supply voltage 1.8 V 1.8-V I/O power supply
USB0DVDD33, USB1DVDD33 USB 3.3-V IO supply 3.3 V USB high voltage supply
VDDAHV SerDes I/O power supply voltage 1.8 V SerDes I/O power supply
VDDALV SerDes analog power supply voltage 0.85 V SerDes analog supply
VDDUSB0, VDDUSB1 USB LV PHY power supply voltage 0.85 V USB LV PHY supply
USB0VP, USB0VPTX, USB0VP, Filtered 0.85-V supply voltage 0.85 V Filtered 0.85-V USB supply
USB0VPTX
VSS Ground GND Ground
11.2.1 Power-Up Sequencing
This section defines the requirements for a power-up sequencing from a power-on reset condition. There
are two acceptable power sequences for the device.
The first sequence stipulates the core voltages starting before the IO voltages as shown below.
1. CVDD
2. CVDD1, VDDAHV, AVDDAx, DVDD18
3. DVDD15
4. VDDALV, VDDUSBx, USBxVP, USBxVPTX
5. USBxDVDD33
The second sequence provides compatibility with other TI processors with the IO voltage starting before
the core voltages as shown below.
1. VDDAHV, AVDDAx, DVDD18
2. CVDD
3. CVDD1
4. DVDD15
5. VDDALV, VDDUSBx, USBxVP, USBxVPTX
6. USBxDVDD33
208 66AK2E0x Peripheral Information and Electrical Specifications Copyright © 2012–2015, Texas Instruments Incorporated
Submit Documentation Feedback
Product Folder Links: 66AK2E05 66AK2E02
l TEXAS
INSTRUMENTS
66AK2E05, 66AK2E02
www.ti.com
SPRS865D –NOVEMBER 2012–REVISED MARCH 2015
The clock input buffers for CORECLK, DDRCLK, NETCPCLK, and SGMIICLK use CVDD as a supply
voltage. These clock inputs are not failsafe and must be held in a high-impedance state until CVDD is at a
valid voltage level. Driving these clock inputs high before CVDD is valid could cause damage to the
device. Once CVDD is valid, it is acceptable that the P and N legs of these clocks may be held in a static
state (either high and low or low and high) until a valid clock frequency is needed at that input. To avoid
internal oscillation, the clock inputs should be removed from the high impedance state shortly after CVDD
is present.
If a clock input is not used, it must be held in a static state. To accomplish this, the N leg should be pulled
to ground through a 1-kΩresistor. The P leg should be tied to CVDD to ensure it will not have any voltage
present until CVDD is active. Connections to the IO cells powered by DVDD18 and DVDD15 are not
failsafe and should not be driven high before these voltages are active. Driving these IO cells high before
DVDD18 or DVDD15 are valid could cause damage to the device.
The device initialization is divided into two phases. The first phase consists of the time period from the
activation of the first power supply until the point at which all supplies are active and at a valid voltage
level. Either of the sequencing scenarios described above can be implemented during this phase. The
figures below show both the core-before-IO voltage sequence and the IO-before-core voltage sequence.
POR must be held low for the entire power stabilization phase.
This is followed by the device initialization phase. The rising edge of POR followed by the rising edge of
RESETFULL triggers the end of the initialization phase, but both must be inactive for the initialization to
complete. POR must always go inactive before RESETFULL goes inactive as described below. SYSCLK1
in the following section refers to the clock that is used by the CorePacs. See Figure 11-7 for more details.
11.2.1.1 Core-Before-IO Power Sequencing
The details of the Core-before-IO power sequencing are defined in Table 11-2.Figure 11-1 shows power
sequencing and reset control of the 66AK2E0x. POR may be removed after the power has been stable for
the required 100 µsec. RESETFULL must be held low for a period (see item 9 in Figure 11-1) after the
rising edge of POR, but may be held low for longer periods if necessary. The configuration bits shared
with the GPIO pins will be latched on the rising edge of RESETFULL and must meet the setup and hold
times specified. SYSCLK1 must always be active before POR can be removed.
NOTE
TI recommends a maximum of 80 ms between one power rail being valid and the next power
rail in the sequence starting to ramp.
Table 11-2. Core-Before-IO Power Sequencing
ITEM SYSTEM STATE
1Begin Power Stabilization Phase
• CVDD (core AVS) ramps up.
• POR must be held low through the power stabilization phase. Because POR is low, all the core logic that has asynchronous
reset (created from POR) is put into the reset state.
• Each supply must ramp monotonically and must reach a stable valid level in 20 ms or less.
2a • CVDD1 (core constant) ramps at the same time or within 80 ms of CVDD. Although ramping CVDD1 simultaneously with
CVDD is permitted, the voltage for CVDD1 must never exceed CVDD until after CVDD has reached a valid voltage.
• The purpose of ramping up the core supplies close to each other is to reduce crowbar current. CVDD1 should trail CVDD as
this will ensure that the Word Lines (WLs) in the memories are turned off and there is no current through the memory bit
cells. If, however, CVDD1 (core constant) ramps up before CVDD (core AVS), then the worst-case current could be on the
order of twice the specified draw of CVDD1.
• Each supply must ramp monotonically and must reach a stable valid level in 20 ms or less.
• The timing for CVDD1 is based on CVDD valid. CVDD1 and DVDD18/ADDAVH/AVDDAx may be enabled at the same time
but do not need to ramp simultaneously. CVDD1 may be valid before or after DVDD18/ADDAVH/AVDDAx are valid, as long
as the timing above is met.
Copyright © 2012–2015, Texas Instruments Incorporated 66AK2E0x Peripheral Information and Electrical Specifications 209
Submit Documentation Feedback
Product Folder Links: 66AK2E05 66AK2E02
l TEXAS
INSTRUMENTS
66AK2E05, 66AK2E02
SPRS865D –NOVEMBER 2012–REVISED MARCH 2015
www.ti.com
Table 11-2. Core-Before-IO Power Sequencing (continued)
ITEM SYSTEM STATE
2b • VDDAHV, AVDDAx and DVDD18 ramp at the same time or shortly following CVDD. DVDD18 must be enabled within 80 ms
of CVDD valid and must ramp monotonically and reach a stable level in 20ms or less. This results in no more than 100
ms from the time when CVDD is valid to the time when DVDD18 is valid.
• Each supply must ramp monotonically and must reach a stable valid level in 20 ms or less.
• The timing for DVDD18/ADDAVH/AVDDAx is based on CVDD valid. DVDD18/ADDAVH/AVDDAx and CVDD1 may be
enabled at the same time but do not need to ramp simultaneously. DVDD18/ADDAVH/AVDDAx may be valid before or after
CVDD1 is valid, as long as the timing above is met.
2c • Once CVDD is valid, the clock drivers can be enabled. Although the clock inputs are not necessary at this time, they should
either be driven with a valid clock or be held in a static state with one leg high and one leg low.
2d • The DDRCLK and SYSCLK1 may begin to toggle anytime between when CVDD is at a valid level and the setup time before
POR goes high specified by item 7.
3• DVDD15 can ramp up within 80ms of when DVDD18 is valid.
• RESETSTAT is driven low once the DVDD18 supply is available.
• All LVCMOS input and bidirectional pins must not be driven or pulled high until DVDD18 is present. Driving an input or
bidirectional pin before DVDD18 is valid could cause damage to the device.
• Each supply must ramp monotonically and must reach a stable valid level in 20 ms or less.
3a • RESET may be driven high any time after DVDD18 is at a valid level. RESET must be high before POR is driven high.
4• VDDALV, VDDUSBx, USBxVP and USBxVPTX ramp up within 80ms of when DVDD15 is valid.
• Each supply must ramp monotonically and must reach a stable valid level in 20 ms or less.
5• USBxDVDD33 supply is ramped up within 80 ms of when VDDALV, VDDUSBx, USBxVP and USBxVPTX are valid.
• Each supply must ramp monotonically and must reach a stable valid level in 20 ms or less.
6• POR must continue to remain low for at least 100 μs after all power rails have stabilized.
End power stabilization phase
7• Device initialization requires 500 SYSCLK1 periods after the Power Stabilization Phase. The maximum clock period is 33.33
nsec, so a delay of an additional 16 μs is required before a rising edge of POR. The clock must be active during the entire
16 μs.
8• RESETFULL must be held low for at least 24 transitions of the SYSCLK1 after POR has stabilized at a high level.
9• The rising edge of the RESETFULL will remove the reset to the eFuse farm allowing the scan to begin.
• Once device initialization and the eFuse farm scan are complete, the RESETSTAT signal is driven high. This delay will be
10000 to 50000 clock cycles.
End device initialization phase
10 • GPIO configuration bits must be valid for at least 12 transitions of the SYSCLK1 before the rising edge of RESETFULL.
11 • GPIO configuration bits must be held valid for at least 12 transitions of the SYSCLK1 after the rising edge of RESETFULL.
210 66AK2E0x Peripheral Information and Electrical Specifications Copyright © 2012–2015, Texas Instruments Incorporated
Submit Documentation Feedback
Product Folder Links: 66AK2E05 66AK2E02
‘5‘ TEXAS
INSTRUMENTS
RESET
RESETFULL
POR
CVDD
CVDD1
DVDD15
USBxDVDD33
SYSCLK1
DDRCLKOUT
RESETSTAT
Power Stabilization Phase Device Initialization Phase
3a
2a
2d
Configuration
Inputs
9
8
11
1
VDDALV
USBxVP
USBxVPTX
2b
VDDAHV
AVDDAx
DVDD18
3
7
2c
10
1
2
3
4
5
6
4
5
66AK2E05, 66AK2E02
www.ti.com
SPRS865D –NOVEMBER 2012–REVISED MARCH 2015
Figure 11-1. Core-Before-IO Power Sequencing
Copyright © 2012–2015, Texas Instruments Incorporated 66AK2E0x Peripheral Information and Electrical Specifications 211
Submit Documentation Feedback
Product Folder Links: 66AK2E05 66AK2E02
l TEXAS
INSTRUMENTS
66AK2E05, 66AK2E02
SPRS865D –NOVEMBER 2012–REVISED MARCH 2015
www.ti.com
11.2.1.2 IO-Before-Core Power Sequencing
The timing diagram for IO-before-core power sequencing is shown in Figure 11-2 and defined in Table 11-
3.
NOTE
TI recommends a maximum of 100 ms between one power rail being valid, and the next
power rail in the sequence starting to ramp.
Table 11-3. IO-Before-Core Power Sequencing
ITEM SYSTEM STATE
1Begin Power Stabilization Phase
• VDDAHV, AVDDAx and DVDD18 ramp up.
• POR must be held low through the power stabilization phase. Because POR is low, all the core logic that has asynchronous
reset (created from POR ) is put into the reset state.
• Each supply must ramp monotonically and must reach a stable valid level in 20 ms or less.
2• CVDD (core AVS) ramps within 80 ms from the time ADDAHV, AVDDAx and DVDD18 are valid.
• Each supply must ramp monotonically and must reach a stable valid level in 20 ms or less.
2a • RESET may be driven high any time after DVDD18 is at a valid level. must be high before POR is driven high.
3• CVDD1 (core constant) ramp at the same time or within 80 ms following CVDD. Although ramping CVDD1 simultaneously
with CVDD is permitted, the voltage for CVDD1 must never exceed CVDD until after CVDD has reached a valid voltage.
• The purpose of ramping up the core supplies close to each other is to reduce crowbar current. CVDD1 should trail CVDD as
this will ensure that the Word Lines (WLs) in the memories are turned off and there is no current through the memory bit
cells. If, however, CVDD1 (core constant) ramp up before CVDD (core AVS), then the worst-case current could be on the
order of twice the specified draw of CVDD1.
• Each supply must ramp monotonically and must reach a stable valid level in 20 ms or less.
3a • Once CVDD is valid, the clock drivers can be enabled. Although the clock inputs are not necessary at this time, they should
either be driven with a valid clock or held in a static state.
3b • The DDRCLK and SYSCLK1 may begin to toggle anytime between when CVDD is at a valid level and the setup time before
POR goes high specified by item 8.
4• DVDD15 can ramp up within 80 ms of when CVDD1 is valid.
• RESETSTAT is driven low once the DVDD18 supply is available.
• All LVCMOS input and bidirectional pins must not be driven or pulled high until DVDD18 is present. Driving an input or
bidirectional pin before DVDD18 is valid could cause damage to the device.
• Each supply must ramp monotonically and must reach a stable valid level in 20 ms or less.
5• VDDALV, VDDUSBx, USBxVP and USBxVPTX should ramp up within 80 ms of when DVDD15 is valid.
• Each supply must ramp monotonically and must reach a stable valid level in 20 ms or less.
6• USBxDVDD33 supply is ramped up within 80 ms of when VDDALV, VDDUSBx, USBxVP and USBxVPTX are valid.
• Each supply must ramp monotonically and must reach a stable valid level in 20 ms or less.
7• POR must continue to remain low for at least 100 μs after all power rails have stabilized.
End power stabilization phase
8• Device initialization requires 500 SYSCLK1 periods after the Power Stabilization Phase. The maximum clock period is 33.33
nsec, so a delay of an additional 16 μs is required before a rising edge of POR. The clock must be active during the entire
16 μs.
9• RESETFULL must be held low for at least 24 transitions of the SYSCLK1 after POR has stabilized at a high level.
10 • The rising edge of the RESETFULL will remove the reset to the efuse farm allowing the scan to begin.
• Once device initialization and the efuse farm scan are complete, the RESETSTAT signal is driven high. This delay will be
10000 to 50000 clock cycles.
End device initialization phase
11 • GPIO configuration bits must be valid for at least 12 transitions of the SYSCLK1 before the rising edge of RESETFULL.
12 • GPIO configuration bits must be held valid for at least 12 transitions of the SYSCLK1 after the rising edge of RESETFULL.
212 66AK2E0x Peripheral Information and Electrical Specifications Copyright © 2012–2015, Texas Instruments Incorporated
Submit Documentation Feedback
Product Folder Links: 66AK2E05 66AK2E02
‘5‘ TEXAS
INSTRUMENTS
RESET
RESETFULL
1
POR
CVDD
CVDD1
DVDD15
SYSCLK1
DDRCLKOUT
RESETSTAT
Power Stabilization Phase Device Initialization Phase
8
2a
Configuration
Inputs
10
9
11 12
3a
3b
7
USBxDVDD33
5
6
1
2
3
4
5
6
VDDAHV
AVDDAx
DVDD18
VDDALV
USBxVP
USBxVPTX
2
4
3
66AK2E05, 66AK2E02
www.ti.com
SPRS865D –NOVEMBER 2012–REVISED MARCH 2015
Figure 11-2. IO-Before-Core Power Sequencing
Copyright © 2012–2015, Texas Instruments Incorporated 66AK2E0x Peripheral Information and Electrical Specifications 213
Submit Documentation Feedback
Product Folder Links: 66AK2E05 66AK2E02
l TEXAS
INSTRUMENTS
(SPRABVO)
66AK2E05, 66AK2E02
SPRS865D –NOVEMBER 2012–REVISED MARCH 2015
www.ti.com
11.2.1.3 Prolonged Resets
Holding the device in POR, RESETFULL, or RESET for long periods of time may affect the long-term
reliability of the part (due to an elevated voltage condition that can stress the part). The device should not
be held in a reset for times exceeding one hour at a time and no more than 5% of the total lifetime for
which the device is powered-up. Exceeding these limits will cause a gradual reduction in the reliability of
the part. This can be avoided by allowing the device to boot and then configuring it to enter a hibernation
state soon after power is applied. This will satisfy the reset requirement while limiting the power
consumption of the device.
11.2.1.4 Clocking During Power Sequencing
Some of the clock inputs are required to be present for the device to initialize correctly, but behavior of
many of the clocks is contingent on the state of the boot configuration pins. Table 11-4 describes the clock
sequencing and the conditions that affect clock operation. Note that all clock drivers should be in a high-
impedance state until CVDD is at a valid level and that all clock inputs be either active or in a static state
with one leg pulled to ground and the other connected to CVDD.
Table 11-4. Clock Sequencing
CLOCK CONDITION SEQUENCING
DDRCLK None Must be present 16 µsec before POR transitions high.
None CORECLK is used to clock the core PLL. It must be present 16 µsec before POR transitions
CORECLK high.
NETCPCLKSEL = 0 NETCPCLK is not used and should be tied to a static state.
NETCPCLK NETCPCLKSEL = 1 NETCPCLK is used as a source for the NETCP PLL. It must be present before the NETCP
PLL is removed from reset and programmed.
PCIE will be used as a PCIECLK must be present 16 µsec before POR transitions high.
boot device.
PCIECLK PCIE will be used after PCIECLK is used as a source to the PCIE SerDes PLL. It must be present before the PCIe is
boot. removed from reset and programmed.
PCIE will not be used. PCIECLK is not used and should be tied to a static state.
HyperLink will be used as HYPLNK0CLK must be present 16 µsec before POR transitions high.
a boot device.
HyperLink will be used HYPLNK0CLK is used as a source to the HyperLink SerDes PLL. It must be present before
HYPLNK0CLK after boot. the HyperLink is removed from reset and programmed.
HyperLink will not be HYPLNK0CLK is not used and should be tied to a static state.
used.
11.2.2 Power-Down Sequence
The power down sequence is the exact reverse of the power-up sequence described above. The goal is to
prevent an excessive amount of static current and to prevent overstress of the device. A power-good
circuit that monitors all the supplies for the device should be used in all designs. If a catastrophic power
supply failure occurs on any voltage rail, POR should transition to low to prevent over-current conditions
that could possibly impact device reliability.
A system power monitoring solution is needed to shut down power to the board if a power supply fails.
Long-term exposure to an environment in which one of the power supply voltages is no longer present will
affect the reliability of the device. Holding the device in reset is not an acceptable solution because
prolonged periods of time with an active reset can affect long term reliability.
11.2.3 Power Supply Decoupling and Bulk Capacitor
To properly decouple the supply planes on the PCB from system noise, decoupling and bulk capacitors
are required. Bulk capacitors are used to minimize the effects of low-frequency current transients and
decoupling or bypass capacitors are used to minimize higher frequency noise. For recommendations on
selection of power supply decoupling and bulk capacitors see the Hardware Design Guide for KeyStone II
Devices application report (SPRABV0).
214 66AK2E0x Peripheral Information and Electrical Specifications Copyright © 2012–2015, Texas Instruments Incorporated
Submit Documentation Feedback
Product Folder Links: 66AK2E05 66AK2E02
{L} TEXAS
INSTRUMENTS
(SPRABL4)
(SPRABVO)
VCNTL[4:2]
VCNTL[5]
1
2
4
LSB VID[2:0] MSB VID[5:3]
3
66AK2E05, 66AK2E02
www.ti.com
SPRS865D –NOVEMBER 2012–REVISED MARCH 2015
11.2.4 SmartReflex
Increasing the device complexity increases its power consumption. With higher clock rates and increased
performance comes an inevitable penalty: increasing leakage currents. Leakage currents are present in
any powered circuit, independent of clock rates and usage scenarios. This static power consumption is
mainly determined by transistor type and process technology. Higher clock rates also increase dynamic
power, which is the power used when transistors switch. The dynamic power depends mainly on a specific
usage scenario, clock rates, and I/O activity.
Texas Instruments SmartReflex technology is used to decrease both static and dynamic power
consumption while maintaining the device performance. SmartReflex in the
66AK2E0x device is a feature that allows the core voltage to be optimized based on the process corner of
the device. This requires a voltage regulator for each 66AK2E0x device.
To help maximize performance and minimize power consumption of the device, SmartReflex is required to
be implemented. The voltage selection can be accomplished using 4 VCNTL pins or 6 VCNTL pins
(depending on power supply device being used), which are used to select the output voltage of the core
voltage regulator.
For information on implementation of SmartReflex see the Power Consumption Summary for KeyStone
TCI66x Devices application report (SPRABL4) and the Hardware Design Guide for KeyStone II Devices
application report (SPRABV0).
Table 11-5. SmartReflex 4-Pin 6-bit VID Interface Switching Characteristics
(see Figure 11-3)
NO. PARAMETER MIN MAX UNIT
1 td(VCNTL[4:2]-VCNTL[5]) Delay time - VCNTL[4:2] valid after VCNTL[5] low 300.00 ns
2 toh(VCNTL[5]-VCNTL[4:2]) Output hold time - VCNTL[4:2] valid after VCNTL[5] 0.07 172020C(1) ms
3 td(VCNTL[4:2]-VCNTL[5]) Delay time - VCNTL[4:2] valid after VCNTL[5] high 300.00 ns
4 toh(VCNTL[5]-VCNTL[2:0) Output hold time - VCNTL[4:2] valid after VCNTL[5] high 0.07 172020C ms
(1) C = 1/SYSCLK1 frequency, in ms (see Figure 11-9)
Figure 11-3. SmartReflex 4-Pin 6-Bit VID Interface Timing
11.2.5 Monitor Points
Two pairs of monitor points for the CVDD voltage level are provided. Both CVDDCMON and CVDDTMON
are connected directly to the CVDD supply plane on the die itself. VSSCMON and VSSTMON are
connected to the ground plane on the die. These pairs provide the best measurement points for the
voltage at the silicon. They also provide the best point to connect the remote sense lines for the CVDD
power supply. The use of a power supply with a differential remote sense input is highly desirable. The
positive remote sense line should be connected to CVDDCMON and the negative remote sense line
should be connected to VSSCMON. CVDDTMON and VSSTMON can be used as an alternative but
always use either the CMON pair or the TMON pair. If the power supply remote sense is not differential
CVDDCMON or CVDDTMON can be connected to the sense line.
Copyright © 2012–2015, Texas Instruments Incorporated 66AK2E0x Peripheral Information and Electrical Specifications 215
Submit Documentation Feedback
Product Folder Links: 66AK2E05 66AK2E02
l TEXAS
INSTRUMENTS
(SPRUGV4)
66AK2E05, 66AK2E02
SPRS865D –NOVEMBER 2012–REVISED MARCH 2015
www.ti.com
11.3 Power Sleep Controller (PSC)
The Power Sleep Controller (PSC) includes a Global Power Sleep Controller (GPSC) and a number of
Local Power Sleep Controllers (LPSC) that control overall device power by turning off unused power
domains and gating off clocks to individual peripherals and modules. The PSC provides the user with an
interface to control several important power and clock operations.
For information on the Power Sleep Controller, see the KeyStone Architecture Power Sleep Controller
(PSC) User's Guide (SPRUGV4).
11.3.1 Power Domains
The device has several power domains that can be turned on for operation or off to minimize power
dissipation. The Global Power Sleep Controller (GPSC) is used to control the power gating of various
power domains.
The following table shows the 66AK2E0x power domains.
Table 11-6. 66AK2Ex Power Domains
DOMAIN BLOCK(S) NOTE POWER CONNECTION
0 Most peripheral logic (BOOTCFG, EMIF16, Cannot be disabled Always on
I2C, INTC, GPIO, USB, USIM)
1 Per-core TETB and system TETB RAMs can be powered down Software control
2 Network Coprocessor Logic can be powered down Software control
3 PCIe0 Logic can be powered down Software control
4 Reserved
5 HyperLink Logic can be powered down Software control
6 Reserved
7 MSMC RAM MSMC RAM can be powered Software control
down
8 C66x Core 0, L1/L2 RAMs L2 RAMs can sleep Software control via C66x CorePac. For
details, see the C66x CorePac Reference
Guide.
9 Reserved
10 Reserved
11 Reserved
12 Reserved
13 Reserved
14 Reserved
15 Reserved
16 EMIF(DDR3) Logic can be powered down Software control
17 Reserved
18 PCIe1
19 Reserved
20 Reserved
21 Reserved
22 Reserved
23 Reserved
24 Reserved
25 Reserved
26 Reserved
27 Reserved
28 Reserved
29 10GbE Logic can be powered down Software control
216 66AK2E0x Peripheral Information and Electrical Specifications Copyright © 2012–2015, Texas Instruments Incorporated
Submit Documentation Feedback
Product Folder Links: 66AK2E05 66AK2E02
l TEXAS
INSTRUMENTS
66AK2E05, 66AK2E02
www.ti.com
SPRS865D –NOVEMBER 2012–REVISED MARCH 2015
Table 11-6. 66AK2Ex Power Domains (continued)
DOMAIN BLOCK(S) NOTE POWER CONNECTION
30 ARM Smart Reflex Logic can be powered down Software control
31 ARM CorePac Logic can be powered down Software control
11.3.2 Clock Domains
Clock gating to each logic block is managed by the Local Power Sleep Controllers (LPSCs) of each
module. For modules with a dedicated clock or multiple clocks, the LPSC communicates with the PLL
controller to enable and disable that module's clock(s) at the source. For modules that share a clock with
other modules, the LPSC controls the clock gating logic for each module.
Table 11-7 shows the 66AK2E0x clock domains.
Table 11-7. Clock Domains
LPSC NUMBER MODULE(S) NOTES
0 Shared LPSC for all peripherals other than those listed in this table Always on
1 USB_1
2 USB_0 Software control
3 EMIF16 and SPI Software control
4 TSIP Software control
5 Debug subsystem and tracers Software control
6 Reserved Always on
7 Packet Accelerator Software control
8 Ethernet SGMIIs Software control
9 Security Accelerator Software control
10 PCIe_0 Software control
11 Reserved
12 HyperLink Software control
13 SmartReflex Always on
14 MSMC RAM Software control
15 C66x CorePac0 Always on
16 Reserved
17 Reserved
18 Reserved
19 Reserved
20 Reserved
21 Reserved
22 Reserved
23 DDR3 EMIF Software control
24 Reserved
25 Reserved Reserved
26 Reserved Reserved
27 PCIe_1 Reserved
28 Reserved Reserved
29 Reserved Reserved
30 Reserved Reserved
31 Reserved Reserved
32 Reserved Reserved
33 Reserved Reserved
34 Reserved Reserved
Copyright © 2012–2015, Texas Instruments Incorporated 66AK2E0x Peripheral Information and Electrical Specifications 217
Submit Documentation Feedback
Product Folder Links: 66AK2E05 66AK2E02
l TEXAS
INSTRUMENTS
66AK2E05, 66AK2E02
SPRS865D –NOVEMBER 2012–REVISED MARCH 2015
www.ti.com
Table 11-7. Clock Domains (continued)
LPSC NUMBER MODULE(S) NOTES
35 Reserved Reserved
36 Reserved Reserved
37 Reserved Reserved
38 Reserved Reserved
39 Reserved Reserved
40 Reserved Reserved
41 Reserved Reserved
42 Reserved Reserved
43 Reserved Reserved
44 Reserved Reserved
45 Reserved Reserved
46 Reserved Reserved
47 Reserved Reserved
48 Reserved Reserved
49 Reserved Reserved
50 10GbE Software control
51 ARM Smart Reflex Software control
52 ARM CorePac Software control
No LPSC Bootcfg, PSC, and PLL Controller These modules do not use LPSC
11.3.3 PSC Register Memory Map
Table 11-8 shows the PSC Register memory map.
Table 11-8. PSC Register Memory Map
OFFSET REGISTER DESCRIPTION
0x000 PID Peripheral Identification Register
0x004 - 0x010 Reserved Reserved
0x014 VCNTLID Voltage Control Identification Register
0x018 - 0x11C Reserved Reserved
0x120 PTCMD Power Domain Transition Command Register
0x124 Reserved Reserved
0x128 PTSTAT Power Domain Transition Status Register
0x12C - 0x1FC Reserved Reserved
0x200 PDSTAT0 Power Domain Status Register 0
0x204 PDSTAT1 Power Domain Status Register 1
0x208 PDSTAT2 Power Domain Status Register 2
0x20C PDSTAT3 Power Domain Status Register 3
0x210 PDSTAT4 Power Domain Status Register 4
0x214 PDSTAT5 Power Domain Status Register 5
0x218 PDSTAT6 Power Domain Status Register 6
0x21C PDSTAT7 Power Domain Status Register 7
0x220 PDSTAT8 Power Domain Status Register 8
0x224 PDSTAT9 Power Domain Status Register 9
0x228 PDSTAT10 Power Domain Status Register 10
0x22C PDSTAT11 Power Domain Status Register 11
0x230 PDSTAT12 Power Domain Status Register 12
0x234 PDSTAT13 Power Domain Status Register 13
218 66AK2E0x Peripheral Information and Electrical Specifications Copyright © 2012–2015, Texas Instruments Incorporated
Submit Documentation Feedback
Product Folder Links: 66AK2E05 66AK2E02
l TEXAS
INSTRUMENTS
66AK2E05, 66AK2E02
www.ti.com
SPRS865D –NOVEMBER 2012–REVISED MARCH 2015
Table 11-8. PSC Register Memory Map (continued)
OFFSET REGISTER DESCRIPTION
0x238 PDSTAT14 Power Domain Status Register 14
0x23C PDSTAT15 Power Domain Status Register 15
0x240 PDSTAT16 Power Domain Status Register 16
0x244 PDSTAT17 Power Domain Status Register 17
0x248 PDSTAT18 Power Domain Status Register 18
0x24C PDSTAT19 Power Domain Status Register 19
0x250 PDSTAT20 Power Domain Status Register 20
0x254 PDSTAT21 Power Domain Status Register 21
0x258 PDSTAT22 Power Domain Status Register 22
0x25C PDSTAT23 Power Domain Status Register 23
0x260 PDSTAT24 Power Domain Status Register 24
0x264 PDSTAT25 Power Domain Status Register 25
0x268 PDSTAT26 Power Domain Status Register 26
0x26C PDSTAT27 Power Domain Status Register 27
0x270 PDSTAT28 Power Domain Status Register 28
0x274 PDSTAT29 Power Domain Status Register 29
0x278 PDSTAT30 Power Domain Status Register 30
0x27C PDSTAT31 Power Domain Status Register 31
0x27C - 0x2FC Reserved Reserved
0x300 PDCTL0 Power Domain Control Register 0
0x304 PDCTL1 Power Domain Control Register 1
0x308 PDCTL2 Power Domain Control Register 2
0x30C PDCTL3 Power Domain Control Register 3
0x310 PDCTL4 Power Domain Control Register 4
0x314 PDCTL5 Power Domain Control Register 5
0x318 PDCTL6 Power Domain Control Register 6
0x31C PDCTL7 Power Domain Control Register 7
0x320 PDCTL8 Power Domain Control Register 8
0x324 PDCTL9 Power Domain Control Register 9
0x328 PDCTL10 Power Domain Control Register 10
0x32C PDCTL11 Power Domain Control Register 11
0x330 PDCTL12 Power Domain Control Register 12
0x334 PDCTL13 Power Domain Control Register 13
0x338 PDCTL14 Power Domain Control Register 14
0x33C PDCTL15 Power Domain Control Register 15
0x340 PDCTL16 Power Domain Control Register 16
0x344 PDCTL17 Power Domain Control Register 17
0x348 PDCTL18 Power Domain Control Register 18
0x34C PDCTL19 Power Domain Control Register 19
0x350 PDCTL20 Power Domain Control Register 20
0x354 PDCTL21 Power Domain Control Register 21
0x358 PDCTL22 Power Domain Control Register 22
0x35c PDCTL23 Power Domain Control Register 23
0x360 PDCTL24 Power Domain Control Register 24
0x364 PDCTL25 Power Domain Control Register 25
0x368 PDCTL26 Power Domain Control Register 26
0x36C PDCTL27 Power Domain Control Register 27
Copyright © 2012–2015, Texas Instruments Incorporated 66AK2E0x Peripheral Information and Electrical Specifications 219
Submit Documentation Feedback
Product Folder Links: 66AK2E05 66AK2E02
l TEXAS
INSTRUMENTS
66AK2E05, 66AK2E02
SPRS865D –NOVEMBER 2012–REVISED MARCH 2015
www.ti.com
Table 11-8. PSC Register Memory Map (continued)
OFFSET REGISTER DESCRIPTION
0x370 PDCTL28 Power Domain Control Register 28
0x374 PDCTL29 Power Domain Control Register 29
0x378 PDCTL30 Power Domain Control Register 30
0x37C PDCTL31 Power Domain Control Register 31
0x380 - 0x7FC Reserved Reserved
0x800 MDSTAT0 Module Status Register 0 (never gated)
0x804 MDSTAT1 Module Status Register 1
0x808 MDSTAT2 Module Status Register 2
0x80C MDSTAT3 Module Status Register 3
0x810 MDSTAT4 Module Status Register 4
0x814 MDSTAT5 Module Status Register 5
0x818 MDSTAT6 Module Status Register 6
0x81C MDSTAT7 Module Status Register 7
0x820 MDSTAT8 Module Status Register 8
0x824 MDSTAT9 Module Status Register 9
0x828 MDSTAT10 Module Status Register 10
0x82C MDSTAT11 Module Status Register 11
0x830 MDSTAT12 Module Status Register 12
0x834 MDSTAT13 Module Status Register 13
0x838 MDSTAT14 Module Status Register 14
0x83C MDSTAT15 Module Status Register 15
0x840 MDSTAT16 Module Status Register 16
0x844 MDSTAT17 Module Status Register 17
0x848 MDSTAT18 Module Status Register 18
0x84C MDSTAT19 Module Status Register 19
0x850 MDSTAT20 Module Status Register 20
0x854 MDSTAT21 Module Status Register 21
0x858 MDSTAT22 Module Status Register 22
0x85C MDSTAT23 Module Status Register 23
0x860 MDSTAT24 Module Status Register 24
0x864 MDSTAT25 Module Status Register 25
0x868 MDSTAT26 Module Status Register 26
0x86C MDSTAT27 Module Status Register 27
0x870 MDSTAT28 Module Status Register 28
0x874 MDSTAT29 Module Status Register 29
0x878 MDSTAT30 Module Status Register 30
0x87C MDSTAT31 Module Status Register31
0x880 MDSTAT32 Module Status Register 32
0x884 MDSTAT33 Module Status Register 33
0x888 MDSTAT34 Module Status Register 34
0x88C MDSTAT35 Module Status Register 35
0x890 MDSTAT36 Module Status Register 36
0x894 MDSTAT37 Module Status Register 37
0x898 MDSTAT38 Module Status Register 38
0x89C MDSTAT39 Module Status Register 39
0x8A0 MDSTAT40 Module Status Register 40
0x8A4 MDSTAT41 Module Status Register 41
220 66AK2E0x Peripheral Information and Electrical Specifications Copyright © 2012–2015, Texas Instruments Incorporated
Submit Documentation Feedback
Product Folder Links: 66AK2E05 66AK2E02
l TEXAS
INSTRUMENTS
66AK2E05, 66AK2E02
www.ti.com
SPRS865D –NOVEMBER 2012–REVISED MARCH 2015
Table 11-8. PSC Register Memory Map (continued)
OFFSET REGISTER DESCRIPTION
0x8A8 MDSTAT42 Module Status Register 42
0x8AC MDSTAT43 Module Status Register 43
0x8B0 MDSTAT44 Module Status Register 44
0x8B4 MDSTAT45 Module Status Register 45
0x8B8 MDSTAT46 Module Status Register 46
0x8BC MDSTAT47 Module Status Register 47
0x8C0 MDSTAT48 Module Status Register 48
0x8C4 MDSTAT49 Module Status Register 49
0x8C8 MDSTAT50 Module Status Register 50
0x8CC MDSTAT51 Module Status Register 51
0x8D0 MDSTAT52 Module Status Register 52
0x8D4 - 0x9FC Reserved Reserved
0xA00 MDCTL0 Module Control Register 0 (never gated)
0xA04 MDCTL1 Module Control Register 1
0xA08 MDCTL2 Module Control Register 2
0xA0C MDCTL3 Module Control Register 3
0xA10 MDCTL4 Module Control Register 4
0xA14 MDCTL5 Module Control Register 5
0xA18 MDCTL6 Module Control Register 6
0xA1C MDCTL7 Module Control Register 7
0xA20 MDCTL8 Module Control Register 8
0xA24 MDCTL9 Module Control Register 9
0xA28 MDCTL10 Module Control Register 10
0xA2C MDCTL11 Module Control Register 11
0xA30 MDCTL12 Module Control Register 12
0xA34 MDCTL13 Module Control Register 13
0xA38 MDCTL14 Module Control Register 14
0xA3C MDCTL15 Module Control Register 15
0xA40 MDCTL16 Module Control Register 16
0xA44 MDCTL17 Module Control Register 17
0xA48 MDCTL18 Module Control Register 18
0xA4C MDCTL19 Module Control Register 19
0xA50 MDCTL20 Module Control Register 20
0xA54 MDCTL21 Module Control Register 21
0xA58 MDCTL22 Module Control Register 22
0xA5C MDCTL23 Module Control Register 23
0xA60 MDCTL24 Module Control Register 24
0xA64 MDCTL25 Module Control Register 25
0xA68 MDCTL26 Module Control Register 26
0xA6C MDCTL27 Module Control Register 27
0xA70 MDCTL28 Module Control Register 28
0xA74 MDCTL29 Module Control Register 29
0xA78 MDCTL30 Module Control Register 30
0xA7C MDCTL31 Module Control Register31
0xA80 MDCTL32 Module Control Register 32
0xA84 MDCTL33 Module Control Register 33
0xA88 MDCTL34 Module Control Register 34
Copyright © 2012–2015, Texas Instruments Incorporated 66AK2E0x Peripheral Information and Electrical Specifications 221
Submit Documentation Feedback
Product Folder Links: 66AK2E05 66AK2E02
l TEXAS
INSTRUMENTS
66AK2E05, 66AK2E02
SPRS865D –NOVEMBER 2012–REVISED MARCH 2015
www.ti.com
Table 11-8. PSC Register Memory Map (continued)
OFFSET REGISTER DESCRIPTION
0xA8C MDCTL35 Module Control Register 35
0xA90 MDCTL36 Module Control Register 36
0xA94 MDCTL37 Module Control Register 37
0xA98 MDCTL38 Module Control Register 38
0xA9C MDCTL39 Module Control Register 39
0xAA0 MDCTL40 Module Control Register 40
0xAA4 MDCTL41 Module Control Register 41
0xAA8 MDCTL42 Module Control Register 42
0xAAC MDCTL43 Module Control Register 43
0xAB0 MDCTL44 Module Control Register 44
0xAB4 MDCTL45 Module Control Register 45
0xAB8 MDCTL46 Module Control Register 46
0xABC MDCTL47 Module Control Register 47
0xAC0 MDCTL48 Module Control Register 48
0xAC4 MDCTL49 Module Control Register 49
0xAC8 MDCTL50 Module Control Register 50
0xACC MDCTL51 Module Control Register 51
0xAD0 MDCTL52 Module Control Register 52
0xAD4 - 0xFFC Reserved Reserved
11.4 Reset Controller
The reset controller detects the different type of resets supported on the 66AK2E0x device and manages
the distribution of those resets throughout the device. The device has the following types of resets:
• Power-on reset
• Hard reset
• Soft reset
• Local reset
Table 11-9 explains further the types of reset, the reset initiator, and the effects of each reset on the
device. For more information on the effects of each reset on the PLL controllers and their clocks, see
Section 11.4.8.
Table 11-9. Reset Types
TYPE INITIATOR EFFECT(S)
POR pin Resets the entire chip including the test and emulation logic. The device configuration pins
Power-on reset RESETFULL pin are latched only during power-on reset.
Hard reset resets everything except for test, emulation logic, and reset isolation modules.
This reset is different from power-on reset in that the PLL Controller assumes power and
clocks are stable when a hard reset is asserted. The device configurations pins are not
RESET pin relatched.
PLLCTL Register
Hard reset (RSCTRL)(1) Emulation-initiated reset is always a hard reset.
Watchdog timers By default, these initiators are configured as hard reset, but can be configured (except
Emulation emulation) as a soft reset in the RSCFG Register of the PLL Controller. Contents of the
DDR3 SDRAM memory can be retained during a hard reset if the SDRAM is placed in self-
refresh mode.
(1) All masters in the device have access to the PLL Control Registers.
222 66AK2E0x Peripheral Information and Electrical Specifications Copyright © 2012–2015, Texas Instruments Incorporated
Submit Documentation Feedback
Product Folder Links: 66AK2E05 66AK2E02
l TEXAS
INSTRUMENTS
66AK2E05, 66AK2E02
www.ti.com
SPRS865D –NOVEMBER 2012–REVISED MARCH 2015
Table 11-9. Reset Types (continued)
TYPE INITIATOR EFFECT(S)
Soft reset behaves like hard reset except that PCIe MMRs (memory-mapped registers) and
RESET pin DDR3 EMIF MMRs contents are retained.
PLLCTL Register
Soft reset By default, these initiators are configured as hard reset, but can be configured as soft reset
(RSCTRL) in the RSCFG Register of the PLL Controller. Contents of the DDR3 SDRAM memory can
Watchdog timers be retained during a soft reset if the SDRAM is placed in self-refresh mode.
Local reset LRESET pin Resets the C66x CorePac, without disturbing clock alignment or memory contents. The
Watchdog timer timeout device configuration pins are not relatched.
LPSC MMRs
11.4.1 Power-on Reset
Power-on reset is used to reset the entire device, including the test and emulation logic.
Power-on reset is initiated by the following:
1. POR pin
2. RESETFULL pin
During power-up, the POR pin must be asserted (driven low) until the power supplies have reached their
normal operating conditions. Also a RESETFULL pin is provided to allow reset of the entire device,
including the reset-isolated logic, when the device is already powered up. For this reason, the
RESETFULL pin, unlike POR, should be driven by the on-board host control other than the power good
circuitry. For power-on reset, the Core PLL Controller comes up in bypass mode and the PLL is not
enabled. Other resets do not affect the state of the PLL or the dividers in the PLL Controller.
The following sequence must be followed during a power-on reset:
1. Wait for all power supplies to reach normal operating conditions while keeping the POR and
RESETFULL pins asserted (driven low). While POR is asserted, all pins except RESETSTAT will be
set to high-impedance. After the POR pin is deasserted (driven high), all Z group pins, low group pins,
and high group pins are set to their reset state and remain in their reset state until otherwise
configured by their respective peripheral. All peripherals that are power-managed are disabled after a
power-on reset and must be enabled through the Device State Control Registers (for more details, see
Section 9.2.3).
2. Clocks are reset, and they are propagated throughout the chip to reset any logic that was using reset
synchronously. All logic is now reset and RESETSTAT is driven low, indicating that the device is in
reset.
3. POR and RESETFULL must be held active until all supplies on the board are stable, and then for at
least an additional period of time (as specified in Section 11.2.1) for the chip-level PLLs to lock.
4. The POR pin can now be de-asserted.
5. After the appropriate delay, the RESETFULL pin can now be de-asserted. Reset-sampled pin values
are latched at this point. Then, all chip-level PLLs are taken out of reset, locking sequences begin, and
all power-on device initialization processes begin.
6. After device initialization is complete, the RESETSTAT pin is de-asserted (driven high). By this time,
the DDR3 PLL has completed its locking sequences and are supplying a valid clock. The system
clocks of the PLL controllers are allowed to finish their current cycles and then are paused for 10
cycles of their respective system reference clocks. After the pause, the system clocks are restarted at
their default divide-by settings.
7. The device is now out of reset and code execution begins as dictated by the selected boot mode.
Copyright © 2012–2015, Texas Instruments Incorporated 66AK2E0x Peripheral Information and Electrical Specifications 223
Submit Documentation Feedback
Product Folder Links: 66AK2E05 66AK2E02
l TEXAS
INSTRUMENTS
66AK2E05, 66AK2E02
SPRS865D –NOVEMBER 2012–REVISED MARCH 2015
www.ti.com
NOTE
To most of the device, reset is de-asserted only when the POR and RESET pins are both
de-asserted (driven high). Therefore, in the sequence described above, if the RESET pin is
held low past the low period of the POR pin, most of the device will remain in reset. The
RESET pin should not be tied to the POR pin.
11.4.2 Hard Reset
A hard reset will reset everything on the device except the PLLs, test logic, emulation logic, and reset-
isolated modules. POR should also remain de-asserted during this time.
Hard reset is initiated by the following:
• RESET pin
• RSCTRL Register in the PLL Controller
• Watchdog timer
• Emulation
By default, all the initiators listed above are configured to generate a hard reset. Except for emulation, all
of the other three initiators can be configured in the RSCFG Register in the PLL Controller to generate soft
resets.
The following sequence must be followed during a hard reset:
1. The RESET pin is asserted (driven low) for a minimum of 24 CLKIN1 cycles. During this time, the
RESET signal propagates to all modules (except those specifically mentioned above). To prevent off-
chip contention during the warm reset, all I/O must be Hi-Z for modules affected by RESET.
2. Once all logic is reset, RESETSTAT is asserted (driven low) to denote that the device is in reset.
3. The RESET pin can now be released. A minimal device initialization begins to occur. Note that
configuration pins are not re-latched and clocking is unaffected within the device.
4. After device initialization is complete, the RESETSTAT pin is de-asserted (driven high).
NOTE
The POR pin should be held inactive (high) throughout the warm reset sequence. Otherwise,
if POR is activated (brought low), the minimum POR pulse width must be met. The RESET
pin should not be tied to the POR pin.
11.4.3 Soft Reset
A soft reset behaves like a hard reset except that the EMIF16 MMRs, DDR3 EMIF MMRs, PCIe MMRs
sticky bits, and external memory content are retained. POR should also remain de-asserted during this
time.
Soft reset is initiated by the following:
• RESET pin
• RSCTRL Register in the PLL Controller
• Watchdog timer
In the case of a soft reset, the clock logic and the power control logic of the peripherals are not affected
and, therefore, the enabled/disabled state of the peripherals is not affected. On a soft reset, the DDR3
memory controller registers are not reset. If the user places the DDR3 SDRAM in self-refresh mode
before invoking the soft reset, the DDR3 SDRAM memory content is retained.
During a soft reset, the following occurs:
1. The RESETSTAT pin goes low to indicate an internal reset is being generated. The reset propagates
through the system. Internal system clocks are not affected. PLLs remain locked.
224 66AK2E0x Peripheral Information and Electrical Specifications Copyright © 2012–2015, Texas Instruments Incorporated
Submit Documentation Feedback
Product Folder Links: 66AK2E05 66AK2E02
l TEXAS
INSTRUMENTS
(spnuev2)
(SPRUHJ4)
(spnuev2)
66AK2E05, 66AK2E02
www.ti.com
SPRS865D –NOVEMBER 2012–REVISED MARCH 2015
2. After device initialization is complete, the RESETSTAT pin is deasserted (driven high). In addition, the
PLL Controller pauses system clocks for approximately 8 cycles. At this point:
– The peripherals remain in the state they were in before the soft reset.
– The states of the Boot Mode configuration pins are preserved as controlled by the DEVSTAT
Register.
– The DDR3 MMRs and PCIe MMRs retain their previous values. Only the DDR3 memory controller
and PCIe state machines are reset by the soft reset.
– The PLL Controller remains in the mode it was in prior to the soft reset.
– System clocks are unaffected.
The boot sequence is started after the system clocks are restarted. Because the Boot Mode configuration
pins are not latched with a soft reset, the previous values (as shown in the DEVSTAT Register), are used
to select the boot mode.
11.4.4 Local Reset
The local reset can be used to reset a particular C66x CorePac without resetting any other device
components.
Local reset is initiated by the following:
• LRESET pin
• Watchdog timer should cause one of the below and RSTCFG registers in the PLL Controller. (See
Section 11.5.2.8 and Section 7.3.2.)
– Local reset
– NMI
– NMI followed by a time delay and then a local reset for the C66x CorePac selected
– Hard reset by requesting reset via the PLL Controller
• LPSC MMRs (memory-mapped registers)
For more details see the KeyStone Architecture Phase Locked Loop (PLL) Controller User's Guide
(SPRUGV2).
11.4.5 ARM CorePac Reset
The ARM CorePac uses a combination of power-on-reset and module-reset to reset its components, such
as the Cortex-A15 processor, memory subsystem, debug logic, etc. The ARM CorePac incorporates the
PSC to generate resets for its internal modules. Details of reset generation and distribution inside the
ARM CorePac can be found in the KeyStone II Architecture ARM CorePac User's Guide (SPRUHJ4).
11.4.6 Reset Priority
If any of the above reset sources occur simultaneously, the PLL Controller processes only the highest
priority reset request. The reset request priorities are as follows (high to low):
• Power-on reset
• Hard/soft reset
11.4.7 Reset Controller Register
The reset controller registers are part of the PLL Controller MMRs. All 66AK2E0x device-specific MMRs
are covered in Section 11.5.2. For more details on these registers and how to program them, see the
KeyStone Architecture Phase Locked Loop (PLL) Controller User's Guide (SPRUGV2).
11.4.8 Reset Electrical Data/Timing
Copyright © 2012–2015, Texas Instruments Incorporated 66AK2E0x Peripheral Information and Electrical Specifications 225
Submit Documentation Feedback
Product Folder Links: 66AK2E05 66AK2E02
l TEXAS
INSTRUMENTS
4
POR
RESET
RESETFULL
RESETSTAT
2
3
POR
RESET
RESETFULL
RESETSTAT
1
66AK2E05, 66AK2E02
SPRS865D –NOVEMBER 2012–REVISED MARCH 2015
www.ti.com
Table 11-10. Reset Timing Requirements(1)
(see Figure 11-4 and Figure 11-5)
NO. MIN MAX UNIT
RESETFULL Pin Reset
1 tw(RESETFULL) Pulse width - pulse width RESETFULL low 500C ns
Soft/Hard-Reset
2 tw(RESET) Pulse width - pulse width RESET low 500C ns
(1) C = 1/SYSCLK1 clock frequency in ns
Table 11-11. Reset Switching Characteristics(1)
(see Figure 11-4 and Figure 11-5)
NO. PARAMETER MIN MAX UNIT
RESETFULL Pin Reset
3 td(RESETFULLH- Delay time - RESETSTAT high after RESETFULL high 50000C ns
RESETSTATH)
Soft/Hard Reset
4 td(RESETH-RESETSTATH) Delay time - RESETSTAT high after RESET high 50000C ns
(1) C = 1/SYSCLK1 clock frequency in ns
Figure 11-4. RESETFULL Reset Timing
Figure 11-5. Soft/Hard Reset Timing
Table 11-12. Boot Configuration Timing Requirements(1)
(see Figure 11-6)
NO. MIN MAX UNIT
1 tsu(GPIOn-RESETFULL) Setup time - GPIO valid before RESETFULL asserted 12C ns
2 th(RESETFULL-GPIOn) Hold time - GPIO valid after RESETFULL asserted 12C ns
(1) C = 1/SYSCLK1 clock frequency in ns.
226 66AK2E0x Peripheral Information and Electrical Specifications Copyright © 2012–2015, Texas Instruments Incorporated
Submit Documentation Feedback
Product Folder Links: 66AK2E05 66AK2E02
l TEXAS
INSTRUMENTS
(SPRUGVZ)
1
RESETFULL
GPIO[15:0]
2
POR
66AK2E05, 66AK2E02
www.ti.com
SPRS865D –NOVEMBER 2012–REVISED MARCH 2015
Figure 11-6. Boot Configuration Timing
11.5 Core PLL (Main PLL), DDR3 PLL, NETCP PLL and the PLL Controllers
This section provides a description of the Core PLL, DDR3 PLL, NETCP PLL, and the PLL Controller. For
details on the operation of the PLL Controller module, see the KeyStone Architecture Phase Locked Loop
(PLL) Controller User's Guide (SPRUGV2).
The Core PLL is controlled by the standard PLL Controller. The PLL Controller manages the clock ratios,
alignment, and gating for the system clocks to the device. By default, the device powers up with the Core
PLL bypassed. Figure 11-7 shows a block diagram of the Core PLL and the PLL Controller.
The DDR3 PLL and NETCP PLL are used to provide dedicated clock to the DDR3 and NETCP
respectively. These chip level PLLs support a wide range of multiplier and divider values, which can be
programmed through the chip level registers located in the Device Control Register block. The Boot ROM
will program the multiplier values for Core PLL and NETCP PLL based on boot mode. (See Section 9 for
more details.)
The DDR3 PLL is used to supply clocks to DDR3 EMIF logic. This PLL can also be used without
programming the PLL Controller. Instead, they can be controlled using the chip-level registers
(DDR3PLLCTL0, DDR3PLLCTL1) located in the Device Control Register block. To write to these
registers, software must go through an unlocking sequence using the KICK0/KICK1 registers.
The multiplier values for all chip-level PLLs can be reprogrammed later based on the input parameter
table. This feature provides flexibility in that these PLLs may be able to reuse other clock sources instead
of having its own clock source.
Copyright © 2012–2015, Texas Instruments Incorporated 66AK2E0x Peripheral Information and Electrical Specifications 227
Submit Documentation Feedback
Product Folder Links: 66AK2E05 66AK2E02
l TEXAS
INSTRUMENTS
BVPASS
tc.
(SPRUGVZ)
(SPRABVO)
(SPRUGVZ
CORECLK(P|N) VCO
/1
BYPASS
0
1
CLKOD
PLLM
PLLD
PLL
PLL Controller
PLLDIV1
/1
PLLDIV2
/x
PLLDIV3
/x
PLLDIV4
PLLOUT
SYSCLK1
SYSCLK2
SYSCLK4
To Peripherals,
HyperLink, etc.
To Switch Fabric,
Accelerators,
SmartReflex, etc.
C66x
CorePacs
SYSCLK3
66AK2E05, 66AK2E02
SPRS865D –NOVEMBER 2012–REVISED MARCH 2015
www.ti.com
Figure 11-7. Core PLL and PLL Controller
Note that the Core PLL Controller registers can be accessed by any master in the device. The PLLM[5:0]
bits of the multiplier are controlled by the PLLM Register inside the PLL Controller and the PLLM[12:6] bits
are controlled by the chip-level COREPLLCTL0 Register. The output divide and bypass logic of the PLL
are controlled by fields in the SECCTL Register in the PLL Controller. Only PLLDIV3, and PLLDIV4 are
programmable on the device. See the KeyStone Architecture Phase Locked Loop (PLL) Controller User's
Guide (SPRUGV2) for more details on how to program the PLL controller.
The multiplication and division ratios within the PLL and the post-division for each of the chip-level clocks
are determined by a combination of this PLL and the Core PLL Controller. The Core PLL Controller also
controls reset propagation through the chip, clock alignment, and test points. The Core PLL Controller
monitors the PLL status and provides an output signal indicating when the PLL is locked.
Core PLL power is supplied externally via the Core PLL power-supply pin (AVDDA1). An external EMI
filter circuit must be added to all PLL supplies. See the Hardware Design Guide for KeyStone II Devices
application report (SPRABV0) for detailed recommendations. For the best performance, TI recommends
that all the PLL external components be on a single side of the board without jumpers, switches, or
components other than those shown. For reduced PLL jitter, maximize the spacing between switching
signal traces and the PLL external components (C1, C2, and the EMI Filter).
The minimum CORECLK rise and fall times should also be observed. For the input clock timing
requirements, see Section 11.5.4.
It should be assumed that any registers not included in these sections are not supported by the device.
Furthermore, only the bits within the registers described here are supported. Avoid writing to any reserved
memory location or changing the value of reserved bits.
The PLL Controller module as described in the KeyStone Architecture Phase Locked Loop (PLL)
Controller User's Guide (SPRUGV2) includes a superset of features, some of which are not supported on
the device. The following sections describe the registers that are supported.
228 66AK2E0x Peripheral Information and Electrical Specifications Copyright © 2012–2015, Texas Instruments Incorporated
Submit Documentation Feedback
Product Folder Links: 66AK2E05 66AK2E02
l TEXAS
INSTRUMENTS
66AK2E05, 66AK2E02
www.ti.com
SPRS865D –NOVEMBER 2012–REVISED MARCH 2015
11.5.1 Core PLL Controller Device-Specific Information
11.5.1.1 Internal Clocks and Maximum Operating Frequencies
The Core PLL, used to drive the SoC, the switch fabric, and a majority of the peripheral clocks (all but the
ARM CorePacs, DDR3, and the NETCP modules) requires a PLL Controller to manage the various clock
divisions, gating, and synchronization. PLLM[5:0] input of the Core PLL is controlled by the PLL controller
PLLM register.
The Core PLL Controller has four SYSCLK outputs that are listed below along with the clock descriptions.
Each SYSCLK has a corresponding divider that divides down the output clock of the PLL. Note that
dividers are not programmable unless explicitly mentioned in the description below.
•SYSCLK1: Full-rate clock for all C66x CorePacs. Using local dividers, SYSCLK1 is used to derive
clocks required for the majority of peripherals that do not need reset isolation.
The system peripherals and modules driven by SYSCLK1 are as follows; however, not all peripherals
are supported in every part. See the Features chapter for the complete list of peripherals supported in
your part.
EMIF16, USB 3.0, XFI, HyperLink, PCIe, SGMII, GPIO, Timer64, I2C, SPI, TSIP, TeraNet, UART,
ROM, CIC, Security Manager, BootCFG, PSC, Queue Manager, Semaphore, MPUs, EDMA, MSMC,
DDR3, EMIF.
•SYSCLK2:Full-rate, reset-isolated clock used to generate various other clocks required by peripherals
that need reset isolation: e.g., SmartReflex.
•SYSCLK3: 1/x-rate clock used to clock the C66x CorePac emulation. The default rate for this clock is
1/3. This clock is programmable from /1 to /32, where this clock does not violate the maximum of 350
MHz. SYSCLK3 can be turned off by software.
•SYSCLK4: 1/z-rate clock for the system trace module only. The default rate for this clock is 1/5. This
clock is configurable: the maximum configurable clock is 210 MHz and the minimum configuration
clock is 32 MHz. SYSCLK4 can be turned off by software.
Only SYSCLK3 and SYSCLK4 are programmable.
11.5.1.2 Local Clock Dividers
The clock signals from the Core PLL Controller are routed to various modules and peripherals on the
device. Some modules and peripherals have one or more internal clock dividers. Other modules and
peripherals have no internal clock dividers, but are grouped together and receive clock signals from a
shared local clock divider. Internal and shared local clock dividers have fixed division ratios. See table
Table 11-13.
Copyright © 2012–2015, Texas Instruments Incorporated 66AK2E0x Peripheral Information and Electrical Specifications 229
Submit Documentation Feedback
Product Folder Links: 66AK2E05 66AK2E02
l TEXAS
INSTRUMENTS
66AK2E05, 66AK2E02
SPRS865D –NOVEMBER 2012–REVISED MARCH 2015
www.ti.com
Table 11-13. Core PLL Controller Module Clock Domains Internal and Shared Local Clock Dividers
INTERNAL CLOCK SHARED LOCAL CLOCK
CLOCK MODULE DIVIDER(S) DIVIDER
SYSCLK1 Internal Clock Dividers
ARM CorePac /1, /3, /3, /6, /6 --
C66x DSP CorePacs /1, /2, /3, /4 --
Chip Interrupt Controllers (CICx) /6 --
DDR3 Memory Controller A (also receives clocks from the /2 --
DDR3_PLL)
EMIF16 /6 --
HyperLink /2, /3, /6 --
SYSCLK1
MultiCore Shared Memory Controller (MSMC) /1 --
PCI express (PCIe) /2, /3, /4, /6 --
ROM /6 --
Serial Gigabit Media Independent Interface (SGMII) /2, /3, /6, /8 --
Universal Asynchronous Receiver/Transmitter (UART) /6 --
Universal Serial Bus 3.0 (USB 3.0) /3, /6 --
SYSCLK1 Shared Local Clock Dividers
Power/Sleep Controller (PSC) -- /12, /24
EDMA
SYSCLK1 Memory Protection Units (MPUx) -- /3
Semaphore
TeraNet (SYSCLK1/3 domain)
Boot Config
General-Purpose Input/Output (GPIO)
I2C
Security Manager
SYSCLK1 -- /6
Telecom Serial Interface Port (TSIP)
Serial Peripheral Interconnect (SPI)
TeraNet (CPU /6 domain)
Timers
SYSCLK2 Internal Clock Dividers
SYSCLK2 SmartReflex C66x CorePacs /12, /128 --
11.5.1.3 Module Clock Input
Table 11-7 lists various clock domains in the device and their distribution in each peripheral. The table
also shows the distributed clock division in modules and their mapping with source clocks of the device
PLLs.
11.5.1.4 Core PLL Controller Operating Modes
The Core PLL Controller has two modes of operation: bypass mode and PLL mode. The mode of
operation is determined by the BYPASS bit of the PLL Secondary Control Register (SECCTL).
• In bypass mode, PLL input is fed directly out as SYSCLK1.
• In PLL mode, SYSCLK1 is generated from the PLL output using the values set in the PLLM and PLLD
fields in the COREPLLCTL0 Register.
External hosts must avoid access attempts to the SoC while the frequency of its internal clocks is
changing. User software must implement a mechanism that causes the SoC to notify the host when the
PLL configuration has completed.
230 66AK2E0x Peripheral Information and Electrical Specifications Copyright © 2012–2015, Texas Instruments Incorporated
Submit Documentation Feedback
Product Folder Links: 66AK2E05 66AK2E02
l TEXAS
INSTRUMENTS
(SPRUGVZ)
66AK2E05, 66AK2E02
www.ti.com
SPRS865D –NOVEMBER 2012–REVISED MARCH 2015
11.5.1.5 Core PLL Stabilization, Lock, and Reset Times
The PLL stabilization time is the amount of time that must be allotted for the internal PLL regulators to
become stable after device power-up. The device should not be taken out of reset until this stabilization
time has elapsed.
The PLL reset time is the amount of wait time needed when resetting the PLL (writing PLLRST = 1), in
order for the PLL to properly reset, before bringing the PLL out of reset (writing PLLRST = 0). For the
Core PLL reset time value, see Table 11-14.
The PLL lock time is the amount of time needed from when the PLL is taken out of reset to when the PLL
Controller can be switched to PLL mode. The Core PLL lock time is given in Table 11-14.
Table 11-14. Core PLL Stabilization, Lock, and Reset Times
PARAMETER MIN TYP MAX UNIT
PLL stabilization time 100 µs
PLL lock time 2000 × C(1)
PLL reset time 1000 ns
(1) C = SYSCLK1(N|P) cycle time in ns.
11.5.2 PLL Controller Memory Map
The memory map of the Core PLL Controller is shown in Table 11-15. 66AK2Exx-specific Core PLL
Controller Register definitions can be found in the sections following Table 11-15. For other registers in
the table, see the KeyStone Architecture Phase Locked Loop (PLL) Controller User's Guide (SPRUGV2).
It is recommended to use read-modify-write sequence to make any changes to the valid bits in the Core
PLL Controller registers.
Note that only registers documented here are accessible on the 66AK2Exx. Other addresses in the Core
PLL Controller memory map including the Reserved registers must not be modified. Furthermore, only the
bits within the registers described here are supported.
Table 11-15. PLL Controller Registers (Including Reset Controller)
HEX ADDRESS RANGE ACRONYM REGISTER NAME
00 0231 0000 - 00 0231 00E3 - Reserved
00 0231 00E4 RSTYPE Reset Type Status Register (Reset Core PLL Controller)
00 0231 00E8 RSTCTRL Software Reset Control Register (Reset Core PLL Controller)
00 0231 00EC RSTCFG Reset Configuration Register (Reset Core PLL Controller)
00 0231 00F0 RSISO Reset Isolation Register (Reset Core PLL Controller)
00 0231 00F0 - 00 0231 00FF - Reserved
00 0231 0100 PLLCTL PLL Control Register
00 0231 0104 - Reserved
00 0231 0108 SECCTL PLL Secondary Control Register
00 0231 010C - Reserved
00 0231 0110 PLLM PLL Multiplier Control Register
00 0231 0114 - Reserved
00 0231 0118 PLLDIV1 PLL Controller Divider 1Register
00 0231 011C PLLDIV2 PLL Controller Divider 2 Register
00 0231 0120 PLLDIV3 PLL Controller Divider 3Register
00 0231 0124 - Reserved
00 0231 0128 - Reserved
00 0231 012C - 00 0231 0134 - Reserved
00 0231 0138 PLLCMD PLL Controller Command Register
Copyright © 2012–2015, Texas Instruments Incorporated 66AK2E0x Peripheral Information and Electrical Specifications 231
Submit Documentation Feedback
Product Folder Links: 66AK2E05 66AK2E02
l TEXAS
INSTRUMENTS
66AK2E05, 66AK2E02
SPRS865D –NOVEMBER 2012–REVISED MARCH 2015
www.ti.com
Table 11-15. PLL Controller Registers (Including Reset Controller) (continued)
HEX ADDRESS RANGE ACRONYM REGISTER NAME
00 0231 013C PLLSTAT PLL Controller Status Register
00 0231 0140 ALNCTL PLL Controller Clock Align Control Register
00 0231 0144 DCHANGE PLLDIV Ratio Change Status Register
00 0231 0148 CKEN Reserved
00 0231 014C CKSTAT Reserved
00 0231 0150 SYSTAT SYSCLK Status Register
00 0231 0154 - 00 0231 015C - Reserved
00 0231 0160 PLLDIV4 PLL Controller Divider 4Register
00 0231 0164 PLLDIV5 Reserved
00 0231 0168 PLLDIV6 Reserved
00 0231 016C PLLDIV7 Reserved
00 0231 0170 PLLDIV8 Reserved
00 0231 0174 - 00 0231 0193 PLLDIV9 - PLLDIV16 Reserved
00 0231 0194 - 00 0231 01FF - Reserved
11.5.2.1 PLL Secondary Control Register (SECCTL)
The PLL Secondary Control Register contains extra fields to control the Core PLL and is shown in
Figure 11-8 and described in Table 11-16.
Figure 11-8. PLL Secondary Control Register (SECCTL)
31 24 23 22 19 18 0
Reserved BYPASS OUTPUT DIVIDE Reserved
R-0000 0000 RW-1 RW-0001 RW-001 0000 0000 0000 0000
Legend: R/W = Read/Write; R = Read only; -n= value after reset
Table 11-16. PLL Secondary Control Register Field Descriptions
Bit Field Description
31-24 Reserved Reserved
23 BYPASS Core PLL bypass enable
• 0 - Core PLL bypass disabled
• 1 - Core PLL bypass enabled
22-19 OUTPUT DIVIDE Output divider ratio bits
• 0h - ÷1. Divide frequency by 1
• 1h - ÷2. Divide frequency by 2
• 2h - invalid entry
• 3h - ÷4. Divide frequency by 4
• 4h - invalid entry
• 5h - ÷6. Divide frequency by 6
• 6h - invalid entry
• 7h - ÷8. Divide frequency by 8
• 8h - invalid entry
• 9h - ÷10. Divide frequency by 10
• Ah - invalid entry
• Bh - ÷12. Divide frequency by 12
• Ch - invalid entry
• Dh - ÷14. Divide frequency by 14
• Eh - invalid entry
• Fh - ÷16. Divide frequency by 16
18-0 Reserved Reserved
232 66AK2E0x Peripheral Information and Electrical Specifications Copyright © 2012–2015, Texas Instruments Incorporated
Submit Documentation Feedback
Product Folder Links: 66AK2E05 66AK2E02
l TEXAS
INSTRUMENTS
66AK2E05, 66AK2E02
www.ti.com
SPRS865D –NOVEMBER 2012–REVISED MARCH 2015
11.5.2.2 PLL Controller Divider Register (PLLDIV3, and PLLDIV4)
The PLL Controller Divider Registers (PLLDIV3 and PLLDIV4) are shown in Figure 11-9 and described in
Table 11-17. The default values of the RATIO field on a reset for PLLDIV3, and PLLDIV4 are different as
mentioned in the footnote of Figure 11-9.
Figure 11-9. PLL Controller Divider Register (PLLDIVn)
31 16 15 14 8 7 0
Reserved Dn(1)EN Reserved RATIO
R-0 R/W-1 R-0 R/W-n(2)
Legend: R/W = Read/Write; R = Read only; -n= value after reset
(1) D3EN for PLLDIV3; D4EN for PLLDIV4
(2) n=02h for PLLDIV3; n=03h for PLLDIV4
Table 11-17. PLL Controller Divider Register Field Descriptions
Bit Field Description
31-16 Reserved Reserved
15 DnEN Divider Dnenable bit (See footnote of Figure 11-9)
• 0 = Divider nis disabled
• 1 = No clock output. Divider nis enabled.
14-8 Reserved Reserved. The reserved bit location is always read as 0. A value written to this field has no effect.
7-0 RATIO Divider ratio bits (See footnote of Figure 11-9)
• 0h = ÷1. Divide frequency by 1
• 1h = ÷2. Divide frequency by 2
• 2h = ÷3. Divide frequency by 3
• 3h = ÷4. Divide frequency by 4
• 4h - 4Fh = ÷5 to ÷80. Divide frequency range: divide frequency by 5 to divide frequency by 80.
11.5.2.3 PLL Controller Clock Align Control Register (ALNCTL)
The PLL Controller Clock Align Control Register (ALNCTL) is shown in Figure 11-10 and described in
Table 11-18.
Figure 11-10. PLL Controller Clock Align Control Register (ALNCTL)
31 5 4 3 2 0
Reserved ALN4 ALN3 Reserved
R-0 R/W-1 R/W-1 R-0
Legend: R/W = Read/Write; R = Read only; -n= value after reset, for reset value
Table 11-18. PLL Controller Clock Align Control Register Field Descriptions
Bit Field Description
31-5 Reserved Reserved. This location is always read as 0. A value written to this field has no effect.
2-0
4 ALN4 SYSCLKnalignment. Do not change the default values of these fields.
• 0 = Do not align SYSCLKnto other SYSCLKs during GO operation. If SYSnin DCHANGE is set, SYSCLKn
3 ALN3 switches to the new ratio immediately after the GOSET bit in PLLCMD is set.
• 1 = Align SYSCLKnto other SYSCLKs selected in ALNCTL when the GOSET bit in PLLCMD is set and SYSn
in DCHANGE is 1. The SYSCLKnrate is set to the ratio programmed in the RATIO bit in PLLDIVn.
Copyright © 2012–2015, Texas Instruments Incorporated 66AK2E0x Peripheral Information and Electrical Specifications 233
Submit Documentation Feedback
Product Folder Links: 66AK2E05 66AK2E02
l TEXAS
INSTRUMENTS
66AK2E05, 66AK2E02
SPRS865D –NOVEMBER 2012–REVISED MARCH 2015
www.ti.com
11.5.2.4 PLLDIV Divider Ratio Change Status Register (DCHANGE)
Whenever a different ratio is written to the PLLDIVnregisters, the PLL CTL flags the change in the
DCHANGE Status Register. During the GO operation, the PLL controller changes only the divide ratio of
the SYSCLKs with the bit set in DCHANGE. Note that the ALNCTL Register determines if that clock also
needs to be aligned to other clocks. The PLLDIV Divider Ratio Change Status Register is shown in
Figure 11-11 and described in Table 11-19.
Figure 11-11. PLLDIV Divider Ratio Change Status Register (DCHANGE)
31 5 4 3 2 0
Reserved SYS4 SYS3 Reserved
R-0 R/W-1 R/W-1 R-0
Legend: R/W = Read/Write; R = Read only; -n= value after reset, for reset value
Table 11-19. PLLDIV Divider Ratio Change Status Register Field Descriptions
Bit Field Description
31-5 Reserved Reserved. This bit location is always read as 0. A value written to this field has no effect.
2-0
4 SYS4 Identifies when the SYSCLKndivide ratio has been modified.
• 0 = SYSCLKnratio has not been modified. When GOSET is set, SYSCLKnwill not be affected.
3 SYS3 • 1 = SYSCLKnratio has been modified. When GOSET is set, SYSCLKnwill change to the new ratio.
11.5.2.5 SYSCLK Status Register (SYSTAT)
The SYSCLK Status Register (SYSTAT) shows the status of SYSCLK[4:1]. SYSTAT is shown in
Figure 11-12 and described in Table 11-20.
Figure 11-12. SYSCLK Status Register (SYSTAT)
31 4 3 2 1 0
Reserved SYS4ON SYS3ON SYS2ON SYS1ON
R-n R-1 R-1 R-1 R-1
Legend: R/W = Read/Write; R = Read only; -n= value after reset
Table 11-20. SYSCLK Status Register Field Descriptions
Bit Field Description
31-4 Reserved Reserved. This location is always read as 0. A value written to this field has no effect.
3-0 SYS[N(1)]ON SYSCLK[N] on status
• 0 = SYSCLK[N] is gated
• 1 = SYSCLK[N] is on
(1) Where N = 1, 2, 3, or 4
11.5.2.6 Reset Type Status Register (RSTYPE)
The Reset Type Status (RSTYPE) Register latches the cause of the last reset. If multiple reset sources
occur simultaneously, this register latches the highest priority reset source. The Reset Type Status
Register is shown in Figure 11-13 and described in Table 11-21.
Figure 11-13. Reset Type Status Register (RSTYPE)
31 29 28 27 12 11 8 7 3 2 1 0
Reserved EMU-RST Reserved WDRST[N] Reserved PLLCTRLRST RESET POR
R-0 R-0 R-0 R-0 R-0 R-0 R-0 R-0
LEGEND: R = Read only; -n= value after reset
234 66AK2E0x Peripheral Information and Electrical Specifications Copyright © 2012–2015, Texas Instruments Incorporated
Submit Documentation Feedback
Product Folder Links: 66AK2E05 66AK2E02
l TEXAS
INSTRUMENTS
66AK2E05, 66AK2E02
www.ti.com
SPRS865D –NOVEMBER 2012–REVISED MARCH 2015
Table 11-21. Reset Type Status Register Field Descriptions
Bit Field Description
31-29 Reserved Reserved. Always reads as 0. Writes have no effect.
28 EMU-RST Reset initiated by emulation
• 0 = Not the last reset to occur
• 1 = The last reset to occur
27-12 Reserved Reserved. Always reads as 0. Writes have no effect.
11 WDRST3 Reset initiated by Watchdog Timer[N]
• 0 = Not the last reset to occur
10 WDRST2 • 1 = The last reset to occur
9 WDRST1
8 WDRST0
7-3 Reserved Reserved. Always reads as 0. Writes have no effect.
2 PLLCTLRST Reset initiated by PLLCTL
• 0 = Not the last reset to occur
• 1 = The last reset to occur
1 RESET RESET reset
• 0 = RESET was not the last reset to occur
• 1 = RESET was the last reset to occur
0 POR Power-on reset
• 0 = Power-on reset was not the last reset to occur
• 1 = Power-on reset was the last reset to occur
11.5.2.7 Reset Control Register (RSTCTRL)
This register contains a key that enables writes to the MSB of this register and the RSTCFG register. The
key value is 0x5A69. A valid key will be stored as 0x000C. Any other key value is invalid. When the
RSTCTRL or the RSTCFG is written, the key is invalidated. Every write must be set up with a valid key.
The Software Reset Control Register (RSTCTRL) is shown in Figure 11-14 and described in Table 11-22.
Figure 11-14. Reset Control Register (RSTCTRL)
31 17 16 15 0
Reserved SWRST KEY
R-0x0000 R/W-0x(1) R/W-0x0003
Legend: R = Read only; -n= value after reset;
(1) Writes are conditional based on valid key.
Table 11-22. Reset Control Register Field Descriptions
Bit Field Description
31-17 Reserved Reserved
16 SWRST Software reset
• 0 = Reset
• 1 = Not reset
15-0 KEY Key used to enable writes to RSTCTRL and RSTCFG.
11.5.2.8 Reset Configuration Register (RSTCFG)
This register is used to configure the type of reset (a hard reset or a soft reset) initiated by RESET, the
watchdog timer, and the Core PLL Controller’s RSTCTRL Register. By default, these resets are hard
resets. The Reset Configuration Register (RSTCFG) is shown in Figure 11-15 and described in Table 11-
23.
Copyright © 2012–2015, Texas Instruments Incorporated 66AK2E0x Peripheral Information and Electrical Specifications 235
Submit Documentation Feedback
Product Folder Links: 66AK2E05 66AK2E02
l TEXAS
INSTRUMENTS
(SPRUGV4)
66AK2E05, 66AK2E02
SPRS865D –NOVEMBER 2012–REVISED MARCH 2015
www.ti.com
Figure 11-15. Reset Configuration Register (RSTCFG)
31 14 13 12 11 4 3 0
Reserved PLLCTLRSTTYPE RESETTYPE Reserved WDTYPE[N(1)]
R-0x000000 R/W-0(2) R/W-0(2) R-0x0 R/W-0x00(2)
Legend: R = Read only; R/W = Read/Write; -n= value after reset
(1) Where N = 1, 2, 3,....N (Not all these outputs may be used on a specific device.)
(2) Writes are conditional based on valid key. For details, see Section 11.5.2.7.
Table 11-23. Reset Configuration Register Field Descriptions
Bit Field Description
31-14 Reserved Reserved
13 PLLCTLRSTTYPE PLL controller initiates a software-driven reset of type:
• 0 = Hard reset (default)
• 1 = Soft reset
12 RESETTYPE RESET initiates a reset of type:
• 0 = Hard reset (default)
• 1 = Soft reset
11-4 Reserved Reserved
3 WDTYPE3 Watchdog timer [N] initiates a reset of type:
2 WDTYPE2 • 0 = Hard reset (default)
1 WDTYPE1 • 1 = Soft reset
0 WDTYPE0
11.5.2.9 Reset Isolation Register (RSISO)
This register is used to select the module clocks that must maintain their clocking without pausing through
non-power-on reset. Setting any of these bits effectively blocks reset to all Core PLL Control Registers in
order to maintain current values of PLL multiplier, divide ratios, and other settings. Along with setting the
module-specific bit in RSISO, the corresponding MDCTLx[12] bit also needs to be set in the PSC to reset-
isolate a particular module. For more information on the MDCTLx Register, see the KeyStone Architecture
Power Sleep Controller (PSC) User's Guide (SPRUGV4). The Reset Isolation Register (RSISO) is shown
in Figure 11-16 and described in Table 11-24.
Figure 11-16. Reset Isolation Register (RSISO)
31 9 8 7 0
Reserved SRISO Reserved
R-0 R/W-0 R-0
Legend: R = Read only; R/W = Read/Write; -n= value after reset
Table 11-24. Reset Isolation Register Field Descriptions
Bit Field Description
31-9 Reserved Reserved.
8 SRISO Isolate SmartReflex control
• 0 = Not reset isolated
• 1 = Reset isolated
7-0 Reserved Reserved
11.5.3 Core PLL Control Registers
The Core PLL uses two chip-level registers (COREPLLCTL0 and COREPLLCTL1) along with the Core
PLL Controller for its configuration. These MMRs (memory-mapped registers) exist inside the Bootcfg
space. To write to these registers, software should go through an unlocking sequence using the KICK0
and KICK1 registers. These registers reset only on a POR reset.
236 66AK2E0x Peripheral Information and Electrical Specifications Copyright © 2012–2015, Texas Instruments Incorporated
Submit Documentation Feedback
Product Folder Links: 66AK2E05 66AK2E02
l TEXAS
INSTRUMENTS
66AK2E05, 66AK2E02
www.ti.com
SPRS865D –NOVEMBER 2012–REVISED MARCH 2015
For valid configurable values of the COREPLLCTL registers, see Section 9.1.4. See Section 9.2.3.4 for
the address location of the KICK registers and their locking and unlocking sequences.
See Figure 11-17 and Table 11-25 for COREPLLCTL0 details and Figure 11-18 and Table 11-26 for
COREPLLCTL1 details.
Figure 11-17. Core PLL Control Register 0 (COREPLLCTL0)
31 24 23 19 18 12 11 6 5 0
BWADJ[7:0] Reserved PLLM[12:6] Reserved PLLD
RW,+0000 0101 RW - 0000 0 RW,+0000000 RW, +000000 RW,+000000
Legend: RW = Read/Write; -n= value after reset
Table 11-25. Core PLL Control Register 0 (COREPLLCTL0) Field Descriptions
Bit Field Description
31-24 BWADJ[7:0] BWADJ[11:8] and BWADJ[7:0] are located in COREPLLCTL0 and COREPLLCTL1 registers. BWADJ[11:0]
should be programmed to a value related to PLLM[12:0] value based on the equation: BWADJ =
((PLLM+1)>>1) - 1.
23-19 Reserved Reserved
18-12 PLLM[12:6] 7 bits of a 13-bit field PLLM that selects the values for the multiplication factor. PLLM field is loaded with the
multiply factor minus 1.
The PLLM[5:0] bits of the multiplier are controlled by the PLLM register inside the PLL Controller and the
PLLM[12:6] bits are controlled by the above chip-level register. COREPLLCTL0 register PLLM[12:6] bits should
be written just before writing to PLLM register PLLM[5:0] bits in the controller to have the complete 13 bit value
latched when the GO operation is initiated in the PLL controller. See the KeyStone Architecture Phase Locked
Loop (PLL) Controller User's Guide (SPRUGV2) for the recommended programming sequence. Output Divide
ratio and Bypass enable/disable of the Core PLL is also controlled by the SECCTL register in the PLL
Controller. See the Section 11.5.2.1for more details.
11-6 Reserved Reserved
5-0 PLLD A 6-bit field that selects the values for the reference divider. PLLD field is loaded with reference divide value
minus 1.
Figure 11-18. Core PLL Control Register 1 (COREPLLCTL1)
31 7 6 5 4 3 0
Reserved ENSAT Reserved BWADJ[11:8]
RW - 0000000000000000000000000 RW-0 R-00 RW- 0000
Legend: RW = Read/Write; -n= value after reset
Table 11-26. Core PLL Control Register 1 (COREPLLCTL1) Field Descriptions
Bit Field Description
31-7 Reserved Reserved
6 ENSAT Needs to be set to 1 for proper PLL operation
5-4 Reserved Reserved
3-0 BWADJ[11:8] BWADJ[11:8] and BWADJ[7:0] are located in COREPLLCTL0 and COREPLLCTL1 registers. BWADJ[11:0]
should be programmed to a value related to PLLM[12:0] value based on the equation: BWADJ =
((PLLM+1)>>1) - 1.
Copyright © 2012–2015, Texas Instruments Incorporated 66AK2E0x Peripheral Information and Electrical Specifications 237
Submit Documentation Feedback
Product Folder Links: 66AK2E05 66AK2E02
l TEXAS
INSTRUMENTS
66AK2E05, 66AK2E02
SPRS865D –NOVEMBER 2012–REVISED MARCH 2015
www.ti.com
11.5.4 Core PLL Controller/SGMII/XFI/TSREF/HyperLink/PCIe/USB Clock Input Electrical
Data/Timing
Table 11-27. Core PLL Controller/SGMII/XFI/TSREF/HyperLink/PCIe/USB Clock Input Timing
Requirements(1)
(see Figure 11-19 through Figure 11-21)
NO. MIN MAX UNIT
CORECLK[P:N]
1 tc(CORECLKN) Cycle time CORECLKN cycle time 3.2 25 ns
1 tc(CORECLKP) Cycle time CORECLKP cycle time 3.2 25 ns
3 tw(CORECLKN) Pulse width CORECLKN high 0.45*tc 0.55*tc ns
2 tw(CORECLKN) Pulse width CORECLKN low 0.45*tc 0.55*tc ns
2 tw(CORECLKP) Pulse width CORECLKP high 0.45*tc 0.55*tc ns
3 tw(CORECLKP) Pulse width CORECLKP low 0.45*tc 0.55*tc ns
4 tr(CORECLK_200 mV) Transition time CORECLK differential 50 350 ps
rise time (200 mV)
4 tf(CORECLK_200 mV) Transition time CORECLK differential 50 350 ps
fall time (200 mV)
5 tj(CORECLKN) Jitter, peak_to_peak _ periodic 0.02*tc(CORECLKN) ps
CORECLKN
5 tj(CORECLKP) Jitter, peak_to_peak _ periodic 0.02*tc(CORECLKP) ps
CORECLKP
SGMII0CLK[P:N]
1 tc(SGMII0CLKN) Cycle time SGMII0CLKN cycle time 3.2 or 6.4 or 8 ns
1 tc(SGMII0CLKP) Cycle time SGMII0CLKP cycle time 3.2 or 6.4 or 8 ns
3 tw(SGMII0CLKN) Pulse width SGMII0CLKN high 0.45*tc(SGMII0CLKN) 0.55*tc(SGMII0CLKN) ns
2 tw(SGMII0CLKN) Pulse width SGMII0CLKN low 0.45*tc(SGMII0CLKN) 0.55*tc(SGMII0CLKN) ns
2 tw(SGMII0CLKP) Pulse width SGMII0CLKP high 0.45*tc(SGMII0CLKP) 0.55*tc(SGMII0CLKP) ns
3 tw(SGMII0CLKP) Pulse width SGMII0CLKP low 0.45*tc(SGMII0CLKP) 0.55*tc(SGMII0CLKP) ns
4 tr(SGMII0CLK_200mV) Transition time SGMII0CLK differential 50 350 ps
rise time (200 mV)
4 tf(SGMII0CLK_200mV) Transition time SGMII0CLK differential 50 350 ps
fall time (200 mV)
5 tj(SGMII0CLKN) Jitter, RMS SGMII0CLKN ps,
4RMS
5 tj(SGMII0CLKP) Jitter, RMS SGMII0CLKP ps,
4RMS
XFICLK[P:N]
1 tc(XFICLKN) Cycle time XFICLKN cycle time 3.2 or 6.4 ns
1 tc(XFICLKP) Cycle time XFICLKP cycle time 3.2 or 6.4 ns
3 tw(XFICLKN) Pulse width XFICLKN high 0.45*tc(XFICLKN) 0.55*tc(XFICLKN) ns
2 tw(XFICLKN) Pulse width XFICLKN low 0.45*tc(XFICLKN) 0.55*tc(XFICLKN) ns
2 tw(XFICLKP) Pulse width XFICLKP high 0.45*tc(XFICLKP) 0.55*tc(XFICLKP) ns
3 tw(XFICLKP) Pulse width XFICLKP low 0.45*tc(XFICLKP) 0.55*tc(XFICLKP) ns
4 tr(XFICLK_200mV) Transition time XFICLK differential rise 50 350 ps
time (200 mV)
4 tf(XFICLK_200mV) Transition time XFICLK differential fall 50 350 ps
time (200 mV)
5 tj(XFICLKN) Jitter, RMS XFICLKN ps,
4RMS
5 tj(XFICLKP) Jitter, RMS XFICLKP ps,
4RMS
HYPLNK0CLK[P:N]
(1) See the Hardware Design Guide for KeyStone II Devices application report (SPRABV0) for detailed recommendations.
238 66AK2E0x Peripheral Information and Electrical Specifications Copyright © 2012–2015, Texas Instruments Incorporated
Submit Documentation Feedback
Product Folder Links: 66AK2E05 66AK2E02
l TEXAS
INSTRUMENTS
66AK2E05, 66AK2E02
www.ti.com
SPRS865D –NOVEMBER 2012–REVISED MARCH 2015
Table 11-27. Core PLL Controller/SGMII/XFI/TSREF/HyperLink/PCIe/USB Clock Input Timing
Requirements(1) (continued)
(see Figure 11-19 through Figure 11-21)
NO. MIN MAX UNIT
1 tc(HYPLNK0CLKN) Cycle time HYPLNK0CLKN cycle time 3.2 or 6.4 ns
1 tc(HYPLNK0CLKP) Cycle time HYPLNK0CLKP cycle time 3.2 or 6.4 ns
3 tw(HYPLNK0CLKN) Pulse width HYPLNK0CLKN high 0.45*tc(HYPLNK0CLKN) 0.55*tc(HYPLNK0CLKN) ns
2 tw(HYPLNK0CLKN) Pulse width HYPLNK0CLKN low 0.45*tc(HYPLNK0CLKN) 0.55*tc(HYPLNK0CLKN) ns
2 tw(HYPLNK0CLKP) Pulse width HYPLNK0CLKP high 0.45*tc(HYPLNK0CLKP) 0.55*tc(HYPLNK0CLKP) ns
3 tw(HYPLNK0CLKP) Pulse width HYPLNK0CLKP low 0.45*tc(HYPLNK0CLKP) 0.55*tc(HYPLNK0CLKP) ns
4 tr(HYPLNK0CLK) Rise time HYPLNK0CLK differential 0.2*tc(HYPLNK0CLKP) ps
rise time (10% to 90%)
4 tf(HYPLNK0CLK) Fall time HYPLNK0CLK differential fall 0.2*tc(HYPLNK0CLKP) ps
time (10% to 90%)
5 tj(HYPLNK0CLKN) Jitter, RMS HYPLNK0CLKN ps,
4RMS
5 tj(HYPLNK0CLKP) Jitter, RMS HYPLNK0CLKP ps,
4RMS
PCIECLK[P:N]
1 tc(PCIECLKN) Cycle time PCIECLKN cycle time 10 10 ns
1 tc(PCIECLKP) Cycle time PCIECLKP cycle time 10 10 ns
3 tw(PCIECLKN) Pulse width PCIECLKN high 0.45*tc(PCIECLKN) 0.55*tc(PCIECLKN) ns
2 tw(PCIECLKN) Pulse width PCIECLKN low 0.45*tc(PCIECLKN) 0.55*tc(PCIECLKN) ns
2 tw(PCIECLKP) Pulse width PCIECLKP high 0.45*tc(PCIECLKP) 0.55*tc(PCIECLKP) ns
3 tw(PCIECLKP) Pulse width PCIECLKP low 0.45*tc(PCIECLKP) 0.55*tc(PCIECLKP) ns
4 tr(PCIECLK) Rise time PCIECLK differential rise 0.2*tc(PCIECLKP) ps
time (10% to 90%)
4 tf(PCIECLK) Fall time PCIECLK differential fall time 0.2*tc(PCIECLKP) ps
(10% to 90%)
5 tj(PCIECLKN) Jitter, RMS PCIECLKN ps,
4RMS
5 tj(PCIECLKP) Jitter, RMS PCIECLKP ps,
4RMS
USBCLK[P:M]
1 tc(USBCLKN) Cycle time USBCLKM cycle time 10 10 ns
1 tc(USBCLKP) Cycle time USBCLKP cycle time 10 10 ns
3 tw(USBCLKN) Pulse width USBCLKM high 0.45*tc(USBCLKN) 0.55*tc(USBCLKN) ns
2 tw(USBCLKN) Pulse width USBCLKM low 0.45*tc(USBCLKN) 0.55*tc(USBCLKN) ns
2 tw(USBCLKP) Pulse width USBCLKP high 0.45*tc(USBCLKP) 0.55*tc(USBCLKP) ns
3 tw(USBCLKP) Pulse width USBCLKP low 0.45*tc(USBCLKP) 0.55*tc(USBCLKP) ns
4 tr(USBCLK) Rise time USBCLK differential rise time 50 350 ps
(10% to 90%)
4 tf(USBCLK) Fall time USBCLK differential fall time 50 350 ps
(10% to 90%)
5 tj(USBCLKN) Jitter, RMS USBCLKM ps,
4RMS
5 tj(USBCLKP) Jitter, RMS USBCLKP ps,
4RMS
TSREFCLK[P:N](2)
1 tc(TSREFCLKN) Cycle time TSREFCLKN cycle time 3.25 32.55 ns
1 tc(TSREFCLKP) Cycle time TSREFCLKP cycle time 3.25 32.55 ns
3 tw(TSREFCLKN) Pulse width TSREFCLKN high 0.45*tc(TSREFCLKN) 0.55*tc(TSREFCLKN) ns
(2) TSREFCLK clock input is LVDS compliant.
Copyright © 2012–2015, Texas Instruments Incorporated 66AK2E0x Peripheral Information and Electrical Specifications 239
Submit Documentation Feedback
Product Folder Links: 66AK2E05 66AK2E02
{L} TEXAS
INSTRUMENTS
54M Hi
x+4+\
peak-to-peak
Differential
Input Voltage
(400 mV to 1100 mV)
0
T Reference Clock Period
C
10% to 90%
of peak-to-peak
Voltage
Max T = 0.2 T from
10% to 90% of the
peak-to-peak
Differential Voltage
R C
×Max T = 0.2 T from
90% to 10% of the
peak-to-peak
Differential Voltage
F C
×
peak-to-peak Differential Input
Voltage (250 mV to 2 V) 200 mV Transition Voltage Range
0
T = 50 ps Min to 350 ps Max
for the 200-mV
R
Transition Voltage Range
4
32
1
5
<CLK_NAME>CLKN
<CLK_NAME>CLKP
66AK2E05, 66AK2E02
SPRS865D –NOVEMBER 2012–REVISED MARCH 2015
www.ti.com
Table 11-27. Core PLL Controller/SGMII/XFI/TSREF/HyperLink/PCIe/USB Clock Input Timing
Requirements(1) (continued)
(see Figure 11-19 through Figure 11-21)
NO. MIN MAX UNIT
2 tw(TSREFCLKN) Pulse width TSREFCLKN low 0.45*tc(TSREFCLKN) 0.55*tc(TSREFCLKN) ns
2 tw(TSREFCLKP) Pulse width TSREFCLKP high 0.45*tc(TSREFCLKP) 0.55*tc(TSREFCLKP) ns
3 tw(TSREFCLKP) Pulse width TSREFCLKP low 0.45*tc(TSREFCLKP) 0.55*tc(TSREFCLKP) ns
4 tr(TSREFCLK_200mV) Transition time TSREFCLK differential 50 350 ps
rise time (200 mV)
4 tf(TSREFCLK_200mV) Transition time TSREFCLK differential 50 350 ps
fall time (200 mV)
5 tj(TSREFCLKN) Jitter, RMS TSREFCLKN ps,
5.8 RMS
5 tj(TSREFCLKP) Jitter, RMS TSREFCLKP ps,
5.8 RMS
Figure 11-19. Clock Input Timing
Figure 11-20. CORECLK, SGMII0CLK and USBCLK Clock Transition Time
Figure 11-21. HYPLNK0CLK, XFICLK, and PCIECLK Rise and Fall Times
11.6 DDR3 PLL
240 66AK2E0x Peripheral Information and Electrical Specifications Copyright © 2012–2015, Texas Instruments Incorporated
Submit Documentation Feedback
Product Folder Links: 66AK2E05 66AK2E02
l TEXAS
INSTRUMENTS
(SPRABVO)
DDR3
PHY
PLLOUT
´2
DDRCLK(N|P)
PLLD
VCO
PLLM DDR3 PLL
CLKOD
BYPASS
0
1
DDR3CLKOUT
66AK2E05, 66AK2E02
www.ti.com
SPRS865D –NOVEMBER 2012–REVISED MARCH 2015
The DDR3 PLL generates interface clocks for the DDR3 memory controller. When coming out of power-on
reset, DDR3 PLL is programmed to a valid frequency during the boot configuration process before being
enabled and used.
DDR3 PLL power is supplied via the DDR3 PLL power-supply pin (AVDDA2). An external EMI filter circuit
must be added to all PLL supplies. See the Hardware Design Guide for KeyStone II Devices application
report (SPRABV0) for detailed recommendations.
Figure 11-22. DDR3 PLL Block Diagram
11.6.1 DDR3 PLL Control Registers
The DDR3 PLL, which is used to drive the DDR3 PHY for the EMIF, does not use a PLL controller. DDR3
PLL can be controlled using the DDR3PLLCTL0 and DDR3PLLCTL1 registers located in the Bootcfg
module. These MMRs (memory-mapped registers) exist inside the Bootcfg space. To write to these
registers, software must go through an unlocking sequence using the KICK0 and KICK1 registers. For
suggested configurable values, see Section 9.1.4. See Section 9.2.3.4 for the address location of the
registers and locking and unlocking sequences for accessing the registers. These registers are reset on
POR only.
Figure 11-23. DDR3 PLL Control Register 0 (DDR3PLLCTL0)
31 24 23 22 19 18 6 5 0
BWADJ[7:0] BYPASS CLKOD PLLM PLLD
RW,+0000 1001 RW,+0 RW,+0001 RW,+0000000010011 RW,+000000
Legend: RW = Read/Write; -n= value after reset
Table 11-28. DDR3 PLL Control Register 0 Field Descriptions
Bit Field Description
31-24 BWADJ[7:0] BWADJ[11:8] and BWADJ[7:0] are located in DDR3PLLCTL0 and DDR3PLLCTL1 registers. BWADJ[11:0]
should be programmed to a value related to PLLM[12:0] value based on the equation: BWADJ =
((PLLM+1)>>1) - 1.
23 BYPASS Enable bypass mode
• 0 = Bypass disabled
• 1 = Bypass enabled
22-19 CLKOD A 4-bit field that selects the values for the PLL post divider. Valid post divider values are 1 and even values
from 2 to 16. CLKOD field is loaded with output divide value minus 1
18-6 PLLM A 13-bit field that selects the values for the PLL multiplication factor. PLLM field is loaded with the multiply
factor minus 1
5-0 PLLD A 6-bit field that selects the values for the reference (input) divider. PLLD field is loaded with reference divide
value minus 1
Copyright © 2012–2015, Texas Instruments Incorporated 66AK2E0x Peripheral Information and Electrical Specifications 241
Submit Documentation Feedback
Product Folder Links: 66AK2E05 66AK2E02
l TEXAS
INSTRUMENTS
4
32
1
5
DDRCLKN
DDRCLKP
66AK2E05, 66AK2E02
SPRS865D –NOVEMBER 2012–REVISED MARCH 2015
www.ti.com
Figure 11-24. DDR3 PLL Control Register 1 (DDR3PLLCTL1)
31 15 14 13 7 6 5 4 3 0
Reserved PLLRST Reserved ENSAT Reserved BWADJ[11:8]
RW - 00000000000000000 RW-0 RW-0000000 RW-0 R-00 RW- 0000
Legend: RW = Read/Write; -n= value after reset
Table 11-29. DDR3 PLL Control Register 1 Field Descriptions
Bit Field Description
31-15 Reserved Reserved
14 PLLRST PLL Reset bit
• 0 = PLL Reset is released
• 1 = PLL Reset is asserted
13-7 Reserved Reserved
6 ENSAT Needs to be set to 1 for proper PLL operation
5-4 Reserved Reserved
3-0 BWADJ[11:8] BWADJ[11:8] and BWADJ[7:0] are located in the DDR3PLLCTL0 and the DDR3PLLCTL1 registers.
BWADJ[11:0] should be programmed to a value related to PLLM[12:0] value based on the equation: BWADJ =
((PLLM+1)>>1) - 1.
11.6.2 DDR3 PLL Device-Specific Information
As shown in Figure 11-22, the output of DDR3 PLL (PLLOUT) is divided by 2 and directly fed to the DDR3
memory controller. During power-on resets, the internal clocks of the DDR3 PLL are affected as described
in Section Section 11.4. The DDR3 PLL is unlocked only during the power-up sequence and is locked by
the time the RESETSTAT pin goes high. It does not lose lock during any of the other resets.
11.6.3 DDR3 PLL Input Clock Electrical Data/Timing
Table 11-30 applies to DDR3 memory interface.
Table 11-30. DDR3 PLL DDRCLK(N|P) Timing Requirements
(see Figure 11-25 and Figure 11-20)
No. Min Max Unit
DDRCLK[P:N]
1 tc(DDRCLKN) Cycle time _ DDRCLKN cycle time 3.2 25 ns
1 tc(DDRCLKP) Cycle time _ DDRCLKP cycle time 3.2 25 ns
3 tw(DDRCLKN) Pulse width _ DDRCLKN high 0.45*tc(DDRCLKN) 0.55*tc(DDRCLKN) ns
2 tw(DDRCLKN) Pulse width _ DDRCLKN low 0.45*tc(DDRCLKN) 0.55*tc(DDRCLKN) ns
2 tw(DDRCLKP) Pulse width _ DDRCLKP high 0.45*tc(DDRCLKP) 0.55*tc(DDRCLKP) ns
3 tw(DDRCLKP) Pulse width _ DDRCLKP low 0.45*tc(DDRCLKP) 0.55*tc(DDRCLKP) ns
4 tr(DDRCLK_200 Transition time _ DDRCLK differential rise time (200 mV) 50 350 ps
mV)
4 tf(DDRCLK_200 Transition time _ DDRCLK differential fall time (200 mV) 50 350 ps
mV)
5 tj(DDRCLKN) Jitter, peak_to_peak _ periodic DDRCLKN 0.02*tc(DDRCLKN) ps
5 tj(DDRCLKP) Jitter, peak_to_peak _ periodic DDRCLKP 0.02*tc(DDRCLKP) ps
Figure 11-25. DDR3 PLL DDRCLK Timing
242 66AK2E0x Peripheral Information and Electrical Specifications Copyright © 2012–2015, Texas Instruments Incorporated
Submit Documentation Feedback
Product Folder Links: 66AK2E05 66AK2E02
l TEXAS
INSTRUMENTS
(SPRABVO)
CORECLK(P|N)
NETCPCLK(P|N)
NETCPCLKSEL
VCO NETCP
Sub-system
/3
0
1
NETCPPLLCTL1.PAPLL
(bit13)
SYSCLK0
1
0
BYPASS
0
1
CLKOD
PLLM
PLLD
NETCP PLL
NETCP
Clock Source
MUX
66AK2E05, 66AK2E02
www.ti.com
SPRS865D –NOVEMBER 2012–REVISED MARCH 2015
11.7 NETCP PLL
The NETCP PLL generates interface clocks for the Network Coprocessor. Using the NETCPCLKSEL pin
the user can select the input source of the NETCP PLL as either the output of the Core PLL mux or the
NETCPCLK clock reference source. When coming out of power-on reset, NETCP PLL comes out in a
bypass mode and needs to be programmed to a valid frequency before being enabled and used.
NETCP PLL power is supplied via the NETCP PLL power-supply pin (AVDDA3). An external EMI filter
circuit must be added to all PLL supplies. See the Hardware Design Guide for KeyStone II Devices
application report (SPRABV0) for detailed recommendations.
Figure 11-26. NETCP PLL Block Diagram
11.7.1 NETCP PLL Local Clock Dividers
The clock signal from the NETCP PLL Controller is routed to the Network Coprocessor. The NETCP
module has two internal dividers with fixed division ratios. See table Table 11-31.
11.7.2 NETCP PLL Control Registers
The NETCP PLL, which is used to drive the Network Coprocessor, does not use a PLL controller. NETCP
PLL can be controlled using the NETCPPLLCTL0 and NETCPPLLCTL1 registers located in the Bootcfg
module. These MMRs (memory-mapped registers) exist inside the Bootcfg space. To write to these
registers, software must go through an unlocking sequence using the KICK0 and KICK1 registers. For
suggested configuration values, see Section 9.1.4. See Section 9.2.3.4 for the address location of the
registers and locking and unlocking sequences for accessing these registers. These registers are reset on
POR only.
Figure 11-27. NETCP PLL Control Register 0 (NETCPPLLCTL0)
31 24 23 22 19 18 6 5 0
BWADJ[7:0] BYPASS CLKOD PLLM PLLD
RW,+0000 1001 RW,+0 RW,+0001 RW,+0000000010011 RW,+000000
Legend: RW = Read/Write; -n= value after reset
Table 11-31. NETCP PLL Control Register 0 Field Descriptions (NETCPPLLCTL0)
Bit Field Description
31-24 BWADJ[7:0] BWADJ[11:8] and BWADJ[7:0] are located in NETCPPLLCTL0 and NETCPPLLCTL1 registers. BWADJ[11:0]
should be programmed to a value related to PLLM[12:0] value based on the equation: BWADJ =
((PLLM+1)>>1) - 1.
23 BYPASS Enable bypass mode
• 0 = Bypass disabled
• 1 = Bypass enabled
22-19 CLKOD A 4-bit field that selects the values for the PLL post divider. Valid post divider values are 1 and even values
from 2 to 16. CLKOD field is loaded with output divide value minus 1
Copyright © 2012–2015, Texas Instruments Incorporated 66AK2E0x Peripheral Information and Electrical Specifications 243
Submit Documentation Feedback
Product Folder Links: 66AK2E05 66AK2E02
l TEXAS
INSTRUMENTS
66AK2E05, 66AK2E02
SPRS865D –NOVEMBER 2012–REVISED MARCH 2015
www.ti.com
Table 11-31. NETCP PLL Control Register 0 Field Descriptions (NETCPPLLCTL0) (continued)
Bit Field Description
18-6 PLLM A 13-bit field that selects the values for the multiplication factor. PLLM field is loaded with the multiply factor
minus 1.
5-0 PLLD A 6-bit field that selects the values for the reference divider. PLLD field is loaded with reference divide value
minus 1.
Figure 11-28. NETCP PLL Control Register 1 (NETCPPLLCTL1)
31 15 14 13 12 7 6 5 4 3 0
Reserved PLLRST PAPLL Reserved ENSAT Reserved BWADJ[11:8]
RW - 00000000000000000 RW-0 RW-0 RW-000000 RW-0 R-00 RW-0000
Legend: RW = Read/Write; -n= value after reset
Table 11-32. NETCP PLL Control Register 1 Field Descriptions (NETCPPLLCTL1)
Bit Field Description
31-15 Reserved Reserved
14 PLLRST PLL Reset bit
• 0 = PLL Reset is released
• 1 = PLL Reset is asserted
13 PAPLL NETCP Clock Source MUX Control
• 0 = SYSCLK0
• 1 = NETCP PLL
12-7 Reserved Reserved
6 ENSAT Needs to be set to 1 for proper PLL operation
5-4 Reserved Reserved
3-0 BWADJ[11:8] BWADJ[11:8] and BWADJ[7:0] are located in NETCPPLLCTL0 and NETCPPLLCTL1 registers. BWADJ[11:0]
should be programmed to a value related to PLLM[12:0] value based on the equation: BWADJ =
((PLLM+1)>>1) - 1.
11.7.3 NETCP PLL Device-Specific Information
As shown in Figure 11-26, the output of NETCP PLL (PLLOUT) is divided by 3 and directly fed to the
Network Coprocessor. During power-on resets, the internal clocks of the NETCP PLL are affected as
described in Section 11.4. The NETCP PLL is unlocked only during the power-up sequence and is locked
by the time the RESETSTAT pin goes high. It does not lose lock during any other resets.
11.7.4 NETCP PLL Input Clock Electrical Data/Timing
Table 11-33. NETCP PLL Timing Requirements
(see Figure 11-29 and Figure 11-20)
NO. MIN MAX UNIT
NETCPCLK[P:N]
1 tc(NETCPCLKN) Cycle time _ NETCPCLKN cycle time 3.2 25 ns
1 tc(NETCPCLKP) Cycle time _ NETCPCLKP cycle time 3.2 25 ns
3 tw(NETCPCLKN) Pulse width _ NETCPCLKN high 0.45*tc(NETCPCLKN) 0.55*tc(NETCPCLKN) ns
2 tw(NETCPCLKN) Pulse width _ NETCPCLKN low 0.45*tc(NETCPCLKN) 0.55*tc(NETCPCLKN) ns
2 tw(NETCPCLKP) Pulse width _ NETCPCLKP high 0.45*tc(NETCPCLKP) 0.55*tc(NETCPCLKP) ns
3 tw(NETCPCLKP) Pulse width _ NETCPCLKP low 0.45*tc(NETCPCLKP) 0.55*tc(NETCPCLKP) ns
4 Transition time _ NETCPCLK differential rise time ps
tr(NETCPCLK_250mV) 50 350
(250 mV)
4 Transition time _ NETCPCLK differential fall time ps
tf(NETCPCLK_250mV) 50 350
(250 mV)
5 tj(NETCPCLKN) Jitter, peak_to_peak _ periodic NETCPCLKN 100 ps, pk-pk
5 tj(NETCPCLKP) Jitter, peak_to_peak _ periodic NETCPCLKP 100 ps, pk-pk
244 66AK2E0x Peripheral Information and Electrical Specifications Copyright © 2012–2015, Texas Instruments Incorporated
Submit Documentation Feedback
Product Folder Links: 66AK2E05 66AK2E02
l TEXAS
INSTRUMENTS
3
LRESETNMIEN
/LRESET
NMI
1 2
4
32
1
5
NETCPCLKN
NETCPCLKP
66AK2E05, 66AK2E02
www.ti.com
SPRS865D –NOVEMBER 2012–REVISED MARCH 2015
Figure 11-29. NETCP PLL Timing
11.8 External Interrupts
11.8.1 External Interrupts Electrical Data/Timing
Table 11-34. NMI and LRESET Timing Requirements(1)
(see Figure 11-30)
No. Min Max Unit
1 tsu(LRESET-LRESETNMIEN) Setup time - LRESET valid before LRESETNMIEN low 12*P ns
1 tsu(NMI-LRESETNMIEN) Setup time - NMI valid before LRESETNMIEN low 12*P ns
2 th(LRESETNMIEN-LRESET) Hold time - LRESET valid after LRESETNMIEN high 12*P ns
2 th(LRESETNMIEN-NMI) Hold time - NMI valid after LRESETNMIEN high 12*P ns
3 tw(LRESETNMIEN) Pulsewidth - LRESETNMIEN low width 12*P ns
(1) P = 1/SYSCLK1 clock frequency in ns.
Figure 11-30. NMI and LRESET Timing
11.9 DDR3 Memory Controller
The 72-bit DDR3 Memory Controller bus of the 66AK2E0x is used to interface to JEDEC standard-
compliant DDR3 SDRAM devices. The DDR3 external bus interfaces only to DDR3 SDRAM devices and
does not share the bus with any other type of peripheral.
11.9.1 DDR3 Memory Controller Device-Specific Information
The 66AK2E0x includes one 64-bit wide, 1.5-V DDR3 SDRAM EMIF interface. The DDR3 interface can
operate at 800 mega transfers per second (MTS), 1033 MTS, 1333 MTS, and 1600 MTS.
Due to the complicated nature of the interface, a limited number of topologies are supported to provide a
16-bit, 32-bit, or 64-bit interface.
The DDR3 electrical requirements are fully specified in the DDR JEDEC Specification JESD79-3C.
Standard DDR3 SDRAMs are available in 8-bit and 16-bit versions allowing for the following bank
topologies to be supported by the interface:
•72-bit: Five 16-bit SDRAMs (including 8 bits of ECC)
•72-bit: Nine 8-bit SDRAMs (including 8 bits of ECC)
•36-bit: Three 16-bit SDRAMs (including 4 bits of ECC)
•36-bit:Five 8-bit SDRAMs (including 4 bits of ECC)
•64-bit:Four 16-bit SDRAMs
Copyright © 2012–2015, Texas Instruments Incorporated 66AK2E0x Peripheral Information and Electrical Specifications 245
Submit Documentation Feedback
Product Folder Links: 66AK2E05 66AK2E02
l TEXAS
INSTRUMENTS
SPRUGVB
SPRABH
66AK2E05, 66AK2E02
SPRS865D –NOVEMBER 2012–REVISED MARCH 2015
www.ti.com
•64-bit:Eight 8-bit SDRAMs
•32-bit:Two 16-bit SDRAMs
•32-bit: Four 8-bit SDRAMs
•16-bit:One 16-bit SDRAM
•16-bit:Two 8-bit SDRAMs
The approach to specifying interface timing for the DDR3 memory bus is different than on other interfaces
such as I2C or SPI. For these other interfaces, the device timing was specified in terms of data manual
specifications and I/O buffer information specification (IBIS) models. For the DDR3 memory bus, the
approach is to specify compatible DDR3 devices and provide the printed circuit board (PCB) solution and
guidelines directly to the user.
A race condition may exist when certain masters write data to the DDR3 memory controller. For example,
if master A passes a software message via a buffer in external memory and does not wait for an indication
that the write completes before signaling to master B that the message is ready, when master B attempts
to read the software message, the master B read may bypass the master A write. Thus, master B may
read stale data and receive an incorrect message.
Some master peripherals (e.g., EDMA3 transfer controllers with TCCMOD=0) always wait for the write to
complete before signaling an interrupt to the system, thus avoiding this race condition. For masters that do
not have a hardware specification of write-read ordering, it may be necessary to specify data ordering in
the software.
If master A does not wait for an indication that a write is complete, it must perform the following
workaround:
1. Perform the required write to DDR3 memory space.
2. Perform a dummy write to the DDR3 memory controller module ID and revision register.
3. Perform a dummy read to the DDR3 memory controller module ID and revision register.
4. Indicate to master B that the data is ready to be read after completion of the read in step 3. The
completion of the read in step 3 ensures that the previous write was done.
11.9.2 DDR3 Slew Rate Control
The DDR3 slew rate is controlled by use of the PHY registers. See theKeyStone Architecture DDR3
Memory Controller User's Guide SPRUGV8 for details.
11.9.3 DDR3 Memory Controller Electrical Data/Timing
The DDR3 Design Requirements for KeyStone Devices application report SPRABI1 specifies a complete
DDR3 interface solution as well as a list of compatible DDR3 devices. The DDR3 electrical requirements
are fully specified in the DDR3 JEDEC Specification JESD79-3C. TI has performed the simulation and
system characterization to ensure all DDR3 interface timings in this solution are met. Therefore, no
electrical data/timing information is supplied here for this interface.
NOTE
TI supports only designs that follow the board design guidelines outlined in the application
report.
11.10 I2C Peripheral
The Inter-Integrated Circuit (I2C) module provides an interface between SoC and other devices compliant
with Philips Semiconductors (now NXP Semiconductors) Inter-Integrated Circuit bus specification version
2.1. External components attached to this 2-wire serial bus can transmit/receive up to 8-bit data to/from
the device through the I2C module.
246 66AK2E0x Peripheral Information and Electrical Specifications Copyright © 2012–2015, Texas Instruments Incorporated
Submit Documentation Feedback
Product Folder Links: 66AK2E05 66AK2E02
‘5‘ TEXAS
INSTRUMENTS
SE
E:
Clock
Prescale
I CPSC
2
Peripheral Clock
(CPU/6)
I CCLKH
2
Generator
Bit Clock
I CCLKL
2
Noise
Filter
SCL
I CXSR
2
I CDXR
2
Transmit
Transmit
Shift
Transmit
Buffer
I CDRR
2
Shift
I CRSR
2
Receive
Buffer
Receive
Receive
Filter
SDA
I C Data
2Noise
I COAR
2
I CSAR
2Slave
Address
Control
Address
Own
I CMDR
2
I CCNT
2
Mode
Data
Count
Vector
Interrupt
Interrupt
Status
I CIVR
2
I CSTR
2
Mask/Status
Interrupt
I CIMR
2
Interrupt/DMA
I C Module
2
I C Clock
2
Shading denotes control/status registers.
I CEMDR
2Extended
Mode
66AK2E05, 66AK2E02
www.ti.com
SPRS865D –NOVEMBER 2012–REVISED MARCH 2015
11.10.1 I2C Device-Specific Information
The device includes multiple I2C peripheral modules.
NOTE
When using the I2C module, ensure there are external pullup resistors on the SDA and SCL
pins.
The I2C modules on the 66AK2E0x may be used by the SoC to control local peripheral ICs (DACs, ADCs,
etc.), communicate with other controllers in a system, or to implement a user interface.
The I2C port supports:
• Compatibility with Philips I2C specification revision 2.1 (January 2000)
• Fast mode up to 400 kbps (no fail-safe I/O buffers)
• Noise filter to remove noise of 50 ns or less
• 7-bit and 10-bit device addressing modes
• Multi-master (transmit/receive) and slave (transmit/receive) functionality
• Events: DMA, interrupt, or polling
• Slew-rate limited open-drain output buffers
Figure 11-31 shows a block diagram of the I2C module.
Figure 11-31. I2C Module Block Diagram
Copyright © 2012–2015, Texas Instruments Incorporated 66AK2E0x Peripheral Information and Electrical Specifications 247
Submit Documentation Feedback
Product Folder Links: 66AK2E05 66AK2E02
l TEXAS
INSTRUMENTS
66AK2E05, 66AK2E02
SPRS865D –NOVEMBER 2012–REVISED MARCH 2015
www.ti.com
11.10.2 I2C Peripheral Register Description
Table 11-35. I2C Registers
HEX ADDRESS OFFSETS ACRONYM REGISTER NAME
0x0000 ICOAR I2C Own Address Register
0x0004 ICIMR I2C Interrupt Mask/status Register
0x0008 ICSTR I2C Interrupt Status Register
0x000C ICCLKL I2C Clock Low-time Divider Register
0x0010 ICCLKH I2C Clock High-time Divider Register
0x0014 ICCNT I2C Data Count Register
0x0018 ICDRR I2C Data Receive Register
0x001C ICSAR I2C Slave Address Register
0x0020 ICDXR I2C Data Transmit Register
0x0024 ICMDR I2C Mode Register
0x0028 ICIVR I2C Interrupt Vector Register
0x002C ICEMDR I2C Extended Mode Register
0x0030 ICPSC I2C Prescaler Register
0x0034 ICPID1 I2C Peripheral Identification Register 1 [value: 0x0000 0105]
0x0038 ICPID2 I2C Peripheral Identification Register 2 [value: 0x0000 0005]
0x003C -0x007F - Reserved
11.10.3 I2C Electrical Data/Timing
11.10.3.1 Inter-Integrated Circuits (I2C) Timing
Table 11-36. I2C Timing Requirements(1)
(see Figure 11-32)
STANDARD MODE FAST MODE
NO. MIN MAX MIN MAX UNIT
1 tc(SCL) Cycle time, SCL 10 2.5 µs
2 Setup time, SCL high before SDA low (for a repeated START
tsu(SCLH-SDAL) 4.7 0.6 µs
condition)
3 Hold time, SCL low after SDA low (for a START and a
th(SDAL-SCLL) 4 0.6 µs
repeated START condition)
4 tw(SCLL) Pulse duration, SCL low 4.7 1.3 µs
5 tw(SCLH) Pulse duration, SCL high 4 0.6 µs
6 tsu(SDAV-SCLH) Setup time, SDA valid before SCL high 250 100(2) ns
7 th(SCLL-SDAV) Hold time, SDA valid after SCL low (for I2C bus devices) 0(3) 3.45 0(3) 0.9(4) µs
8 Pulse duration, SDA high between STOP and START
tw(SDAH) 4.7 1.3 µs
conditions
9 tr(SDA) Rise time, SDA 1000 20 + 0.1Cb(5) 300 ns
10 tr(SCL) Rise time, SCL 1000 20 + 0.1Cb(5) 300 ns
11 tf(SDA) Fall time, SDA 300 20 + 0.1Cb(5) 300 ns
12 tf(SCL) Fall time, SCL 300 20 + 0.1Cb(5) 300 ns
(1) The I2C pins SDA and SCL do not feature fail-safe I/O buffers. These pins could potentially draw current when the device is powered
down.
(2) A Fast-mode I2C-bus device can be used in a Standard-mode I2C-bus system, but the requirement tsu(SDA-SCLH) ≥250 ns must then
be met. This will automatically be the case if the device does not stretch the LOW period of the SCL signal. If such a device does stretch
the LOW period of the SCL signal, it must output the next data bit to the SDA line trmax + tsu(SDA-SCLH) = 1000 + 250 = 1250 ns
(according to the Standard-mode I2C-Bus Specification) before the SCL line is released.
(3) A device must internally provide a hold time of at least 300 ns for the SDA signal (referred to the VIHmin of the SCL signal) to bridge the
undefined region of the falling edge of SCL.
(4) The maximum th(SDA-SCLL) has to be met only if the device does not stretch the low period [tw(SCLL)] of the SCL signal.
(5) Cb= total capacitance of one bus line in pF. If mixed with HS-mode devices, faster fall-times are allowed.
248 66AK2E0x Peripheral Information and Electrical Specifications Copyright © 2012–2015, Texas Instruments Incorporated
Submit Documentation Feedback
Product Folder Links: 66AK2E05 66AK2E02
{L} TEXAS
INSTRUMENTS
Sta n
10
8
4
3
7
12
5
614
2
3
13
Stop Start Repeated
Start
Stop
SDA
SCL
1
11 9
66AK2E05, 66AK2E02
www.ti.com
SPRS865D –NOVEMBER 2012–REVISED MARCH 2015
Table 11-36. I2C Timing Requirements(1) (continued)
(see Figure 11-32)
STANDARD MODE FAST MODE
NO. MIN MAX MIN MAX UNIT
13 tsu(SCLH-SDAH) Setup time, SCL high before SDA high (for STOP condition) 4 0.6 µs
14 tw(SP) Pulse duration, spike (must be suppressed) 0 50 ns
Cb(5) Capacitive load for each bus line 400 400 pF
Figure 11-32. I2C Receive Timings
Table 11-37. I2C Switching Characteristics(1)
(see Figure 11-33)
STANDARD
MODE FAST MODE
NO. PARAMETER MIN MAX MIN MAX UNIT
16 tc(SCL) Cycle time, SCL 10 2.5 µs
17 Setup time, SCL high to SDA low (for a repeated START
tsu(SCLH-SDAL) 4.7 0.6 µs
condition)
18 Hold time, SDA low after SCL low (for a START and a repeated
th(SDAL-SCLL) 4 0.6 µs
START condition)
19 tw(SCLL) Pulse duration, SCL low 4.7 1.3 µs
20 tw(SCLH) Pulse duration, SCL high 4 0.6 µs
21 td(SDAV-SDLH) Delay time, SDA valid to SCL high 250 100 ns
22 tv(SDLL-SDAV) Valid time, SDA valid after SCL low (for I2C bus devices) 0 0 0.9 µs
23 Pulse duration, SDA high between STOP and START
tw(SDAH) 4.7 1.3 µs
conditions
24 tr(SDA) Rise time, SDA 1000 20 + 0.1Cb(1) 300 ns
25 tr(SCL) Rise time, SCL 1000 20 + 0.1Cb(1) 300 ns
26 tf(SDA) Fall time, SDA 300 20 + 0.1Cb(1) 300 ns
27 tf(SCL) Fall time, SCL 300 20 + 0.1Cb(1) 300 ns
28 td(SCLH-SDAH) Delay time, SCL high to SDA high (for STOP condition) 4 0.6 µs
CpCapacitance for each I2C pin 10 10 pF
(1) Cb= total capacitance of one bus line in pF. If mixed with HS-mode devices, faster fall-times are allowed.
Copyright © 2012–2015, Texas Instruments Incorporated 66AK2E0x Peripheral Information and Electrical Specifications 249
Submit Documentation Feedback
Product Folder Links: 66AK2E05 66AK2E02
{L} TEXAS
INSTRUMENTS
25
23
19
18
22
27
20
21
17
18
28
Stop Start Repeated
Start
Stop
SDA
SCL
16
26 24
66AK2E05, 66AK2E02
SPRS865D –NOVEMBER 2012–REVISED MARCH 2015
www.ti.com
Figure 11-33. I2C Transmit Timings
11.11 SPI Peripheral
The Serial Peripheral Interconnect (SPI) module provides an interface between the SoC and other SPI-
compliant devices. The primary intent of this interface is to allow for connection to an SPI ROM for boot.
The SPI module on 66AK2E0x is supported only in master mode. Additional chip-level components can
also be included, such as temperature sensors or an I/O expander.
11.11.1 SPI Electrical Data/Timing
Table 11-38. SPI Timing Requirements
(see Figure 11-34)
NO. MIN MAX UNIT
Master Mode Timing Diagrams — Base Timings for 3 Pin Mode
7 tsu(SPIDIN-SPC) Input setup time, SPIDIN valid before receive edge of SPICLK. Polarity = 0 Phase = 0 2 ns
7 tsu(SPIDIN-SPC) Input setup time, SPIDIN valid before receive edge of SPICLK. Polarity = 0 Phase = 1 2 ns
7 tsu(SPIDIN-SPC) Input setup time, SPIDIN valid before receive edge of SPICLK. Polarity = 1 Phase = 0 2 ns
7 tsu(SPIDIN-SPC) Input setup time, SPIDIN valid before receive edge of SPICLK. Polarity = 1 Phase = 1 2 ns
8 th(SPC-SPIDIN) Input hold time, SPIDIN valid after receive edge of SPICLK. Polarity = 0 Phase = 0 5 ns
8 th(SPC-SPIDIN) Input hold time, SPIDIN valid after receive edge of SPICLK. Polarity = 0 Phase = 1 5 ns
8 th(SPC-SPIDIN) Input hold time, SPIDIN valid after receive edge of SPICLK. Polarity = 1 Phase = 0 5 ns
8 th(SPC-SPIDIN) Input hold time, SPIDIN valid after receive edge of SPICLK. Polarity = 1 Phase = 1 5 ns
Table 11-39. SPI Switching Characteristics
(see Figure 11-34 and Figure 11-35)
NO. PARAMETER MIN MAX UNIT
Master Mode Timing Diagrams — Base Timings for 3 Pin Mode
1 tc(SPC) Cycle time, SPICLK, all master modes 3*P2(1) ns
2 tw(SPCH) Pulse width high, SPICLK, all master modes 0.5*(3*P2) - 1 ns
3 tw(SPCL) Pulse width low, SPICLK, all master modes 0.5*(3*P2) - 1 ns
4 td(SPIDOUT-SPC) Setup (Delay), initial data bit valid on SPIDOUT to initial edge ns
5
on SPICLK. Polarity = 0, Phase = 0.
4 td(SPIDOUT-SPC) Setup (Delay), initial data bit valid on SPIDOUT to initial edge ns
5
on SPICLK. Polarity = 0, Phase = 1.
4 td(SPIDOUT-SPC) Setup (Delay), initial data bit valid on SPIDOUT to initial edge ns
5
on SPICLK Polarity = 1, Phase = 0
(1) P2=1/(SYSCLK1/6)
250 66AK2E0x Peripheral Information and Electrical Specifications Copyright © 2012–2015, Texas Instruments Incorporated
Submit Documentation Feedback
Product Folder Links: 66AK2E05 66AK2E02
l TEXAS
INSTRUMENTS
66AK2E05, 66AK2E02
www.ti.com
SPRS865D –NOVEMBER 2012–REVISED MARCH 2015
Table 11-39. SPI Switching Characteristics (continued)
(see Figure 11-34 and Figure 11-35)
NO. PARAMETER MIN MAX UNIT
4 td(SPIDOUT-SPC) Setup (Delay), initial data bit valid on SPIDOUT to initial edge ns
5
on SPICLK Polarity = 1, Phase = 1
5 td(SPC-SPIDOUT) Setup (Delay), subsequent data bits valid on SPIDOUT to ns
2
initial edge on SPICLK. Polarity = 0 Phase = 0
5 td(SPC-SPIDOUT) Setup (Delay), subsequent data bits valid on SPIDOUT to ns
2
initial edge on SPICLK Polarity = 0 Phase = 1
5 td(SPC-SPIDOUT) Setup (Delay), subsequent data bits valid on SPIDOUT to ns
2
initial edge on SPICLK Polarity = 1 Phase = 0
5 td(SPC-SPIDOUT) Setup (Delay), subsequent data bits valid on SPIDOUT to ns
2
initial edge on SPICLK Polarity = 1 Phase = 1
6 toh(SPC- Output hold time, SPIDOUT valid after receive edge of ns
0.5*tc - 2
SPIDOUT) SPICLK except for final bit. Polarity = 0 Phase = 0
6 toh(SPC- Output hold time, SPIDOUT valid after receive edge of ns
0.5*tc - 2
SPIDOUT) SPICLK except for final bit. Polarity = 0 Phase = 1
6 toh(SPC- Output hold time, SPIDOUT valid after receive edge of ns
0.5*tc - 2
SPIDOUT) SPICLK except for final bit. Polarity = 1 Phase = 0
6 toh(SPC- Output hold time, SPIDOUT valid after receive edge of ns
0.5*tc - 2
SPIDOUT) SPICLK except for final bit. Polarity = 1 Phase = 1
Additional SPI Master Timings — 4 Pin Mode with Chip Select Option
19 td(SCS-SPC) Delay from SPISCSx\ active to first SPICLK. Polarity = 0 ns
2*P2 - 5 2*P2 + 5
Phase = 0
19 td(SCS-SPC) Delay from SPISCSx\ active to first SPICLK. Polarity = 0 ns
0.5*tc + (2*P2) - 5 0.5*tc + (2*P2) + 5
Phase = 1
19 td(SCS-SPC) Delay from SPISCSx\ active to first SPICLK. Polarity = 1 ns
2*P2 - 5 2*P2 + 5
Phase = 0
19 td(SCS-SPC) Delay from SPISCSx\ active to first SPICLK. Polarity = 1 ns
0.5*tc + (2*P2) - 5 0.5*tc + (2*P2) + 5
Phase = 1
20 td(SPC-SCS) Delay from final SPICLK edge to master deasserting ns
1*P2 - 5 1*P2 + 5
SPISCSx\. Polarity = 0 Phase = 0
20 td(SPC-SCS) Delay from final SPICLK edge to master deasserting ns
0.5*tc + (1*P2) - 5 0.5*tc + (1*P2) + 5
SPISCSx\. Polarity = 0 Phase = 1
20 td(SPC-SCS) Delay from final SPICLK edge to master deasserting ns
1*P2 - 5 1*P2 + 5
SPISCSx\. Polarity = 1 Phase = 0
20 td(SPC-SCS) Delay from final SPICLK edge to master deasserting ns
0.5*tc + (1*P2) - 5 0.5*tc + (1*P2) + 5
SPISCSx\. Polarity = 1 Phase = 1
tw(SCSH) Minimum inactive time on SPISCSx\ pin between two transfers ns
2*P2 - 5
when SPISCSx\ is not held using the CSHOLD feature.
Copyright © 2012–2015, Texas Instruments Incorporated 66AK2E0x Peripheral Information and Electrical Specifications 251
Submit Documentation Feedback
Product Folder Links: 66AK2E05 66AK2E02
{L} TEXAS
INSTRUMENTS
4.1
'47
4‘
\f
--
MASTER MODE 4 PIN WITH CHIP SELECT
SPICLK
SPIDOUT
SPIDIN
SPISCSx
MO(0) MO(1) MO(n−1) MO(n)
MI(0) MI(1) MI(n−1) MI(n)
19 20
SPICLK
SPIDOUT
SPIDIN
MO(0) MO(1) MO(n−1) MO(n)
MI(0) MI(1) MI(n−1) MI(n)
MO(0) MO(1) MO(n−1) MO(n)
MI(0) MI(1) MI(n−1) MI(n)
MO(0) MO(1) MO(n−1) MO(n)
MI(0) MI(1) MI(n−1) MI(n)
MO(0) MO(1) MO(n−1) MO(n)
MI(0) MI(1) MI(n−1) MI(n)
6
6
7
7
7
7
8
8
8
8
32
6
1
4
4
4
45
5
56
MASTER MODE
POLARITY = 0 PHASE = 0
MASTER MODE
POLARITY = 0 PHASE = 1
MASTER MODE
POLARITY = 1 PHASE = 0
MASTER MODE
POLARITY = 1 PHASE = 1
5
SPICLK
SPIDOUT
SPIDIN
SPICLK
SPIDOUT
SPIDIN
SPICLK
SPIDOUT
SPIDIN
66AK2E05, 66AK2E02
SPRS865D –NOVEMBER 2012–REVISED MARCH 2015
www.ti.com
Figure 11-34. SPI Master Mode Timing Diagrams — Base Timings for 3-Pin Mode
Figure 11-35. SPI Additional Timings for 4-Pin Master Mode with Chip Select Option
252 66AK2E0x Peripheral Information and Electrical Specifications Copyright © 2012–2015, Texas Instruments Incorporated
Submit Documentation Feedback
Product Folder Links: 66AK2E05 66AK2E02
l TEXAS
INSTRUMENTS
66AK2E05, 66AK2E02
www.ti.com
SPRS865D –NOVEMBER 2012–REVISED MARCH 2015
11.12 HyperLink Peripheral
The 66AK2E0x includes HyperLink for companion device interfaces. This is a four-lane SerDes interface
designed to operate at up to 10 Gbps per lane from pin-to-pin. The interface is used to connect with
external accelerators that are manufactured using TI libraries. The HyperLink lines must be connected
with DC coupling.
The interface includes the serial station management interfaces used to send power management and
flow messages between devices. Each HyperLink interface consists of four LVCMOS inputs and four
LVCMOS outputs configured as two 2-wire input buses and two 2-wire output buses. Each 2-wire bus
includes a data signal and a clock signal.
Table 11-40. HyperLink Peripheral Timing Requirements
(see Figure 11-36,Figure 11-37 and Figure 11-38)
NO. MIN MAX UNIT
FL Interface
1 tc(HYPTXFLCLK) Clock period - HYPTXFLCLK (C1) 5.75 ns
2 tw(HYPTXFLCLKH) High pulse width - HYPTXFLCLK 0.4*C1 0.6*C1 ns
3 tw(HYPTXFLCLKL) Low pulse width - HYPTXFLCLK 0.4*C1 0.6*C1 ns
6 Setup time - HYPTXFLDAT valid before HYPTXFLCLK ns
tsu(HYPTXFLDAT-HYPTXFLCLKH) 1
high
7 th(HYPTXFLCLKH-HYPTXFLDAT) Hold time - HYPTXFLDAT valid after HYPTXFLCLK high 1 ns
6 Setup time - HYPTXFLDAT valid before HYPTXFLCLK ns
tsu(HYPTXFLDAT-HYPTXFLCLKL) 1
low
7 th(HYPTXFLCLKL-HYPTXFLDAT) Hold time - HYPTXFLDAT valid after HYPTXFLCLK low 1 ns
PM Interface
1 tc(HYPRXPMCLK) Clock period - HYPRXPMCLK (C3) 5.75 ns
2 tw(HYPRXPMCLK) High pulse width - HYPRXPMCLK 0.4*C3 0.6*C3 ns
3 tw(HYPRXPMCLK) Low pulse width - HYPRXPMCLK 0.4*C3 0.6*C3 ns
6 tsu(HYPRXPMDAT- Setup time - HYPRXPMDAT valid before ns
1
HYPRXPMCLKH) HYPRXPMCLK high
7 Hold time - HYPRXPMDAT valid after HYPRXPMCLK ns
th(HYPRXPMCLKH-HYPRXPMDAT) 1
high
6 tsu(HYPRXPMDAT- Setup time - HYPRXPMDAT valid before ns
1
HYPRXPMCLKL) HYPRXPMCLK low
7 Hold time - HYPRXPMDAT valid after HYPRXPMCLK ns
th(HYPRXPMCLKL-HYPRXPMDAT) 1
low
Table 11-41. HyperLink Peripheral Switching Characteristics
(see Figure 11-36,Figure 11-37 and Figure 11-38)
NO. PARAMETER MIN MAX UNIT
FL Interface
1 tc(HYPRXFLCLK) Clock period - HYPRXFLCLK (C2) 6.4 ns
2 tw(HYPRXFLCLKH) High pulse width - HYPRXFLCLK 0.4*C2 0.6*C2 ns
3 tw(HYPRXFLCLKL) Low pulse width - HYPRXFLCLK 0.4*C2 0.6*C2 ns
4 tosu(HYPRXFLDAT- Setup time - HYPRXFLDAT valid before HYPRXFLCLK ns
0.25*C2-0.4
HYPRXFLCLKH) high
5 Hold time - HYPRXFLDAT valid after HYPRXFLCLK ns
toh(HYPRXFLCLKH-HYPRXFLDAT) 0.25*C2-0.4
high
4 tosu(HYPRXFLDAT- Setup time - HYPRXFLDAT valid before HYPRXFLCLK ns
0.25*C2-0.4
HYPRXFLCLKL) low
5 toh(HYPRXFLCLKL-HYPRXFLDAT) Hold time - HYPRXFLDAT valid after HYPRXFLCLK low 0.25*C2-0.4 ns
PM Interface
1 tc(HYPTXPMCLK) Clock period - HYPTXPMCLK (C4) 6.4 ns
2 tw(HYPTXPMCLK) High pulse width - HYPTXPMCLK 0.4*C4 0.6*C4 ns
3 tw(HYPTXPMCLK) Low pulse width - HYPTXPMCLK 0.4*C4 0.6*C4 ns
4 tosu(HYPTXPMDAT- Setup time - HYPTXPMDAT valid before HYPTXPMCLK ns
0.25*C2-0.4
HYPTXPMCLKH) high
Copyright © 2012–2015, Texas Instruments Incorporated 66AK2E0x Peripheral Information and Electrical Specifications 253
Submit Documentation Feedback
Product Folder Links: 66AK2E05 66AK2E02
l TEXAS
INSTRUMENTS
767
6
HYPRX<xx>CLK
HYPRX<xx>DAT
5454
HYPTX<xx>CLK
HYPTX<xx>DAT
2 3
1
66AK2E05, 66AK2E02
SPRS865D –NOVEMBER 2012–REVISED MARCH 2015
www.ti.com
Table 11-41. HyperLink Peripheral Switching Characteristics (continued)
(see Figure 11-36,Figure 11-37 and Figure 11-38)
NO. PARAMETER MIN MAX UNIT
5 toh(HYPTXPMCLKH- Hold time - HYPTXPMDAT valid after HYPTXPMCLK ns
0.25*C2-0.4
HYPTXPMDAT) high
4 tosu(HYPTXPMDAT- Setup time - HYPTXPMDAT valid before HYPTXPMCLK ns
0.25*C2-0.4
HYPTXPMCLKL) low
5 Hold time - HYPTXPMDAT valid after HYPTXPMCLK ns
toh(HYPTXPMCLKL-HYPTXPMDAT) 0.25*C2-0.4
low
Figure 11-36. HyperLink Station Management Clock Timing
<xx> represents the interface that is being used: PM or FL
Figure 11-37. HyperLink Station Management Transmit Timing
<xx> represents the interface that is being used: PM or FL
Figure 11-38. HyperLink Station Management Receive Timing
254 66AK2E0x Peripheral Information and Electrical Specifications Copyright © 2012–2015, Texas Instruments Incorporated
Submit Documentation Feedback
Product Folder Links: 66AK2E05 66AK2E02
l TEXAS
INSTRUMENTS
(SPRUGP1)
Wm
8
TXD Bit N-1 Bit N Stop Start Bit 0
CTS
65
5
4
Stop/Idle
RXD Start Bit 0 Bit 1 Bit N-1 Bit N Parity Stop Idle Start
66AK2E05, 66AK2E02
www.ti.com
SPRS865D –NOVEMBER 2012–REVISED MARCH 2015
11.13 UART Peripheral
The universal asynchronous receiver/transmitter (UART) module provides an interface between the device
and a UART terminal interface or other UART-based peripheral. The UART is based on the industry
standard TL16C550 asynchronous communications element which, in turn, is a functional upgrade of the
TL16C450. Functionally similar to the TL16C450 on power up (single character or TL16C450 mode), the
UART can be placed in an alternate FIFO (TL16C550) mode. This relieves the SoC of excessive software
overhead by buffering received and transmitted characters. The receiver and transmitter FIFOs store up to
16 bytes including three additional bits of error status per byte for the receiver FIFO.
The UART performs serial-to-parallel conversions on data received from a peripheral device and parallel-
to-serial conversion on data received from the SoC to be sent to the peripheral device. The SoC can read
the UART status at any time. The UART includes control capability and a processor interrupt system that
can be tailored to minimize software management of the communications link. For more information on
UART, see the KeyStone Architecture Universal Asynchronous Receiver/Transmitter (UART) User's Guide
(SPRUGP1).
Table 11-42. UART Timing Requirements
(see Figure 11-39 and Figure 11-40)
NO. MIN MAX UNIT
Receive Timing
4 tw(RXSTART) Pulse width, receive start bit 0.96U(1) 1.05U ns
5 tw(RXH) Pulse width, receive data/parity bit high 0.96U 1.05U ns
5 tw(RXL) Pulse width, receive data/parity bit low 0.96U 1.05U ns
6 tw(RXSTOP1) Pulse width, receive stop bit 1 0.96U 1.05U ns
6 tw(RXSTOP15) Pulse width, receive stop bit 1.5 0.96U 1.05U ns
6 tw(RXSTOP2) Pulse width, receive stop bit 2 0.96U 1.05U ns
Autoflow Timing Requirements
8 td(CTSL-TX) Delay time, CTS asserted to START bit transmit P(2) 5P ns
(1) U = UART baud time = 1/programmed baud rate
(2) P = 1/(SYSCLK1/6)
Figure 11-39. UART Receive Timing Waveform
Figure 11-40. UART CTS (Clear-to-Send Input) — Autoflow Timing Waveform
Copyright © 2012–2015, Texas Instruments Incorporated 66AK2E0x Peripheral Information and Electrical Specifications 255
Submit Documentation Feedback
Product Folder Links: 66AK2E05 66AK2E02
l TEXAS
INSTRUMENTS
Wm
(SPRUGsm
(SPRUHZm
7
RXD Bit N-1 Bit N Stop Start
CTS
32
2
1
Stop/Idle
TXD Start Bit 0 Bit 1 Bit N-1 Bit N Parity Stop Idle Start
66AK2E05, 66AK2E02
SPRS865D –NOVEMBER 2012–REVISED MARCH 2015
www.ti.com
Table 11-43. UART Switching Characteristics
(see Figure 11-41 and Figure 11-42)
NO. PARAMETER MIN MAX UNIT
Transmit Timing
1 tw(TXSTART) Pulse width, transmit start bit U(1)- 2 U + 2 ns
2 tw(TXH) Pulse width, transmit data/parity bit high U - 2 U + 2 ns
2 tw(TXL) Pulse width, transmit data/parity bit low U - 2 U + 2 ns
3 tw(TXSTOP1) Pulse width, transmit stop bit 1 U - 2 U + 2 ns
3 tw(TXSTOP15) Pulse width, transmit stop bit 1.5 1.5 * (U - 2) 1.5 * ('U + 2) ns
3 tw(TXSTOP2) Pulse width, transmit stop bit 2 2 * (U - 2) 2 * ('U + 2) ns
Autoflow Timing Requirements
7 td(RX-RTSH) Delay time, STOP bit received to RTS deasserted P(2) 5P ns
(1) U = UART baud time = 1/programmed baud rate
(2) P = 1/(SYSCLK1/6)
Figure 11-41. UART Transmit Timing Waveform
Figure 11-42. UART RTS (Request-to-Send Output) – Autoflow Timing Waveform
11.14 PCIe Peripheral
The two-lane PCI express (PCIe) module on 66AK2E0x provides an interface between the device and
other PCIe-compliant devices. The PCIe module provides low pin-count, high-reliability, and high-speed
data transfer at rates up to 5.0 Gbps per lane on the serial links. For more information, see the KeyStone
Architecture Peripheral Component Interconnect Express (PCIe) User's Guide (SPRUGS6).
11.15 Packet Accelerator
The Packet Accelerator (PA) provides L2 to L4 classification functionalities and supports classification for
Ethernet, VLAN, MPLS over Ethernet, IPv4/6, GRE over IP, and other session identification over IP such
as UDP ports. It maintains 8k multiple-in, multiple-out hardware queues and also provides checksum
capability as well as some QoS capabilities. The PA enables a single IP address to be used for a
multicore device and can process up to 1.5 Mpps. The Packet Accelerator is coupled with the Network
Coprocessor. For more information, see the KeyStone II Architecture Packet Accelerator 2 (PA2) for K2E
and K2L Devices User's Guide (SPRUHZ2).
256 66AK2E0x Peripheral Information and Electrical Specifications Copyright © 2012–2015, Texas Instruments Incorporated
Submit Documentation Feedback
Product Folder Links: 66AK2E05 66AK2E02
l TEXAS
INSTRUMENTS
(SPRUHZ1)
(SPRUGVS)
66AK2E05, 66AK2E02
www.ti.com
SPRS865D –NOVEMBER 2012–REVISED MARCH 2015
11.16 Security Accelerator
The Security Accelerator (SA) provides wire-speed processing on 1 Gbps Ethernet traffic on IPSec, SRTP,
and 3GPP Air interface security protocols. It functions on the packet level with the packet and the
associated security context being one of the above three types. The Security Accelerator is coupled with
the Network Coprocessor, and receives the packet descriptor containing the security context in the buffer
descriptor and the data to be encrypted/decrypted in the linked buffer descriptor. For more information,
see the KeyStone II Architecture Security Accelerator 2 (SA2) for K2E and K2L Devices User's Guide
(SPRUHZ1).
11.17 Network Coprocessor Gigabit Ethernet (GbE) Switch Subsystem
The gigabit Ethernet (GbE) switch subsystem provides an efficient interface between the device and the
networked community. The Ethernet Media Access Controller (EMAC) supports 10Base-T
(10 Mbits/second), and 100BaseTX (100 Mbps), in half- or full-duplex mode, and 1000BaseT (1000 Mbps)
in full-duplex mode, with hardware flow control and quality-of-service (QOS) support. The GbE switch
subsystem is coupled with the Network Coprocessor. For more information, see the Gigabit Ethernet
(GbE) Switch Subsystem (1 GB) User's Guide (SPRUGV9).
An address range is assigned to the 66AK2E0x. Each individual device has a 48-bit MAC address and
consumes only one unique MAC address out of the range. There are two registers to hold these values,
MACID1[31:0] (32 bits) and MACID2[15:0] (16 bits) . The bits of these registers are defined as follows:
Figure 11-43. MACID1 Register (MMR Address 0x02620110)
31 0
MACID
R,+xxxx xxxx xxxx xxxx xxxx xxxx xxxx xxxx
Legend: R = Read only; -x, value is indeterminate
Table 11-44. MACID1 Register Field Descriptions
Bit Field Description
31-0 MAC ID MAC ID. Lower 32 bits.
Figure 11-44. MACID2 Register (MMR Address 0x02620114)
31 24 23 18 17 16 15 0
CRC Reserved FLOW BCAST MACID
R+,cccc cccc R,+rr rrrr R,+z R,+y R,+xxxx xxxx xxxx xxxx
LEGEND: R = Read only; -x = value is indeterminate
Table 11-45. MACID2 Register Field Descriptions
Bit Field Description
31-24 Reserved Variable
23-18 Reserved 000000
17 FLOW MAC Flow Control
• 0 = Off
• 1 = On
16 BCAST Default m/b-cast reception
• 0 = Broadcast
• 1 = Disabled
15-0 MAC ID MAC ID. Upper 16 bits.
Copyright © 2012–2015, Texas Instruments Incorporated 66AK2E0x Peripheral Information and Electrical Specifications 257
Submit Documentation Feedback
Product Folder Links: 66AK2E05 66AK2E02
l TEXAS
INSTRUMENTS
(SPRUGVS)
(SPRUGVQ)
66AK2E05, 66AK2E02
SPRS865D –NOVEMBER 2012–REVISED MARCH 2015
www.ti.com
There is a central processor time synchronization (CPTS) submodule in the Ethernet switch module that
can be used for time synchronization. Programming this register selects the clock source for the
CPTS_RCLK. See the Gigabit Ethernet (GbE) Switch Subsystem (1 GB) User's Guide (SPRUGV9) for the
register address and other details about the time synchronization submodule. The register
CPTS_RFTCLK_SEL for reference clock selection of the time synchronization submodule is shown in
Figure 11-45.
CPTS also allows 8 HW signal inputs for timestamping. Two of these signals are connected to
TSPUSHEVT0 and TSPUSHEVT1. The other 6 are connected to internal SyncE and timer signals. See
Table 11-46 for interconnectivity. Regarding the SyncE signal, see Section 9.2.3.26 for more details on
how to control this input. Furthermore, see the Gigabit Ethernet (GbE) Switch Subsystem (1 GB) User's
Guide (SPRUGV9) for details on how to enable HW timestamping on CPTS.
Table 11-46. CPTS Hardware Push Events
EVENT NUMBER CONNECTION
1 syncE
2 XGE sync
3 Tspushevt1
4 Tspushevt0
5 Timi1
6 Timi0
7 Reserved
8 Reserved
Figure 11-45. RFTCLK Select Register (CPTS_RFTCLK_SEL)
31 4 3 0
Reserved CPTS_RFTCLK_SEL
R - 0 RW - 0
Legend: R = Read only; -x, value is indeterminate
Table 11-47. RFTCLK Select Register Field Descriptions
Bit Field Description
31-4 Reserved Reserved. Read as 0.
3-0 CPTS_RFTCLK_SE Reference clock select. This signal is used to control an external multiplexer that selects one of 8 clocks for
L time sync reference (RFTCLK). This CPTS_RFTCLK_SEL value can be written only when the CPTS_EN
bit is cleared to 0 in the TS_CTL register.
• 0000 = SYSCLK2
• 0001 = SYSCLK3
• 0010 = TIMI0
• 0011 = TIMI1
• 0100 = TSIPCLKA
• 1000 = TSREFCLK
• 1100 = TSIPCLKB
• Others = Reserved
258 66AK2E0x Peripheral Information and Electrical Specifications Copyright © 2012–2015, Texas Instruments Incorporated
Submit Documentation Feedback
Product Folder Links: 66AK2E05 66AK2E02
l TEXAS
INSTRUMENTS
(SPRUGVQ)
(SPRUHJS)
MDIO
(Ouput)
1
6
MDCLK
8
7
7
MDIO
(Input)
5
1
4
MDCLK
2 3
66AK2E05, 66AK2E02
www.ti.com
SPRS865D –NOVEMBER 2012–REVISED MARCH 2015
11.18 SGMII/XFI Management Data Input/Output (MDIO)
The management data input/output (MDIO) module implements the 802.3 serial management interface to
interrogate and control up to 32 Ethernet PHY(s) connected to the device, using a shared two-wire bus.
Application software uses the MDIO module to configure the auto-negotiation parameters of each PHY
attached to the EMAC, retrieve the negotiation results, and configure required parameters in the gigabit
Ethernet (GbE) and 10-gigabit Ethernet (10GbE) switch subsystems for correct operation. The module
allows almost transparent operation of the MDIO interface, with very little attention from the SoC. For more
information, see the Gigabit Ethernet (GbE) Switch Subsystem (1 GB) User's Guide (SPRUGV9) and the
KeyStone II Architecture 10 Gigabit Ethernet Subsystem User's Guide (SPRUHJ5).
Table 11-48. MDIO Timing Requirements
(see Figure 11-46)
NO. MIN MAX UNIT
1 tc(MDCLK) Cycle time, MDCLK 400 ns
2 tw(MDCLKH) Pulse duration, MDCLK high 180 ns
3 tw(MDCLKL) Pulse duration, MDCLK low 180 ns
4 tsu(MDIO-MDCLKH) Setup time, MDIO data input valid before MDCLK high 10 ns
5 th(MDCLKH-MDIO) Hold time, MDIO data input valid after MDCLK high 10 ns
tt(MDCLK) Transition time, MDCLK 5 ns
Figure 11-46. MDIO Input Timing
Table 11-49. MDIO Switching Characteristics
(see Figure 11-47)
NO. PARAMETER MIN MAX UNIT
6 td(MDCLKH-MDIO) Delay time, MDCLK high to MDIO data output valid 10 300 ns
7 th(MDCLKH-MDIO) Hold time, MDIO data output valid after MDCLK high 10 ns
8 td(MDCLKH-MDIO) Delay time, MDCLK high to MDIO Hi-Z 10 300 ns
Figure 11-47. MDIO Output Timing
Copyright © 2012–2015, Texas Instruments Incorporated 66AK2E0x Peripheral Information and Electrical Specifications 259
Submit Documentation Feedback
Product Folder Links: 66AK2E05 66AK2E02
l TEXAS
INSTRUMENTS
(SPRUHJS)
SPRUGVS.
66AK2E05, 66AK2E02
SPRS865D –NOVEMBER 2012–REVISED MARCH 2015
www.ti.com
11.19 Ten-Gigabit Ethernet (10GbE) Switch Subsystem
The 3-port Ten Gigabit Ethernet Switch Subsystem (different from the Network Coprocessor integrated
switch) includes a standalone EMAC switch subsystem and a 2-lane SerDes macro. The 2-lane macro
enables only 2 external ports. It does not include any packet acceleration or security acceleration engine.
11.19.1 10GbE Supported Features
The key features of the 10GbE module are listed below:
• 10 Gbps EMAC switch subsystem
– MDIO: Media-dependent input/output module
– SGMII Interface for 10/100/1000 and 10GBASE-KR for 10G
– Ethernet switch with wire-rate switching (only two external ports are supported by the SerDes)
– CPTS module that supports time-stamping for IEEE1588v2 with support for eight hardware push
events and generation of compare output pulses
– Supports XFI electrical interface
• CPDMA
The CPDMA component provides CPPI 4.2 compatible functionality, and provides a 128-bit wide data path
to the TeraNet, enabling:
• Support for 8 transmit channel and 16 receive channels
• Support for reset isolation option
For more information, see the KeyStone II Architecture 10 Gigabit Ethernet Subsystem User's Guide
(SPRUHJ5).
11.20 Timers
The timers can be used to time events, count events, generate pulses, interrupt the C66x CorePacs and
ARM CorePac and send synchronization events to the EDMA3 channel controller.
11.20.1 Timers Device-Specific Information
The 66AK2E0x device has up to twenty 64-bit timers in total, but only 13 timers are used in 66AK2E05
and 12 timers are used in 66AK2E02, of which Timer0 is dedicated to the C66x CorePacs Core 0 as
watchdog timers and can also be used as general-purpose timers. Timer16 and Timer17 (66AK2E02) or
Timer16 through Timer19 (66AK2E05) are dedicated to each of the Cortex-A15 processor cores as a
watchdog timer and can also be used as general-purpose timers. The Timer8 through Timer15 can be
configured as general-purpose timers only, with each timer programmed as a 64-bit timer or as two
separate 32-bit timers.
When operating in 64-bit mode, the timer counts either module clock cycles or input (TINPLx) pulses
(rising edge) and generates an output pulse/waveform (TOUTLx) plus an internal event (TINTLx) on a
software-programmable period. When operating in 32-bit mode, the timer is split into two independent 32-
bit timers. Each timer is made up of two 32-bit counters: a high counter and a low counter. The timer pins,
TINPLx and TOUTLx are connected to the low counter. The timer pins, TINPHx and TOUTHx are
connected to the high counter.
When operating in watchdog mode, the timer counts down to 0 and generates an event. It is a
requirement that software writes to the timer before the count expires, after which the count begins again.
If the count ever reaches 0, the timer event output is asserted. Reset initiated by a watchdog timer can be
set by programming the Reset Type Status Register (RSTYPE) (see Section 11.5.2.6) and the type of
reset initiated can set by programming the Reset Configuration Register (RSTCFG) (see
Section 11.5.2.8). For more information, see the KeyStone Architecture Timer 64P User's Guide
SPRUGV5.
260 66AK2E0x Peripheral Information and Electrical Specifications Copyright © 2012–2015, Texas Instruments Incorporated
Submit Documentation Feedback
Product Folder Links: 66AK2E05 66AK2E02
l TEXAS
INSTRUMENTS
TIMIx
1 2
TIMOx
34
66AK2E05, 66AK2E02
www.ti.com
SPRS865D –NOVEMBER 2012–REVISED MARCH 2015
11.20.2 Timers Electrical Timing
The tables and figures below describe the timing requirements and switching characteristics of the timers.
Table 11-50. Timer Input Timing Requirements(1)
(see Figure 11-48)
NO. MIN MAX UNIT
1 tw(TINPH) Pulse duration, high 12C ns
2 tw(TINPL) Pulse duration, low 12C ns
(1) C = 1/SYSCLK1 clock frequency in ns
Table 11-51. Timer Output Switching Characteristics(1)
(see Figure 11-48)
NO. PARAMETER MIN MAX UNIT
3 tw(TOUTH) Pulse duration, high 12C - 3 ns
4 tw(TOUTL) Pulse duration, low 12C - 3 ns
(1) C = 1/SYSCLK1 clock frequency in ns.
Figure 11-48. Timer Timing
11.21 General-Purpose Input/Output (GPIO)
11.21.1 GPIO Device-Specific Information
The GPIO peripheral pins are used for general purpose input/output for the device. These pins are also
used to configure the device at boot time.
For more detailed information on device/peripheral configuration and the 66AK2E0x device pin muxing,
see Section 9.2.
These GPIO pins can also be used to generate individual core interrupts (no support of bank interrupt)
and EDMA events.
11.21.2 GPIO Peripheral Register Description
Table 11-52. GPIO Registers
Hex Address Offsets Acronym Register Name
0x0008 BINTEN GPIO interrupt per bank enable register
0x000C - Reserved
0x0010 DIR GPIO Direction Register
0x0014 OUT_DATA GPIO Output Data Register
0x0018 SET_DATA GPIO Set Data Register
0x001C CLR_DATA GPIO Clear Data Register
0x0020 IN_DATA GPIO Input Data Register
0x0024 SET_RIS_TRIG GPIO Set Rising Edge Interrupt Register
0x0028 CLR_RIS_TRIG GPIO Clear Rising Edge Interrupt Register
Copyright © 2012–2015, Texas Instruments Incorporated 66AK2E0x Peripheral Information and Electrical Specifications 261
Submit Documentation Feedback
Product Folder Links: 66AK2E05 66AK2E02
l TEXAS
INSTRUMENTS
GPIx
1 2
GPOx
34
66AK2E05, 66AK2E02
SPRS865D –NOVEMBER 2012–REVISED MARCH 2015
www.ti.com
Table 11-52. GPIO Registers (continued)
Hex Address Offsets Acronym Register Name
0x002C SET_FAL_TRIG GPIO Set Falling Edge Interrupt Register
0x0030 CLR_FAL_TRIG GPIO Clear Falling Edge Interrupt Register
0x008C - Reserved
0x0090 - 0x03FF - Reserved
11.21.3 GPIO Electrical Data/Timing
Table 11-53. GPIO Input Timing Requirements(1)
(see Figure 11-49)
NO. MIN MAX UNIT
1 tw(GPOH) Pulse duration, GPOx high 12C ns
2 tw(GPOL) Pulse duration, GPOx low 12C ns
(1) C = 1/SYSCLK1 clock frequency in ns
Table 11-54. GPIO Output Switching Characteristics(1)
(see Figure 11-49)
NO. PARAMETER MIN MAX UNIT
3 tw(GPOH) Pulse duration, GPOx high 36C - 8 ns
4 tw(GPOL) Pulse duration, GPOx low 36C - 8 ns
(1) C = 1/SYSCLK1 clock frequency in ns
Figure 11-49. GPIO Timing
11.22 Semaphore2
The device contains an enhanced Semaphore module for the management of shared resources of the
SoC. The Semaphore enforces atomic accesses to shared chip-level resources so that the read-modify-
write sequence is not broken. The Semaphore module has unique interrupts to each of the CorePacs to
identify when that CorePac has acquired the resource.
Semaphore resources within the module are not tied to specific hardware resources. It is a software
requirement to allocate semaphore resources to the hardware resource(s) to be arbitrated.
The Semaphore module supports three masters and contains 64 semaphores that can be shared within
the system.
There are two methods of accessing a semaphore resource:
•Direct Access: A CorePac directly accesses a semaphore resource. If free, the semaphore is granted.
If not free, the semaphore is not granted.
•Indirect Access: A CorePac indirectly accesses a semaphore resource by writing to it. Once the
resource is free, an interrupt notifies the CorePac that the resource is available.
11.23 Universal Serial Bus 3.0 (USB 3.0)
The device includes a USB 3.0 controller providing the following capabilities:
262 66AK2E0x Peripheral Information and Electrical Specifications Copyright © 2012–2015, Texas Instruments Incorporated
Submit Documentation Feedback
Product Folder Links: 66AK2E05 66AK2E02
l TEXAS
INSTRUMENTS
(SPRUHJ7)
(SPRUGY4
66AK2E05, 66AK2E02
www.ti.com
SPRS865D –NOVEMBER 2012–REVISED MARCH 2015
• Support of USB 3.0 peripheral (or device) mode at the following speeds:
– Super Speed (SS) (5 Gbps)
– High Speed (HS) (480 Mbps)
– Full Speed (FS) (12 Mbps)
• Support of USB 3.0 host mode at the following speeds:
– Super Speed (SS) (5 Gbps)
– High Speed (HS) (480 Mbps)
– Full Speed (FS) (12 Mbps)
– Low Speed (LS) (1.5 Mbps)
• Integrated DMA controller with extensible Host Controller Interface (xHCI) support
• Support for 14 transmit and 14 receive endpoints plus control EP0
For more information, see the KeyStone II Architecture Universal Serial Bus 3.0 (USB 3.0) User's Guide
(SPRUHJ7).
11.24 TSIP Peripheral
The Telecom Serial Interface Port (TSIP) module provides a glueless interface to common telecom serial
data streams. For more information, see the KeyStone Architecture Telecom Serial Interface Port (TSIP)
User Guide (SPRUGY4).
11.24.1 TSIP Electrical Data/Timing
Table 11-55. Timing Requirements for TSIP 2x Mode(1)
(see Figure 11-50)
NO. MIN MAX UNIT
1 tc(CLK) Cycle time, CLK rising edge to next CLK rising edge 61(2) ns
2 tw(CLKL) Pulse duration, CLK low 0.4×tc(CLK) ns
3 tw(CLKH) Pulse duration, CLK high 0.4×tc(CLK) ns
4 tt(CLK) Transition time, CLK high to low or CLK low to high 2 ns
5 tsu(FS-CLK) Setup time, FS valid before rising CLK 5 ns
6 th(CLK-FS) Hold time, FS valid after rising CLK 5 ns
7 tsu(TR-CLK) Setup time, TR valid before rising CLK 5 ns
8 th(CLK-TR) Hold time, TR valid after rising CLK 5 ns
9 td(CLKL-TX) Delay time, CLK low to TX valid 1 12 ns
10 tdis(CLKH-TXZ) Disable time, CLK low to TX Hi-Z 2 10 ns
(1) Polarities of XMTFSYNCP = 0b, XMTFCLKP = 0, XMTDCLKP = 1b, RCVFSYNCP = 0, RCVFCLKP = 0, RCVDCLKP = 0. If the polarity
of any of the signals is inverted, then the timing references of that signal are also inverted.
(2) Timing shown is for 8.192 Mbps links. Timing for 16.384 Mbps and 32.768 Mbps links is 30.5 ns and 15.2 ns, respectively.
Copyright © 2012–2015, Texas Instruments Incorporated 66AK2E0x Peripheral Information and Electrical Specifications 263
Submit Documentation Feedback
Product Folder Links: 66AK2E05 66AK2E02
‘5‘ TEXAS
INSTRUMENTS
XXXXXX>C
XXXXXXXXX
\«4t—M
i X
4; 1
H>fi+ X
XXX
XXX
< (="">ts127-2ts127-3 ts127-0ts127-1 ts000-7 ts000-6 ts000-1ts000-3ts000-5 ts000-4 ts000-2 ts000-0
ts000-3ts127-2ts127-3 ts000-7ts127-1 ts127-0 ts000-5ts000-6 ts000-4 ts000-0ts000-2 ts000-1
CLKA/B
FSA/B
TR[n]
TX[n]
5
2
6
8
9
7
31
66AK2E05, 66AK2E02
SPRS865D –NOVEMBER 2012–REVISED MARCH 2015
www.ti.com
A. Example timeslot numbering shown is for 8.192 Mbps links; 16.384 Mbps links have timeslots numbered 0 through
255 and 32.768 Mbps links have timeslots numbered 0 through 511. The data timing shown relative to the clock and
frame sync signals would require a RCVDATD=1 and a XMTDATD=1
Figure 11-50. TSIP 2x Timing Diagram(A)
Table 11-56. Timing Requirements for TSIP 1x Mode(1)
(see Figure 11-51)
NO. MIN MAX UNIT
11 tc(CLK) Cycle time, CLK rising edge to next CLK rising edge 122.1(2) ns
12 tw(CLKL) Pulse duration, CLK low 0.4×tc(CLK) ns
13 tw(CLKH) Pulse duration, CLK high 0.4×tc(CLK) ns
14 tt(CLK) Transition time, CLK high to low or CLK low to high 2 ns
15 tsu(FS-CLK) Setup time, FS valid before rising CLK 5 ns
16 th(CLK-FS) Hold time, FS valid after rising CLK 5 ns
17 tsu(TR-CLK) Setup time, TR valid before rising CLK 5 ns
18 th(CLK-TR) Hold time, TR valid after rising CLK 5 ns
19 td(CLKL-TX) Delay time, CLK low to TX valid 1 12 ns
20 tdis(CLKH-TXZ) Disable time, CLK low to TX Hi-Z 2 10 ns
(1) Polarities of XMTFSYNCP = 0b, XMTFCLKP = 0, XMTDCLKP = 0b, RCVFSYNCP = 0, RCVFCLKP = 0, RCVDCLKP = 1. If the polarity
of any of the signals is inverted, then the timing references of that signal are also inverted.
(2) Timing shown is for 8.192 Mbps links. Timing for 16.384 Mbps and 32.768 Mbps links is 61 ns and 30.5 ns, respectively.
264 66AK2E0x Peripheral Information and Electrical Specifications Copyright © 2012–2015, Texas Instruments Incorporated
Submit Documentation Feedback
Product Folder Links: 66AK2E05 66AK2E02
{L} TEXAS
INSTRUMENTS
VA X
X X
X X
X X
X X
”H
1W‘ VA VA
““““ VA X
H‘ *1?
1 1 N f
V VAX
X X
X X m
m
X X 9
<><>ts127-2ts127-3 ts127-0ts127-1 ts000-7 ts000-6 ts000-1ts000-3ts000-5 ts000-4 ts000-2 ts000-0
ts000-3ts127-2ts127-3 ts000-7ts127-1 ts127-0 ts000-5ts000-6 ts000-4 ts000-0ts000-2 ts000-1
11 12 13
15
16
18
17
19
CLKA/B
FSA/B
TR[n]
TX[n]
66AK2E05, 66AK2E02
www.ti.com
SPRS865D –NOVEMBER 2012–REVISED MARCH 2015
A. Example timeslot numbering shown is for 8.192 Mbps links; 16.384 Mbps links have timeslots numbered 0 through
255 and 32.768 Mbps links have timeslots numbered 0 through 511. The data timing shown relative to the clock and
frame sync signals would require a RCVDATD=1023 and a XMTDATD=1023.
Figure 11-51. TSIP 1x Timing Diagram(A)
11.25 Universal Subscriber Identity Module (USIM)
The 66AK2E0x is equipped with a Universal Subscriber Identity Module (USIM) for user authentication.
The USIM is compatible with ISO, ETSI/GSM, and 3GPP standards.
The USIM is implemented for support of secure devices only. Contact your local technical sales
representative for further details.
11.26 EMIF16 Peripheral
The EMIF16 module provides an interface between the device and external memories such as NAND and
NOR flash. For more information, see the KeyStone Architecture External Memory Interface (EMIF16)
User's Guide (SPRUGZ3).
11.26.1 EMIF16 Electrical Data/Timing
Table 11-57. EMIF16 Asynchronous Memory Timing Requirements(1)
(see Figure 11-52 through Figure 11-55)
NO. MIN MAX UNIT
General Timing
2 tw(WAIT) Pulse duration, WAIT assertion and deassertion minimum time 2E ns
28 td(WAIT-WEH) Setup time, WAIT asserted before WE high 4E + 3 ns
14 td(WAIT-OEH) Setup time, WAIT asserted before OE high 4E + 3 ns
Read Timing
3 EMIF read cycle time when ew = 0, meaning not in extended wait (RS+RST+RH+3) (RS+RST+RH+3) ns
tC(CEL) mode *E-3 *E+3
3 EMIF read cycle time when ew =1, meaning extended wait mode (RS+RST+RH+3) (RS+RST+RH+3) ns
tC(CEL) enabled *E-3 *E+3
4 Output setup time from CE low to OE low. SS = 0, not in select strobe ns
tosu(CEL-OEL) (RS+1) * E - 3 (RS+1) * E + 3
mode
5 Output hold time from OE high to CE high. SS = 0, not in select strobe ns
toh(OEH-CEH) (RH+1) * E - 3 (RH+1) * E + 3
mode
4 Output setup time from CE low to OE low in select strobe mode, SS = ns
tosu(CEL-OEL) (RS+1) * E - 3 (RS+1) * E + 3
1
5 Output hold time from OE high to CE high in select strobe mode, SS = ns
toh(OEH-CEH) (RH+1) * E - 3 (RH+1) * E + 3
1
6 tosu(BAV-OEL) Output setup time from BA valid to OE low (RS+1) * E - 3 (RS+1) * E + 3 ns
(1) E = 1/(SYSCLK1/6)
Copyright © 2012–2015, Texas Instruments Incorporated 66AK2E0x Peripheral Information and Electrical Specifications 265
Submit Documentation Feedback
Product Folder Links: 66AK2E05 66AK2E02
l TEXAS
INSTRUMENTS
\
\
;
\
)3
X
‘47 AM Hi 4»
‘47 44 «i 4»
‘47 A.“ «i 4»
.— —»\
\
w—w «47
X X
EM7WE
6
8
4
7
9
5
10
12 13
3
EM_CE[3:0]
EM_R/W
EM_BA[1:0]
EM_A[21:0]
EM_OE
EM_D[15:0]
EM_WE
66AK2E05, 66AK2E02
SPRS865D –NOVEMBER 2012–REVISED MARCH 2015
www.ti.com
Table 11-57. EMIF16 Asynchronous Memory Timing Requirements(1) (continued)
(see Figure 11-52 through Figure 11-55)
NO. MIN MAX UNIT
7 toh(OEH-BAIV) Output hold time from OE high to BA invalid (RH+1) * E - 3 (RH+1) * E + 3 ns
8 tosu(AV-OEL) Output setup time from A valid to OE low (RS+1) * E - 3 (RS+1) * E + 3 ns
9 toh(OEH-AIV) Output hold time from OE high to A invalid (RH+1) * E - 3 (RH+1) * E + 3 ns
10 tw(OEL) OE active time low, when ew = 0. Extended wait mode is disabled. (RST+1) * E - 3 (RST+1) * E + 3 ns
10 tw(OEL) OE active time low, when ew = 1. Extended wait mode is enabled. (RST+1) * E - 3 (RST+1) * E + 3 ns
11 td(WAITH-OEH) Delay time from WAIT deasserted to OE# high 4E + 3 ns
12 tsu(D-OEH) Input setup time from D valid to OE high 3 ns
13 th(OEH-D) Input hold time from OE high to D invalid 0.5 ns
Write Timing
15 EMIF write cycle time when ew = 0, meaning not in extended wait (WS+WST+WH+ (WS+WST+WH+ ns
tc(CEL) mode 3)*E-3 3)*E+3
15 EMIF write cycle time when ew =1., meaning extended wait mode is (WS+WST+WH+ (WS+WST+WH+ ns
tc(CEL) enabled 3)*E-3 3)*E+3
16 Output setup time from CE low to WE low. SS = 0, not in select strobe ns
tosuCEL-WEL) (WS+1) * E - 3
mode
17 Output hold time from WE high to CE high. SS = 0, not in select strobe ns
toh(WEH-CEH) (WH+1) * E - 3
mode
16 Output setup time from CE low to WE low in select strobe mode, SS = ns
tosuCEL-WEL) (WS+1) * E - 3
1
17 Output hold time from WE high to CE high in select strobe mode, SS = ns
toh(WEH-CEH) (WH+1) * E - 3
1
18 tosu(RNW-WEL) Output setup time from RNW valid to WE low (WS+1) * E - 3 ns
19 toh(WEH-RNW) Output hold time from WE high to RNW invalid (WH+1) * E - 3 ns
20 tosu(BAV-WEL) Output setup time from BA valid to WE low (WS+1) * E - 3 ns
21 toh(WEH-BAIV) Output hold time from WE high to BA invalid (WH+1) * E - 3 ns
22 tosu(AV-WEL) Output setup time from A valid to WE low (WS+1) * E - 3 ns
23 toh(WEH-AIV) Output hold time from WE high to A invalid (WH+1) * E - 3 ns
24 tw(WEL) WE active time low, when ew = 0. Extended wait mode is disabled. (WST+1) * E - 3 ns
24 tw(WEL) WE active time low, when ew = 1. Extended wait mode is enabled. (WST+1) * E - 3 ns
26 tosu(DV-WEL) Output setup time from D valid to WE low (WS+1) * E - 3 ns
27 toh(WEH-DIV) Output hold time from WE high to D invalid (WH+1) * E - 3 ns
25 td(WAITH-WEH) Delay time from WAIT deasserted to WE# high 4E + 3 ns
Figure 11-52. EMIF16 Asynchronous Memory Read Timing Diagram
266 66AK2E0x Peripheral Information and Electrical Specifications Copyright © 2012–2015, Texas Instruments Incorporated
Submit Documentation Feedback
Product Folder Links: 66AK2E05 66AK2E02
‘5‘ TEXAS
INSTRUMENTS
28
EM_CE[3:0]
EM_WE
2
EM_A[21:0]
EM_BA[1:0]
EM_D[15:0]
EM_WAIT
Asserted Deasserted
2
25
StrobeSetup Extended Due to EM_WAIT Hold
Strobe
14
EM_CE[3:0]
EM_OE
2
EM_A[21:0]
EM_BA[1:0]
EM_D[15:0]
EM_WAIT
Asserted Deasserted
2
11
StrobeSetup Extended Due to EM_WAIT Hold
Strobe
20
22
18
21
23
19
24
15
EM_CE[3:0]
EM_R/W
EM_BA[1:0]
EM_A[21:0]
EM_WE
EM_D[15:0]
EM_OE
16
17
26
27
66AK2E05, 66AK2E02
www.ti.com
SPRS865D –NOVEMBER 2012–REVISED MARCH 2015
Figure 11-53. EMIF16 Asynchronous Memory Write Timing Diagram
Figure 11-54. EMIF16 EM_WAIT Read Timing Diagram
Figure 11-55. EMIF16 EM_WAIT Write Timing Diagram
11.27 Emulation Features and Capability
Copyright © 2012–2015, Texas Instruments Incorporated 66AK2E0x Peripheral Information and Electrical Specifications 267
Submit Documentation Feedback
Product Folder Links: 66AK2E05 66AK2E02
l TEXAS
INSTRUMENTS
66AK2E05, 66AK2E02
SPRS865D –NOVEMBER 2012–REVISED MARCH 2015
www.ti.com
The debug capabilities of KeyStone II devices include the Debug subsystem module (DEBUGSS). The
DEBUGSS module contains the ICEPick module which handles the external JTAG Test Access Port
(TAP) and multiple secondary TAPs for the various processing cores of the device. It also provides Debug
Access Port (DAP) for system wide memory access from debugger, Cross triggering, System trace,
Peripheral suspend generation, Debug port (EMUx) pin management etc. The DEBUGSS module works in
conjunction with the debug capability integrated in the processing cores (ARM and DSP subsystems) to
provide a comprehensive hardware platform for a rich debug and development experience.
11.27.1 Chip Level Features
• Support for 1149.1(JTAG and Boundary scan) and 1149.6 (Boundary scan extensions).
• Trace sources to DEBUG SubSystem System Trace Module (DEBUGSS STM)
– Provides a way for hardware instrumentation and software messaging to supplement the processor
core trace mechanisms.
– Hardware instrumentation support of CPTracers to support logging of bus transactions for critical
endpoints
– Software messaging/instrumentation support for SoC and QMSS PDSP cores through DEBUGSS
STM.
• Trace Sinks
– Support for trace export (from all processor cores and DEBUGSS STM) through emulation pins.
Concurrent trace of DSP and STM traces or ARM and STM traces via EMU pins is possible.
Concurrent trace export of DSP and ARM is not possible via EMU pins.
– Support for 32KB DEBUGSS TBR (Trace Buffer and Router) to hold system trace. The data can be
drained using EDMA to on-chip or DDR memory buffers. These intermediate buffers can
subsequently be drained through the device high speed interfaces. The DEBUGSS TBR is
dedicated to the DEBUGSS STM module. The trace draining interface used in KeyStone II for
DEBUGSS and ARMSS are based on the new CT-TBR.
• Cross triggering: Provides a way to propagate debug (trigger) events from one
processor/subsystem/module to another
– Cross triggering between multiple devices via EMU0/EMU1 pins
– Cross triggering between multiple processing cores within the device like ARM/DSP Cores and
non-processor entities like ARM STM (input only), CPTracers, CT-TBRs and DEBUGSS STM (input
only)
• Synchronized starting and stopping of processing cores
– Global start of all ARM cores
– Global start of all DSP cores
– Global stopping of all ARM and DSP cores
• Emulation mode aware peripherals (suspend features and debug access features)
• Support system memory access via the DAP port (natively support 32-bit address, and it can support
36-bit address through configuration of MPAX inside MSMC). Debug access to any invalid memory
location (reserved/clock-gated/power-down) does not cause system hang.
• Scan access to secondary TAPs of DEBUGSS is disabled in Secure devices by default. Security
override sequence is supported (requires software override sequence) to enable debug in secure
devices. In addition, Debug features of the ARM cores are blockable through the ARM debug
authentication interface in secure devices.
• Support WIR (wait-in-reset) debug boot mode for Non-secure devices.
• Debug functionality survives all pin resets except power-on resets (POR/RESETFULL) and test reset
(TRST).
• PDSP Debug features like access/control through DAP, Halt mode debug and software
instrumentation.
268 66AK2E0x Peripheral Information and Electrical Specifications Copyright © 2012–2015, Texas Instruments Incorporated
Submit Documentation Feedback
Product Folder Links: 66AK2E05 66AK2E02
l TEXAS
INSTRUMENTS
(SPRA753)
(SPRA387)
66AK2E05, 66AK2E02
www.ti.com
SPRS865D –NOVEMBER 2012–REVISED MARCH 2015
11.27.1.1 ARM Subsystem Features
• Support for invasive debug like halt mode debugging (breakpoint, watchpoints) and monitor mode
debugging
• Support for non-invasive debugging (program trace, performance monitoring)
• Support for A15 Performance Monitoring Unit (cycle counters)
• Support for per core CoreSight™ Program Trace Module (CS-PTM) with timing
• Support for an integrated CoreSight System Trace Module (CS-STM) for hardware event and software
instrumentation
• A shared timestamp counter for all ARM cores and STM is integrated in ARMSS for trace data
correlation
• Support for a 16KB Trace Buffer and Router (TBR) to hold PTM/STM trace. The trace data is copied
by EDMA to external memory for draining by device high speed serial interfaces.
• Support for simultaneous draining of trace stream through EMUn pins and TBR (to achieve higher
aggregate trace throughput)
• Support for debug authentication interface to disable debug accesses in secure devices
• Support for cross triggering between MPU cores, CS-STM and CT-TBR
• Support for debug through warm reset
11.27.1.2 DSP Features
• Support for Halt-mode debug
• Support for Real-time debug
• Support for Monitor mode debug
• Advanced Event Triggering (AET) for data/PC watch-points, event monitoring and visibility into external
events
• Support for PC/Timing/Data/Event trace.
• TETB (TI Embedded Trace Buffer) of 4KB to store PC/Timing/Data/Event trace. The trace data is
copied by EDMA to external memory for draining by device high speed serial interfaces or it can be
drained through EMUx pins
• Support for Cross triggering source/sink to other C66x CorePacs and device subsystems.
• Using Advanced Event Triggering to Find and Fix Intermittent Real-Time Bugs application report
• Using Advanced Event Triggering to Debug Real-Time Problems in High Speed Embedded
Microprocessor Systems application report
For more information on the AET, see the following documents:
•Using Advanced Event Triggering to Find and Fix Intermittent Real-Time Bugs application report
(SPRA753)
•Using Advanced Event Triggering to Debug Real-Time Problems in High Speed Embedded
Microprocessor Systems application report (SPRA387)
11.27.2 ICEPick Module
The debugger is connected to the device through its external JTAG interface. The first level of debug
interface seen by the debugger is connected to the ICEPick module embedded in the DEBUGSS. ICEPick
is the chip-level TAP, responsible for providing access to the IEEE 1149.1 and IEEE1149.6 boundary scan
capabilities of the device.
The device has multiple processors, some with secondary JTAG TAPs (C66x CorePacs) and others with
an APB memory mapped interface (ARM CorePac and Coresight components).ICEPick manages the
TAPs as well as the power/reset/clock controls for the logic associated with the TAPs as well as the logic
associated with the APB ports.
ICEPick provides the following debug capabilities:
Copyright © 2012–2015, Texas Instruments Incorporated 66AK2E0x Peripheral Information and Electrical Specifications 269
Submit Documentation Feedback
Product Folder Links: 66AK2E05 66AK2E02
l TEXAS
INSTRUMENTS
66AK2E05, 66AK2E02
SPRS865D –NOVEMBER 2012–REVISED MARCH 2015
www.ti.com
• Debug connect logic for enabling or disabling most ICEPick instructions
• Dynamic TAP insertion
– Serially linking up to 32 TAP controllers
– Individually selecting one or more of the TAPS for scan without disrupting the instruction register
(IR) state of other TAPs
• Power, reset and clock management
– Provides the power and clock status of the domain to the debugger
– Provides debugger control of the power domain of a processor.
• Force the domain power and clocks on
• Prohibit the domain from being clock-gated or powered down
– Applies system reset
– Provides wait-in-reset (WIR) boot mode
– Provides global and local WIR release
– Provides global and local reset block
The ICEPick module implements a connect register, which must be configured with a predefined key to
enable the full set of JTAG instructions. Once the debug connect key has been properly programmed,
ICEPick signals and subsystems emulation logic should be turned on.
11.27.2.1 ICEPick Dynamic Tap Insertion
To include more or fewer secondary TAPS in the scan chain, the debugger must use the ICEPick TAP
router to program the TAPs. At its root, ICEPick is a scan-path linker that lets the debugger selectively
choose which subsystem TAPs are accessible through the device-level debug interface. Each secondary
TAP can be dynamically included in or excluded from the scan path. From external JTAG interface point of
view, secondary TAPS that are not selected appear not to exist.
There are two types of components connected through ICEPick to the external debug interface:
• Legacy JTAG Components — C66x implements a JTAG-compatible port and are directly interfaced
with ICEPick and individually attached to an ICEPick secondary TAP.
• CoreSight Components — The CoreSight components are interfaced with ICEPick through the
CS_DAP module. The CS_DAP is attached to the ICEPick secondary TAP and translates JTAG
transactions into APBv3 transactions.
Table 11-58 shows the ICEPick secondary taps in the system. For more details on the test related P1500
TAPs, see the DFTSS specification.
Table 11-58. ICEPick Debug Secondary TAPs
ACCESS IN
IR SCAN SECURE
TAP # TYPE NAME LENGTH DEVICE DESCRIPTION
0 n/a n/a n/a No Reserved (This is an internal TAP and not exposed at the DEBUGSS
boundary)
1 JTAG C66x CorePac0 38 No C66x CorePac0
2 JTAG Reserved
3 JTAG Reserved
4 JTAG Reserved
5 JTAG Reserved
6 JTAG Reserved
7 JTAG Reserved
8 JTAG Reserved
9..13 JTAG Reserved NA No Spare ports for future expansion
270 66AK2E0x Peripheral Information and Electrical Specifications Copyright © 2012–2015, Texas Instruments Incorporated
Submit Documentation Feedback
Product Folder Links: 66AK2E05 66AK2E02
l TEXAS
INSTRUMENTS
(SPRUHM4)
66AK2E05, 66AK2E02
www.ti.com
SPRS865D –NOVEMBER 2012–REVISED MARCH 2015
Table 11-58. ICEPick Debug Secondary TAPs (continued)
ACCESS IN
IR SCAN SECURE
TAP # TYPE NAME LENGTH DEVICE DESCRIPTION
14 CS CS_DAP (APB-AP) 4 No ARM A15 Cores (This is an internal TAP and not exposed at the
DEBUGSS boundary)
CS_DAP (AHB-AP) PDSP Cores (This is an internal TAP and not exposed at the
DEBUGSS boundary)
For more information on ICEPick, see the KeyStone II Architecture Debug and Trace User’s Guide
(SPRUHM4).
11.28 Debug Port (EMUx)
The device also supports 34 emulation pins — EMU[33:0], which includes 19 dedicated EMU pins and 15
pins multiplexed with GPIO. These pins are shared by SoC STM trace, cross triggering, and debug boot
modes as shown in Table 11-61. The 34-pin dedicated emulation interface is also defined in the following
table.
NOTE
Note that if EMU[1:0] signals are shared for cross-triggering purposes in the board level, they
SHOULD NOT be used for trace purposes.
Copyright © 2012–2015, Texas Instruments Incorporated 66AK2E0x Peripheral Information and Electrical Specifications 271
Submit Documentation Feedback
Product Folder Links: 66AK2E05 66AK2E02
l TEXAS
INSTRUMENTS
66AK2E05, 66AK2E02
SPRS865D –NOVEMBER 2012–REVISED MARCH 2015
www.ti.com
11.28.1 Concurrent Use of Debug Port
The following combinations are possible concurrently:
• Trigger 0/1
• Trigger 0/1 and STM Trace (up to 4 data pins)
• Trigger 0/1 and STM Trace (up to 4 data pins) and C66x Trace (up to 20 data pins)
• Trigger 0/1 and STM Trace (1-4 data pins) and ARM Trace (27-24 data pins)
• STM Trace (1-4 data pins) and ARM Trace (29-26 data pins)
• Trigger 0/1 and ARM Trace (up to 29 data pins)
• ARM Trace (up to 32 data pins)
ARM and DSP simultaneous trace is not supported.
11.28.2 Master ID for HW and SW Messages
Table 11-59 describes the master ID for the various hardware and software masters of the STM.
Table 11-59. MSTID Mapping for Hardware Instrumentation (CPTRACERS)
CLOCK
CPTRACER NAME MSTID [7:0] DOMAIN SID[4:0] DESCRIPTION
CPT_MSMCx_MST, where x = 0x94-0x97 SYSCLK1/1 0x0..3 MSMC SRAM Bank 0 to MSMC SRAM Bank 3 monitors
0..3
CPT_MSMC4_MST 0xB1 SYSCLK1/1 0x4 MSMC SRAM Bank 4
CPT_MSMCx_MST, where x = 0xAE - 0xB0 SYSCLK1/1 0x5..7 MSMC SRAM Bank 5to MSMC SRAM Bank 7 monitors
5..7
CPT_DDR3_MST 0x98 SYSCLK1/1 0x8 MSMC DDR3 port monitor
CPT_L2_x_MST, where x = 0..7 0x8C - 0x93 SYSCLK1/3 0x9..0x10 DSP 0 to 7 SDMA port monitors
CPT_TPCC0_4_MST 0xA4 SYSCLK1/3 0x11 EDMA 0 and EDMA 4 CFG port monitor
CPT_TPCC1_2_3_MST 0xA5 SYSCLK1/3 0x12 EDMA 1, EDMA2 and EDMA3 CFG port monitor
CPT_INTC_MST 0xA6 SYSCLK1/3 0x13 INTC port monitor (for INTC 0/1/2 and GIC400)
CPT_SM_MST 0x99 SYSCLK1/3 0x14 Semaphore CFG port monitors
CPT_QM_CFG1_MST 0x9A SYSCLK1/3 0x15 QMSS CFG1 port monitor
CPT_QM_CFG2_MST 0xA0 SYSCLK1/3 0x16 QMSS CFG2 port monitor
CPT_QM_M_MST 0x9B SYSCLK1/3 0x17 QM_M CFG/DMA port monitor
CPT_SPI_ROM_EMIF16_MST 0xA7 SYSCLK1/3 0x18 SPI ROM EMIF16 CFG port monitor
CPT_CFG_MST 0x9C SYSCLK1/3 0x19 SCR_3P_B and SCR_6P_B CFG peripheral port
monitors
Reserved 0x1A Reserved
Reserved 0x1B Reserved
Reserved 0x1C Reserved
Reserved 0x1D Reserved
Reserved 0x1E Reserved
Reserved 0x1F DDR 3B port monitor (on SCR 3C)
Table 11-60. MSTID Mapping for Software Messages
CORE NAME MSTID [7:0] DESCRIPTION
C66x CorePac0 0x0 C66x CorePac MDMA Master ID
Reserved 0x1
Reserved 0x2
Reserved 0x3
Reserved 0x4
Reserved 0x5
272 66AK2E0x Peripheral Information and Electrical Specifications Copyright © 2012–2015, Texas Instruments Incorporated
Submit Documentation Feedback
Product Folder Links: 66AK2E05 66AK2E02
l TEXAS
INSTRUMENTS
66AK2E05, 66AK2E02
www.ti.com
SPRS865D –NOVEMBER 2012–REVISED MARCH 2015
Table 11-60. MSTID Mapping for Software Messages (continued)
CORE NAME MSTID [7:0] DESCRIPTION
Reserved 0x6
Reserved 0x7
A15 Core0 0x8 ARM Master IDs
A15 Core1 0x9 ARM Master ID (66AK2E05 only)
A15 Core2 0xA ARM Master ID(66AK2E05 only)
A15 Core3 0xB ARM Master ID(66AK2E05 only)
QMSS PDSPs 0x46 All QMSS PDSPs share the same master ID. Differentiating between the 8 PDSPs is done
through the channel number used
TSIP 0x80 TSIP Master ID
11.28.3 SoC Cross-Triggering Connection
The cross-trigger lines are shared by all the subsystems implementing cross-triggering. An MPU
subsystem trigger event can therefore be propagated to any application subsystem or system trace
component. The remote subsystem or system trace component can be programmed to be sensitive to the
global SOC trigger lines to either:
• Generate a processor debug request
• Generate an interrupt request
• Start/Stop processor trace
• Start/Stop CBA transaction tracing through CPTracers
• Start external logic analyzer trace
• Stop external logic analyzer trace
Table 11-61. Cross-Triggering Connection
SOURCE SINK
NAME TRIGGERS TRIGGERS COMMENTS
Inside DEBUGSS
Device-to-device trigger via EMU0/1 pins YES YES This is fixed (not affected by configuration)
MIPI-STM NO YES Trigger input only for MIPI-STM in DebugSS
CT-TBR YES YES DEBUGSS CT-TBR
CS-TPIU NO YES DEBUGSS CS-TPIU
Outside DEBUGSS
DSPSS YES YES
CP_Tracers YES YES
ARM YES YES ARM Cores, ARM CS-STM and ARM CT-
TBR
The following table describes the crosstrigger connection between various cross trigger sources and TI
XTRIG module.
Table 11-62. TI XTRIG Assignment
NAME ASSIGNED XTRIG CHANNEL NUMBER
C66x CorePac0 XTRIG 0
CPTracer 0..31 (The CPTracer number refers to the SID[4:0] as shown in XTRIG 8 .. 39
Table 11-59
Copyright © 2012–2015, Texas Instruments Incorporated 66AK2E0x Peripheral Information and Electrical Specifications 273
Submit Documentation Feedback
Product Folder Links: 66AK2E05 66AK2E02
l TEXAS
INSTRUMENTS
66AK2E05, 66AK2E02
SPRS865D –NOVEMBER 2012–REVISED MARCH 2015
www.ti.com
11.28.4 Peripherals-Related Debug Requirement
Table 11-63 lists all the peripherals on this device, and the status of whether or not it supports emulation
suspend or emulation request events.
The DEBUGSS supports upto 32 debug suspend sources (processor cores) and 64 debug suspend sinks
(peripherals). The assignment of processor cores is shown in and the assignment of peripherals is shown
in Table 11-63. By default the logical AND of all the processor cores is routed to the peripherals. It is
possible to select an individual core to be routed to the peripheral (For example: used in tightly coupled
peripherals like timers), a logical AND of all cores (Global peripherals) or a logical OR of all cores by
programming the DEBUGSS.DRM module.
The SOFT bit should be programmed based on whether or not an immediate pause of the peripheral
function is required or if the peripheral suspend should occur only after a particular completion point is
reached in the normal peripheral operation. The FREE bit should be programmed to enable or disable the
emulation suspend functionality.
Table 11-63. Peripherals Emulation Support
EMULATION SUSPEND SUPPORT EMULATION
REQUEST DEBUG
STOP- REAL-TIME SUPPORT PERIPHERAL
PERIPHERAL MODE MODE FREE BIT STOP BIT (cemudbg/emudbg) ASSIGNMENT
Infrastructure Peripherals
EDMA_x, where N N N N Y NA
X=0/1/2/3/4
QM_SS Y (CPDMA Y (CPDMA Y (CPDMA Y (CPDMA Y 20
only) only) only) only)
CP_Tracers_X, where X = N N N N N NA
0..32
MPU_X, where X = 0..11 N N N N Y NA
CP_INTC N N N N Y NA
BOOT_CFG N N N N Y NA
SEC_MGR N N N N Y NA
PSC N N N N N NA
PLL N N N N N NA
TIMERx, x=0, 1..7, 8..19 Y N Y Y N 0, 1..7, 8..19
Semaphore N N N N Y NA
GPIO N N N N N NA
Memory Controller Peripherals
DDR3 N N N N Y NA
MSMC N N N N Y NA
EMIF16 N N N N Y NA
Serial Interfaces
I2C_X, where X = 0/1/2 Y N Y Y Y 21/22/23
SPI_X, where X = 0/1/2 N N N N Y NA
UART_X, where X = 0/1 Y N Y Y Y 24/25
USIM Y N Y N N 28
High Speed Serial Interfaces
Hyperlink N N N N Y
PCIeSS 0..1 N N N N N
Reserved 26
NetCP (ethernet switch) Y Y Y Y N 27
274 66AK2E0x Peripheral Information and Electrical Specifications Copyright © 2012–2015, Texas Instruments Incorporated
Submit Documentation Feedback
Product Folder Links: 66AK2E05 66AK2E02
l TEXAS
INSTRUMENTS
66AK2E05, 66AK2E02
www.ti.com
SPRS865D –NOVEMBER 2012–REVISED MARCH 2015
Table 11-63. Peripherals Emulation Support (continued)
EMULATION SUSPEND SUPPORT EMULATION
REQUEST DEBUG
STOP- REAL-TIME SUPPORT PERIPHERAL
PERIPHERAL MODE MODE FREE BIT STOP BIT (cemudbg/emudbg) ASSIGNMENT
10GbE (ethernet Y N Y Y N 29
switch)(1)
USBSS N N N N N NA
(1) 10 GbE supported by 66AK2E05only.
Based on the above table the number of suspend interfaces in Keystone II devices is listed below.
Table 11-64. EMUSUSP Peripheral Summary (for EMUSUSP handshake from DEBUGSS)
INTERFACES NUM_SUSPEND_PERIPHERALS
EMUSUSP Interfaces 54
EMUSUSP Realtime Interfaces 15
Table 11-65 summarizes the DEBUG core assignment. Emulation suspend output of all the cores are
synchronized to SYSCLK1/6 which is frequency of the slowest peripheral that uses these signals.
Table 11-65. EMUSUSP Core Summary(for EMUSUSP handshake to DEBUGSS)
Core # Assignment
0 C66x CorePac0
8..11 ARM CorePac0-3
12..29 Reserved
30 Logical OR of Core #0..11
31 Logical AND of Core #0..11
11.28.5 Advanced Event Triggering (AET)
The device supports advanced event triggering (AET). This capability can be used to debug complex
problems as well as understand performance characteristics of user applications. AET provides the
following capabilities:
•Hardware program breakpoints: specify addresses or address ranges that can generate events such
as halting the processor or triggering the trace capture.
•Data watchpoints: specify data variable addresses, address ranges, or data values that can generate
events such as halting the processor or triggering the trace capture.
•Counters: count the occurrence of an event or cycles for performance monitoring.
•State sequencing: allows combinations of hardware program breakpoints and data watchpoints to
precisely generate events for complex sequences.
Copyright © 2012–2015, Texas Instruments Incorporated 66AK2E0x Peripheral Information and Electrical Specifications 275
Submit Documentation Feedback
Product Folder Links: 66AK2E05 66AK2E02
l TEXAS
INSTRUMENTS
(SPRA753)
(SPRA387)
(spnuess
C
TPLH
A
B
3
1 2
A
C
B
Buffers
Buffer
Inputs
DP[n] /
EMU[n] Pins
TPLH
66AK2E05, 66AK2E02
SPRS865D –NOVEMBER 2012–REVISED MARCH 2015
www.ti.com
For more information on the AET, see the following documents:
•Using Advanced Event Triggering to Find and Fix Intermittent Real-Time Bugs application report
(SPRA753)
•Using Advanced Event Triggering to Debug Real-Time Problems in High Speed Embedded
Microprocessor Systems application report (SPRA387)
11.28.6 Trace
The device supports trace. Trace is a debug technology that provides a detailed, historical account of
application code execution, timing, and data accesses. Trace collects, compresses, and exports debug
information for analysis. Trace works in real-time and does not impact the execution of the system.
For more information on board design guidelines for trace advanced emulation, see the Emulation and
Trace Headers Technical Reference Manual (SPRU655).
11.28.6.1 Trace Electrical Data/Timing
Table 11-66. Trace Switching Characteristics
(see Figure 11-56)
NO. PARAMETER MIN MAX UNIT
1 tw(DPnH) Pulse duration, DPn/EMUn high 2.4 ns
1 tw(DPnH)90% Pulse duration, DPn/EMUn high detected at 90% Voh 1.5 ns
2 tw(DPnL) Pulse duration, DPn/EMUn low 2.4 ns
2 tw(DPnL)10% Pulse duration, DPn/EMUn low detected at 10% Voh 1.5 ns
3 tsko(DPn) Output skew time, time delay difference between DPn/EMUn pins -1 1 ns
configured as trace
tskp(DPn) Pulse skew, magnitude of difference between high-to-low (tphl) and low-to- 600 ps
high (tplh) propagation delays.
tsldp_o(DPn) Output slew rate DPn/EMUn 3.3 V/ns
Figure 11-56. Trace Timing
11.28.7 IEEE 1149.1 JTAG
The Joint Test Action Group (JTAG) interface is used to support boundary scan and emulation of the
device. The boundary scan supported allows for an asynchronous test reset (TRST) and only the five
baseline JTAG signals (e.g., no EMU[1:0]) required for boundary scan. Most interfaces on the device
follow the Boundary Scan Test Specification (IEEE1149.1), while all of the SerDes (SGMII) support the
AC-coupled net test defined in AC-Coupled Net Test Specification (IEEE1149.6).
It is expected that all compliant devices are connected through the same JTAG interface, in daisy-chain
fashion, in accordance with the specification. The JTAG interface uses 1.8-V LVCMOS buffers, compliant
with the Power Supply Voltage and Interface Standard for Nonterminated Digital Integrated Circuit
Specification (EAI/JESD8-5).
276 66AK2E0x Peripheral Information and Electrical Specifications Copyright © 2012–2015, Texas Instruments Incorporated
Submit Documentation Feedback
Product Folder Links: 66AK2E05 66AK2E02
l TEXAS
INSTRUMENTS
TDI / TMS
1a
1
3
TCK
4
TDO
1b
2
66AK2E05, 66AK2E02
www.ti.com
SPRS865D –NOVEMBER 2012–REVISED MARCH 2015
11.28.7.1 IEEE 1149.1 JTAG Compatibility Statement
For maximum reliability, the 66AK2E0x device includes an internal pulldown (IPD) on the TRST pin to
ensure that TRST will always be asserted upon power up and the device’s internal emulation logic will
always be properly initialized when this pin is not routed out. JTAG controllers from Texas Instruments
actively drive TRST high. However, some third-party JTAG controllers may not drive TRST high, but
expect the use of an external pullup resistor on TRST. When using this type of JTAG controller, assert
TRST to initialize the device after powerup and externally drive TRST high before attempting any
emulation or boundary scan operations.
11.28.7.2 JTAG Electrical Data/Timing
Table 11-67. JTAG Test Port Timing Requirements
(see Figure 11-57)
NO. MIN MAX UNIT
1 tc(TCK) Cycle time, TCK 23 ns
1a tw(TCKH) Pulse duration, TCK high (40% of tc) 9.2 ns
1b tw(TCKL) Pulse duration, TCK low(40% of tc) 9.2 ns
3 tsu(TDI-TCK) Input setup time, TDI valid to TCK high 2 ns
3 tsu(TMS-TCK) Input setup time, TMS valid to TCK high 2 ns
4 th(TCK-TDI) Input hold time, TDI valid from TCK high 10 ns
4 th(TCK-TMS) Input hold time, TMS valid from TCK high 10 ns
Table 11-68. JTAG Test Port Switching Characteristics
(see Figure 11-57)
NO. PARAMETER MIN MAX UNIT
2 td(TCKL-TDOV) Delay time, TCK low to TDO valid 8.24 ns
Figure 11-57. JTAG Test-Port Timing
Copyright © 2012–2015, Texas Instruments Incorporated 66AK2E0x Peripheral Information and Electrical Specifications 277
Submit Documentation Feedback
Product Folder Links: 66AK2E05 66AK2E02
l TEXAS
INSTRUMENTS
66AK2E05, 66AK2E02
SPRS865D –NOVEMBER 2012–REVISED MARCH 2015
www.ti.com
12 Mechanical Data
12.1 Thermal Data
Table 12-1 shows the thermal resistance characteristics for the PBGA - ABD 1089-pin mechanical
package.
Table 12-1. Thermal Resistance Characteristics (PBGA Package) ABD
NO. °C/W
1 RθJC Junction-to-case 0.34
2 RθJB Junction-to-board 3.14
12.2 Packaging Information
The following packaging information reflects the most current released data available for the designated
device(s). This data is subject to change without notice and without revision of this document.
278 Mechanical Data Copyright © 2012–2015, Texas Instruments Incorporated
Submit Documentation Feedback
Product Folder Links: 66AK2E05 66AK2E02
I
TEXAS
INSTRUMENTS
mp
m...
a?
mp1
I
«’7‘
mP
Samples
PACKAGE OPTION ADDENDUM
www.ti.com 28-Dec-2018
Addendum-Page 1
PACKAGING INFORMATION
Orderable Device Status
(1)
Package Type Package
Drawing Pins Package
Qty Eco Plan
(2)
Lead/Ball Finish
(6)
MSL Peak Temp
(3)
Op Temp (°C) Device Marking
(4/5)
Samples
66AK2E05XABD25 ACTIVE FCBGA ABD 1089 40 Green (RoHS
& no Sb/Br)
SNAGCU Level-4-245C-72HR 0 to 85 66AK2E05XABD
@2012 TI
66AK2E05XABD4 ACTIVE FCBGA ABD 1089 40 Green (RoHS
& no Sb/Br)
SNAGCU Level-4-245C-72HR 0 to 85 66AK2E05XABD
@2012 TI
1.4GHZ
66AK2E05XABDA25 ACTIVE FCBGA ABD 1089 40 Green (RoHS
& no Sb/Br)
SNAGCU Level-4-245C-72HR -40 to 100 66AK2E05XABD
@2012 TI
A1.25GHZ
66AK2E05XABDA4 ACTIVE FCBGA ABD 1089 40 Green (RoHS
& no Sb/Br)
SNAGCU Level-4-245C-72HR -40 to 100 66AK2E05XABD
@2012 TI
A1.4GHZ
(1) The marketing status values are defined as follows:
ACTIVE: Product device recommended for new designs.
LIFEBUY: TI has announced that the device will be discontinued, and a lifetime-buy period is in effect.
NRND: Not recommended for new designs. Device is in production to support existing customers, but TI does not recommend using this part in a new design.
PREVIEW: Device has been announced but is not in production. Samples may or may not be available.
OBSOLETE: TI has discontinued the production of the device.
(2) RoHS: TI defines "RoHS" to mean semiconductor products that are compliant with the current EU RoHS requirements for all 10 RoHS substances, including the requirement that RoHS substance
do not exceed 0.1% by weight in homogeneous materials. Where designed to be soldered at high temperatures, "RoHS" products are suitable for use in specified lead-free processes. TI may
reference these types of products as "Pb-Free".
RoHS Exempt: TI defines "RoHS Exempt" to mean products that contain lead but are compliant with EU RoHS pursuant to a specific EU RoHS exemption.
Green: TI defines "Green" to mean the content of Chlorine (Cl) and Bromine (Br) based flame retardants meet JS709B low halogen requirements of <=1000ppm threshold. Antimony trioxide based
flame retardants must also meet the <=1000ppm threshold requirement.
(3) MSL, Peak Temp. - The Moisture Sensitivity Level rating according to the JEDEC industry standard classifications, and peak solder temperature.
(4) There may be additional marking, which relates to the logo, the lot trace code information, or the environmental category on the device.
(5) Multiple Device Markings will be inside parentheses. Only one Device Marking contained in parentheses and separated by a "~" will appear on a device. If a line is indented then it is a continuation
of the previous line and the two combined represent the entire Device Marking for that device.
(6) Lead/Ball Finish - Orderable Devices may have multiple material finish options. Finish options are separated by a vertical ruled line. Lead/Ball Finish values may wrap to two lines if the finish
value exceeds the maximum column width.
I TEXAS
INSTRUMENTS
PACKAGE OPTION ADDENDUM
www.ti.com 28-Dec-2018
Addendum-Page 2
Important Information and Disclaimer:The information provided on this page represents TI's knowledge and belief as of the date that it is provided. TI bases its knowledge and belief on information
provided by third parties, and makes no representation or warranty as to the accuracy of such information. Efforts are underway to better integrate information from third parties. TI has taken and
continues to take reasonable steps to provide representative and accurate information but may not have conducted destructive testing or chemical analysis on incoming materials and chemicals.
TI and TI suppliers consider certain information to be proprietary, and thus CAS numbers and other limited information may not be available for release.
In no event shall TI's liability arising out of such information exceed the total purchase price of the TI part(s) at issue in this document sold by TI to Customer on an annual basis.
PACKAGE OUTLINE
ABD1089A PBGA - 3.55mm max he ght
FCBGA
4x ms
Nu mum:
a m mm mm
J— .Zaiuto’éoto‘énig‘: Xutufioioénénéuéu
,0 ”88332883332223
mmJ EIJ °sze°ss°
pm ‘ m
m mm
coma 1‘ ~°>
mm
Eu §® mg
(21.0)
i,,‘.,(<....xw.. |_|._="" é:="" ;;kbkh;.(,xv~.m..)="" .uuuooooooouuuau="" ,5,an="" w025="" -="" -mw="" m.="" (2="" places)="" (2="" fwes)="" «mg="" m="" was="" scum?="" ems="" 4219319/a="" 05/2013="" notes:="" 1.="" ah="" linear="" mmensions="" are="" in="" mihimeters.="" dwmensmns="" m="" parenlhesws="" are="" lor="" reference="" only.="" dimensiomng="" and="" id‘erancmg="" per="" asme="" ym.5m.="" 2.="" this="" drawwng="" l5="" sunlect="" m="" change="" wnncm="" nmlce.="">IMPORTANT NOTICE AND DISCLAIMER
TI PROVIDES TECHNICAL AND RELIABILITY DATA (INCLUDING DATASHEETS), DESIGN RESOURCES (INCLUDING REFERENCE
DESIGNS), APPLICATION OR OTHER DESIGN ADVICE, WEB TOOLS, SAFETY INFORMATION, AND OTHER RESOURCES “AS IS”
AND WITH ALL FAULTS, AND DISCLAIMS ALL WARRANTIES, EXPRESS AND IMPLIED, INCLUDING WITHOUT LIMITATION ANY
IMPLIED WARRANTIES OF MERCHANTABILITY, FITNESS FOR A PARTICULAR PURPOSE OR NON-INFRINGEMENT OF THIRD
PARTY INTELLECTUAL PROPERTY RIGHTS.
These resources are intended for skilled developers designing with TI products. You are solely responsible for (1) selecting the appropriate
TI products for your application, (2) designing, validating and testing your application, and (3) ensuring your application meets applicable
standards, and any other safety, security, or other requirements. These resources are subject to change without notice. TI grants you
permission to use these resources only for development of an application that uses the TI products described in the resource. Other
reproduction and display of these resources is prohibited. No license is granted to any other TI intellectual property right or to any third
party intellectual property right. TI disclaims responsibility for, and you will fully indemnify TI and its representatives against, any claims,
damages, costs, losses, and liabilities arising out of your use of these resources.
TI’s products are provided subject to TI’s Terms of Sale (www.ti.com/legal/termsofsale.html) or other applicable terms available either on
ti.com or provided in conjunction with such TI products. TI’s provision of these resources does not expand or otherwise alter TI’s applicable
warranties or warranty disclaimers for TI products.
Mailing Address: Texas Instruments, Post Office Box 655303, Dallas, Texas 75265
Copyright © 2018, Texas Instruments Incorporated
Products related to this Datasheet
IC DSP ARM SOC 1089FCBGA
IC DSP ARM SOC 1089FCBGA
IC DSP ARM SOC
66AK2E05XABDA25